Netty的Reactor设计模式详解

761 阅读8分钟

概述

又花了大概三天时间才理解 Reactor模型的整体脉络,学习他妈的太难了.

EventLoopGroup 和 EventLoop的关系

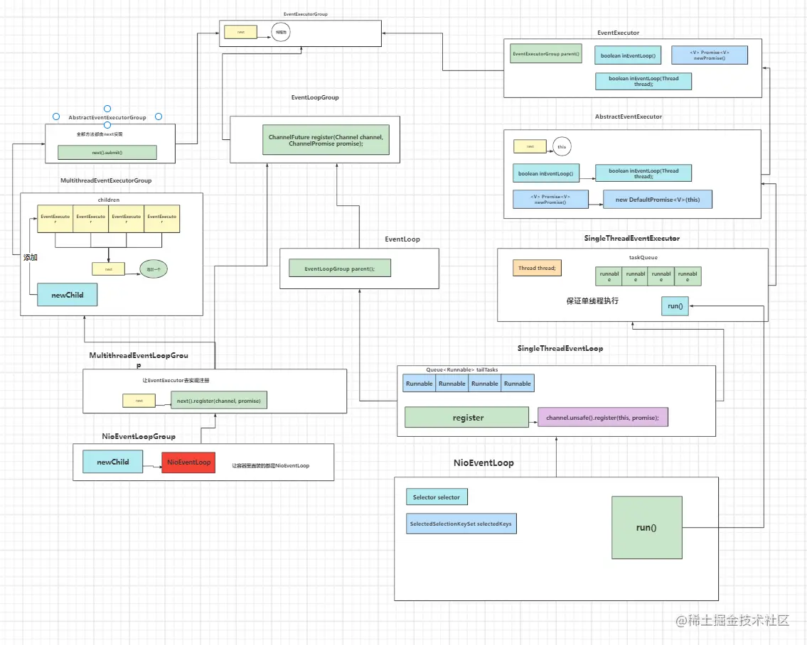
整理了一下EventLoop和EventLoopGroup的继承关系,和一些关键的方法和对象 image.png 需要注意几个关键信息

  1. NioEventLoopGroup 里面有一个 Childern数组,里面存储的都是 NioEventLoop image.png
  2. NioEventLoopGroup里面的submit,execute等线程池方法,其实都是找Childern里面挑一个 EventLoop来执行 image.png

image.png 3. NioEventLoop是一个单线程的执行器. 持有一个 Selector,线程就遍历 Selector,处理这个Selector上的事件,然后 再看看任务队列里面有没有其他任务需要执行,例如新的Channel注册。 image.png 上图就是下图的代码实际情况 image.png

源码阅读

这次的源码分析主要就是根据上面这个图来寻找到对应的源码

EventLoopGroup

研究EventLoopGroup主要从几个方面入手

  1. Loop数组创建的过程
  2. 任务提交到group之后是如何分配给内部的loop的

Loop数组创建的过程

上面说到EventLoopGroup里面装了很多的EventLoop我们来看EventLoopGroup构建时候的代码 image.png 在NioEventLoopGroup的类中实现了newChild,所以数组中存放的都是NioEventLoop image.png

任务提交到group之后是如何分配给内部的loop的

当我们找线程池提交任务的时候,会调用 execute方法,我们来看看EventLoopGroup的源码调用

@Override
public void execute(Runnable command) {
    next().execute(command);
}

调用了一个抽象方法然后执行execute,这个抽象方法的实现在 MultithreadEventexecutorGroup

@Override
public EventExecutor next() {
    return chooser.next();
}

这个chooser在构造器中已经初始化完毕,里面存有整个EventLoop数组

@Override
public EventExecutorChooser newChooser(EventExecutor[] executors) {
    # 判断数组长度是不是2的倍数,如果是的话用另一个choose
    if (isPowerOfTwo(executors.length)) {
        return new PowerOfTwoEventExecutorChooser(executors);
    } else {
        return new GenericEventExecutorChooser(executors);
    }
}

private static boolean isPowerOfTwo(int val) {
    # 这个位运算就是判断是不是2的幂数
    return (val & -val) == val;
}
# 其实都是轮寻数组,只是增加效率
private static final class PowerOfTwoEventExecutorChooser implements EventExecutorChooser {
    @Override
    public EventExecutor next() {    
        return executors[idx.getAndIncrement() & executors.length - 1];
    }
}
private static final class GenericEventExecutorChooser implements EventExecutorChooser {
    @Override
    public EventExecutor next() {
        return executors[Math.abs(idx.getAndIncrement() % executors.length)];
    }
}

EventLoopGroup总结

所以我们知道了EventLoopGroup其实就是装了一堆的EventLoopGroup,然后别人调用线程池的方法,就在数组里面找一个EventLoop丢给他执行。所以接下来逻辑的重点就是EventLoop

EventLoop

EventLoop这次为了搞懂的还是以上面的架构图为目的,涉及到的其他细节会在其他章节说,比如Channel,Promise等。

  1. EventLoop监听事件的处理事件的代码逻辑
  2. BossGroup将产生的新的连接注册到WorkerGroup的流程是什么

EventLoop监听事件的处理事件的代码逻辑

在开始之前我们先来看看创建EventLoop的时候都做了哪些事情,回想一下EventLoop创建是NioEventLoopGroup构造方法的的newChild方法实现的

NioEventLoop(NioEventLoopGroup parent, Executor executor, SelectorProvider selectorProvider,
             SelectStrategy strategy, RejectedExecutionHandler rejectedExecutionHandler) {
    super(parent, executor, false, DEFAULT_MAX_PENDING_TASKS, rejectedExecutionHandler);
    if (selectorProvider == null) {
        throw new NullPointerException("selectorProvider");
    }
    if (strategy == null) {
        throw new NullPointerException("selectStrategy");
    }
    provider = selectorProvider;
    final SelectorTuple selectorTuple = openSelector();
    selector = selectorTuple.selector;
    unwrappedSelector = selectorTuple.unwrappedSelector;
    selectStrategy = strategy;
}

这里可以看出存放了一个provider和一个selector,然后调用了父类的构造方法

protected SingleThreadEventLoop(EventLoopGroup parent, Executor executor,
                                boolean addTaskWakesUp, int maxPendingTasks,
                                RejectedExecutionHandler rejectedExecutionHandler) {
    super(parent, executor, addTaskWakesUp, maxPendingTasks, rejectedExecutionHandler);
    tailTasks = newTaskQueue(maxPendingTasks);
}
protected Queue<Runnable> newTaskQueue(int maxPendingTasks) {
    return new LinkedBlockingQueue<Runnable>(maxPendingTasks);
}

父类创建了一个 LinkedBlockingQueue,然后又调用了父类的构造器

protected SingleThreadEventExecutor(EventExecutorGroup parent, Executor executor,
                                    boolean addTaskWakesUp, int maxPendingTasks,
                                    RejectedExecutionHandler rejectedHandler) {
    super(parent);
    this.addTaskWakesUp = addTaskWakesUp;
    this.maxPendingTasks = Math.max(16, maxPendingTasks);
    this.executor = ObjectUtil.checkNotNull(executor, "executor");
    taskQueue = newTaskQueue(this.maxPendingTasks);
    rejectedExecutionHandler = ObjectUtil.checkNotNull(rejectedHandler, "rejectedHandler");
}
protected Queue<Runnable> newTaskQueue(int maxPendingTasks) {
    return new LinkedBlockingQueue<Runnable>(maxPendingTasks);
}

可以看到父类存放了一个 ThreadPerTaskExecutor的 executor,然后又保存了一个 LinkedBlockingQueue. 再调父类就是保存一下自己属于哪个 EventLoopGroup了。 至此,我们知道了一个NioEventLoop里面有什么东西

image.png 想要知道处理事件通知的逻辑,我们先从 execute 方法入手,在SingleThreadEventExecutor类中实现了execute方法

@Override
public void execute(Runnable task) {
    if (task == null) {
        throw new NullPointerException("task");
    }
    # 判断是不是EventLoop线程调用的该方法
    boolean inEventLoop = inEventLoop();
    if (inEventLoop) {
        # 是的话就把任务添加到队列中
        addTask(task);
    } else {
        # 否则就开启一个EventLoop线程
        startThread();
        # 还是放到队列
        addTask(task);
        if (isShutdown() && removeTask(task)) {
            reject();
        }
    }

    if (!addTaskWakesUp && wakesUpForTask(task)) {
        wakeup(inEventLoop);
    }
}
# 添加任务到队列的方法
protected void addTask(Runnable task) {
    if (task == null) {
        throw new NullPointerException("task");
    }
    if (!offerTask(task)) {
        reject(task);
    }
}

final boolean offerTask(Runnable task) {
    if (isShutdown()) {
        reject();
    }
    return taskQueue.offer(task);
}

上面的逻辑并不难,就是判断调用方法的是不是 executor线程里面来的,不是的话就 尝试去开启线程池,我们看看这个尝试开启线程池的逻辑是如何

private void startThread() {
    # 注意这里,如果线程池的状态是没有开启过才去开启,否则不会开启,所以这是一个单线程的线程池
    if (state == ST_NOT_STARTED) {
        if (STATE_UPDATER.compareAndSet(this, ST_NOT_STARTED, ST_STARTED)) {
            try {
                doStartThread();
            } catch (Throwable cause) {
                STATE_UPDATER.set(this, ST_NOT_STARTED);
                PlatformDependent.throwException(cause);
            }
        }
    }
}
# 我删除了大量和本次逻辑无关的语句
private void doStartThread() {
    assert thread == null;
    executor.execute(new Runnable() {
        @Override
        public void run() {
            # 保存了线程池里面的线程
            thread = Thread.currentThread();
            # 执行抽象方法run
            SingleThreadEventExecutor.this.run();     
        }
    });
}

从上面的代码可以看出, SingleThreadEventExecutor保持单线程的逻辑就是,来任务就放到队列里面去,如果线程池状态是未开启的话,开启。所以executor的execute方法只能被执行一次,也就是单线程。那么我们的逻辑就来到了这个抽象的run方法里面,run方法就是我一开始截图的那个,我们现在来仔细看看其中逻辑.

@Override
protected void run() {
    # 上来就是一个死循环,整个 EventLoop的线程就卡在这里了。 这也为什么说是一个 loop
    for (;;) {
        try {
            # 这里是判断 EventLoop的两个blockingqueue有没有任务,如果有任务的话优先处理任务
            # 如果没有任务则去Select
            switch (selectStrategy.calculateStrategy(selectNowSupplier, hasTasks())) {
                case SelectStrategy.CONTINUE:
                    continue;
                case SelectStrategy.SELECT:
                    # 队列中没有任务就去调用 NIO 的 Select方法里面也是一个死循环,除非有任务打断
                    select(wakenUp.getAndSet(false));
                    if (wakenUp.get()) {
                        selector.wakeup();
                    }
                    // fall through
                default:
            }
            
            cancelledKeys = 0;
            needsToSelectAgain = false;
            final int ioRatio = this.ioRatio;
            if (ioRatio == 100) {
                try {
                    # 处理 selector产生的 selector的selectorKey
                    processSelectedKeys();
                } finally {
                    // Ensure we always run tasks.
                    # 执行taskQueue里面的任务
                    runAllTasks();
                }
            } else {
                final long ioStartTime = System.nanoTime();
                try {
                    processSelectedKeys();
                } finally {
                    // Ensure we always run tasks.
                    final long ioTime = System.nanoTime() - ioStartTime;
                    runAllTasks(ioTime * (100 - ioRatio) / ioRatio);
                }
            }
        } catch (Throwable t) {
            handleLoopException(t);
        }
        // Always handle shutdown even if the loop processing threw an exception.
        try {
            if (isShuttingDown()) {
                closeAll();
                if (confirmShutdown()) {
                    return;
                }
            }
        } catch (Throwable t) {
            handleLoopException(t);
        }
    }
}

当跳出 select(wakenUp.getAndSet(false));循环的时候,要么表明有 taskQueue任务,要么表明 selector接受到数据了,代码中都处理了一遍。先看对 Selector的处理

private void processSelectedKeysOptimized() {
    for (int i = 0; i < selectedKeys.size; ++i) {
        final SelectionKey k = selectedKeys.keys[i];
        selectedKeys.keys[i] = null;
        final Object a = k.attachment();
        processSelectedKey(k, (AbstractNioChannel) a);
    }
}

遍历这次selector产生的key。调用 processSelectedKey方法,在这个方法里对事件进行分发

private void processSelectedKey(SelectionKey k, AbstractNioChannel ch) {
    final AbstractNioChannel.NioUnsafe unsafe = ch.unsafe();
    try {
        
        int readyOps = k.readyOps();
        # 如果是客户端 connect到服务端会产生 OP_CONNECT 事件
        if ((readyOps & SelectionKey.OP_CONNECT) != 0) {
            int ops = k.interestOps();
            ops &= ~SelectionKey.OP_CONNECT;
            k.interestOps(ops);
            unsafe.finishConnect();
        }
        # 写事件的注册一般都没有,只要内核中有缓冲区就会马上响应写事件,一般不会注册
        if ((readyOps & SelectionKey.OP_WRITE) != 0) {
            ch.unsafe().forceFlush();
        }
        # 读事件和接受客户端事件
        if ((readyOps & (SelectionKey.OP_READ | SelectionKey.OP_ACCEPT)) != 0 || readyOps == 0) {
            unsafe.read();
        }
    } catch (CancelledKeyException ignored) {
        unsafe.close(unsafe.voidPromise());
    }
}

通过上面的源码可以知道 OP_CONNECT 是客户端连接产生的事件,而 OP_WRITE又几乎不会用到,所以重点就关注 OP_READ 读取事件和 OP_ACCEPT连接事件,都走 unsafe.read方法

BossGroup将产生的新的连接注册到WorkerGroup的流程是什么

上面的分析停在了 unsafe.read方法上,在这个方法就是处理读取事件和客户端连接事件,也就来到了我们第二个问题,Netty是如何把一个客户端连接从BossGroup丢到WorkerGroup中处理的。先从NIO的角度分析一下事情之后的流程

  1. BossGroup的NioEventLoop accept到了一个 Channel,这个Channel是客户端的。
  2. BossGroup把这个Channel注册到WorkerGroup里面的EventLoop的 Selector中。
  3. WorkerGroup中的EventLoop就开始继续遍历自己的Selector 因为这个流程中还涉及到了大量的Channel和Pileline的操作,先略过不看,直接看结果,梳理总体的流程

unsafe.read已经把客户端的Channel读取到了,在 readBuf里面 image.png 读取到的数据会来到 ServerBootStrap的 channelRead方法中,这里在启动的时候绑定了 Boos和Worker两个group image.png 而我们知道这个childGroup就是workergroup image.png 之后调用 next的register,我们知道是从自己的数组里面挑一个注册,所以方法来到了 SingleThreadEventLoop中的register。并且还包装了一个 Promise image.png 这一步就是把Channel注册到EventLoop中, 注意 EventLoop里面是有一个Selector的,所以之后就是要找到NIO方法中的 selector.register image.png 方法来到了 AbstractChannel中,注意Netty的很多方法都会判断 inEventLoop中,其实不用管,只要知道最终都会丢到这个Loop的队列,等这个Loop自己拉任务来执行就好了 image.png 接下来看register0里面做了什么 image.png 这个doRegister就是让不同的Channel去实现自定义的注册方式,我们直接AbstractNioChannel的 image.png 到这里已经很明了了,完成了boss分配channel到worker的selector,但是还有一点就是这个注册的监听事件是0.因为JDK有一个bug,Netty作者的解释。如果注册0成功的话,会再注册一次监听事件,在 AbstractNioChannel的 doBeginRead方法,打一个断点就可以知道 image.png

总结

至此整个流程梳理完毕,再回顾一下

  1. BossGroup启动EventLoop,这是一个单线程一直循环监听 selector产生的事件。在 NioEventLoop的run方法中
  2. 监听到事件后在 NioEventLoop 的 processSelectedKey 方法中处理事件。发现了注册事件,所以到了 ServerBootStrap的 channelRead方法,这里完成了 boss传递channel到worker的步骤
  3. worker拿到channel后把 channel注册到自己的 selector上,然后继续遍历自己的selector。完成事件监听

image.png