小白转行软件测试,简历怎么包装成1年工作经验的测试工程师

889 阅读2分钟

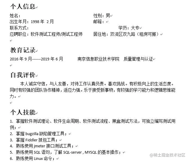
先上简历,一般1年的的软件测试包装经验,修改建议如下:

1:把最近的项目要放在项目经验的最前面,以前的项目放在后面,项目要按照这个顺序

2:第1个项目要包含Web断和App端两部分(不要仅仅是Web端和仅仅是App端)

3:第一个项目一定要能非常熟练的讲清楚,如下:

3.1 项目的功能、模块结构划分要能讲清楚

3.2 项目做了多久,开发了多久,测试了多久

3.3 团队的人员划分,就是这个项目中包含了哪些人员,比如产品、几个开发、几个测试等

3.4 这个项目中你对那些模块,采用哪些方法设计测试用例,设计多少条测试用例,你可以找个登录模块设计测试用例自己再巩固一下

3.5 在这个项目中举例说几个你发现有价值的bug

3.5 这个项目有没有编写过测试报告,测试报告包含哪些内容

4:关于技能这部分,我看了一下你写的技能,我给出的建议如下:

4.1 描述一下Fiddler如何抓移动端的包

4.2 如果有个问题,你这么分析这个问题是前端问题还是后端问题

4.3 如何提交一个高质量的bug

4.4 jmeter是用来做接口测试和接口的性能测试,那么接口文档包含哪些内容?

4.5 为什么要做接口测试,接口测试用例,你这么设计的思路是什么?

4.6 jmeter测试的步骤?

4.7 什么是jmeter中的关联是什么?(非常重要,面试官经常喜欢问该问题)

4.8 说出几个常用的Linux命令,比如查看日志的命令有哪些,他们有什么区别?比如more ,less ,cat ,tail等等

5:需要复习一下数据库的多表联查sql语句(防止笔试做试卷会遇到)

最后:软件测试资料分享一波!

技术行业,一定要提升技术功底,丰富自动化项目实战经验,这对于你未来几年职业规划,以及测试技术掌握的深度非常有帮助。

编辑

切换为居中

添加图片注释,不超过 140 字(可选)

马上迎来金三银四面试,跳槽季,整理面试题已经成了我多年的习惯!下面有我近几年的收集和整理,整体是围绕着【软件测试】来进行整理的,这套包含很多大厂,比如阿里,百度,字节,腾讯,京东这些大厂的面试真题(包含答案)

主要包含了:Linux 基础,MySQL 基础,Web 测试,接口测试,App 测试,性能测试,

需要的朋友点击【初级测试工程师-测试架构师 学习资料】领取

800道软件测试面试题pdf