归并排序解法二

109 阅读10分钟

「这是我参与2022首次更文挑战的第4天,活动详情查看:2022首次更文挑战

[toc]

排序

常见的排序算法

image-20211119082822804

常见排序算法的实现

归并排序

基本思想

归并排序(MERGE-SORT)是建立在归并操作上的一种有效的排序算法,该算法是采用分治法(Divide and Conquer)的一个非常典型的应用。将已有序的子序列合并,得到完全有序的序列;即先使每个子序列有序,再使子序列段间有序。若将两个有序表合并成一个有序表,称为二路归并。 归并排序核心步骤:

实际上归并我们不是第一次接触,之前我们也是接触过的,比如合并两个有序数组这个就是归并思想


但是我们上面的题目是左区间有序,右区间也有序。我们正常题目肯定不会直接给你有序。这时候再深一点,你不是没有序吗,那我们再分,分到你无法再分,也就是只有一个了,你能说一个没有序吗,肯定不行,所以我们继续分治。


递归写法

看上面的GIF也知道第一反应是递归

通过调试看一下现象
image-20211130224907672

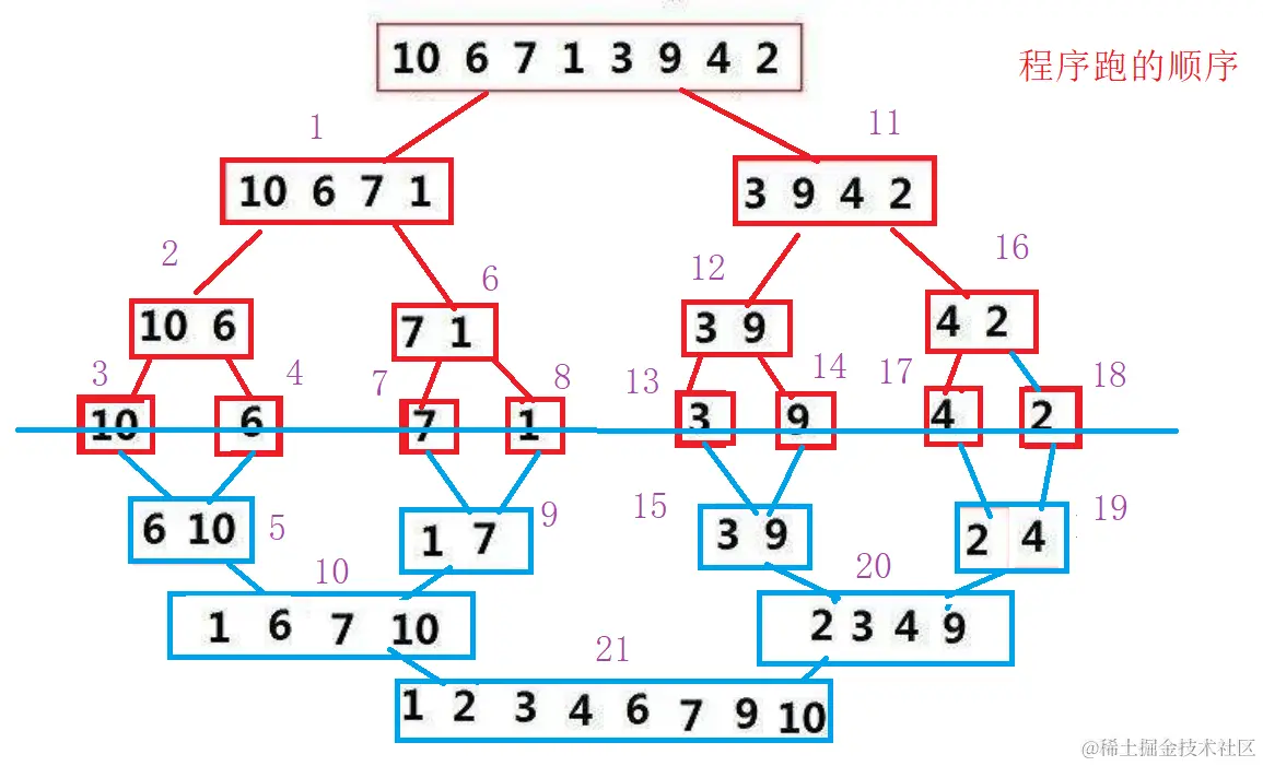
归并顺序
image-20211130230648998

归并2

image-20211201014452321

归并排序递归子函数

// 归并排序递归子函数
void _MergeSort(int* a, int left, int right, int* tmp){
	//左大于右说明是空数组,空数组就跳
	//左等于右就是我们要的单体有序
	if (left >= right)
		return;
	//防溢出写法
	int mid = left + (right - left) / 2;
	_MergeSort(a, left, mid, tmp);
	_MergeSort(a, mid+1,right, tmp);
	//
	int begin1 = left;
	int end1 = mid;
	int begin2 = mid + 1;
	int end2 = right;
	int i = left;
	//跑空一组就直接跳
	while (begin1<=end1 && begin2<=end2){
		if (a[begin1] < a[begin2]) {
			tmp[i++] = a[begin1++];
		}			
		else {
			tmp[i++] = a[begin2++];
		}
	}
	while (begin1 <= end1) {
		tmp[i++] = a[begin1++];
	}
	while (begin2 <= end2) {
		tmp[i++] = a[begin2++];
	}
	//把tmp数组拷贝回到原来的数组中
	i = left;
	while (i<=right)
	{
		a[i] = tmp[i];
		i++;
	}
}

归并排序递归实现

// 归并排序递归实现
void MergeSort(int* a, int n) {
	assert(a);
	//首先创建一个临时数组
	int* tmp = (int*)malloc(sizeof(int) * n);
	//空就直接错
	assert(tmp);
	//子函数
	_MergeSort(a, 0, n - 1, tmp);
	//不用了就free掉
	free(tmp);
	//然后置空
	tmp = NULL;
}

非递归写法

2^n^个元素的数组
image-20211201012824875

image-20211201014637727

我们看到上面好像没啥问题,那是用为数组元素个数真的太有好了,一直没有落单的元素,好的不真实

image-20211201015555785

image-20211201020545678

随便几个元素的数组
修正下标

越界情况讨论

归并排序的特性总结

  1. 归并的缺点在于需要O(N)的空间复杂度,归并排序的思考更多的是解决在磁盘中的外排序问题。
  2. 时间复杂度:O(N*logN)
  3. 空间复杂度:O(N)
  4. 稳定性:稳定

时间复杂度

时间复杂度:O(N*logN)

归并排序方法就是把一组n个数的序列,折半分为两个序列,然后再将这两个序列再分,一直分下去,直到分为n个长度为1的序列。然后两两按大小归并。如此反复,直到最后形成包含n个数的一个数组。

归并排序总时间=分解时间+子序列排好序时间+合并时间

无论每个序列有多少数都是折中分解,所以分解时间是个常数,可以忽略不计。

则:归并排序总时间=子序列排好序时间+合并时间

测性能

1000    一千

image-20211201130928149

10000    一万    先抛弃选择和冒泡

image-20211201131123059

100000    十万          再抛弃直接插入

image-20211201131307252

1000000    一百万

image-20211201131726053

10000000    一千万

image-20211201131925057

代码

Sort.h

#pragma once
#include <stdio.h>
#include <stdlib.h>
#include <assert.h>
#include <time.h>

#define HEAP        1

// 排序实现的接口
// 打印数组
extern void PrintArray(int* a, int n);
// 插入排序
extern void InsertSort(int* a, int n);
// 希尔排序
extern void ShellSort(int* a, int n);
//数据交换
extern void Swap(int* pa, int* pb);
// 选择排序
extern void SelectSort(int* a, int n);
//向下调整
extern void AdjustDwon(int* a, int n, int parent);
// 堆排序
extern void HeapSort(int* a, int n);
// 冒泡排序
extern void BubbleSort(int* a, int n);
// 快速排序递归实现
// 快速排序hoare版本
extern int PartSort1(int* a, int left, int right);
// 快速排序挖坑法
extern int PartSort2(int* a, int left, int right);
// 快速排序前后指针法
extern int PartSort3(int* a, int left, int right);
extern void QuickSort(int* a, int left, int right);
// 快速排序 非递归实现
extern void QuickSortNonR(int* a, int left, int right);
// 归并排序递归实现
extern void MergeSort(int* a, int n);
// 归并排序非递归实现
extern void MergeSortNonR(int* a, int n);
// 计数排序
extern void CountSort(int* a, int n);


Sort.c

#define _CRT_SECURE_NO_WARNINGS 1

#include "Sort.h"
#include"Stack.h"

// 打印数组
void PrintArray(int* a, int n) {
	assert(a);
	int i = 0;
	for (i = 0; i < n; i++) {
		printf("%d ", a[i]);
	}
	printf("\n");
}
// 插入排序
void InsertSort(int* a, int n) {
	assert(a);
	int i = 0;
	for (i = 0; i < n - 1; i++)	{
		int end = i;
		int x = a[end+1];
		while (end >= 0) {
			//要插入的数比顺序中的数小就准备挪位置
			if (a[end] > x) {
				a[end + 1] = a[end];
				end--;
			}
			else {
				//插入的数比顺序中的要大就跳出
				break;
			}
		}
		//跳出来两种情况
		//1.end == -1 的时候
		//2.break 的时候
		//把x给end前面一位
		a[end + 1] = x;
	}
}
// 希尔排序
void ShellSort(int* a, int n) {
	//分组
	int gap = n;
	//多次预排序(gap>1)+ 直接插入(gap == 1)
	while (gap>1){
		//gap /= 2;
		//除以三我们知道不一定会过1,所以我们+1让他有一个必过1的条件
		gap = gap / 3 + 1;
		//单组多躺
		int i = 0;
		for (i = 0; i < n - gap; i++) {
		int end = i;
		int x = a[end + gap];
		while (end >= 0) {
			if (a[end] > x) {
				a[end + gap] = a[end];
				//步长是gap
				end -= gap;
			}
			else {
				break;
			}
		}
		a[end + gap] = x;
	}
	}	
}
//数据交换
void Swap(int* pa, int* pb) {
	int tmp = *pa;
	*pa = *pb;
	*pb = tmp;
}
// 选择排序
void SelectSort(int* a, int n) {
	int begin = 0;
	int end = n - 1;
	while (begin < end){
		//单趟
		//最大数,最小数的下标
		int mini = begin;//这边假设是刚开始的下标
		int maxi = end;  //这边假设是末尾的下标
		int i = 0;
		for (i = begin; i <= end; i++) {
			if (a[i] < a[mini])
				mini = i;
			if (a[i] > a[maxi])
				maxi = i;
		}
		//最小的放前面
		Swap(&a[begin], &a[mini]);
		
		if (begin == maxi)
			//如果最大数就是begin位置的,那么交换的时候最大数连带着下标一起动
			maxi = mini;
		//最大的放后面
		Swap(&a[end], &a[maxi]);
		begin++;
		end--;
	}
}
//向下调整函数
void AdjustDown(int* a, int n, int parent)
{
	assert(a);
	//创建一个孩子变量,有两个孩子就在这个上加1就行
	int child = parent * 2 + 1;
#if HEAP
	while (child < n)
	{
		//选大孩子
		if (child + 1 < n && a[child] < a[child + 1])
		{
			child++;
		}
		//大的孩子还大于父亲就交换
		if (a[child] > a[parent])
		{
			Swap(&a[child], &a[parent]);
			parent = child;
			child = parent * 2 + 1;
		}
		else
		{
			break;
		}
	}
#elif !HEAP
	while (child < n)
	{
		//选小孩子
		if (child + 1 < n && a[child] > a[child + 1])
		{
			child++;
		}
		//小的孩子还小于父亲就交换
		if (a[child] < a[parent])
		{
			Swap(&a[child], &a[parent]);
			parent = child;
			child = parent * 2 + 1;
		}
		else
		{
			break;
		}
	}
#endif // HEAP	
}
// 堆排序   我们之前讲过升序建大堆
void HeapSort(int* a, int n) {
	//建堆时间复杂度O(N)
	//建大堆
	int i = 0;
	for (i = (n - 1 - 1) / 2; i >= 0; i--) {
		AdjustDown(a, n, i);
	}
	int end = n - 1;
	//堆排序时间复杂度O(N*logN)
	while (end>0){
		//交换 把最大的放到后面
		Swap(&a[0], &a[end]);
		//在向下调整
		AdjustDown(a,end,0);
		end--;
	}
}
// 冒泡排序
void BubbleSort(int* a, int n) {
	//多躺
	int j = 0;	
	for (j = 0; j < n - 1; j++) {	
		//交换标记变量
		int flag = 0;
		//单趟
		int i = 0;
		for (i = 0; i < n - 1-j; i++) {			
			if (a[i] > a[i + 1]) {
				//交换标记改变
				flag = 1;
				Swap(&a[i], &a[i + 1]);
			}
		}
		//标记还是0就跳出
		if (!flag)
			break;
	}
}
//三数取中
int GetMinIndex(int* a, int left, int right) {
	//这样可以防止 int 溢出
	int mid = left + (right - left) / 2;
	if (a[left] < a[mid]) {
		if (a[mid] < a[right])
			return mid;
		else if (a[left] > a[right])
			return left;
		else
			return right;
	}
	else //a[left] >= a[mid]
	{
		if (a[mid] > a[right])
			return mid;
		else if (a[left] < a[right])
			return left;
		else
			return right;
	}
}
// 快速排序hoare版本 单趟排序
//最左边做key  [left,right]  我们这里给区间
int PartSort1(int* a, int left, int right) {
	//三数取中
	int mini = GetMinIndex(a, left, right);
	//把中间的数放到最左边,交换即可
	Swap(&a[mini], &a[left]);
	//还是最左边为keyi
	int keyi = left;
	//左右相遇就停止
	while (left < right)
	{
		//最左边为key,那么最右边就先动
		//找小于key的
		while (left < right && a[right] >= a[keyi]) {
			right--;
		}
		//然后再动右边的
		//找大于key的
		while (left < right && a[left] <= a[keyi]) {
			left++;
		}
		Swap(&a[left], &a[right]);
	}
	Swap(&a[keyi], &a[right]);
	//返回正确位置后的keyi
	return left;
}
// 快速排序挖坑法
int PartSort2(int* a, int left, int right) {
	assert(a);
	//三数取中
	int mini = GetMinIndex(a, left, right);
	//把中间的数放到最左边,交换即可
	Swap(&a[mini], &a[left]);
	//先把Key存下来
	int Key = a[left];
	//挖坑
	int pit = left;
	while (left<right){
		//右边找小
		while (left < right && a[right] >= Key) {
			right--;
		}
		//找到后把数据扔到坑里面去
		Swap(&a[right],&a[pit]);
		//自己就变成新的坑
		pit = right;
		//左边找大
		while (left < right && a[left] <= Key) {
			left++;
		}
		//找到后把数据扔到坑里面去
		Swap(&a[left], &a[pit]);
		//自己就变成新的坑
		pit = left;
	}
	//出来后把Key放到坑里面去
	a[pit] = Key;
	return pit;
}

// 快速排序前后指针法
int PartSort3(int* a, int left, int right) {
	assert(a);	
	//三数取中
	int mini = GetMinIndex(a, left, right);
	//把中间的数放到最左边,交换即可
	Swap(&a[mini], &a[left]);
	//把keyi记下来
	int keyi = left;
	int prev = left;
	int cur = prev + 1;
	while (cur <= right){
		////比Key小就跳出
		//while (cur <= right && a[cur] >= a[keyi]) {
		//	cur++;
		//}
		//if (cur <= right) {
		//	//跳出来prev++
		//	prev++;
		//	//交换
		//	Swap(&a[prev], &a[cur]);
		//	//交换完后cur也++
		//	cur++;
		//}		
		if(a[cur] < a[keyi])
			Swap(&a[prev++], &a[cur]);
		cur++;
	}
	//跳出来说明交换a[prev]和Key
	Swap(&a[prev],&a[keyi]);
	return prev;
}


// 快速排序  小区间优化
void QuickSort(int* a, int left, int right) {
	if (left >= right)
		return;
	if (right - left + 1 < 10)//10以内的数插入
	{
		InsertSort(a + left, right - left + 1);
	}
	else
	{
		int keyi = PartSort3(a, left, right);
		//[left,keyi-1] keyi [keyi+1,right]
		QuickSort(a, left, keyi - 1);
		QuickSort(a, keyi + 1, right);
	}	
}
// 快速排序 非递归实现
void QuickSortNonR(int* a, int left, int right) {
	//建栈
	ST st;
	//初始化栈
	StackInit(&st);
	//left进栈
	StackPush(&st, left);
	//right进栈
	StackPush(&st, right);
	//空栈跳出 
	while (!StackEmpty(&st))
	{
		//先取尾
		int end = StackTop(&st);
		//pop掉
		StackPop(&st);
		//再取头
		int start = StackTop(&st);
		//再pop掉
		StackPop(&st);

		//然后单趟排序找到keyi
		int keyi = PartSort3(a,start,end);
		//[start,keyi-1] keyi [keyi+1,end]
		if (keyi + 1 < end)//表示分割开来的区间大于1
		{
			//因为我们先取尾,所以问先入头
			StackPush(&st, keyi + 1);
			//再入尾
			StackPush(&st, end);
		}
		if (keyi - 1 > start)//表示分割开来的区间大于1
		{
			//因为我们先取尾,所以问先入头
			StackPush(&st, start);
			//再入尾
			StackPush(&st, keyi - 1);
		}
	}
	//与初始化联动的栈销毁
	StackDestroy(&st);
}



// 归并排序递归子函数
void _MergeSort(int* a, int left, int right, int* tmp){
	//左大于右说明是空数组,空数组就跳
	//左等于右就是我们要的单体有序
	if (left >= right)
		return;
	//防溢出写法
	int mid = left + (right - left) / 2;
	_MergeSort(a, left, mid, tmp);
	_MergeSort(a, mid+1,right, tmp);
	//
	int begin1 = left;
	int end1 = mid;
	int begin2 = mid + 1;
	int end2 = right;
	int i = left;
	//跑空一组就直接跳
	while (begin1<=end1 && begin2<=end2){
		if (a[begin1] < a[begin2]) {
			tmp[i++] = a[begin1++];
		}			
		else {
			tmp[i++] = a[begin2++];
		}
	}
	while (begin1 <= end1) {
		tmp[i++] = a[begin1++];
	}
	while (begin2 <= end2) {
		tmp[i++] = a[begin2++];
	}
	//把tmp数组拷贝回到原来的数组中
	i = left;
	while (i<=right)
	{
		a[i] = tmp[i];
		i++;
	}
}

// 归并排序递归实现
void MergeSort(int* a, int n) {
	assert(a);
	//首先创建一个临时数组
	int* tmp = (int*)malloc(sizeof(int) * n);
	//空就直接错
	assert(tmp);
	//子函数
	_MergeSort(a, 0, n - 1, tmp);
	//不用了就free掉
	free(tmp);
	//然后置空
	tmp = NULL;
}
// 归并排序非递归实现
void MergeSortNonR(int* a, int n) {
	assert(a);
	//首先创建一个临时数组
	int* tmp = (int*)malloc(sizeof(int) * n);
	//空就直接错
	assert(tmp);
	int gap = 1;
	int i = 0;
	while (gap<n){
		for (i = 0; i < n; i += 2 * gap){
			//单组需要排序的区间
			//[i,i+gap-1]  [i+gap,i+2*gap-1]
			int begin1 = i, end1 = i + gap - 1;
			int begin2 = i+gap, end2 = i + 2*gap - 1;
			////适用任何元素个数的核心部分
			////end1出界,[begin2,end2]不存在
			//if (end1 >= n) {
			//	end1 = n - 1;
			//}
			////[begin2,end2]不存在
			//if (begin2 >= n) {
			//	begin2 = n ;
			//	end2 = n - 1;
			//}
			////end2出界
			//if (end2 >= n) {
			//	end2 = n - 1;
			//}
			//适用任何元素个数的核心部分
			//end1出界,[begin2,end2]不存在 都不需要归并
			if (end1 >= n || begin2 >= n) {
				//直接跳,因为是在原数组操作的不需要担心最后一个没考进去
				break;
			}
			//end2出界  需要归并  就修正
			if (end2 >= n) {
				end2 = n - 1;
			}
			//printf("[%d,%d],[%d,%d]",begin1,end1,begin2,end2);
			////重复拷贝基本是我们修正到同一个位置的原因
			////我们条件断点一下
			//if (begin1 <mark> end1 && end1 </mark> begin2 && begin2 <mark> end2 && end2 </mark> n-1)
			//{
			//	//随便一个代码来承接断点,一句费代码
			//	int a = 0;
			//}
			
			//tmp需要一个索引
			int index = i;
			while (begin1 <= end1 && begin2 <= end2){
				if (a[begin1] > a[begin2]) {
					tmp[index++] = a[begin2++];
				}
				else{
					tmp[index++] = a[begin1++];
				}
			}
			
			//肯定还有一个没跑完
			while (begin1 <= end1){
				tmp[index++] = a[begin1++];
			}
			while (begin2 <= end2) {
				tmp[index++] = a[begin2++];
			}		
			//归一部分拷贝一部分
			int j = 0;
			for (j = i; j <= end2; j++) {
				a[j] = tmp[j];
			}
			//printf("       %d", index);
		}
		//printf("\n");
		
		////一行归并完了再考回去
		//for (i = 0; i < n; i++) {
		//	a[i] = tmp[i];
		//}
		gap *= 2;
	}	
	//不用了就free掉
	free(tmp);
	//然后置空
	tmp = NULL;
}

test.c

#define _CRT_SECURE_NO_WARNINGS 1

#include "Sort.h"

// 测试排序的性能对比
void TestOP()
{
	//设置随机起点
	srand(time(NULL));
	//将要创建的数组大小
	const int N = 10000000;
	int* a1 = (int*)malloc(sizeof(int) * N);
	int* a2 = (int*)malloc(sizeof(int) * N);
	int* a3 = (int*)malloc(sizeof(int) * N);
	int* a4 = (int*)malloc(sizeof(int) * N);
	int* a5 = (int*)malloc(sizeof(int) * N);
	int* a6 = (int*)malloc(sizeof(int) * N);
	int* a7 = (int*)malloc(sizeof(int) * N);
	int* a8 = (int*)malloc(sizeof(int) * N);
	int* a9 = (int*)malloc(sizeof(int) * N);
	for (int i = 0; i < N; ++i)
	{
		//保证两个数组是一样的
		a1[i] = rand();
		a2[i] = a1[i];
		a3[i] = a1[i];
		a4[i] = a1[i];
		a5[i] = a1[i];
		a6[i] = a1[i];
		a7[i] = a1[i];
		a8[i] = a1[i];
		a9[i] = a1[i];
	}
	int begin1 = clock();//开始时间
	//InsertSort(a1, N);
	int end1 = clock();  //结束时间
	int begin2 = clock();
	ShellSort(a2, N);
	int end2 = clock();
	int begin3 = clock();
	//SelectSort(a3, N);
	int end3 = clock();
	int begin4 = clock();
	HeapSort(a4, N);
	int end4 = clock();
	int begin5 = clock();
	//BubbleSort(a5, N);
	int end5 = clock();
	int begin6 = clock();
	QuickSort(a6, 0, N - 1);
	int end6 = clock();
	int begin7 = clock();
	QuickSortNonR(a7, 0, N - 1);
	int end7 = clock();
	int begin8 = clock();
	MergeSort(a8, N);
	int end8 = clock();
	int begin9 = clock();
	MergeSort(a9, N);
	int end9 = clock();
	printf("InsertSort:%d\n", end1 - begin1);//结束时间减去开始时间 
	printf("ShellSort:%d\n", end2 - begin2);
	printf("SelectSort:%d\n", end3 - begin3);
	printf("HeapSort:%d\n", end4 - begin4);
	printf("BubbleSort:%d\n", end5 - begin5);
	printf("QuickSort:%d\n", end6 - begin6);
	printf("QuickSortNonR:%d\n", end7 - begin7);
	printf("MergeSort:%d\n", end8 - begin8);
	printf("MergeSortNonR:%d\n", end9 - begin9);
	free(a1);
	free(a2);
	free(a3);
	free(a4);
	free(a5);
	free(a6);
	free(a7);
	free(a8);
	free(a9);
}
//测试插入排序
void TestInsertSort() {
	int a[] = { 1,5,3,7,0,9 };
	InsertSort(a, sizeof(a) / sizeof(a[0]));	
	PrintArray(a, sizeof(a) / sizeof(a[0]));
}
//测试希尔排序
void TestShellSort() {
	int a[] = { 9,1,2,5,7,4,8,6,3,5 };
	ShellSort(a, sizeof(a) / sizeof(a[0]));
	PrintArray(a, sizeof(a) / sizeof(a[0]));
}
//测试选择排序
void TestSelectSort() {
	int a[] = { 9,1,2,5,7,4,8,6,3,5 };
	SelectSort(a, sizeof(a) / sizeof(a[0]));
	PrintArray(a, sizeof(a) / sizeof(a[0]));
}
//测试堆排序
void TestHeapSort() {
	int a[] = { 9,1,2,5,7,4,8,6,3,5 };
	HeapSort(a, sizeof(a) / sizeof(a[0]));
	PrintArray(a, sizeof(a) / sizeof(a[0]));
}
//测试冒泡排序
void TestBubbleSort() {
	int a[] = { 9,1,2,5,7,4,8,6,3,5 };
	BubbleSort(a, sizeof(a) / sizeof(a[0]));
	PrintArray(a, sizeof(a) / sizeof(a[0]));
}
//测试单趟排序
void TestPartSort1() {
	int a[] = { 5,5,5,5,5,5,5,5,5,5 };
	PartSort1(a,0 ,sizeof(a) / sizeof(a[0])-1);
	PrintArray(a, sizeof(a) / sizeof(a[0]));
}
//测试快速排序
void TestQuickSort() {
	int a[] = { 9,1,2,5,7,4,8,6,3,5 };
	QuickSort(a, 0, sizeof(a) / sizeof(a[0]) - 1);
	PrintArray(a, sizeof(a) / sizeof(a[0]));
}
//测试快速排序--非递归
void TestQuickSortNonR() {
	int a[] = { 9,1,2,5,7,4,8,6,3,5 };
	QuickSortNonR(a, 0, sizeof(a) / sizeof(a[0]) - 1);
	PrintArray(a, sizeof(a) / sizeof(a[0]));
}
//测试归并排序--递归
void TestMergeSort() {
	int a[] = { 10,6,7,1,3,9,4,2 };
	MergeSort(a, sizeof(a) / sizeof(a[0]));
	PrintArray(a, sizeof(a) / sizeof(a[0]));
}
//测试归并排序--非递归
void TestMergeSortNonR() {
	int a[] = {  10,6,7,1,3,9,4,2,5 };
	MergeSortNonR(a, sizeof(a) / sizeof(a[0]));
	PrintArray(a, sizeof(a) / sizeof(a[0]));
}
int main(){
	//TestInsertSort();
	//TestShellSort();
	//TestSelectSort();
	//TestHeapSort();
	//TestBubbleSort();
	//TestPartSort1();
	//TestQuickSort();
	//TestQuickSortNonR();
	//TestMergeSort();
	//TestMergeSortNonR();
	TestOP();
	return 0;
}