震荡比较电路 -- 水位探测

321 阅读2分钟

作者: 边城量子 ( shihezichen@live.cn )

电路图

Schematic_震荡、比较电路 -- 水位探测_2022-01-20.png

工作原理

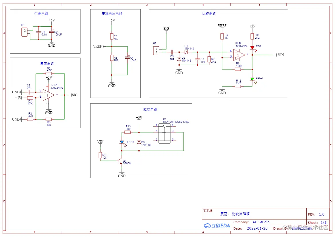
1. 供电电路原理

外部+5V电压通过H1接线端子接入,通过C1C2进行滤波后,提供到+5V标签和GND标签。

2. 基准电压电路原理

+5V电压通过R5R6两个电阻分压后,得到基准电压VREF。通过R5R6的电阻值可以得到VREF的值为 VREF= +5V×2.24.7+2.2=+1.59V+5V \times \dfrac{2.2}{4.7+2.2} = +1.59V

3. 震荡电路原理

  • U1.A 以及外围元件组成一个多谐振荡器,工作在放大比较状态。R1R25V进行分压,R3为正反馈电阻,共同作为同相输入U1.A3脚的基准电压V+; 反向输入端2V-取自R4C3组成的积分电路的C3两端。
  • V+V-进行比较,决定了输出端SIG电压的高低。由于C1不断在正反两个方向充电和放电,是的V-的电压周期性的大于V+和小于V+,因此输出的SIG电压也就不断在高低电平间反转,这样就产生了系统所需的震荡信号SIG
  • 详细的震荡原理待进一步深入分析

4. 比较电路原理

  • 此电路包含整流滤波和电压比较两部分。
  • C5为耦合电容,D1D2整流,C7滤波,在R7上形成整流滤波后的电压作为U1.B的反相输入端电压。
  • 同相输入端电压由基准电压VREF提供。U1.B的同相输入端电压V+、反相输入端电压V-进行比较,若V+大于V-,则7脚输出高电平;反之输出低电平。
  • H2外界水位传感器,当水位较低时,H2开关开路,R7上无电压,即6V-0,而5V+VREF而来,大于6V-,此时U1.B7脚输出高电平,此时表示低水位的绿色LED2指示灯发光;
  • 当水位上升达到阈值时,H2开关接通,SIG信号经C5耦合和D1D2整流、C7滤波在R7上形成电压作为U1.B反相输入端电压。此电压大于U1.B同相输入端电压,因此U1.B7脚输出低电平,LED2熄灭,表示高水位的红色LED1发光。

5.驱动电路原理

  • VIN信号经R10限流进入Q1基极,当VIN为高电平时,Q1导通,代表驱动电路导通的蓝色LED3发光,继电器4、3脚线圈上有电流流过,继电器吸合,1、5脚连通;
  • VIN为低电平时,Q1截止,继电器断开。