JS 原型链

254 阅读6分钟

JS 原型链

「这是我参与2022首次更文挑战的第1天,活动详情查看:2022首次更文挑战

1. 原型和原型链的基础结论

1.1 函数与对象的关系

  • 函数是对象,对象都是通过函数创建的。
  • 函数与对象并不是简单的包含与被包含的关系。

1.2 原型的类别

  • 显示原型:prototype,是每个函数function独有的属性。
  • 隐式原型: __proto__,是每个对象都具有的属性。

1.3 原型和原型链

  • 原型:一个函数可以看成一个类,原型是所有类都有的一个属性,原型的作用就是给这个类的一个对象都添加一个统一的方法。
  • 原型链:每个对象都有一个__proto__,它指向它的prototype原型对象;它的prototype原型对象又有一个__proto__指向它的prototype原型对象,就这样层层向上直到最终找到顶级对象Objectprototype,这个查询路径就是原型链。

1.4 JavaScript 里最顶层的两个概念

  • Function 是最顶层的构造器

FunctionJavaScript 里最顶层的构造器,它构造了系统中的所有对象,包括定义对象、系统内置对象、甚至包括它自己。

  • Object 是最顶层的对象

    • 所有对象都是继承 Object 的原型
    • Object 也是被 Function 构造出来的

1.5 instanceof

obj instanceof F

  • **常见的不够正确描述:**用来判断一个对象是否是某个构造函数的实例,比如我们创建一个函数,并且将它实例化 image-20220110143653657
  • 「正确的描述:」obj.__proto__.__proto__... => F.prototype。沿着对象obj的原型链查找是否存在对象F.prototype,若存在则返回true,若查找到原型链的终点Object.prototype仍未找到,则返回false

2. 经典的原型和原型链的分析

「接下来我们将主要讲解以下类别:」

image-20220110144233519

image-20220110144233519

2.1 函数.prototype

  • **前提结论:**函数都是对象,每个函数都自带一个属性叫做 prototype
  • 栗子:

image-20220110144624578

image-20220110144624578

  • 「详细结构图:」

image-20220110144700156

image-20220110144700156

  • **最终结论:**每个函数下其实有个prototype属性,prototype的属性值是一个对象,这个对象默认的只有一个叫做constructor的属性,指向这个函数本身。

2.2 对象.__proto__

  • **前提结论:**每个对象都有一个隐藏的属性叫做__proto__
  • 例子:

image-20220110145132234

image-20220110145132234

  • 「解释:」

    • [[Prototype]]:是对象的一个内部属性, chrome的引擎通过__proto__向外暴露了这个属性。实际上它可以看作就是对象的__proto__属性
    • __proto__的值:等于构造该对象的函数的prototype属性。testObj.__proto__ === testFn.prototype
  • **结论:**每个对象都有一个__proto__属性,指向创建该对象的函数的prototype

image-20220110145631512

image-20220110145631512

2.3 函数.__proto__

  • **前提结论:**在JavaScript中,函数都是对象,是对象就有隐藏的__proto__属性
  • 「解释:」 Function是最顶级的构造器,函数对象都是通过它构造的
  • 「结论:」函数.__proto__ === Function.prototype

image-20220110150007141

image-20220110150007141

2.4 函数.prototype.__proto__

  • 「解释:」函数 .prototype,它本质上是和var obj = {}是一样的,由new Object创建的
  • 「结论:」函数.protype.__proto__ === Object.prototype

image-20220110150541292

image-20220110150541292

2.5 Object.__proto__

  • 「解释:」Object是由顶层构造函数Function构造的
  • 「结论:」Object.__proto__ === Function.prototype

image-20220110150954478

image-20220110150954478

2.6 Object.prototype.__proto__

  • 「结论:」Object.prototype较为特殊,它是顶级对象的原型,所以它的__proto__指向是null

image-20220110151326286

image-20220110151326286

2.7 Function.__proto__

  • **解释:**函数对象都是由被顶级构造函数Function创建。所以Function是被自身创建的
  • 「结论:」Function.__proto__ === Function.prototype

image-20220110151630972

image-20220110151630972

2.8 Function.prototype.__proto__

  • **解释:**函数 prototype,它本质上是和var obj = {}是一样的,由new Object创建的
  • 「结论:」Function.prototype.__proto__ === Object.prototype

image-20220110151917982

image-20220110151917982

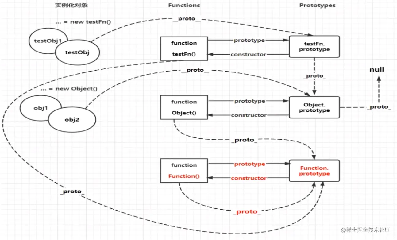
「最终我们将形成一个经典的原型图:」

image-20220110152037301

image-20220110152037301

3. 基于原型链的继承

JavaScript 对象有一个指向一个原型对象的链。当试图访问一个对象的属性时,它不仅仅在该对象上搜寻,还会搜寻该对象的原型,以及该对象的原型的原型,依次层层向上搜索,直到找到一个名字匹配的属性或到达原型链的末尾。

遵循ECMAScript标准,someObject.[[Prototype]] 符号是用于指向 someObject 的原型。从 ECMAScript 6 开始,[[Prototype]] 可以通过 Object.getPrototypeOf()Object.setPrototypeOf() 访问器来访问。这个等同于 JavaScript 的非标准但许多浏览器实现的属性 __proto__

但它不应该与构造函数 funcprototype 属性相混淆。被构造函数创建的实例对象的 [[Prototype]] 指向 funcprototype 属性。Object.prototype 属性表示 Object 的原型对象。

这里演示当尝试访问属性时会发生什么:

// 让我们从一个函数里创建一个对象o,它自身拥有属性a和b的:
let f = function () {
   this.a = 1;
   this.b = 2;
}
/* 这么写也一样
function f() {
  this.a = 1;
  this.b = 2;
}
*/
let o = new f(); // {a: 1, b: 2}

// 在f函数的原型上定义属性
f.prototype.b = 3;
f.prototype.c = 4;

// 不要在 f 函数的原型上直接定义 f.prototype = {b:3,c:4};这样会直接打破原型链
// o.[[Prototype]] 有属性 b 和 c
//  (其实就是 o.__proto__ 或者 o.constructor.prototype)
// o.[[Prototype]].[[Prototype]] 是 Object.prototype.
// 最后o.[[Prototype]].[[Prototype]].[[Prototype]]是null
// 这就是原型链的末尾,即 null,
// 根据定义,null 就是没有 [[Prototype]]。

// 综上,整个原型链如下:

// {a:1, b:2---> {b:3, c:4} ---> Object.prototype---> null

console.log(o.a); // 1
// a是o的自身属性吗?是的,该属性的值为 1

console.log(o.b); // 2
// b是o的自身属性吗?是的,该属性的值为 2
// 原型上也有一个'b'属性,但是它不会被访问到。
// 这种情况被称为"属性遮蔽 (property shadowing)"

console.log(o.c); // 4
// c是o的自身属性吗?不是,那看看它的原型上有没有
// c是o.[[Prototype]]的属性吗?是的,该属性的值为 4

console.log(o.d); // undefined
// d 是 o 的自身属性吗?不是,那看看它的原型上有没有
// d 是 o.[[Prototype]] 的属性吗?不是,那看看它的原型上有没有
// o.[[Prototype]].[[Prototype]] 为 null,停止搜索
// 找不到 d 属性,返回 undefined

4. 检验

最后,我们通过四个小问题来检验一下是否真的掌握了它:

  • 题目 1
var A = function() {};
A.prototype.n = 1;
var b = new A();
A.prototype = {
  n: 2,
  m: 3
}
var c = new A();

console.log(b.n);
console.log(b.m);

console.log(c.n);
console.log(c.m);

请写出上面编程的输出结果是什么?

  • 题目 2
var F = function() {};

Object.prototype.a = function() {
  console.log('a');
};

Function.prototype.b = function() {
  console.log('b');
}

var f = new F();

f.a();
f.b();

F.a();
F.b();

请写出上面编程的输出结果是什么?

  • 题目 3
function Person(name) {
    this.name = name
}
let p = new Person('Tom');

问题1: p.__proto__等于什么?

问题2:Person.__proto__等于什么?

  • 题目 4
var foo = {},
    F = function(){};
Object.prototype.a = 'value a';
Function.prototype.b = 'value b';

console.log(foo.a);
console.log(foo.b);

console.log(F.a);
console.log(F.b);

请写出上面编程的输出结果是什么?

  • 题目 1 答案:
b.n -> 1
b.m -> undefined;

c.n -> 2;
c.m -> 3;
  • 题目 2 答案:
f.a() -> a
f.b() -> f.b is not a function

F.a() -> a
F.b() -> b
  • 题目 3 答案

答案1:Person.prototype

答案2:Function.prototype

  • 题目 4 答案
foo.a => value a
foo.b => undefined
F.a => value a
F.b => value b

大家都掌握了吗?