深入浅出Apache Pulsar(3):Pulsar Schema

1,686 阅读1分钟

Pulsar Schema

Pulsar schema enables you to use language-specific types of data when constructing and handling messages from simple types to more complex application-specific types.

  • 类型安全(序列化和反序列化)
  • Schema 帮助 Pulsar 保留了数据在其他系统中原有的含义

Schema类型(Schema type)

  • Primitive type
Producer<String> producer = client.newProducer(Schema.STRING).create();
producer.newMessage().value("Hello Pulsar!").send();
Consumer<String> consumer = client.newConsumer(Schema.STRING).subscribe();
consumer.receive();
  • Complex type

1. keyvalue key/value pair.

Schema<KeyValue<Integer, String>> schema = Schema.KeyValue(
Schema.INT32,
Schema.STRING,
KeyValueEncodingType.SEPARATED
);
// Producer
Producer<KeyValue<Integer, String>> producer = client.newProducer(schema)
    .topic(TOPIC)
    .create();
final int key = 100;
final String value = "value-100";
producer.newMessage().value(new KeyValue<>(key, value)).send();
// Consumer
Consumer<KeyValue<Integer, String>> consumer = client.newConsumer(schema)
    .topic(TOPIC).subscriptionName(SubscriptionName).subscribe();
Message<KeyValue<Integer, String>> msg = consumer.receive();

2.struct AVRO, JSON, and Protobuf.

Producer<User> producer = client.newProducer(Schema.AVRO(User.class)).create();
producer.newMessage().value(User.builder().userName("pulsar-user").userId(1L).build()).send();
Consumer<User> consumer = client.newConsumer(Schema.AVRO(User.class)).subscribe();
User user = consumer.receive();

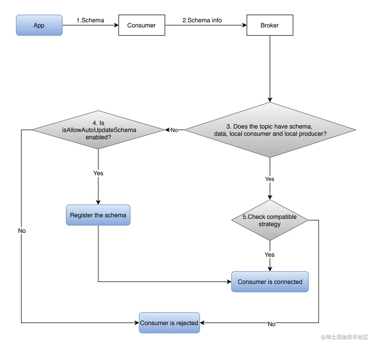
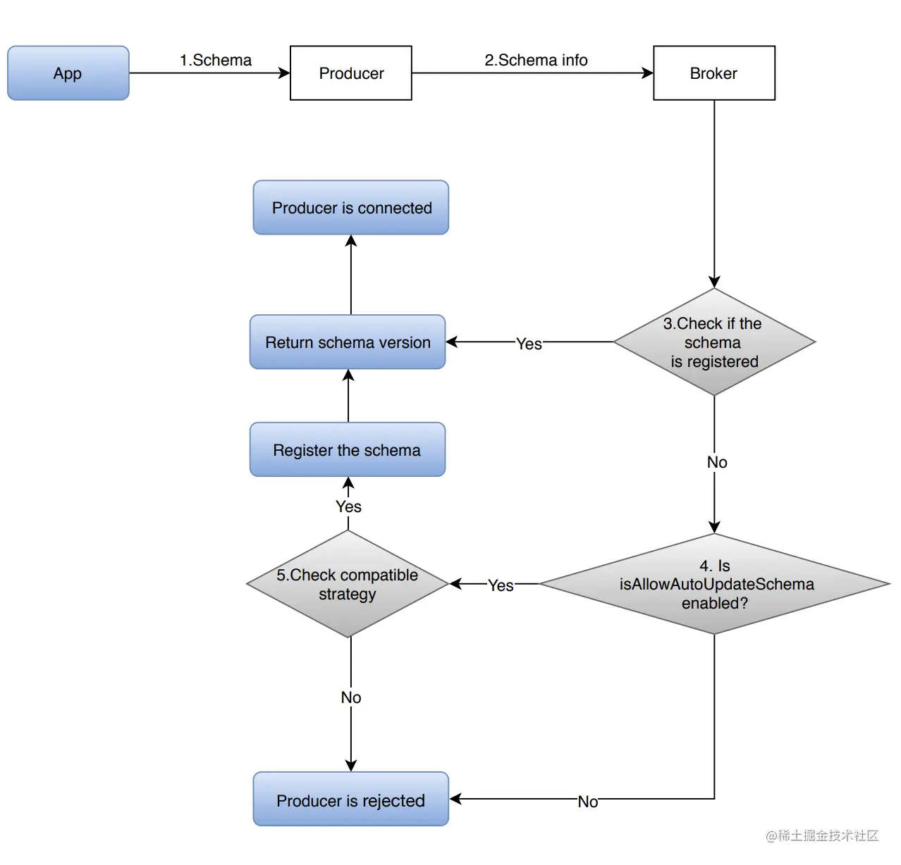
Schema工作方式(How does schema work)

Producer

img

Consumer

img

Schema管理(Schema manual management)

查询Schema

$ $PULSAR_HOME/bin/pulsar-admin schemas \
get persistent://public/default/spirit-avro-topic
$ $PULSAR_HOME/bin/pulsar-admin schemas \
get persistent://public/default/spirit-avro-topic \
--version=2

更新Schema

$ $PULSAR_HOME/bin/pulsar-admin schemas upload \
persistent://public/default/test-topic \
--filename $PULSAR_HOME/connectors/json-schema.json

提取Schema

$ $PULSAR_HOME/bin/pulsar-admin schemas \
extract persistent://public/default/test-topic  \
--classname com.cloudwise.modal.Packet \
--jar ~/cloudwise-pulsar-1.0.0-RELEASE.jar \
--type json
public void schemaInfo() {
    System.out.println("AvroSchema:" + AvroSchema.of(SeedEvent.class).getSchemaInfo());
    System.out.println("Schema.AVRO:" + Schema.AVRO(SeedEvent.class).getSchemaInfo());
}

删除Schema

$ $PULSAR_HOME/bin/pulsar-admin schemas \
delete persistent://public/default/spirit-avro-topic

写在最后

近年来,在AIOps领域快速发展的背景下,IT工具、平台能力、解决方案、AI场景及可用数据集的迫切需求在各行业迸发。基于此,云智慧在2021年8月发布了AIOps社区, 旨在树起一面开源旗帜,为各行业客户、用户、研究者和开发者们构建活跃的用户及开发者社区,共同贡献及解决行业难题、促进该领域技术发展。

社区先后 开源 了数据可视化编排平台-FlyFish、运维管理平台 OMP 、云服务管理平台-摩尔平台、 Hours 算法等产品。

可视化编排平台-FlyFish:

项目介绍:www.cloudwise.ai/flyFish.htm…

Github地址: github.com/CloudWise-O…

Gitee地址: gitee.com/CloudWise/f…

行业案例:www.bilibili.com/video/BV1z4…

部分大屏案例:

系列阅读

深入浅出Apache Pulsar(1):Pulsar vs Kafka

深入浅出Apache Pulsar(2):Pulsar消息机制