社交应用如何防范“虚假流量”?安全检测服务帮你快速识别

449 阅读4分钟

陌生人交友、潮流生活分享、旅游攻略、美食健身圈、问答社区、音视频内容互动等社交类App如火如荼,用户也经常通过互动分享而“种草”各类产品。对此,开发者及运营人员会在应用生命周期的不同阶段操盘种草、策划具有影响力的业务活动或寻找KOL提升产品价值,进行流量宣传。

但总有一些人想要“作弊”,利用机器、程序等造成“虚假流量”,从应用中或用户处获利,尤其是和用户联系紧密的社交类App。这样的现象使开发者们越来越关注内容合规、治理黑产、防盗防爬等应用安全的解决方案。HMS Core安全检测服务多项能力可以快速识别“虚假流量”,实现高效用户定位、准确流量、精准社交电商运作。

1 社交类App生命周期各阶段的安全痛点

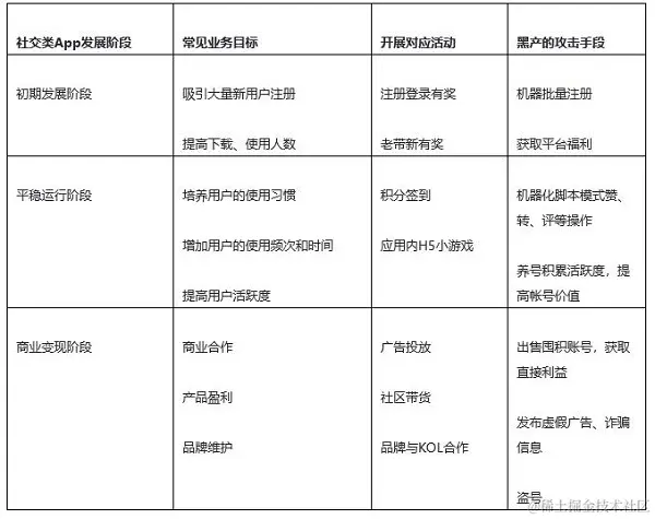
现阶段大部分社交类App都会有流量目标,因此开发者、运营人员通常会分阶段开展不同的活动引流。这导致黑产风险始终伴随应用的生命周期,值得开发者们重点关注。

这些黑产风险基本伴随着社交类App的整个生命周期,值得开发者们重点关注。

2 黑产风险给社交类App和真实用户带来负面影响

通过洞悉安全痛点,我们不难发现社交类App非常容易吸引大量灰黑产聚集,造成应用和用户的多方损失。

这些虚假、恶意的流量往往会对社交类App的真实用户造成诸多困扰,比如发布诈骗信息,直接导致用户财产损失。有时开发者或运营人员还会发现,辛苦策划了大量活动却收效甚微,甚至适得其反。归其原因可能就在于,大量借助不正当手段获利的“薅羊毛党”与真实用户争抢了平台补贴,最终导致开发资源、运营资源的严重浪费。

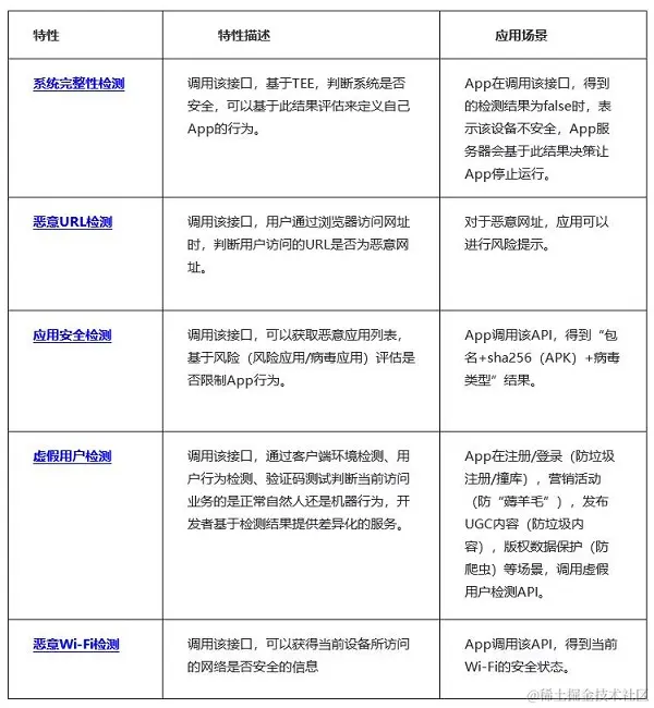
3 HMS Core安全检测服务提供五大能力,帮助社交类App安全无忧

HMS Core提供的安全检测服务支持通过图片验证码,有效避免批量注册、撞库攻击等恶意行为,以便区分真实用户和机器自动化操控。除此之外,安全检测服务还为应用开发者提供了基于设备环境、设备签名、设备画像匹配、持续行为分析等多维度的检测能力。

具体能力特性以及匹配的应用场景,请见下表:

*** 成功案例**

土耳其社交应用Blind ID App是一个创新的社交媒体平台,主打陌生人交友的功能,可以实现匿名实时互动。该应用此前遭受DDOS攻击(分布式拒绝服务),恶意流量试图登录用户帐户。 集成HMS Core安全检测服务后,Blind ID App在用户注册和登录环节调用虚假用户检测能力。如果用户未能通过检测,应用可以基于检测结果评估是否限制用户行为,从而快速阻挡攻击,保证系统与用户帐号安全。

虚假用户检测能力的接入,帮助Blind ID App过滤了垃圾流量,降低了恶意用户盗号、恶意刷帖等风险。它的创始人反馈评价说:“HMS Core安全检测服务对我们来说是最好的解决方案,因为它容易集成,并且能够快速阻挡攻击”。

总的来说,HMS Core安全检测服务可以赋能社交类App快速精准地识别风险帐号,提升应用开发者的效率,帮助运营人员集中精力与资源开展优质活动,也为用户创造了更安全放心的社交通讯环境。

获取开发指南请访问官网:HMA Core安全检测服务 HMS Core安全检测服务支持Java和Kotlin两种开发语言:华为官网的示例代码Java/Kotlin 下载demo和示例代码:Github

了解更多详情>>

访问华为开发者联盟官网
获取开发指导文档
华为移动服务开源仓库地址:GitHubGitee

关注我们,第一时间了解 HMS Core 最新技术资讯~