线程池基础

150 阅读25分钟

简介

为什么会有线程池?

想要深入理解线程池的原理得先知道为什么需要线程池。

首先你要明白,线程是一个重资源,JVM 中的线程与操作系统的线程是一对一的关系,所以在 JVM 中每创建一个线程就需要调用操作系统提供的 API 创建线程,赋予资源,并且销毁线程同样也需要系统调用。而系统调用就意味着上下文切换等开销,并且线程也是需要占用内存的,而内存也是珍贵的资源。

因此线程的创建和销毁是一个重操作,并且线程本身也占用资源。然后需要知道,线程数并不是越多越好

我们都知道线程是 CPU 调度的最小单位,在单核时代,如果是纯运算的操作是不需要多线程的,一个线程一直执行运算即可。但如果这个线程正在等待 I/O 操作,此时 CPU 就处于空闲状态,这就浪费了 CPU 的算力,因此有了多线程,在某线程等待 I/O 等操作的时候,另一个线程顶上,充分利用 CPU,提高处理效率。 此时的多线程主要是为了提高 CPU 的利用率而提出。

而随着 CPU 的发展,核心数越来越多,能同时运行的线程数也提升了,此时的多线程不仅是为了提高单核 CPU 的利用率,也是为了充分利用多个核心。

至此想必应该明白了为什么会有多线程,无非就是为了充分利用 CPU 空闲的时间,一刻也不想让他停下来。

但 CPU 的核心数有限,同时能运行的线程数有限,所以需要根据调度算法切换执行的线程,而线程的切换需要开销,比如替换寄存器的内容、高速缓存的失效等等。

如果线程数太多,切换的频率就变高,可能使得多线程带来的好处抵不过线程切换带来的开销,得不偿失。

因此线程的数量需要得以控制,结合上述的描述可知,线程的数量与 CPU 核心数和 I/O 等待时长息息相关。

小结一下:

  • Java中线程与操作系统线程是一比一的关系。
  • 线程的创建和销毁是一个“较重”的操作。
  • 多线程的主要是为了提高 CPU 的利用率。
  • 线程的切换有开销,线程数的多少需要结合 CPU核心数与 I/O 等待占比。

综上我们知道了线程的这些特性,所以说它不是一个可以“随意拿捏”的东西,我们需要重视它,好好规划和管理它,充分利用硬件的能力,从而提升程序执行效率,所以线程池应运而生。

什么是线程池?

那我们要如何管理好线程呢?

因为线程数太少无法充分利用 CPU ,太多的话由于上下文切换的消耗又得不偿失,所以我们需要评估系统所要承载的并发量和所执行任务的特性,得出大致需要多少个线程数才能充分利用 CPU,因此需要控制线程数量

又因为线程的创建和销毁是一个“重”操作,所以我们需要避免线程频繁地创建与销毁,因此我们需要缓存一批线程,让它们时刻准备着执行任务。

目标已经很清晰了,弄一个池子,里面存放约定数量的线程,这就是线程池,一种池化技术。

熟悉对象池、连接池的朋友肯定对池化技术不陌生,一般池化技术的使用方式是从池子里拿出资源,然后使用,用完了之后归还。

但是线程池的实现不太一样,不是说我们从线程池里面拿一个线程来执行任务,等任务执行完了之后再归还线程,你可以想一下这样做是否合理。

线程池的常见实现更像是一个黑盒存在,我们设置好线程池的大小之后,直接往线程池里面丢任务,然后就不管了。

线程池其实是一个典型的生产者-消费者模式

线程池内部会有一个队列来存储我们提交的任务,而内部线程不断地从队列中索取任务来执行,这就是线程池最原始的执行机制。

按照这个思路,我们可以很容易的实现一个简单版线程池

首先线程池内需要定义两个成员变量,分别是阻塞队列和线程列表,然后自定义线程使它的任务就是不断的从阻塞队列中拿任务然后执行。

首先线程池内需要定义两个成员变量,分别是阻塞队列和线程列表,然后自定义线程使它的任务就是不断的从阻塞队列中拿任务然后执行。

@Slf4j
public class YesThreadPool {

	BlockingQueue<Runnable> taskQueue;  //存放任务的阻塞队列
	List<YesThread> threads; //线程列表

	YesThreadPool(BlockingQueue<Runnable> taskQueue, int threadSize) {
		this.taskQueue = taskQueue;
		threads = new ArrayList<>(threadSize);
        // 初始化线程,并定义名称
		IntStream.rangeClosed(1, threadSize).forEach((i)-> {
			YesThread thread = new YesThread("yes-task-thread-" + i);
			thread.start();
			threads.add(thread);
		});
	}
    //提交任务只是往任务队列里面塞任务
	public void execute(Runnable task) throws InterruptedException {
		taskQueue.put(task);
	}

	class YesThread extends Thread { //自定义一个线程
		public YesThread(String name) {
			super(name);
		}
		@Override
		public void run() {
			while (true) { //死循环
				Runnable task = null;
				try {
					task = taskQueue.take(); //不断从任务队列获取任务
				} catch (InterruptedException e) {
					logger.error("记录点东西.....", e);
				}
				task.run(); //执行
			}
		}
	}
}

线程池的作用

当然,使用线程池可以带来一系列好处:

  • 降低资源消耗:通过池化技术重复利用已创建的线程,降低线程创建和销毁造成的损耗。
  • 提高响应速度:任务到达时,无需等待线程创建即可立即执行。
  • 提高线程的可管理性:线程是稀缺资源,如果无限制创建,不仅会消耗系统资源,还会因为线程的不合理分布导致资源调度失衡,降低系统的稳定性。使用线程池可以进行统一的分配、调优和监控。
  • 提供更多更强大的功能:线程池具备可拓展性,允许开发人员向其中增加更多的功能。比如延时定时线程池ScheduledThreadPoolExecutor,就允许任务延期执行或定期执行。

线程池解决的核心问题就是资源管理问题。在并发环境下,系统不能够确定在任意时刻中,有多少任务需要执行,有多少资源需要投入。这种不确定性将带来以下若干问题:

  1. 频繁申请/销毁资源和调度资源,将带来额外的消耗,可能会非常巨大。
  2. 对资源无限申请缺少抑制手段,易引发系统资源耗尽的风险。
  3. 系统无法合理管理内部的资源分布,会降低系统的稳定性。

工作原理--7个核心参数

corePoolSize

核心线程数,其实就是线程池保有的最小的线程数,这里需要注意一下,初始化线程池的时候,除非调用prestartAllCoreThreads或者prestartCoreThread这两个方法,这两个方法分别是在无任务到来之前预创建所有核心线程或者创建一个线程。否则线程池初始化后没任务进来前是没有线程的。只有当任务来了才会创建线程。

所以这里保有的核心数指的是,当线程池创建了这么多的线程之后,会保留的不会被回收的线程数,超过corePoolSize的线程在一定时间之后就会被回收

但是java1.6新增了一个allowCoreThreadTimeOut(boolean value)方法,当设为true时候,所有的线程都会超时回收,包括核心线程。

maximumPoolSize

最大线程数,也就是池里面能有的最大的线程数量。举个实际例子-也就是火车站售票厅窗口所有的窗口都有员工在服务。特别是在节假日的时候,基本上窗口都会开放。

keepAliveTime && TimeUnit

keepAliveTime就是存活时间,TimeUnit是时间单位,来表明keepAliveTime的数字是秒啊还是毫秒啊等等。 这两个参数就是当我们线程池存在的线程数量超过corePoolSize时,如果有个线程已经空闲了keepAliveTime这么长的时间,那么这个空闲线程就要被回收了,就类似于出行高峰期过去了,售票厅窗口可以关闭几个了。总不能都没人了还开这么多窗口把,浪费呀。

线程池其实想要的只是核心线程数个线程,但是又预留了一些数量来预防突发状况,当突发状况过去之后,线程池希望只维持核心线程数的线程,所以就有了 KeepAliveTime,当线程数大于核心数之后,如果线程空闲了一段时间(KeepAliveTime),就回收线程,直到数量与核心数持平。

workQueue

工作队列,是阻塞队列。队列存储的也就是线程需要执行的Runnable,也就是任务。对应着就是去售票厅排队的我们。 工作队列起到一个缓冲作用,具体队列长度需要结合线程数,任务的执行时长,能承受的等待时间等

threadFactory

创建线程工厂,建议最好自定义线程工厂,然后自定义如何创建线程,比如给线程set下名字啊等。然后线程池就会按照工厂定义的方式创建线程。就是如果不设定线程的名字的话,线程名可能就是什么thread-1这样的,对于我们排查问题不太方便,所以给个名字来标识一下比较好。

handler

拒绝策略,也就是当线程池中所有的线程都在执行任务,并且工作队列(是有界队列)也排满了,那再有任务提交就会执行拒绝策略。 ThreadPoolExecutor提供了四种拒绝策略 1、ThreadPoolExecutor.AbortPolicy() 是默认的拒绝策略,会抛出 RejectedExcecutionException。

2、ThreadPoolExecutor.CallerRunsPolicy() 让提交任务的线程自己去执行这个任务。。好像这样做挺有道理的..我没空你自己搞去

3、ThreadPoolExecutor.DiscardOldestPolicy() 丢弃最老的任务,也就是工作队列里最前面的任务,丢弃了之后把新任务加入到工作队列中...真的不公平啊

4、ThreadPoolExecutor.DiscardPolicy() 直接丢弃任务,并且不抛出任何异常...假装没看到系列

除了这四种还可以自定义拒绝策略,建议自定义拒绝策略。因为更加的友好,可以设置成服务降级啊等操作。

所以线程池尽可能只维护核心数量的线程,提供任务队列暂存任务,并提供拒绝策略来应对过载的任务。

这里还有个细节,如果线程数已经达到核心线程数,那么新增加的任务只会往任务队列里面塞,不会直接给予某个线程,如果任务队列也满了,新增最大线程数的线程时,任务是可以直接给予新建的线程执行的,而不是入队

线程池工作原理图

线程池工作逻辑.png

线程池核心设计与实现

总体设计

Java中的线程池核心实现类是ThreadPoolExecutor,本章基于JDK 1.8的源码来分析Java线程池的核心设计与实现。我们首先来看一下ThreadPoolExecutor的UML类图,了解下ThreadPoolExecutor的继承关系。

https://p3-juejin.byteimg.com/tos-cn-i-k3u1fbpfcp/332a8fc35683452db1681c9c4bd2909b~tplv-k3u1fbpfcp-zoom-1.image

图 ThreadPoolExecutor UML类图

ThreadPoolExecutor实现的顶层接口是Executor,顶层接口Executor提供了一种思想:将任务提交和任务执行进行解耦。用户无需关注如何创建线程,如何调度线程来执行任务,用户只需提供Runnable对象,将任务的运行逻辑提交到执行器(Executor)中,由Executor框架完成线程的调配和任务的执行部分。ExecutorService接口增加了一些能力:(1)扩充执行任务的能力,补充可以为一个或一批异步任务生成Future的方法;(2)提供了管控线程池的方法,比如停止线程池的运行。AbstractExecutorService则是上层的抽象类,将执行任务的流程串联了起来,保证下层的实现只需关注一个执行任务的方法即可。最下层的实现类ThreadPoolExecutor实现最复杂的运行部分,ThreadPoolExecutor将会一方面维护自身的生命周期,另一方面同时管理线程和任务,使两者良好的结合从而执行并行任务。

ThreadPoolExecutor是如何运行,如何同时维护线程和执行任务的呢?其运行机制如下图所示:

https://p3-juejin.byteimg.com/tos-cn-i-k3u1fbpfcp/a7377739df4a46da82f1081a2a200154~tplv-k3u1fbpfcp-zoom-1.image

图 ThreadPoolExecutor运行流程

线程池在内部实际上构建了一个生产者消费者模型,将线程和任务两者解耦,并不直接关联,从而良好的缓冲任务,复用线程。线程池的运行主要分成两部分:任务管理、线程管理。任务管理部分充当生产者的角色,当任务提交后,线程池会判断该任务后续的流转:(1)直接申请线程执行该任务;(2)缓冲到队列中等待线程执行;(3)拒绝该任务。线程管理部分是消费者,它们被统一维护在线程池内,根据任务请求进行线程的分配,当线程执行完任务后则会继续获取新的任务去执行,最终当线程获取不到任务的时候,线程就会被回收。

接下来,我们会按照以下三个部分去详细讲解线程池运行机制:

  1. 线程池如何维护自身状态。
  2. 线程池如何管理任务。
  3. 线程池如何管理线程。

线程池的生命周期

线程池运行的状态,并不是用户显式设置的,而是伴随着线程池的运行,由内部来维护。线程池内部使用一个变量维护两个值:运行状态(runState)和线程数量 (workerCount)。在具体实现中,线程池将运行状态(runState)、线程数量 (workerCount)两个关键参数的维护放在了一起,如下代码所示:

privatefinal AtomicInteger ctl =new AtomicInteger(ctlOf(RUNNING, 0));

线程池里的 ctl 是干嘛的

ctl这个AtomicInteger类型,是对线程池的运行状态和线程池中有效线程的数量进行控制的一个字段, 它同时包含两部分的信息:线程池的运行状态 (runState) 和线程池内有效线程的数量 (workerCount),高3位保存runState,低29位保存workerCount,两个变量之间互不干扰。用一个变量去存储两个值,可避免在做相关决策时,出现不一致的情况,不必为了维护两者的一致,而占用锁资源。通过阅读线程池源代码也可以发现,经常出现要同时判断线程池运行状态和线程数量的情况。线程池也提供了若干方法去供用户获得线程池当前的运行状态、线程个数。这里都使用的是位运算的方式,相比于基本运算,速度也会快很多。

关于内部封装的获取生命周期状态、获取线程池线程数量的计算方法如以下代码所示:

privatestaticintrunStateOf(int c)     {return c & ~CAPACITY; }//计算当前运行状态privatestaticintworkerCountOf(int c)  {return c & CAPACITY; }//计算当前线程数量privatestaticintctlOf(int rs,int wc) {return rs | wc; }//通过状态和线程数生成ctl

ThreadPoolExecutor的运行状态有5种,分别为:

https://p3-juejin.byteimg.com/tos-cn-i-k3u1fbpfcp/add2f1ed1a9a4587a32dcfe479a1fbb6~tplv-k3u1fbpfcp-zoom-1.image

其生命周期转换如下入所示:

https://p3-juejin.byteimg.com/tos-cn-i-k3u1fbpfcp/e198a3a1d31b46c3aa92b807bd421062~tplv-k3u1fbpfcp-zoom-1.image

上图 线程池生命周期

任务执行机制

任务调度

任务调度是线程池的主要入口,当用户提交了一个任务,接下来这个任务将如何执行都是由这个阶段决定的。了解这部分就相当于了解了线程池的核心运行机制。

首先,所有任务的调度都是由execute方法完成的,这部分完成的工作是:检查现在线程池的运行状态、运行线程数、运行策略,决定接下来执行的流程,是直接申请线程执行,或是缓冲到队列中执行,亦或是直接拒绝该任务。其执行过程如下:

  1. 首先检测线程池运行状态,如果不是RUNNING,则直接拒绝,线程池要保证在RUNNING的状态下执行任务。
  2. 如果workerCount < corePoolSize,则创建并启动一个线程来执行新提交的任务。
  3. 如果workerCount >= corePoolSize,且线程池内的阻塞队列未满,则将任务添加到该阻塞队列中。
  4. 如果workerCount >= corePoolSize && workerCount < maximumPoolSize,且线程池内的阻塞队列已满,则创建并启动一个线程来执行新提交的任务。
  5. 如果workerCount >= maximumPoolSize,并且线程池内的阻塞队列已满, 则根据拒绝策略来处理该任务, 默认的处理方式是直接抛异常。

其执行流程如下图所示:

https://p3-juejin.byteimg.com/tos-cn-i-k3u1fbpfcp/3504b1bbdcc3406b8ba21ae9413afff0~tplv-k3u1fbpfcp-zoom-1.image

图 任务调度流程

任务缓冲

任务缓冲模块是线程池能够管理任务的核心部分。线程池的本质是对任务和线程的管理,而做到这一点最关键的思想就是将任务和线程两者解耦,不让两者直接关联,才可以做后续的分配工作。线程池中是以生产者消费者模式,通过一个阻塞队列来实现的。阻塞队列缓存任务,工作线程从阻塞队列中获取任务。

阻塞队列(BlockingQueue)是一个支持两个附加操作的队列。这两个附加的操作是:在队列为空时,获取元素的线程会等待队列变为非空。当队列满时,存储元素的线程会等待队列可用。阻塞队列常用于生产者和消费者的场景,生产者是往队列里添加元素的线程,消费者是从队列里拿元素的线程。阻塞队列就是生产者存放元素的容器,而消费者也只从容器里拿元素。

下图中展示了线程1往阻塞队列中添加元素,而线程2从阻塞队列中移除元素:

https://p3-juejin.byteimg.com/tos-cn-i-k3u1fbpfcp/f00f8a10f6544b69afb992f20055077e~tplv-k3u1fbpfcp-zoom-1.image

图 阻塞队列

使用不同的队列可以实现不一样的任务存取策略。在这里,我们可以再介绍下阻塞队列的成员:

https://p3-juejin.byteimg.com/tos-cn-i-k3u1fbpfcp/8d96a4309f53447994d0ffc4b8628515~tplv-k3u1fbpfcp-zoom-1.image

任务申请

由上文的任务分配部分可知,任务的执行有两种可能:一种是任务直接由新创建的线程执行。另一种是线程从任务队列中获取任务然后执行,执行完任务的空闲线程会再次去从队列中申请任务再去执行。第一种情况仅出现在线程初始创建的时候,第二种是线程获取任务绝大多数的情况。

线程需要从任务缓存模块中不断地取任务执行,帮助线程从阻塞队列中获取任务,实现线程管理模块和任务管理模块之间的通信。这部分策略由getTask方法实现,其执行流程如下图所示:

https://p3-juejin.byteimg.com/tos-cn-i-k3u1fbpfcp/a9d361caf36e4999904737a941900782~tplv-k3u1fbpfcp-zoom-1.image

图 获取任务流程图

getTask这部分进行了多次判断,为的是控制线程的数量,使其符合线程池的状态。如果线程池现在不应该持有那么多线程,则会返回null值。工作线程Worker会不断接收新任务去执行,而当工作线程Worker接收不到任务的时候,就会开始被回收。

任务拒绝

任务拒绝模块是线程池的保护部分,线程池有一个最大的容量,当线程池的任务缓存队列已满,并且线程池中的线程数目达到maximumPoolSize时,就需要拒绝掉该任务,采取任务拒绝策略,保护线程池。

拒绝策略是一个接口,其设计如下:

publicinterfaceRejectedExecutionHandler {
voidrejectedExecution(Runnable r, ThreadPoolExecutor executor);
}

用户可以通过实现这个接口去定制拒绝策略,也可以选择JDK提供的四种已有拒绝策略,其特点如下:

https://p3-juejin.byteimg.com/tos-cn-i-k3u1fbpfcp/1a8626bebfa54b57b3f335384d1ea508~tplv-k3u1fbpfcp-zoom-1.image

Worker线程管理

Worker线程

线程池为了掌握线程的状态并维护线程的生命周期,设计了线程池内的工作线程Worker。我们来看一下它的部分代码:

privatefinalclassWorkerextendsAbstractQueuedSynchronizerimplementsRunnable{
final Thread thread;//Worker持有的线程
    Runnable firstTask;//初始化的任务,可以为null
}

Worker这个工作线程,实现了Runnable接口,并持有一个线程thread,一个初始化的任务firstTask。thread是在调用构造方法时通过ThreadFactory来创建的线程,可以用来执行任务;firstTask用它来保存传入的第一个任务,这个任务可以有也可以为null。如果这个值是非空的,那么线程就会在启动初期立即执行这个任务,也就对应核心线程创建时的情况;如果这个值是null,那么就需要创建一个线程去执行任务列表(workQueue)中的任务,也就是非核心线程的创建。

Worker执行任务的模型如下图所示:

https://p3-juejin.byteimg.com/tos-cn-i-k3u1fbpfcp/757b8f53ead646e2980a45d3c4f81ac4~tplv-k3u1fbpfcp-zoom-1.image

图 Worker执行任务

线程池需要管理线程的生命周期,需要在线程长时间不运行的时候进行回收。线程池使用一张Hash表去持有线程的引用,这样可以通过添加引用、移除引用这样的操作来控制线程的生命周期。这个时候重要的就是如何判断线程是否在运行。

Worker是通过继承AQS,使用AQS来实现独占锁这个功能。没有使用可重入锁ReentrantLock,而是使用AQS,为的就是实现不可重入的特性去反应线程现在的执行状态。

1.lock方法一旦获取了独占锁,表示当前线程正在执行任务中。 2.如果正在执行任务,则不应该中断线程。 3.如果该线程现在不是独占锁的状态,也就是空闲的状态,说明它没有在处理任务,这时可以对该线程进行中断。 4.线程池在执行shutdown方法或tryTerminate方法时会调用interruptIdleWorkers方法来中断空闲的线程,interruptIdleWorkers方法会使用tryLock方法来判断线程池中的线程是否是空闲状态;如果线程是空闲状态则可以安全回收。

在线程回收过程中就使用到了这种特性,回收过程如下图所示:

https://p3-juejin.byteimg.com/tos-cn-i-k3u1fbpfcp/8c0898580aaa4083abbf4bf6d755289e~tplv-k3u1fbpfcp-zoom-1.image

图 线程池回收过程

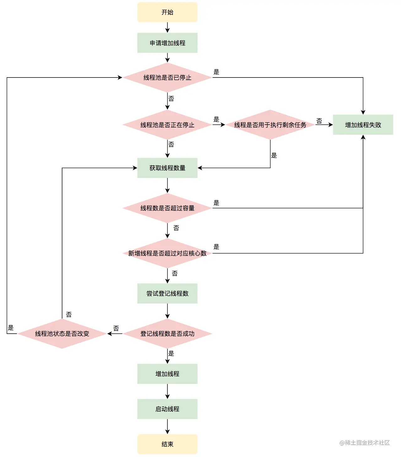
Worker线程增加

增加线程是通过线程池中的addWorker方法,该方法的功能就是增加一个线程,该方法不考虑线程池是在哪个阶段增加的该线程,这个分配线程的策略是在上个步骤完成的,该步骤仅仅完成增加线程,并使它运行,最后返回是否成功这个结果。addWorker方法有两个参数:firstTask、core。firstTask参数用于指定新增的线程执行的第一个任务,该参数可以为空;core参数为true表示在新增线程时会判断当前活动线程数是否少于corePoolSize,false表示新增线程前需要判断当前活动线程数是否少于maximumPoolSize,其执行流程如下图所示:

https://p3-juejin.byteimg.com/tos-cn-i-k3u1fbpfcp/f0655ba65a154decaefd6f444ccbfa62~tplv-k3u1fbpfcp-zoom-1.image

图 申请线程执行流程图

Worker线程回收

线程池中线程的销毁依赖JVM自动的回收,线程池做的工作是根据当前线程池的状态维护一定数量的线程引用,防止这部分线程被JVM回收,当线程池决定哪些线程需要回收时,只需要将其引用消除即可。Worker被创建出来后,就会不断地进行轮询,然后获取任务去执行,核心线程可以无限等待获取任务,非核心线程要限时获取任务。当Worker无法获取到任务,也就是获取的任务为空时,循环会结束,Worker会主动消除自身在线程池内的引用。

try {
while (task !=null || (task = getTask()) !=null) {
//执行任务
  }
}finally {
  processWorkerExit(w, completedAbruptly);//获取不到任务时,主动回收自己
}

线程回收的工作是在processWorkerExit方法完成的。

https://p3-juejin.byteimg.com/tos-cn-i-k3u1fbpfcp/ce9300cffdbd44e9a4935ca610bac281~tplv-k3u1fbpfcp-zoom-1.image

图 线程销毁流程

事实上,在这个方法中,将线程引用移出线程池就已经结束了线程销毁的部分。但由于引起线程销毁的可能性有很多,线程池还要判断是什么引发了这次销毁,是否要改变线程池的现阶段状态,是否要根据新状态,重新分配线程。

Worker线程执行任务

在Worker类中的run方法调用了runWorker方法来执行任务,runWorker方法的执行过程如下:

1.while循环不断地通过getTask()方法获取任务。

2.getTask()方法从阻塞队列中取任务。

3.如果线程池正在停止,那么要保证当前线程是中断状态,否则要保证当前线程不是中断状态。

4.执行任务。

5.如果getTask结果为null则跳出循环,执行processWorkerExit()方法,销毁线程。

执行流程如下图所示:

https://p3-juejin.byteimg.com/tos-cn-i-k3u1fbpfcp/8fa2ff9da04c43a4803b2c9178a9ee82~tplv-k3u1fbpfcp-zoom-1.image

图 执行任务流程

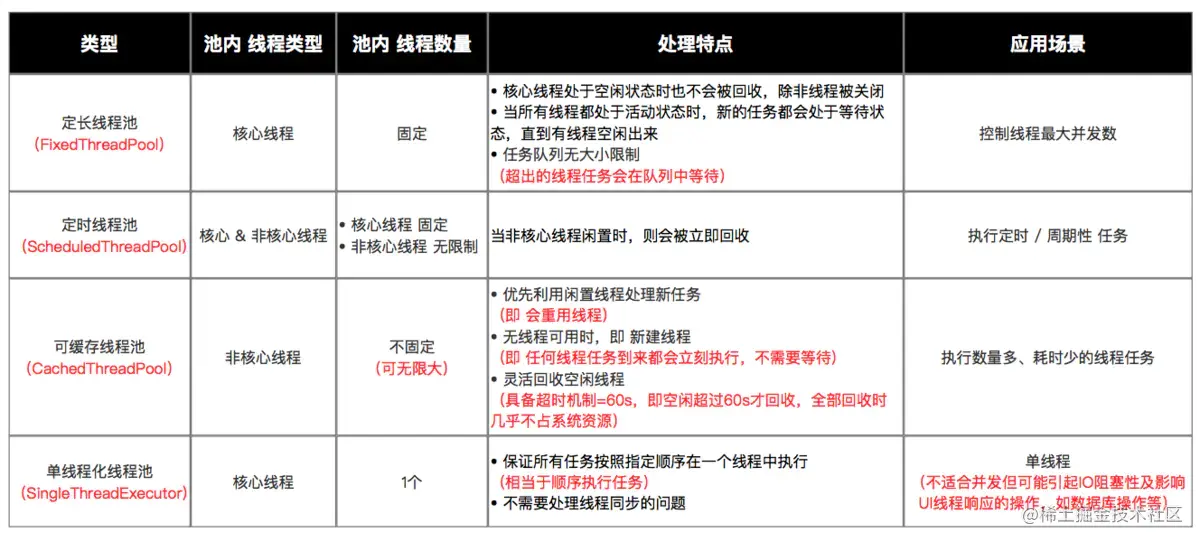
常见的4类功能线程池(不建议使用,仅了解即可)

根据参数的不同配置,Java中最常见的线程池有4类:

  • 定长线程池(FixedThreadPool
  • 定时线程池(ScheduledThreadPool
  • 可缓存线程池(CachedThreadPool
  • 单线程化线程池(SingleThreadExecutor

即 对于上述4类线程池,Java已根据 应用场景 配置好核心参数

定长线程池(FixedThreadPool)

  • 特点:只有核心线程 & 不会被回收、线程数量固定、任务队列无大小限制(超出的线程任务会在队列中等待)
  • 应用场景:控制线程最大并发数
  • 具体使用:通过 Executors.newFixedThreadPool() 创建
  • 示例:
`// 1. 创建定长线程池对象 & 设置线程池线程数量固定为3
ExecutorService fixedThreadPool = Executors.newFixedThreadPool(3);

// 2. 创建好Runnable类线程对象 & 需执行的任务
Runnable task =new Runnable(){
  public void run(){
    System.out.println("执行任务啦");
     }
    };
        
// 3. 向线程池提交任务:execute()
fixedThreadPool.execute(task);
        
// 4. 关闭线程池
fixedThreadPool.shutdown();`

定时线程池(ScheduledThreadPool )

  • 特点:核心线程数量固定、非核心线程数量无限制(闲置时马上回收)
  • 应用场景:执行定时 / 周期性 任务
  • 使用:通过*Executors.newScheduledThreadPool()*创建
  • 示例:
`// 1. 创建 定时线程池对象 & 设置线程池线程数量固定为5
ScheduledExecutorService scheduledThreadPool = Executors.newScheduledThreadPool(5);

// 2. 创建好Runnable类线程对象 & 需执行的任务
Runnable task =new Runnable(){
       public void run(){
              System.out.println("执行任务啦");
          }
    };
// 3. 向线程池提交任务:schedule()
scheduledThreadPool.schedule(task, 1, TimeUnit.SECONDS); // 延迟1s后执行任务
scheduledThreadPool.scheduleAtFixedRate(task,10,1000,TimeUnit.MILLISECONDS);// 延迟10ms后、每隔1000ms执行任务

// 4. 关闭线程池
scheduledThreadPool.shutdown();`

可缓冲线程池(CachedThreadPool)

  • 特点:只有非核心线程、线程数量不固定(可无限大)、灵活回收空闲线程(具备超时机制,全部回收时几乎不占系统资源)、新建线程(无线程可用时)

任何线程任务到来都会立刻执行,不需要等待

  • 应用场景:执行大量、耗时少的线程任务
  • 使用:通过*Executors.newCachedThreadPool()*创建
  • 示例:
`// 1. 创建可缓存线程池对象
ExecutorService cachedThreadPool = Executors.newCachedThreadPool();

// 2. 创建好Runnable类线程对象 & 需执行的任务
Runnable task =new Runnable(){
  public void run(){
        System.out.println("执行任务啦");
            }
    };

// 3. 向线程池提交任务:execute()
cachedThreadPool.execute(task);

// 4. 关闭线程池
cachedThreadPool.shutdown();

//当执行第二个任务时第一个任务已经完成
//那么会复用执行第一个任务的线程,而不用每次新建线程。`

单线程线程池(SingleThreadExecutor)

  • 特点:只有一个核心线程(保证所有任务按照指定顺序在一个线程中执行,不需要处理线程同步的问题)
  • 应用场景:不适合并发但可能引起IO阻塞性及影响UI线程响应的操作,如数据库操作,文件操作等
  • 使用:通过*Executors.newSingleThreadExecutor()*创建
  • 示例:
`// 1. 创建单线程化线程池
ExecutorService singleThreadExecutor = Executors.newSingleThreadExecutor();

// 2. 创建好Runnable类线程对象 & 需执行的任务
Runnable task =new Runnable(){
  public void run(){
        System.out.println("执行任务啦");
            }
    };

// 3. 向线程池提交任务:execute()
singleThreadExecutor.execute(task);

// 4. 关闭线程池
singleThreadExecutor.shutdown();`

常见线程池 总结 & 对比

常见功能线程池.png

为什么建议手动创建线程池

Executors类有这么多方法可以创建线程池,但是阿里巴巴开发规范中却明确规定不要使用Executors类创建线程池,这是为什么呢?

newCachedThreadPool可缓冲线程池,它的最大线程数是Integer的最大值,意味着使用它创建的线程池,可以创建非常多的线程,我们都知道一个线程默认情况下占用内存1M,如果创建的线程太多,占用内存太大,最后肯定会出现内存溢出的问题。

newFixedThreadPool和newSingleThreadExecutor在这里都称为固定大小线程池,它的队列使用的LinkedBlockingQueue,我们都知道这个队列默认大小是integer的最大值,意味着可以往该队列中加非常多的任务,每个任务也是要内存空间的,如果任务太多,最后肯定也会出现内存溢出的问题。

阿里建议使用ThreadPoolExecutor类创建线程池,其实从刚刚看到的Executors类创建线程池的newFixedThreadPool等方法可以看出,它也是使用ThreadPoolExecutor类创建线程池的。