《Mysql》一:基本组件以及select查询流程解析

570 阅读7分钟

Mysql一条查询语句执行过程

select * from user where id = 1;

这样一条查询语句是如何去获取结果的呢?我想通过的Mysql的基础组件和执行流程来进行解剖和分析。

先看下图

img

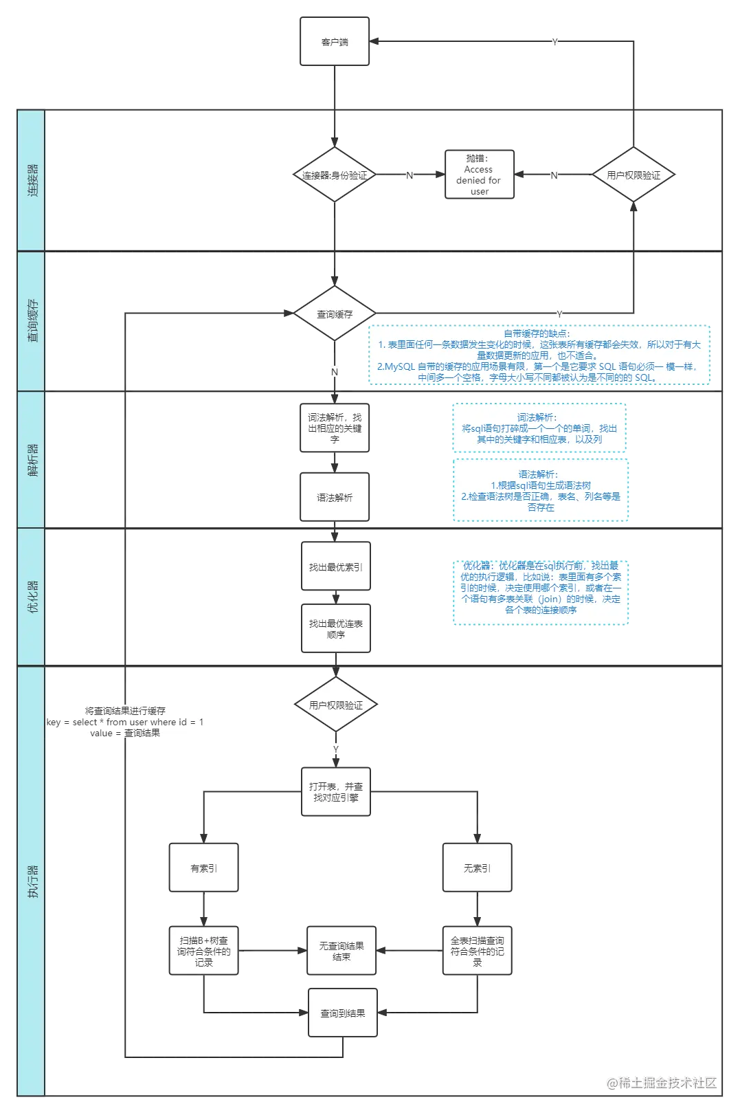
Mysql主要分为两层,一个是server层,一个是存储引擎层。由图可知,多个存储引擎共用一个server层。

server层中又分为连接器、缓存、分析器、优化器、执行器等组件。我们接下来详细分析每个组件的作用,以及在使用中会碰到一些情况。

Mysql查询流程

我画了一个select查询语句执行的流程图,这里结合流程图来看mysql的执行过程。

导出 (4).png

Mysql基础模块

连接器

导出 (2).png

连接器是查询流程的第一步,进行用户身份的合法性验证。如果你连mysql的账户和密码都不知道,那mysql肯定不会把数据返回给你的。

那如何进行登录操作呢?

mysql -h$ip -P$port -u$user -p

当你输入了以上命令以后,连接器会判断申请的ip是否是合法人员,并判断用户的账户密码是否正确,进行验证。

如果用户名和密码验证失败,mysql则会返回以下报错信息

Access denied for user

验证通过以后,客户端与mysql就会建立连接,如果你没有后续的动作,这个连接就处于空闲状态,你可以在 show processlist 命令中看到它。文本中这个图是 show processlist 的结果,其中的 Command 列显示为“Sleep”的这一行,就表示现在系统里面有一个空闲连接。

img

作为一个开发者,相信在工作中都会碰到mysql连接建立以后,一直没有人使用,mysql就会关闭该连接,但是,下一次客户端进行访问时就会收到以下报错信息

Lost connection to MySQL server during query

针对于该场景,我们如何处理呢?

  1. 修改mysql的等待时间,使其超过8小时,通过参数wait_timeout设置
  2. 在客户端每8小时内,固定发送一个查询请求,在mysql默认时间进行检测时,判断该连接为存活连接
  3. 使用数据库连接池

首先说说第一种情况:

假设我们设置检测时间为24小时,这样当客户端某一个时刻建立了多个连接,却一直没有使用时,mysql也必须进行连接的维护,占用电脑的内存。由此看来,该方案会导致该关闭的连接并没有及时关闭,增大内存的压力。

再看第二种情况:

每隔一段时间从客户端发送一个请求,这种情况下,客户端会加入与业务毫无关系的一段代码,并且,还需要一个定时任务每隔一个固定时间进行执行。也增大了CPU的压力。从业务上也说不通。

最后一种情况:

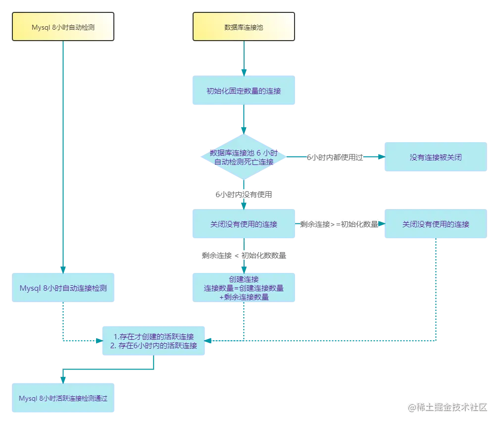
数据库连接池,该方案是我们推荐使用的方案,具体原理如下图所示

导出 (3).png

  1. 数据库连接池初始化一定数量的连接,并维护在链表当中
  2. 每隔6小时,数据库连接池进行自动检测
  3. 如果存在6小时内使用过的连接,那就不做任何动作
  4. 如果6小时内存在连接未被使用,则关闭未被使用的连接,如果关闭过后,剩余的连接数量小于初始化连接数量,数据库连接池又会创建一定数量的连接进行维护
  5. mysql按照超时时间进行检测时,都是存活的连接

查询缓存

当连接建立完成以后,就走到了查询缓存了

以这里为例,走到查询缓存以后,会将select * from user where id = 1;整个select语句作为key放到缓存中进行查询。如果该key在查询时没有命中缓存,则会继续向下的步骤。如果,根据key命中了,会及时返回查询结果,这样的查询效率是不是很高呢?

但并不建议使用查询缓存,mysql默认的情况下,查询缓存也是关闭状态,甚至在mysql8.0版本,已经取消了查询缓存模块

在已经了解查询缓存的高效以后,我们来看看为什么不推荐使用查询缓存。

  1. mysql会将查询的数据从硬盘读取到内存中,进行缓存。但是,每当表出现更新或者结构发生改变时,辛辛苦苦构建的缓存就需要全部清除。
  2. 如果查询的语句发生了以下改变(大小写发生变化,多了一个空格)等情况,mysql认为该key是一个新的key,则查询不到想要的结果。

所以,基于以上两种情况下,并不推荐使用查询缓存。

分析器

当查询没有命中时,就要开始查询数据库了

mysql在拿到sql语句以后,需要进行解析,从sql语句中了解这一次要做什么,而分析器在过程中主要做了两件事,词法分析与语法分析

词法分析

将sql语句进行拆解,并取出其中的关键字和表名,列名。

比如说,select 关键字,分析以后知道这是一条查询语句

table1,分析以后知道是那一张表

语法解析

语法解析主要做了两件事情

  1. 解析语句,生成语法树
  2. 检查语句中的关键词,表,字段是否存在

如果语法解析没有通过,mysql会抛出异常

>mysql: elect * from t where ID=1
​
ERROR 1064 (42000): You have an error in your SQL syntax; check the manual that corresponds to your MySQL server version for the right syntax to use near 'elect * from t where ID=1' at line 1

根据返回的错误日志,near后面的为主要错误的内容。

优化器

在通过解析器以后,mysql就知道自己接下来要做什么了。在此之前,mysql还得选择最优的执行逻辑。比如说:

  1. join时连表的顺序如何才是最优
  2. 选择哪一个索引执行效率最高

执行器

解析器告诉了mysql要做什么、优化器告诉mysql怎么做最好、而真正的sql语句执行是执行器来运作。

在开始执行的时候,执行器会先判断你有没有这个表的权限,如果没有,就会返回没有权限的错误,如下图所示

mysql> select * from User where ID=10;

ERROR 1142 (42000): SELECT command denied to user 'b'@'localhost' for table 'User'

还有一种情况是,查询时,会先查询缓存,如果缓存命中的情况下,还没有到执行器,也会调用权限查询接口precheck,进行权限验证。

如果用户拥有权限,就会继续向下执行。

mysql会去打开表,并判断表采用的是哪一种引擎,并采用相应的引擎接口去执行

以上述User表为例,假设ID字段没有索引(执行全表扫描),那执行流程如下(以InnoDB引擎为例):

调用InnoDB引擎接口获取第一行,判断该行ID = 10?如果是,则将结果放入到结果集中,并返回。

如果不是,则继续向下执行,重复判断逻辑,直到找到ID=10的行,或者查询到记录的最后一行。

执行器会将上述过程中,满足条件的所有结果放入到结果集进行返回。

假设ID字段为主键索引的情况下,会打开索引文件进行查询,每次会加载一页的数据(16kb)进行比较,判断该页的数据里,有没有ID=10的索引,如果有,就找到该索引对应的叶子节点,取出其中的data进行返回。如果没有找到,继续向下查找,直到遍历整个索引文件。