OKHTTP连接中三个"核心"

132 阅读5分钟

StreamAllocation

属性

  public final Address address;//地址
  private Route route; //路由
  private final ConnectionPool connectionPool;  //连接池
  private final Object callStackTrace; //日志

  // State guarded by connectionPool.
  private final RouteSelector routeSelector; //路由选择器
  private int refusedStreamCount;  //拒绝的次数
  private RealConnection connection;  //连接
  private boolean released;  //是否已经被释放
  private boolean canceled  //是否被取消了

构造函数

  public StreamAllocation(ConnectionPool connectionPool, Address address, Object callStackTrace) {
    this.connectionPool = connectionPool;
    this.address = address;
    this.routeSelector = new RouteSelector(address, routeDatabase());
    this.callStackTrace = callStackTrace;
  }

newStream

  public HttpCodec newStream(OkHttpClient client, boolean doExtensiveHealthChecks) {
    int connectTimeout = client.connectTimeoutMillis();
    int readTimeout = client.readTimeoutMillis();
    int writeTimeout = client.writeTimeoutMillis();
    boolean connectionRetryEnabled = client.retryOnConnectionFailure();

    try {
      //获取一个连接
      RealConnection resultConnection = findHealthyConnection(connectTimeout, readTimeout,
          writeTimeout, connectionRetryEnabled, doExtensiveHealthChecks);
   //实例化HttpCodec,如果是HTTP/2则是Http2Codec否则是Http1Codec
      HttpCodec resultCodec = resultConnection.newCodec(client, this);

      synchronized (connectionPool) {
        codec = resultCodec;
        return resultCodec;
      }
    } catch (IOException e) {
      throw new RouteException(e);
    }
  }
  /**
   * Finds a connection and returns it if it is healthy. If it is unhealthy the process is repeated
   * until a healthy connection is found.
   */
  private RealConnection findHealthyConnection(int connectTimeout, int readTimeout,
      int writeTimeout, boolean connectionRetryEnabled, boolean doExtensiveHealthChecks)
      throws IOException {
    while (true) {
      //(1)关注findConnection
      RealConnection candidate = findConnection(connectTimeout, readTimeout, writeTimeout,
          connectionRetryEnabled);

      // If this is a brand new connection, we can skip the extensive health checks.
      synchronized (connectionPool) {
        if (candidate.successCount == 0) {
          return candidate;
        }
      }

      // Do a (potentially slow) check to confirm that the pooled connection is still good. If it
      // isn't, take it out of the pool and start again.
      if (!candidate.isHealthy(doExtensiveHealthChecks)) {
        noNewStreams();
        continue;
      }

      return candidate;
    }
  }

 /**
   * Returns a connection to host a new stream. This prefers the existing connection if it exists,
   * then the pool, finally building a new connection.
   */
  private RealConnection findConnection(int connectTimeout, int readTimeout, int writeTimeout,
      boolean connectionRetryEnabled) throws IOException {
    Route selectedRoute;
    synchronized (connectionPool) {
      if (released) throw new IllegalStateException("released");
      if (codec != null) throw new IllegalStateException("codec != null");
      if (canceled) throw new IOException("Canceled");
      //获取存在的连接
      // Attempt to use an already-allocated connection.
      RealConnection allocatedConnection = this.connection;
      if (allocatedConnection != null && !allocatedConnection.noNewStreams) {
          // 如果已经存在的连接满足要求,则使用已存在的连接
        return allocatedConnection;
      }
      //从缓存中去取
      // Attempt to get a connection from the pool.
      Internal.instance.get(connectionPool, address, this, null);
      if (connection != null) {
        return connection;
      }

      selectedRoute = route;
    }
       // 线路的选择,多ip的支持
    // If we need a route, make one. This is a blocking operation.
    if (selectedRoute == null) {
      //里面是个递归
      selectedRoute = routeSelector.next();
    }

    RealConnection result;
    synchronized (connectionPool) {
      if (canceled) throw new IOException("Canceled");

      // Now that we have an IP address, make another attempt at getting a connection from the pool.
      // This could match due to connection coalescing.
      //更换路由再次尝试
      Internal.instance.get(connectionPool, address, this, selectedRoute);
      if (connection != null) return connection;

      // Create a connection and assign it to this allocation immediately. This makes it possible
      // for an asynchronous cancel() to interrupt the handshake we're about to do.
      route = selectedRoute;
      refusedStreamCount = 0;
     // 以上都不符合,创建一个连接
      result = new RealConnection(connectionPool, selectedRoute);
      acquire(result);
    }
     //连接并握手
    // Do TCP + TLS handshakes. This is a blocking operation.
    result.connect(connectTimeout, readTimeout, writeTimeout, connectionRetryEnabled);
    //更新本地数据库
    routeDatabase().connected(result.route());

    Socket socket = null;
    synchronized (connectionPool) {
      // Pool the connection.
      //把连接放到连接池中
      Internal.instance.put(connectionPool, result);
      //如果这个连接是多路复用
      // If another multiplexed connection to the same address was created concurrently, then
      // release this connection and acquire that one.
      if (result.isMultiplexed()) {
        //调用connectionPool的deduplicate方法去重。
        socket = Internal.instance.deduplicate(connectionPool, address, this);
        result = connection;
      }
    }
    //如果是重复的socket则关闭socket,不是则socket为nul,什么也不做
    closeQuietly(socket);
    //返回整个连接
    return result;
  }

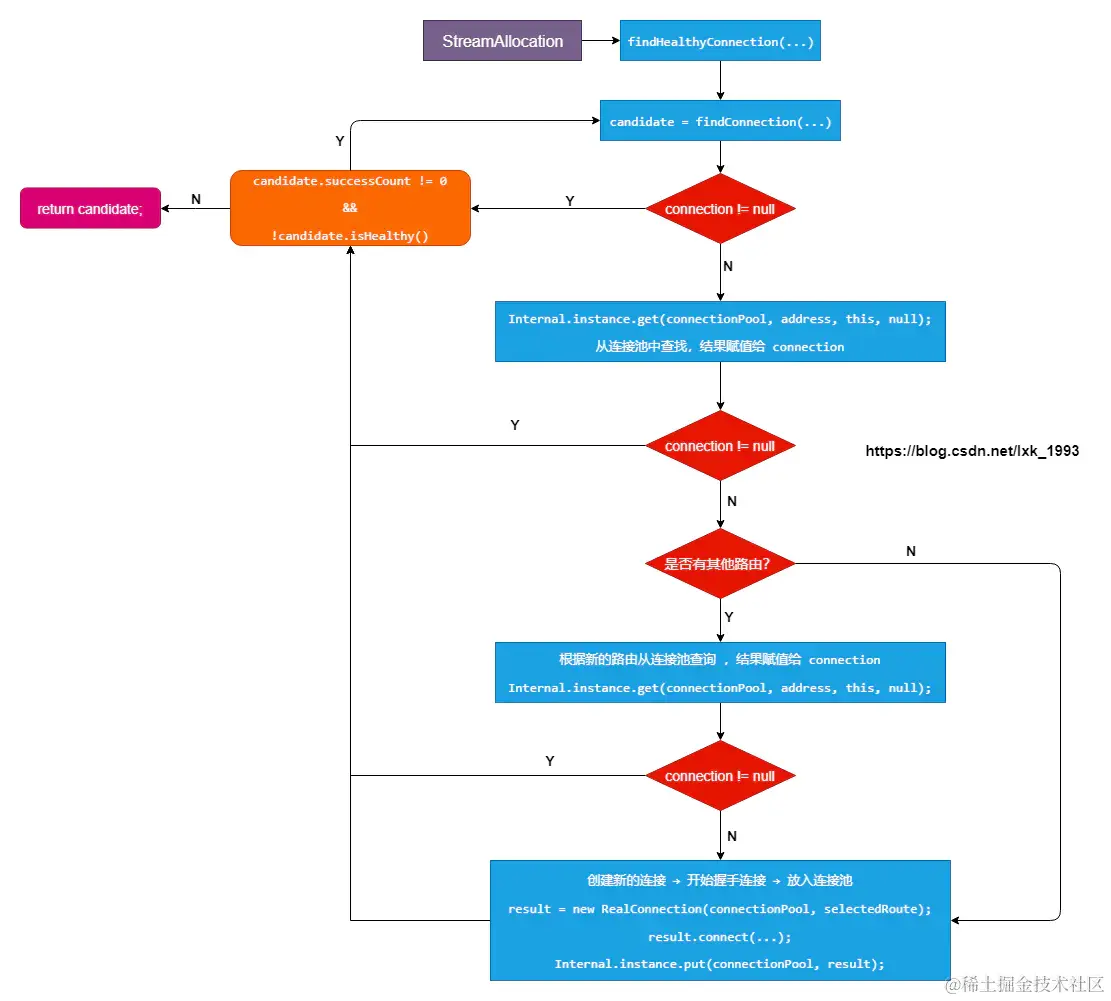
总结:

  1. 先判断StreamAllocation中的连接是否可用,可用直接返回。
  2. 根据已知的address在connectionPool里面找,如果有连接,则返回。
  3. 更换路由,更换线路,在connectionPool里面再次查找,如果有则返回。
  4. 如果以上条件都不满足则直接new一个RealConnection出来。
  5. new出来的RealConnection通过acquire关联到connection.allocations上。
  6. new出来的RealConnection把连接放到连接池中。

image.png

RealConnection

  private final ConnectionPool connectionPool;
  private final Route route;

  // The fields below are initialized by connect() and never reassigned.
  //下面这些字段,通过connect()方法开始初始化,并且绝对不会再次赋值
  /** The low-level TCP socket. */
  private Socket rawSocket; //底层socket
  /**
   * The application layer socket. Either an {@link SSLSocket} layered over {@link #rawSocket}, or
   * {@link #rawSocket} itself if this connection does not use SSL.
   */
  private Socket socket;  //应用层socket
  //握手
  private Handshake handshake;
   //协议
  private Protocol protocol;
   // http2的链接
  private Http2Connection http2Connection;
  //通过source和sink,大家可以猜到是与服务器交互的输入输出流
  private BufferedSource source;
  private BufferedSink sink;

  // The fields below track connection state and are guarded by connectionPool.
  //下面这个字段是 属于表示链接状态的字段,并且有connectPool统一管理
  /** If true, no new streams can be created on this connection. Once true this is always true. */
  //如果noNewStreams被设为true,则noNewStreams一直为true,不会被改变,并且表示这个链接不会再创新的stream流
  public boolean noNewStreams;
  
  //成功的次数
  public int successCount;

  /**
   * The maximum number of concurrent streams that can be carried by this connection. If {@code
   * allocations.size() < allocationLimit} then new streams can be created on this connection.
   */
  //此链接可以承载最大并发流的限制,如果不超过限制,可以随意增加
  public int allocationLimit = 1;

ConnectionPool

/**
   * Background threads are used to cleanup expired connections. There will be at most a single
   * thread running per connection pool. The thread pool executor permits the pool itself to be
   * garbage collected.
   */
  //这是一个用于清楚过期链接的线程池,只运行了一个线程,并且这个线程池允许被垃圾回收
  private static final Executor executor = new ThreadPoolExecutor(0 /* corePoolSize */,
      Integer.MAX_VALUE /* maximumPoolSize */, 60L /* keepAliveTime */, TimeUnit.SECONDS,
      new SynchronousQueue<Runnable>(), Util.threadFactory("OkHttp ConnectionPool", true));

  /** The maximum number of idle connections for each address. */
  //每个address的最大空闲连接数。
  private final int maxIdleConnections;
  private final long keepAliveDurationNs;
  //清理任务
  private final Runnable cleanupRunnable = new Runnable() {
    @Override public void run() {
      while (true) {
        long waitNanos = cleanup(System.nanoTime());
        if (waitNanos == -1) return;
        if (waitNanos > 0) {
          long waitMillis = waitNanos / 1000000L;
          waitNanos -= (waitMillis * 1000000L);
          synchronized (ConnectionPool.this) {
            try {
              ConnectionPool.this.wait(waitMillis, (int) waitNanos);
            } catch (InterruptedException ignored) {
            }
          }
        }
      }
    }
  };
  //链接的双向队列
  private final Deque<RealConnection> connections = new ArrayDeque<>();
  //路由的数据库
  final RouteDatabase routeDatabase = new RouteDatabase();
   //清理任务正在执行的标志
  boolean cleanupRunning;

构造函数

  /**
   * Create a new connection pool with tuning parameters appropriate for a single-user application.
   * The tuning parameters in this pool are subject to change in future OkHttp releases. Currently
   * this pool holds up to 5 idle connections which will be evicted after 5 minutes of inactivity.
   */
 //创建一个适用于单个应用程序的新连接池。
 //该连接池的参数将在未来的okhttp中发生改变
 //目前最多可容乃5个空闲的连接,存活期是5分钟
  public ConnectionPool() {
    this(5, 5, TimeUnit.MINUTES);
  }

  public ConnectionPool(int maxIdleConnections, long keepAliveDuration, TimeUnit timeUnit) {
    this.maxIdleConnections = maxIdleConnections;
    this.keepAliveDurationNs = timeUnit.toNanos(keepAliveDuration);

    // Put a floor on the keep alive duration, otherwise cleanup will spin loop.
    //保持活着的时间,否则清理将旋转循环
    if (keepAliveDuration <= 0) {
      throw new IllegalArgumentException("keepAliveDuration <= 0: " + keepAliveDuration);
    }
  }

get方法

  /**
   * Returns a recycled connection to {@code address}, or null if no such connection exists. The
   * route is null if the address has not yet been routed.
   */
  RealConnection get(Address address, StreamAllocation streamAllocation, Route route) {
    //断言,判断线程是不是被自己锁住了
    assert (Thread.holdsLock(this));
    // 遍历已有连接集合
    for (RealConnection connection : connections) { 
       //如果connection和需求中的"地址"和"路由"匹配
      if (connection.isEligible(address, route)) {
       //复用这个连接
        streamAllocation.acquire(connection);
        //返回这个连接
        return connection;
      }
    }
    return null;
  }

put方法

void put(RealConnection connection) {
    assert (Thread.holdsLock(this));
    if (!cleanupRunning) {
      cleanupRunning = true;
      executor.execute(cleanupRunnable);
    }
    connections.add(connection);
  }

清理逻辑

调用cleanup方法执行清理,并等待一段时间,持续清理,其中cleanup方法返回的值来来决定而等待的时间长度。

  private final long keepAliveDurationNs;
  private final Runnable cleanupRunnable = new Runnable() {
    @Override public void run() {
      while (true) {
        long waitNanos = cleanup(System.nanoTime());
        if (waitNanos == -1) return;
        if (waitNanos > 0) {
          long waitMillis = waitNanos / 1000000L;
          waitNanos -= (waitMillis * 1000000L);
          synchronized (ConnectionPool.this) {
            try {
              ConnectionPool.this.wait(waitMillis, (int) waitNanos);
            } catch (InterruptedException ignored) {
            }
          }
        }
      }
    }
  };
  /**
   * Performs maintenance on this pool, evicting the connection that has been idle the longest if
   * either it has exceeded the keep alive limit or the idle connections limit.
   *
   * <p>Returns the duration in nanos to sleep until the next scheduled call to this method. Returns
   * -1 if no further cleanups are required.
   */
  long cleanup(long now) {
    int inUseConnectionCount = 0;
    int idleConnectionCount = 0;
    RealConnection longestIdleConnection = null;
    long longestIdleDurationNs = Long.MIN_VALUE;

    // Find either a connection to evict, or the time that the next eviction is due.
    synchronized (this) {
      for (Iterator<RealConnection> i = connections.iterator(); i.hasNext(); ) {
        RealConnection connection = i.next();

        // If the connection is in use, keep searching.
        if (pruneAndGetAllocationCount(connection, now) > 0) {
          inUseConnectionCount++;
          continue;
        }
        //统计空闲连接数量
        idleConnectionCount++;

        // If the connection is ready to be evicted, we're done.
        long idleDurationNs = now - connection.idleAtNanos;
        if (idleDurationNs > longestIdleDurationNs) {
          //找出空闲时间最长的连接以及对应的空闲时间
          longestIdleDurationNs = idleDurationNs;
          longestIdleConnection = connection;
        }
      }

      if (longestIdleDurationNs >= this.keepAliveDurationNs
          || idleConnectionCount > this.maxIdleConnections) {
        // We've found a connection to evict. Remove it from the list, then close it below (outside
        // of the synchronized block).
       //在符合清理条件下,清理空闲时间最长的连接
        connections.remove(longestIdleConnection);
      } else if (idleConnectionCount > 0) {
        // A connection will be ready to evict soon.
        //不符合清理条件,则返回下次需要执行清理的等待时间,也就是此连接即将到期的时间
        return keepAliveDurationNs - longestIdleDurationNs;
      } else if (inUseConnectionCount > 0) {
        // All connections are in use. It'll be at least the keep alive duration 'til we run again.
       //没有空闲的连接,则隔keepAliveDuration(分钟)之后再次执行
        return keepAliveDurationNs;
      } else {
        // No connections, idle or in use.
       //清理结束
        cleanupRunning = false;
        return -1;
      }
    }
    //关闭socket资源
    closeQuietly(longestIdleConnection.socket());

    // Cleanup again immediately.
     //这里是在清理一个空闲时间最长的连接以后会执行到这里,需要立即再次执行清理
    return 0;
  }

  

这里的首先统计空闲连接数量,然后通过for循环查找最长空闲时间的连接以及对应空闲时长,然后判断是否超出最大空闲连接数(maxIdleConnections)或者或者超过最大空闲时间(keepAliveDurationNs),满足其一则清除最长空闲时长的连接。如果不满足清理条件,则返回一个对应等待时间。

evictAll

删除所有空闲的连接。

  /** Close and remove all idle connections in the pool. */
  public void evictAll() {
    List<RealConnection> evictedConnections = new ArrayList<>();
    synchronized (this) {
      for (Iterator<RealConnection> i = connections.iterator(); i.hasNext(); ) {
        RealConnection connection = i.next();
        if (connection.allocations.isEmpty()) {
          connection.noNewStreams = true;
          evictedConnections.add(connection);
          i.remove();
        }
      }
    }
    for (RealConnection connection : evictedConnections) {
      closeQuietly(connection.socket());
    }
  }

参考: