自定义RPC框架

426 阅读8分钟

一、分布式架构网络通信

在分布式服务框架中,一个最基础的问题就是远程服务是怎么通讯的,在Java领域中有很多可实现 远程通讯的技术,例如:RMI、Hessian、SOAP、ESB和JMS等,它们背后到底是基于什么原理实现的

1.1 基本原理

网络 通信需要做的就是将流从一台计算机传输到另外一台计算机,基于传输协议和网络IO来实现,其中传输 协议比较出名的有tcp、udp等等,tcp、udp都是在基于Socket概念上为某类应用场景而扩展出的传输 协议,网络IO,主要有bio、nio、aio三种方式,所有的分布式应用通讯都基于这个原理而实现

1.2 什么是RPC

RPC全称为remote procedure call,即远程过程调用。借助RPC可以做到像本地调用一样调用远程服务,是一种进程间的通信方式. RPC并不是一个具体的技术,而是指整个网络远程调 用过程。

image-20220113000831187

1.3 RPC架构

一个完整的RPC架构里面包含了四个核心的组件,分别是ClientClient StubServer以及ServerStub,这个Stub可以理解为存根。

  • 客户端(Client),服务的调用方。

  • 客户端存根(Client Stub),存放服务端的地址消息,再将客户端的请求参数打包成网络消息,然后 通过网络远程发送给服务方。

  • 服务端(Server),真正的服务提供者。

  • 服务端存根(Server Stub),接收客户端发送过来的消息,将消息解包,并调用本地的方法。

RPC调用过程

image-20220113001041626

二、RPC框架介绍

在java中RPC框架比较多,常见的有Hessian、gRPC、Dubbo 等,其实对 于RPC框架而言,核心模块 就是通讯和序列化

无论是何种类型的数据,最终都需要转换成二进制流在网络上进行传输,数据的发送方需要 将对象转换为二进制流,而数据的接收方则需要把二进制流再恢复为对象。

2.1 RMI

Java RMI,即远程方法调用(Remote Method Invocation),一种用于实现远程过程调用(RPC- Remote procedure call)的Java API, 能直接传输序列化后的Java对象。它的实现依赖于Java虚拟机,因 此它仅支持从一个JVM到另一个JVM的调用

image-20220113001815889

代码实现

服务端

public class RMIServer {

    public static void main(String[] args) {
        try {
            // 1、注册Registry实例,绑定端口
            final Registry registry = LocateRegistry.createRegistry(9998);

            // 2.创建远程对象
            IUserService iUserService = new IUserServiceImpl();

            // 3、将远程对象注册到RMI服务器上
            registry.rebind("userService", iUserService);

            System.out.println("RMI服务端启动成功");

        } catch (RemoteException e) {
            e.printStackTrace();
        }
    }
}

客户端

public class RMIClient {


    public static void main(String[] args) {
        try {
            // 1、获取Registry对象
            final Registry registry = LocateRegistry.getRegistry("127.0.0.1", 9998);
            // 2、查找对应的远程对象
            final IUserService userService = (IUserService) registry.lookup("userService");

            final User user = userService.getByUserId(1);

            System.out.println(user);
        } catch (RemoteException | NotBoundException e) {
            e.printStackTrace();
        }

    }
}

结果展示

User{id=1, name='张三'}

三、基于Netty实现RPC框架

3.1 Netty模型

image-20220114152243571

  • Netty 抽象出两组线程池:BossGroupWorkerGroup,也可以叫做BossNioEventLoopGroupWorkerNioEventLoopGroup。每个线程池中都有NioEventLoop 线程BossGroup中的线程专门负责和客户端建立连接,WorkerGroup 中的线程专门负责处理连接上的读写。BossGroupWorkerGroup 的类型都是NioEventLoopGroup

  • NioEventLoopGroup相当于一个事件循环组,这个组中含有多个事件循环,每个事件循环就

    是一个 NioEventLoop

  • NioEventLoop 表示一个不断循环的执行事件处理的线程,每个 NioEventLoop 都包含一个

    Selector,用于监听注册在其上的 Socket 网络连接(Channel)

  • NioEventLoopGroup 可以含有多个线程,即可以含有多个 NioEventLoop

  • BossNioEventLoop 循环执行以下三个步骤

  • select:轮询注册在其上的 ServerSocketChannel 的 accept 事件(OP_ACCEPT 事件)

  • processSelectedKeys:处理 accept 事件,与客户端建立连接,生成一个NioSocketChannel,并将其注册到某个 WorkerNioEventLoop 上的 Selector 上

  • runAllTasks:再去以此循环处理任务队列中的其他任务

  • WorkerNioEventLoop 循环执行以下三个步骤

  • select:轮训注册在其上的 NioSocketChannel 的 read/write 事件(OP_READ/OP_WRITE 事件)

  • processSelectedKeys:在对应的 NioSocketChannel 上处理 read/write 事件

  • runAllTasks:再去以此循环处理任务队列中的其他任务

  • 在以上两个processSelectedKeys步骤中,会使用 Pipeline(管道),Pipeline 中引用了

    Channel,即通过 Pipeline 可以获取到对应的 Channel,Pipeline 中维护了很多的处理器

    (拦截处理器、过滤处理器、自定义处理器等)。

3.2 核心API介绍

3.2.1 ChannelHandler

Netty开发中需要自定义一个 Handler 类去实现 ChannelHandle接口或其子接口或其实现类

image-20220114154256950

public void channelActive(ChannelHandlerContext ctx),通道就绪事件

public void channelRead(ChannelHandlerContext ctx, Object msg),通道读取数据事件

public void channelReadComplete(ChannelHandlerContext ctx) ,数据读取完毕事件

public void exceptionCaught(ChannelHandlerContext ctx, Throwable cause),通道发生异常事

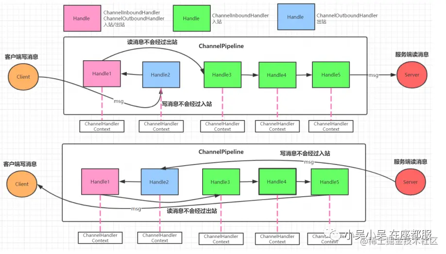
3.2.2 ChannelPipeline

ChannelPipeline 是一个 Handler 的集合,它负责处理和拦截 inbound 或者 outbound 的事件和操作,相当于一个贯穿 Netty 的责任链.

image-20220114154434538

InboundHandler是按照Pipleline的加载顺序的顺序执行, OutboundHandler是按照Pipeline的加载顺序,逆序执行

3.2.3 ChannelHandlerContext

这 是 事 件 处 理 器 上 下 文 对 象 , Pipeline 链 中 的 实 际 处 理 节 点 。每 个 处 理 节 点ChannelHandlerContext 中 包 含 一 个 具 体 的 事 件 处 理 器 ChannelHandler ,同时ChannelHandlerContext 中也绑定了对应的 ChannelPipeline和 Channel 的信息,方便对ChannelHandler 进行调用。常用方法如下所示:

  • ChannelFuture close(),关闭通道

  • ChannelOutboundInvoker flush(),刷新

  • ChannelFuture writeAndFlush(Object msg) , 将 数 据 写 到 ChannelPipeline 中 当 前ChannelHandler 的下一个 ChannelHandler 开始处理(出站)

3.2.4 ChannelOption

Netty 在创建 Channel 实例后,一般都需要设置 ChannelOption 参数。ChannelOption 是 Socket 的标准参数,而非 Netty 独创的。常用的参数配置有:

  • ChannelOption.SO_BACKLOG

    对应 TCP/IP 协议 listen 函数中的 backlog 参数,用来初始化服务器可连接队列大小。服务端处理客户端连接请求是顺序处理的,所以同一时间只能处理一个客户端连接。多个客户 端来的时候,服务端将不能处理的客户端连接请求放在队列中等待处理,backlog 参数指定 了队列的大小。

  • ChannelOption.SO_KEEPALIVE

    一直保持连接活动状态。该参数用于设置TCP连接,当设置该选项以后,连接会测试链接的状态,这个选项用于可能长时间没有数据交流的连接。当设置该选项以后,如果在两小时内没有数据的通信时,TCP会自动发送一个活动探测数据报文。

3.2.5 ChannelFuture

表示 Channel 中异步 I/O 操作的结果,在 Netty 中所有的 I/O 操作都是异步的,I/O 的调用会直接返回,调用者并不能立刻获得结果,但是可以通过 ChannelFuture 来获取 I/O 操作 的处理状态

  • Channel channel() 返回当前正在进行 IO 操作的通道

  • ChannelFuture sync() 等待异步操作执行完毕,将异步改为同步

3.2.6 EventLoopGroup和实现类NioEventLoopGroup

通常一个服务端口即一个 ServerSocketChannel对应一个Selector 和一个EventLoop线程。BossEventLoop 负责接收客户端的连接并将SocketChannel 交给 WorkerEventLoopGroup 来进 行 IO 处理

image-20220114170600815

  • BossEventLoopGroup 通常是一个单线程的 EventLoop,EventLoop 维护着一个注册了ServerSocketChannel 的 Selector 实例,

  • BossEventLoop 不断轮询 Selector 将连接事件分离出来, 通常是 OP_ACCEPT 事件,然后将接收到的 SocketChannel 交给 WorkerEventLoopGroup

  • WorkerEventLoopGroup 会由 next 选择其中一个 EventLoopGroup 来将这个 SocketChannel 注册到其维护的 Selector 并对其后续的 IO 事件进行处理

3.2.7  ServerBootstrap和Bootstrap

  • ServerBootstrap 是 Netty 中的服务器端启动助手,通过它可以完成服务器端的各种配置;

  • Bootstrap是 Netty 中的客户端启动助手,通过它可以完成客户端的各种配置。

常用方法

  • public ServerBootstrap group(EventLoopGroup parentGroup, EventLoopGroup childGroup), 该方法用于服务器端,用来设置两个 EventLoop

  • public B group(EventLoopGroup group) ,该方法用于客户端,用来设置一个 EventLoop

  • public B channel(Class<? extends C> channelClass),该方法用来设置一个服务器端的通道 实现

  • public B option(ChannelOption option, T value),用来给 ServerChannel 添加配置

  • public ServerBootstrap childOption(ChannelOption childOption, T value),用来给接收到的通道添加配置

  • public ServerBootstrap childHandler(ChannelHandler childHandler),该方法用来设置业务 处理类(自定义的 handler)

  • public ChannelFuture bind(int inetPort) ,该方法用于服务器端,用来设置占用的端口号

  • public ChannelFuture connect(String inetHost, int inetPort) ,该方法用于客户端,用来连 接服务器端

3.2.8 Unpooleda类

这是 Netty 提供的一个专门用来操作缓冲区的工具类,常用方法如下所示:

public static ByteBuf copiedBuffer(CharSequence string, Charset charset),通过给定的数据 和字符编码返回一个 ByteBuf 对象(类似于 NIO 中的 ByteBuffer 对象)

3.2 自定义RPC框架

image-20220113162859055

本文使用 文章同步助手 同步