2022python最强学习教程,从零基础入门到精通,你们要的知识体系全在这,千万别做了无用功

397 阅读3分钟

0基础小白怎么学Python?

今天给大家分享一些学习Python的基本概念图,入门书籍、视频教程以及学习路上最有效的方法。

Python基本概念最全图

1.Python 解释器:

图片

2.Python数据结构:

图片

3.变量与运算符:

图片

4.Python 流程控制:

图片

5.Python 文件处理:

图片

6.Python 输入输出:

图片

7.Python 异常:

图片

8.Python 函数和模块:

图片

9.Python 面相对象:

图片

10.Python 多线程:

图片

11.Python 标准库:

图片

12.Python 第三方库: 图片

一开始学习知识的时候,我们对基本概念熟视无睹,只想快点将知识之剑掌握在手,哪管知识之剑该用在何处。当我们学会知识之后,基本概念就会回来找我们算帐,出错一次剑,就记一次帐,账本慢慢变厚的过程就是我们向基本概念靠拢的过程。

当我们掌握了知识最基本的概念之后,我们就开始还账了,这时,账本就开始慢慢薄了

一旦基础概念掌握熟练了,日后无论做什么都会更加轻松,像python在别的方面的应用,如数据分析,人工智能,爬虫等等,都是以python为基本内核的。零基础的话,扎实掌握python基本概念和语法元素是非常有必要的。

视频教程

2022年最新python教程

如果你处于想学python或者正在学习python,python的教程不少了吧,但是是最新的吗?

说不定你学了可能是两年前人家就学过的内容,在这小编分享一波2022最新的python全套教程最后我为大家准备了8月份新出的python自学视频教程,共计约200G,免费分享给大家

每天拿出两小时自学,15周后便可轻松入职,重点是全部都免费哦!

关于 Python 技术储备

👉Python学习路线汇总

Python 所有方向的技术点做的整理,形成各个领域的知识点汇总,它的用处就在于,你可以按照上面的知识点去找对应的学习资源,保证自己学得较为全面。

image 👉Python必备开发工具

image 👉精品Python学习书籍

当我学到一定基础,有自己的理解能力的时候,会去阅读一些前辈整理的书籍或者手写的笔记资料,这些笔记详细记载了他们对一些技术点的理解,这些理解是比较独到,可以学到不一样的思路。

image

温馨提示:篇幅有限,已打包文件夹,获取方式在:文末

👉Python学习视频600合集

观看零基础学习视频,看视频学习是最快捷也是最有效果的方式,跟着视频中老师的思路,从基础到深入,还是很容易入门的。

image image 👉实战案例

光学理论是没用的,要学会跟着一起敲,要动手实操,才能将自己的所学运用到实际当中去,这时候可以搞点实战案例来学习。

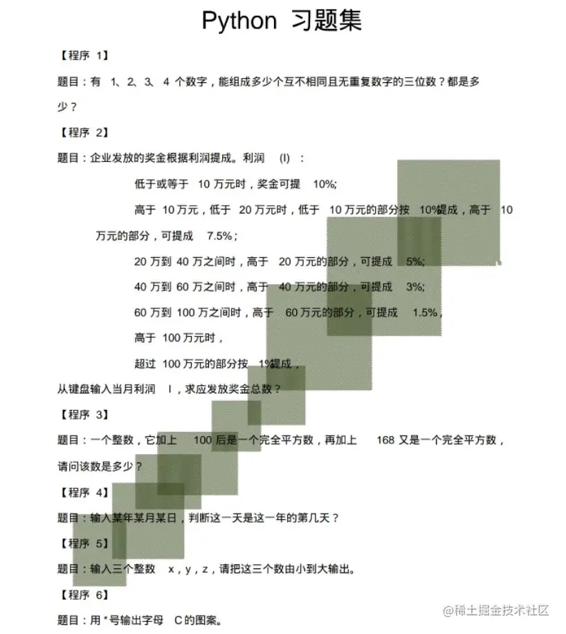
image 👉100道Python练习题

检查学习结果。

image 👉面试刷题

image image image

b9b7c0ce0769492da0deacbde39ee150.png