canvas图形绘制相关API学习

116 阅读1分钟

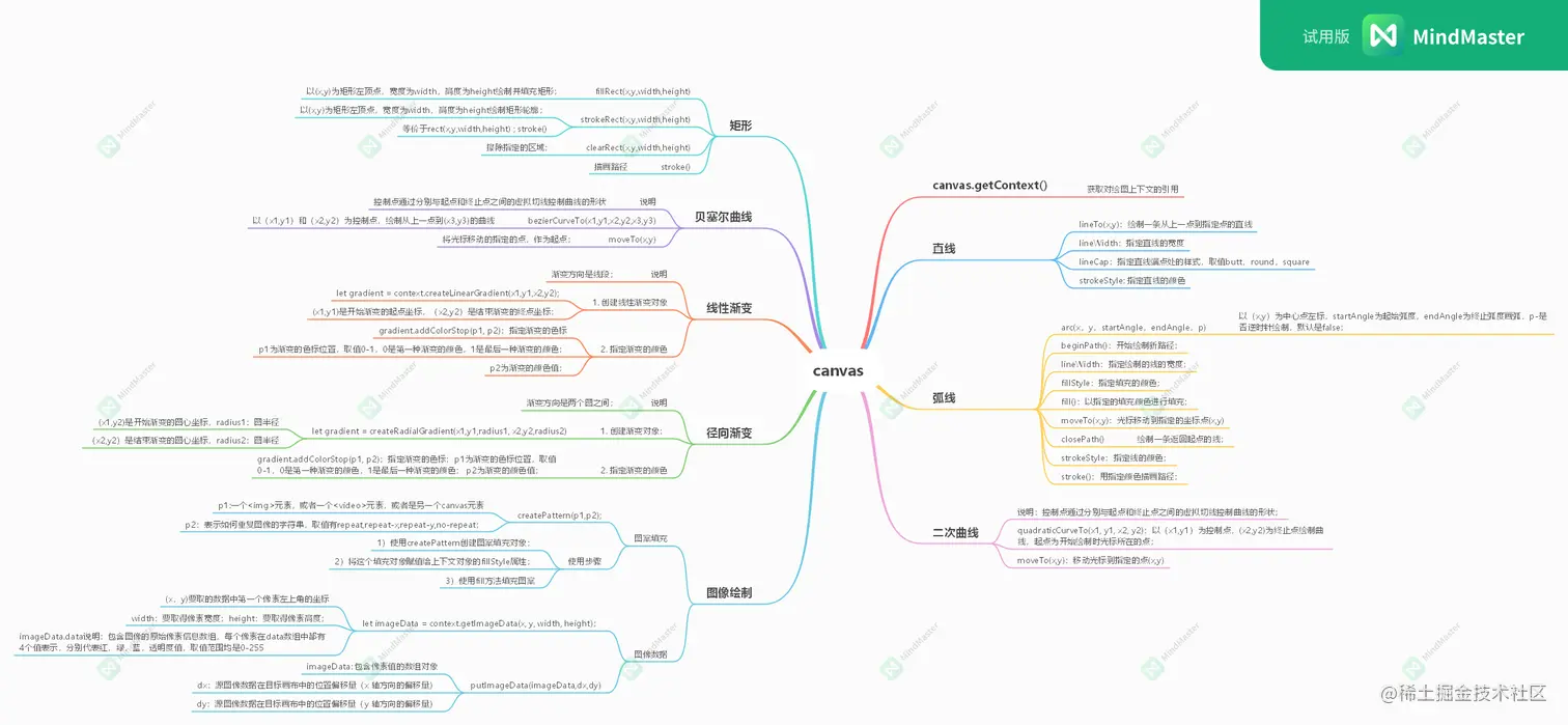
canvas图像绘制的相关API总结: canvas.png 1.直线:不同的端点样式;

image.png

  1. 弧线;

image.png

  1. 二次曲线;

image.png

  1. 矩形;

image.png

  1. 线性渐变;

image.png

6.径向渐变;

image.png

  1. 通过图像数据获取原始图像的黑白版;

image.png

  1. 图像尺寸;

image.png

以上实现的相关代码放在了:github.com/809877665/c…

全文参考:《javaScript高级程序设计》第四版