首页
沸点
课程
数据标注
HOT
AI Coding
更多
直播
活动
APP
插件
直播
活动
APP
插件
搜索历史
清空
创作者中心
写文章
发沸点
写笔记
写代码
草稿箱
创作灵感
查看更多
登录
注册
一张图梳理清楚Vue的响应式原理
前端小同学
2022-01-14
118
阅读1分钟
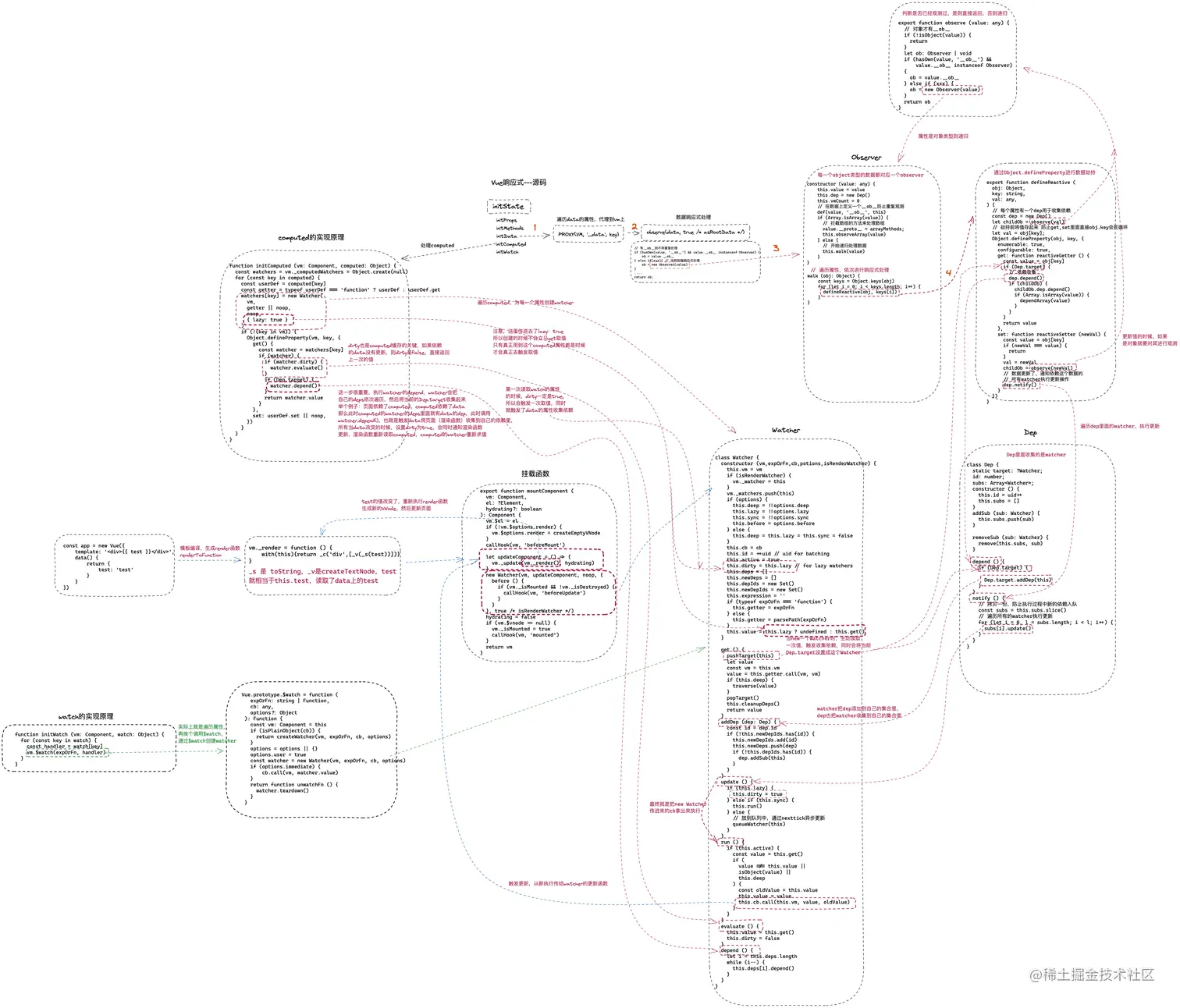
话不多说,看图中的注释,代码有所删减
前端小同学
前端配置砖家
24
文章
49k
阅读
87
粉丝
目录
收起