阅读本文需要的背景知识点:对数几率回归算法、一丢丢编程知识
一、引言
前面介绍了对数几率回归算法,该算法叫做回归算法,但其实是用来处理分类问题,将数据集分为了两类,用0、1或者是-1、1来表示。现实中不仅仅有二分类问题,同时也有很多是例如识别手写数字0~9等这种多分类的问题,下面我们就来介绍下多分类的对数几率回归算法 1 (Multinomial Logistic Regression Algorithm)
二、模型介绍
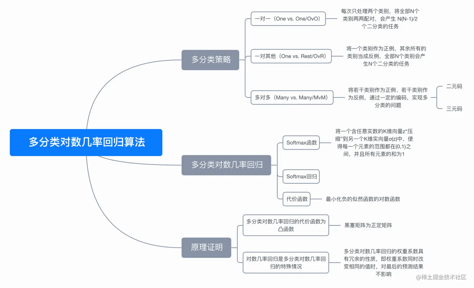
多分类可以通过对二分类进行推广来得到,通过一些策略,可以用二分类器来解决多分类的问题。常用的策略有:一对一(One vs. One/OvO)、一对其他(One vs. Rest/OvR)、多对多(Many vs. Many/MvM)
例如有如下数据集分类:
一对一(One vs. One/OvO)
一对一的策略是每次只处理两个类别,将全部N个类别两两配对,会产生 N(N-1)/2 个二分类的任务。
如下面的表格所示,一共有苹果、梨子、香蕉、桃子这四种分类,会产生六种不同的结果,所以需要六个不同的分类器。需要预测新的是哪一类时,只需通过这些分类器的结果,其中预测最多的分类就是最终的分类结果。
一对其他(One vs. Rest/OvR)
一对其他的策略是将一个类别作为正例,其余所有的类别当成反例,全部N个类别会产生N个二分类的任务。
如下面的表格所示,一共有苹果、梨子、香蕉、桃子这四种分类,会产生四种不同的结果,所以需要四个不同的分类器。需要预测新的是哪一类时,只需选择分类器预测结果为正的结果作为最终分类结果,若有多个分类器都预测为正,则选择权重最大的分类器的分类结果。
多对多(Many vs. Many/MvM)
多对多的策略是将若干类别作为正例、若干类别作为反例,通过一定的编码,实现多分类的问题。常见的主要有二元码与三元码。二元码将每种类型看成正例或者反例,三元码除了正反例以外有一个停用类,即分类时不使用。
二元码:如下面的表格所示,一共有苹果、梨子、香蕉、桃子这四种分类,这里用了五个分类器来编码结果,如 h1 将苹果、香蕉、桃子作为反例,将梨子作为正例。需要预测新的是哪一类时,通过五个分类器的结果与原始结果比较,这里使用海明距离,即结果有多少不一致的数量,距离最小的分类就是最终分类结果。
三元码:如下面的表格所示,一共有苹果、梨子、香蕉、桃子这四种分类,这里用了七个分类器来编码结果,如 h2 将苹果作为反例,将香蕉、桃子作为正例,不使用梨子的分类。需要预测新的是哪一类时,通过这七个分类器的结果与原始结果比较,一样使用海明距离,距离最小的分类就是最终分类结果。
可以看到OvO、OvR是MvM的特殊情况。OvO相对OvR来说,需要更多的分类器模型,所以其存储与预测阶段的开销会更大,但在训练阶段使用的数据量更小,相对来说这部分开销会小一些。MvM这种编码的方式具备一定的纠错能力,某个分类器的结果错误,可能对最后的分类结果不会有影响,所以这种方式叫做纠错输出码(Error Correcting Output Codes/ECOC)
多分类对数几率回归
多分类对数几率回归与二分类的对数几率回归不同的是,不再使用逻辑函数(Logistic Function),而是使用Softmax函数 2 (Softmax Function),该函数可以看作是对逻辑函数的一种推广。
Softmax函数能将一个含任意实数的K维向量z“压缩”到另一个K维实向量σ(z)中,使得每一个元素的范围都在(0,1)之间,并且所有元素的和为1。
σ ( z ) j = e z j ∑ i = 1 K e z i ( j = 1 , ⋯ , K ) \sigma(z)_{j}=\frac{e^{z_{j}}}{\sum_{i=1}^{K} e^{z_{i}}} \quad(j=1, \cdots, K) σ ( z ) j = ∑ i = 1 K e z i e z j ( j = 1 , ⋯ , K )
假设有K种分类,可以将每种分类的条件概率写成Softmax函数的形式,即将每个分类的线性组合结果带入到Softmax函数中:
P ( y = j ∣ x , W ) = e W j T x ∑ i = 1 K e W i T x ( j = 1 , ⋯ , K ) P(y=j \mid x, W)=\frac{e^{W_{j}^{T} x}}{\sum_{i=1}^{K} e^{W_{i}^{T} x}} \quad(j=1, \cdots, K) P ( y = j ∣ x , W ) = ∑ i = 1 K e W i T x e W j T x ( j = 1 , ⋯ , K )
其假设函数为:
h ( x ) = [ P ( y = 1 ∣ x , W ) P ( y = 2 ∣ x , W ) ⋯ P ( y = K ∣ x , W ) ] = 1 ∑ i = 1 K e W i T x [ e W 1 T x e W 2 T x ⋯ e W K T x ] h(x)=\left[\begin{array}{c}
P(y=1 \mid x, W) \\
P(y=2 \mid x, W) \\
\cdots \\
P(y=K \mid x, W)
\end{array}\right]=\frac{1}{\sum_{i=1}^{K} e^{W_{i}^{T} x}}\left[\begin{array}{c}
e^{W_{1}^{T} x} \\
e^{W_{2}^{T} x} \\
\cdots \\
e^{W_{K}^{T} x}
\end{array}\right] h ( x ) = ⎣ ⎡ P ( y = 1 ∣ x , W ) P ( y = 2 ∣ x , W ) ⋯ P ( y = K ∣ x , W ) ⎦ ⎤ = ∑ i = 1 K e W i T x 1 ⎣ ⎡ e W 1 T x e W 2 T x ⋯ e W K T x ⎦ ⎤
由于多分类对数几率回归使用了Softmax函数,所以该回归算法有时也被称为Softmax回归(Softmax Regression)
多分类对数几率回归的代价函数
与二分类对数几率回归的代价函数一样,也是使用最大似然函数的对数形式,首先写出其似然函数:
L ( W ) = ∏ i = 1 N ∏ j = 1 K ( e W j T X i ∑ k = 1 K e W k T X i ) 1 j ( y i ) L(W)=\prod_{i=1}^{N} \prod_{j=1}^{K}\left(\frac{e^{W j^{T} X_{i}}}{\sum_{k=1}^{K} e^{W_{k}^{T} X_{i}}}\right)^{1_{j}\left(y_{i}\right)} L ( W ) = i = 1 ∏ N j = 1 ∏ K ( ∑ k = 1 K e W k T X i e W j T X i ) 1 j ( y i )
其中指数部分为指示函数(indicator function),代表当第i个y的值等于分类j时函数返回1,不等于时返回0,如下所示:
1 A ( x ) = { 1 x ∈ A 0 x ∉ A 1_A(x) = \left\{\begin{matrix}
1 & x \in A\\
0 & x \notin A
\end{matrix}\right. 1 A ( x ) = { 1 0 x ∈ A x ∈ / A
然后对似然函数取对数后加个负号,就是多分类对数几率回归的代价函数了,我们的目标依然是最小化该代价函数:
Cost ( W ) = − ∑ i = 1 N ∑ j = 1 K 1 j ( y i ) ln ( e W j T X i ∑ k = 1 K e W k T X i ) \operatorname{Cost}(W)=-\sum_{i=1}^{N} \sum_{j=1}^{K} 1_{j}\left(y_{i}\right) \ln \left(\frac{e^{W j^{T} X_{i}}}{\sum_{k=1}^{K} e^{W_{k}^{T} X_{i}}}\right) Cost ( W ) = − i = 1 ∑ N j = 1 ∑ K 1 j ( y i ) ln ( ∑ k = 1 K e W k T X i e W j T X i )
该代价函数也是凸函数,依然可以使用梯度下降法进行最小化的优化。
三、原理证明
多分类对数几率回归的代价函数为凸函数
同前面的证明一样,只需证明当函数的黑塞矩阵是半正定的,则该函数就为凸函数。
(1)代价函数对W求梯度,推导时需要注意下标
(2)可以将代价函数中的第二个连加操作拆成两个式子,前面一个为连加中的第j个式子,后面为连加项但不包括第j项,这时的下标用l表示
(3)将除法的对数写成对数的减法
(4)第一个连加操作对求梯度不影响,直接写到最外层。指示函数对求梯度也没有影响,利用求导公式分别对后面几项求梯度
(5)整理后可以看到后面两项又可以合成同一个连加
(6)由于y的取值必然会在1-K中,指示函数的从1-K连加必然等于1
∂ Cost ( W ) ∂ W j = ∂ ∂ W j ( − ∑ i = 1 N ∑ j = 1 K 1 j ( y i ) ln e W j T X i ∑ k = 1 K e W k T X i ) ( 1 ) = ∂ ∂ W j ( − ∑ i = 1 N ( 1 j ( y i ) ln e W j T X i ∑ k = 1 K e W k T X i + ∑ l ≠ j K 1 l ( y i ) ln e W l T X i ∑ k = 1 K e W k T X i ) ) ( 2 ) = ∂ ∂ W j ( − ∑ i = 1 N ( 1 j ( y i ) ( W j T X i − ln ∑ k = 1 K e W k T X i ) + ∑ l ≠ j K 1 l ( y i ) ( W l T X i − ln ∑ k = 1 K e W k T X i ) ) ) ( 3 ) = − ∑ i = 1 N ( 1 j ( y j ) ( X i − e W j T X i X i ∑ k = 1 K e W k T X i ) + ∑ l ≠ j K 1 l ( y i ) ( 0 − e W j T X i X i ∑ k = 1 K e W k T X i ) ) ( 4 ) = − ∑ i = 1 N ( X i ( 1 j ( y i ) − ∑ j = 1 K 1 j ( y i ) e W j T X i ∑ k = 1 K e W k T X i ) ) ( 5 ) = − ∑ i = 1 N ( X i ( 1 j ( y i ) − e W j T X i ∑ k = 1 K e W k T X i ) ) ( 6 ) \begin{aligned}
\frac{\partial \operatorname{Cost}(W)}{\partial W_{j}} &=\frac{\partial}{\partial W_{j}}\left(-\sum_{i=1}^{N} \sum_{j=1}^{K} 1_{j}\left(y_{i}\right) \ln \frac{e^{W_{j}^{T} X_{i}}}{\sum_{k=1}^{K} e^{W_{k}^{T} X_{i}}}\right) & (1) \\
&=\frac{\partial}{\partial W_{j}}\left(-\sum_{i=1}^{N}\left(1_{j}\left(y_{i}\right) \ln \frac{e^{W_{j}^{T} X_{i}}}{\sum_{k=1}^{K} e^{W_{k}^{T} X_{i}}}+\sum_{l \neq j}^{K} 1_{l}\left(y_{i}\right) \ln \frac{e^{W_{l}^{T} X_{i}}}{\sum_{k=1}^{K} e^{W_{k}^{T} X_{i}}}\right)\right) & (2) \\
&=\frac{\partial}{\partial W_{j}}\left(-\sum_{i=1}^{N}\left(1_{j}\left(y_{i}\right)\left(W_{j}^{T} X_{i}-\ln \sum_{k=1}^{K} e^{W_{k}^{T} X_{i}}\right)+\sum_{l \neq j}^{K} 1_{l}\left(y_{i}\right)\left(W_{l}^{T} X_{i}-\ln \sum_{k=1}^{K} e^{W_{k}^{T} X_{i}}\right)\right)\right) & (3) \\
&=-\sum_{i=1}^{N}\left(1_{j}\left(y_{j}\right)\left(X_{i}-\frac{e^{W_{j}^{T} X_{i}} X_{i}}{\sum_{k=1}^{K} e^{W_{k}^{T} X_{i}}}\right)+\sum_{l \neq j}^{K} 1_{l}\left(y_{i}\right)\left(0-\frac{e^{W_{j}^{T} X_{i}} X_{i}}{\sum_{k=1}^{K} e^{W_{k}^{T} X_{i}}}\right)\right) & (4) \\
&=-\sum_{i=1}^{N}\left(X_{i}\left(1_{j}\left(y_{i}\right)-\sum_{j=1}^{K} 1_{j}\left(y_{i}\right) \frac{e^{W_{j}^{T} X_{i}}}{\sum_{k=1}^{K} e^{W_{k}^{T} X_{i}}}\right)\right) & (5) \\
&=-\sum_{i=1}^{N}\left(X_{i}\left(1_{j}\left(y_{i}\right)-\frac{e^{W_{j}^{T} X_{i}}}{\sum_{k=1}^{K} e^{W_{k}^{T} X_{i}}}\right)\right) & (6)
\end{aligned} ∂ W j ∂ Cost ( W ) = ∂ W j ∂ ( − i = 1 ∑ N j = 1 ∑ K 1 j ( y i ) ln ∑ k = 1 K e W k T X i e W j T X i ) = ∂ W j ∂ ⎝ ⎛ − i = 1 ∑ N ⎝ ⎛ 1 j ( y i ) ln ∑ k = 1 K e W k T X i e W j T X i + l = j ∑ K 1 l ( y i ) ln ∑ k = 1 K e W k T X i e W l T X i ⎠ ⎞ ⎠ ⎞ = ∂ W j ∂ ⎝ ⎛ − i = 1 ∑ N ⎝ ⎛ 1 j ( y i ) ( W j T X i − ln k = 1 ∑ K e W k T X i ) + l = j ∑ K 1 l ( y i ) ( W l T X i − ln k = 1 ∑ K e W k T X i ) ⎠ ⎞ ⎠ ⎞ = − i = 1 ∑ N ⎝ ⎛ 1 j ( y j ) ( X i − ∑ k = 1 K e W k T X i e W j T X i X i ) + l = j ∑ K 1 l ( y i ) ( 0 − ∑ k = 1 K e W k T X i e W j T X i X i ) ⎠ ⎞ = − i = 1 ∑ N ( X i ( 1 j ( y i ) − j = 1 ∑ K 1 j ( y i ) ∑ k = 1 K e W k T X i e W j T X i ) ) = − i = 1 ∑ N ( X i ( 1 j ( y i ) − ∑ k = 1 K e W k T X i e W j T X i ) ) ( 1 ) ( 2 ) ( 3 ) ( 4 ) ( 5 ) ( 6 )
(1)代价函数对W求黑塞矩阵
(2)第一项对W来说为常数,只需对第二项求导
(3)利用求导公式求出对应的导数
(4)整理结果,分子为连加中去掉第j项
∂ 2 Cost ( W ) ∂ W j ∂ W j T = ∂ ∂ W j ( − ∑ i = 1 N ( X i ( 1 j ( y i ) − e W j T X i ∑ k = 1 K e W k T X i ) ) ) ( 1 ) = ∑ i = 1 N ∂ ∂ W j ( e W j T X i ∑ k = 1 K e W k T X i X i ) ( 2 ) = ∑ i = 1 N ∑ k = 1 K e W k T X i e W j T X i X i − e W j T X i e W j T X i X i ( ∑ k = 1 K e W k T X i ) 2 X i ( 3 ) = ∑ i = 1 N ∑ k ≠ j K e W k T X i e W j T X i ( ∑ k = 1 K e W k T X i ) 2 X i X i T ( 4 ) \begin{aligned}
\frac{\partial^{2} \operatorname{Cost}(W)}{\partial W_{j} \partial W_{j}^{T}} &=\frac{\partial}{\partial W_{j}}\left(-\sum_{i=1}^{N}\left(X_{i}\left(1_{j}\left(y_{i}\right)-\frac{e^{W_{j}^{T} X_{i}}}{\sum_{k=1}^{K} e^{W_{k}^{T} X_{i}}}\right)\right)\right) & (1)\\
&=\sum_{i=1}^{N} \frac{\partial}{\partial W_{j}}\left(\frac{e^{W_{j}^{T} X_{i}}}{\sum_{k=1}^{K} e^{W_{k}^{T} X_{i}}} X_{i}\right) & (2)\\
&=\sum_{i=1}^{N} \frac{\sum_{k=1}^{K} e^{W_{k}^{T} X_{i}} e^{W_{j}^{T} X_{i}} X_{i}-e^{W_{j}^{T} X_{i}} e^{W_{j}^{T} X_{i}} X_{i}}{\left(\sum_{k=1}^{K} e^{W_{k}^{T} X_{i}}\right)^{2}} X_{i} & (3)\\
&=\sum_{i=1}^{N} \frac{\sum_{k \neq j}^{K} e^{W_{k}^{T} X_{i}} e^{W_{j}^{T} X_{i}}}{\left(\sum_{k=1}^{K} e^{W_{k}^{T} X_{i}}\right)^{2}} X_{i} X_{i}^{T} & (4)
\end{aligned} ∂ W j ∂ W j T ∂ 2 Cost ( W ) = ∂ W j ∂ ( − i = 1 ∑ N ( X i ( 1 j ( y i ) − ∑ k = 1 K e W k T X i e W j T X i ) ) ) = i = 1 ∑ N ∂ W j ∂ ( ∑ k = 1 K e W k T X i e W j T X i X i ) = i = 1 ∑ N ( ∑ k = 1 K e W k T X i ) 2 ∑ k = 1 K e W k T X i e W j T X i X i − e W j T X i e W j T X i X i X i = i = 1 ∑ N ( ∑ k = 1 K e W k T X i ) 2 ∑ k = j K e W k T X i e W j T X i X i X i T ( 1 ) ( 2 ) ( 3 ) ( 4 )
同前面的证明,黑塞矩阵前面的常数必然大于零,则对应的黑塞矩阵矩阵为正定矩阵,说明其代价函数为凸函数,证毕。
对数几率回归是多分类对数几率回归的特例
(1)当K的值为2时,带入到多分类对数几率回归的假设函数
(2)将分子分母同时乘以e的-W1次幂
(3)e的零次幂为1,化简可得
(4)将W2-W1视为新的w,这时会发现假设函数就为二分类的对数几率回归的假设函数
h ( x ) = 1 e W 1 T x + e W 2 T x [ e W 1 T x e W 2 T x ] ( 1 ) = 1 e 0 T x + e ( W 2 − W 1 ) T x [ e 0 T x e ( W 2 − W 1 ) T x ] ( 2 ) = 1 1 + e ( W 2 − W 1 ) T x [ 1 e ( W 2 − W 1 ) T x ] ( 3 ) = [ 1 1 + e w ^ T x e w ^ T x 1 + e w ^ T x ] ( 4 ) \begin{aligned}
h(x) &=\frac{1}{e^{W_{1}^{T} x}+e^{W_{2}^{T} x}}\left[\begin{array}{c}
e^{W_{1}^{T} x} \\
e^{W_{2}^{T} x}
\end{array}\right] & (1)\\
&=\frac{1}{e^{0^{T} x}+e^{\left(W_{2}-W_{1}\right)^{T} x}}\left[\begin{array}{c}
e^{0^{T} x} \\
e^{\left(W_{2}-W_{1}\right)^{T} x}
\end{array}\right] & (2) \\
&=\frac{1}{1+e^{\left(W_{2}-W_{1}\right)^{T} x}}\left[\begin{array}{c}
1 \\
e^{\left(W_{2}-W_{1}\right)^{T} x}
\end{array}\right] & (3) \\
&=\left[\begin{array}{c}
\frac{1}{1+e^{\hat{w}^{T} x}} \\
\frac{e^{\hat{w}^{T} x}}{1+e^{\hat{w}^{T} x}}
\end{array}\right] & (4)
\end{aligned} h ( x ) = e W 1 T x + e W 2 T x 1 [ e W 1 T x e W 2 T x ] = e 0 T x + e ( W 2 − W 1 ) T x 1 [ e 0 T x e ( W 2 − W 1 ) T x ] = 1 + e ( W 2 − W 1 ) T x 1 [ 1 e ( W 2 − W 1 ) T x ] = [ 1 + e w ^ T x 1 1 + e w ^ T x e w ^ T x ] ( 1 ) ( 2 ) ( 3 ) ( 4 )
对数几率回归是多分类对数几率回归在K=2时候的特例,也可以看到多分类对数几率回归的权重系数具有冗余的性质,即权重系数同时改变相同的值时,对最后的预测结果不影响。
四、代码实现
使用 Python 实现多分类对数几率回归算法(梯度下降法):
import numpy as np
def dcost (X, y, w ):
"""
多分类对数几率回归的代价函数的梯度
args:
X - 训练数据集
y - 目标标签值
w - 权重系数
return:
代价函数的梯度
"""
ds = np.zeros(w.shape)
for i in range (X.shape[0 ]):
c = np.sum (np.exp(w.dot(X[i])))
for j in range (w.shape[1 ]):
a = 0
if j == y[i]:
a = 1
b = np.exp(w[j].dot(X[i]))
ds[j] = ds[j] - X[i] * (a - b / c)
return ds
def direction (d ):
"""
更新的方向
args:
d - 梯度
return:
更新的方向
"""
return -d
def multinomialLogisticRegressionGd (X, y, max_iter=1000 , tol=1e-4 , step=1e-3 ):
"""
多分类对数几率回归,使用梯度下降法(gradient descent)
args:
X - 训练数据集
y - 目标标签值
max_iter - 最大迭代次数
tol - 变化量容忍值
step - 步长
return:
W - 权重系数
"""
y_classes = np.unique(y)
W = np.zeros((len (y_classes), X.shape[1 ]))
for it in range (max_iter):
d = dcost(X, y, W)
if np.linalg.norm(x=d, ord =1 ) <= tol:
break
p = direction(d)
W = W + step * p
return W
五、第三方库实现
scikit-learn 3 实现多分类对数几率回归:
from sklearn.linear_model import LogisticRegression
reg = LogisticRegression(penalty="none" , multi_class="multinomial" )
reg.fit(X, y)
W = reg.coef_
b = reg.intercept_
六、动画演示
下图展示了存在三种分类时的演示数据,其中红色表示标签值为0的样本、蓝色表示标签值为1的样本、绿色表示标签值为2的样本:
下图为使用梯度下降法拟合数据的结果,其中浅红色表示拟合后根据权重系数计算出预测值为0的部分,浅蓝色表示拟合后根据权重系数计算出预测值为1的部分,浅绿色表示拟合后根据权重系数计算出预测值为2的部分:
七、思维导图
八、参考文献
en.wikipedia.org/wiki/Multin…
en.wikipedia.org/wiki/Softma…
scikit-learn.org/stable/modu…
完整演示请点击这里
注:本文力求准确并通俗易懂,但由于笔者也是初学者,水平有限,如文中存在错误或遗漏之处,恳请读者通过留言的方式批评指正
本文首发于——AI导图 ,欢迎关注