DOM事件与事件委托

109 阅读8分钟

点击事件

第一部分.概念

<div class=爷爷>
  <div class=爸爸>
    <div class=儿子>文字</div>
  </div>
</div>

给3个div分别添加事件监听fnYe/fnBa/fnEr

提问一:点击了谁?

点击文字,算不算点击儿子?

点击文字,算不算点击爸爸?

点击文字,算不算点击爷爷?

都算

提问二:调用顺序

点击文字,最先调用fnYe/fnBa/fnEr中的哪个函数?

都行

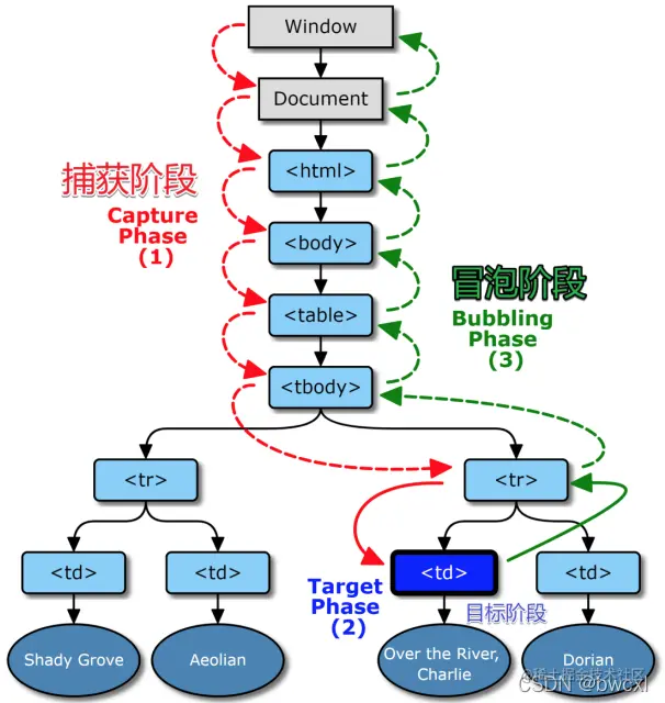
IE5认为先调fnEr,网景认为先调fnYe,然后掐上了,最后闹到了W3C

和事佬W3C 2002年,W3C发布标准,文档名为"DOM Level 2 Events Specification"

规定浏览器应该同时支持两种调用顺序

首先按爷爷=>爸爸=>儿子顺序看有没有函数监听

然后按儿子=>爸爸=>爷爷顺序看有没有函数监听

捕获总是在冒泡前面

这个过程是固定的,只是看中间有没有函数。

有监听函数就调用,并提供事件信息,没有就掉过。

术语 从外向内找监听函数,叫事件捕获 从内向外找监听函数,叫事件冒泡

冒泡是IE创建的事件模型(一般要冒泡)

疑问:那岂不是fnYe/fnBa/fnEr都调用两次?非也!

开发者自己选择把fnYe放在捕获阶段还是冒泡阶段

DOM事件机制图 在这里插入图片描述

第二部分.代码实践

addEventListener函数

事件绑定API

IE5*:baba.attachEvent('onclick',fn) //冒泡

网景:baba.addEventListener('click',fn) //捕获

W3C:baba.addEventListener('click',fn,bool)

如果bool不传或为falsy(类似于false的值)

就让fn走冒泡,即当浏览器在冒泡阶段发现baba有fn监听函数,就会调用fn,并提供事件信息

如果bool为true

就让fn走捕获,即当浏览器在捕获阶段发现baba有fn监听函数,就会调用fn,并提供事件信息

注意:走冒泡阶段不是说只走这个阶段。而是说捕获、冒泡这个阶段是一定要走的,只不过是你在哪边执行函数的问题。传false就是把fn放冒泡阶段执行,传true就是把fn放捕获阶段执行。

例子 代码

1.css

div[class^=level] {
  border: 1px solid;
  border-radius: 50%;
  display: inline-flex; 
}

2.e会在事件结束后自动消亡,e只存在于事件点击的那一瞬间。

1秒钟之后就没有这个点击事件了。

e是空的。

保存e 代码:const t=e.currentTarget

let n=1
level1.addEventListener('click',(e)=>{
  //console.log(e) 空的
  const t=e.currentTarget
  setTimeout(()=>{
     t.classList.remove('x')
  },n*1000)
  n +=1
})

3.冒泡过程:

颜色变换顺序,从里到外。默认是冒泡(不加参数)

捕获过程:

颜色变换顺序,从外到里。加true。

level7.addEventListener('click',(e)=>{
const t=e.currentTarget
setTimeout(()=>{
     t.classList.remove('x')
  },n*1000)
  n +=1
},true)

4.怎么同时绑定两个事件?(冒泡和捕获)

level1.addEventListener('click',(e)=>{
  const t=e.currentTarget
  setTimeout(()=>{
     t.classList.remove('x')
  },n*1000)
  n +=1
},true)
level1.addEventListener('click',(e)=>{
  const t=e.currentTarget
  setTimeout(()=>{
     t.classList.add('x')  //add
  },n*1000)
  n +=1
})

代码优化

把重复代码取个名字 在这里插入图片描述

在这里插入图片描述

总结

儿子被点击了,算不算点击老子?

那么先调用老子的函数还是先调用儿子的函数?

不确定。

IE里先调用儿子的函数,Firefox里先调用老子。w3c两个都支持,先从老子到儿子再从儿子到老子。

捕获与冒泡

捕获说先调用爸爸的监听函数

冒泡说先调用儿子的监听函数

W3C事件模型

先捕获(先爸爸=>儿子)再冒泡?(再儿子=>爸爸)

冒泡可以阻止

注意e对象被传给所有监听函数

2个过程同时存在,永远不会少任何一个过程。但是没有那么绝对,冒泡是可以阻止的。

target vs currentTarget

区别

e.target 用户操作的元素

e.currentTarget 程序员监听的元素

this是e.currentTarget(不推荐使用它)

举例

div>span{文字},用户点击文字

e.target就是span

e.currentTarget就是div

<div><span>文字</span></div>

冒泡和默认事件

1.取消冒泡e.stopPropagation()(面试题) 示例代码

捕获不可取消,但冒泡可以

e.stopPropagation()可中断/取消冒泡,浏览器不再向上走

propagation传播、蔓延

一般用于封装某些 独立 的组件

示例

level4.addEventListener('click',fn,true)
level4.addEventListener('click',(e)=>{
  e.stopPropagation()
  fm(e) //调用方法
})

2.查看Bubbles和Cancelable

所有冒泡都可取消,默认动作有的可以取消有的不能取消

🔍scroll event mdn

在这里插入图片描述

Bubbles的意思是,该事件是否冒泡

Cancelable的意思是,开发者是否可以阻止默认事件

如何查看一个事件是否可以阻止默认动作?

搜索该事件,查看Bubbles和Cancelable的值

比如,查看"click事件"就🔍 click event mdn

3.取消默认动作e.preventDefault()

如何阻止滚动?示例代码

解析:scroll的default不是滚动,scroll之后再去触发某个动作才叫默认动作(事件), 所以阻止scroll默认动作没用,因先有滚动才有滚动事件。

要阻止滚动事件,应当阻止滚轮事件wheel的默认动作。

但是滚动条还能用,🔍css hide scrollbar,用CSS让滚动条display:none;

别忘了考虑手机

css
::-webkit-scrollbar { //设置滚轮宽度为0
  width:0 ! important
}

js
x.addEventListener('wheel',(e)=>{ 
  e.preventDefault()
})
x.addEventListener('touchstart',(e)=>{ //取消touchstart事件
  e.preventDefault()
})

总结

1.target和currentTarget

一个是用户点击的,一个是开发者监听的

2.取消冒泡

e.stopPropagation()

3.事件的特性

Bubbles表示是否冒泡

Cancelable表示是否支持开发者取消默认事件

4.如何禁用滚动

取消特定元素的wheel和touchstart的默认动作

自定义事件

浏览器自带事件

除了click和scroll事件还有其它 事件类型(eventType)

除了自带事件,还可以自定义一个事件示例代码

触发事件.dispatchEvent()

button1.addEventListener('click', () => {//添加自定义事件
  //第1步.声明自定义事件(事件名,信息)
  //第2步.触发事件
  const event = new CustomEvent('frank', { 'detail': { name: 'frank', age: 18 } })
  button1.dispatchEvent(event)
})
button1.addEventListener('frank', (e) => {//触发自定义事件
    console.log(e.detail)
})

这个事件会冒泡吗? 不监听button1,监听button1外的div1

可以自己设置bubbles和cancelable的值

button1.addEventListener('click', () => { //添加自定义事件
    const event = new CustomEvent('frank', {
        'detail': { name: 'frank', age: 18 },
        bubbles: true,
        cancelable: false
    })
    button1.dispatchEvent(event)
})
...

事件委托

委托一个元素帮我监听我本该监听的东西。

场景一 示例代码

你要给100个按钮添加点击事件,咋办?

第1种.用遍历。可以但不推荐,遍历100遍就添加了100个监听器,每添加一个监听都会有个监听器出现在内存。

第2种.监听这100个按钮的祖先,等冒泡的时候判断target是不是这100个按钮中的一个。 绑定到祖先div上就行

知识点

1.快捷录入:div>button{click $}*100

2.将标签名小写 代码:x.tagName.toLowerCase()

3.标签文本 代码:x.textContent

4.获取id名 代码:x.dataset.id

dataset可以获取以data开头的属性的值

<button data-id="1">click 1</button>

示例

<div id=div1>
    <span>span 1</span>
    <button data-id="1">click 1</button>
    <button data-id="2">click 2</button>
    <button>click 3</button>
    ...
    <button>click 100</button>
</div>
    
div1.addEventListener('click',(e)=>{
  const t=e.target
  if(t.tagName.toLowerCase()==='button'){
  console.log('button被点击了')
  console.log("button内容是"+t.textContent)
  console.log("button data-id是"+t.dataset.id)
  }
})

输出结果:button被点击了
        button内容是click 1
        button data-id1

场景二 示例代码

你要监听目前不存在的元素的点击事件怎么办?

监听祖先,等点击的时候看看是不是我想要监听的元素即可。

<div id=div1>
</div>

setTimeout(() => {
    const button = document.createElement('button')
    button.textContent = 'click 1'
    div1.appendChild(button)
}, 1000)

div1.addEventListener('click', (e) => {
    const t = e.target
    if (t.tagName.toLowerCase() === 'button') {
        console.log("button 被 click")
    }
})

优点:

1.省监听数(内存)

2.可以监听动态元素

封装事件委托

要求 代码

写出这样一个函数on('click','#testDiv','li',fn)

当用户点击#testDiv里的li元素时,调用fn函数。要求用到事件委托。

思路

判断target是否匹配'li'

解析

on('click','#div1','button',()=>{
  console.log('button被点击了')
})
function on(){
  要求补充on...
}

只要用户用on事件就能在#div1上做事件委托来看button有没有被点击。

知识点

1.Element.matches()

语法

let result = element.matches(selectorString);

result 的值为 true 或 false.

selectorString 是个css选择器字符串.

用来判断一个元素是否适合一个选择器,返回结果为true/false

比如说,判断一个元素是不是button

答案一

<div id=div1></div>

setTimeout(() => {
  const button = document.createElement('button')
  button.textContent = 'click 1'
  div1.appendChild(button)
}, 1000)
on('click', '#div1', 'button', () => {
  console.log('button被点击了')
})
function on(eventType, element, selector, fn) { 
  if (!(element instanceof Element)) {
    element = document.querySelector(element)
  }
  element.addEventListener(eventType, (e) => { 
    const t = e.target
    if (t.matches(selector)) {
      fn(e)
    }
  })
}

只要用on就能实现事件委托

实际上这个答案是错的,但在面试中却能得到满分。

假设在button里套个span,点击按钮测试会有什么后果?代码

setTimeout(() => {
    const button = document.createElement('button')
    const span = document.createElement('span')
    span.textContent = 'click 1'
    button.appendChild(span)
    div1.appendChild(button)
}, 1000)

button点击后没有响应。因为当我们在执行 if(t.matches(selector)) 当前的t元素是span,selector是button,span元素不匹配button就不会执行fn(e)

答案二 代码

递归判断target/target的爸爸/target的爷爷。

function on(eventType,element, selector, fn) {
  if(!(element instanceof Element)){ //如果element是假的,instanceof返回bool值
    element=document.querySelector(element)
  }
    element.addEventListener(eventType, e => {
      let el = e.target
      while (!el.matches(selector)) {//如果被操做的元素el不符合button,就让这个元素等于它爸
        if (element === el) {//当元素已经到顶,找不到了时,就让元素为null
          el = null
          break
        }
        el = el.parentNode
      }
      el && fn.call(el, e, el)//如果爸爸匹配就调用fn
    })
    return element
  }

JS支持事件吗?

支持,也不支持。

本节课讲的DOM事件不属于JS的功能,术语浏览器提供的DOM的功能。

JS只是调用了DOM提供的addEventListener而已,js本身并不支持事件。

总结:今天讲的内容是DOM 事件不是JS事件。

如何当JS支持事件?请手写一个事件系统。

面试题用队列

高频面试题(可写博客回答)

1.请简述DOM事件模型/机制

2.请简述事件委托