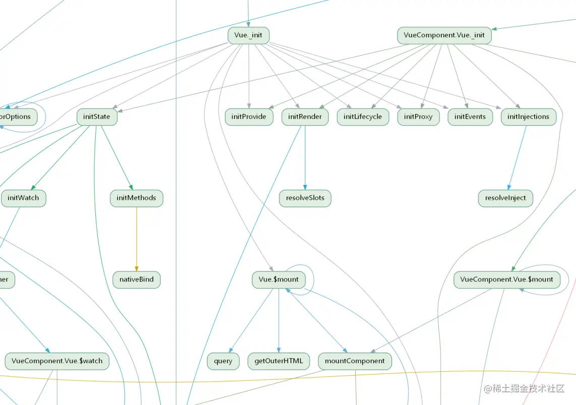
Vue2函数调用流程图 小问_ 2022-01-12 402 阅读1分钟 整个流程图有10M左右,建议下载后 边读Vue源码,边看图;注意图片右下角的提示信息 下载地址: 链接: pan.baidu.com/s/1ZSexdLX7… 提取码: 52ce 或者 github github.com/dclnet/vue