Kakfa源码解析系列-副本状态机的实现原理

432 阅读7分钟

读这源码有何用?

ReplicaStateMachine是内部组件,一般用户感觉不到存在,但搞懂它,对从根本定位一些数据不一致问题大有裨益。

部署3-Broker(A、B和C)Kafka集群,版本2.0.0。在这3个Broker上创建一个单分区、双副本主题。

  • 若两个副本分别位于A、B,而Controller在C

    当关闭A、B后,zk会显示该主题的Leader是-1,ISR为空

  • 但若两个副本依处A、B,而Controller在B

    依次关闭A、B,该主题在zk中的Leader和ISR就变成B。和上一case不符

虽非特严重问题,但毕竟是数据不一致,查看源码后,定位导致不一致原因:

  • 在第一种情况下,Controller会调用ReplicaStateMachine,调整该主题副本的状态,进而变更Leader和ISR
  • 第二种情况下,Controller执行Failover,但并未在新Controller组件初始化时进行状态转换,因而出现了不一致

不阅读这部分源码,就无法定位问题根因。

定义与初始化

  • ReplicaStateMachine:副本状态机抽象类,定义了一些常用方法(如startup、shutdown等),以及handleStateChanges

  • ZkReplicaStateMachine:副本状态机具体实现类,重写了handleStateChanges方法,实现了副本状态之间的状态转换。

  • ReplicaState:副本状态集合,Kafka目前共定义了7种副本状态。

ReplicaStateMachine只需接收一个ControllerContext对象实例,ControllerContext封装了Controller端保存的所有集群元数据信息。

构造一个ZKReplicaStateMachine实例,除了ControllerContext实例,比较重要的属性还有:

  • KafkaZkClient对象实例

    负责与ZooKeeper进行交互

  • ControllerBrokerRequestBatch实例

    用于给集群Broker发送控制类请求(LeaderAndIsrRequest、StopReplicaRequest和UpdateMetadataRequest)

ControllerBrokerRequestBatch,将给定Request发送给指定Broker,它是如何发送请求的呢(结合ControllerBrokerStateInfo)

在副本状态转换操作的逻辑中,关键是为Broker上的副本更新信息,而这是通过Controller给Broker发送请求实现的,因此,你最好了解下这里的请求发送逻辑。

副本状态机是在何时进行初始化的?

KafkaController对象在构建时,就会初始化一个ZkReplicaStateMachine实例

  • 若一个Broker没被选举为Controller,它也会构建KafkaController对象实例吗?

    Yes!所有Broker在启动时,都会创建KafkaController实例,也随之创建ZKReplicaStateMachine实例。但只有在Controller所在的Broker,副本状态机才会被启动:

当Broker被成功推举为Controller后,onControllerFailover方法会被调用,进而启动该Broker早已创建好的副本状态机和分区状态机。

副本状态及状态管理流程

副本状态机一旦被启动,就要管理副本状态的转换

研究管理状态前,要先明白:

  • 当前都有哪些状态

  • 含义分别是什么

源码中的ReplicaState定义了如下副本状态:

ReplicaState接口及其实现对象定义了每种状态的序号,以及合法的前置状态。以OnlineReplica为例:

其validPreviousStates属性是个集合类型,说明Kafka只允许副本从这4种态变更到OnlineReplica态。

其余副本状态的代码逻辑类似,关注validPreviousStates字段即可知晓每个状态合法的前置状态。

最终完整的状态转换规则:

  • 单向箭头表示只允许单向状态转换

  • 双向箭头则表示转换方向可以是双向

状态管理流程

  • 当副本对象首次被创建后,置NewReplica态
  • 初始化后,当副本对象能够对外提供服务,状态机将其调整为OnlineReplica,并一直以该状态持续工作
  • 若副本所在Broker关闭或不能正常工作,副本要从OnlineReplica变更为OfflineReplica。

一旦开启如删除主题这样操作,状态机会将副本状态跳转到ReplicaDeletionStarted,表明副本删除已开启:

  • 删除成功,置ReplicaDeletionSuccessful
  • 不满足删除条件(如所在Broker处下线状态),置ReplicaDeletionIneligible,以便重试

当副本对象被删除后,其状态变更为NonExistentReplica,副本状态机将移除该副本数据。

具体实现类:ZkReplicaStateMachine

副本状态机的具体实现类。

状态转换方法

  • logFailedStateChange

  • logInvalidTransition

  • logSuccessfulTransition

  • getTopicPartitionStatesFromZk

  • doRemoveReplicasFromIsr

  • removeReplicasFromIsr

  • doHandleStateChanges

handleStateChanges方法

handleStateChange处理状态的变更,对外提供状态转换操作的入口方法:

def handleStateChanges(replicas: Seq[PartitionAndReplica], targetState: ReplicaState): Unit

  1. 调用doHandleStateChanges执行副本状态转换
  2. 给集群中相应Broker批量发送请求

执行第1步时,会将replicas按Broker ID分组。

<主题名,分区号,副本Broker ID>表示副本对象

假设replicas为集合:

<test, 0, 0>

<test, 0, 1>

<test, 1, 0>

<test, 1, 1>)

则调用doHandleStateChanges前,会将replicas按Broker ID分组成:

Map(

- 0 -> Set(<test, 0, 0>, <test, 1, 0>),

- 1 -> Set(<test, 0, 1>, <test, 1, 1>)

)

之后调用doHandleStateChanges

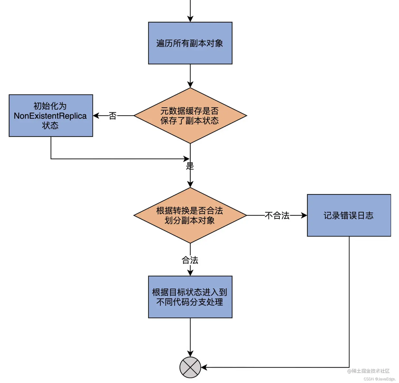
doHandleStateChanges

  1. 尝试获取给定副本对象在Controller端元数据缓存中的当前状态:若未保存某副本对象的状态,将其初始化为NonExistentReplica态

  2. 根据不同ReplicaState中定义的合法前置状态集合及传入的目标状态(targetState),将给定副本对象集合划分成两部分:

    • 能合法转换的副本对象集合

    • 执行非法状态转换的副本对象集合

      doHandleStateChanges为该集合类的每个副本对象记录一条错误日志

  3. 代码携带能执行合法转换的副本对象集合,进入不同代码分支。当前Kafka为副本定义7类状态,因此,共有7条分支

包括:

  • 副本被创建时被转换到NewReplica态
  • 副本正常工作时被转换到OnlineReplica态
  • 副本停止服务后被转换到OfflineReplica态

分支1:转换到NewReplica

尝试从元数据缓存中,获取这些副本对象的分区信息数据,包括分区的Leader副本在哪个Broker,ISR中都有哪些副本等。

若找不到对应分区数据,直接把副本状态更新为NewReplica。否则,代码就要给该副本所在Broker发送请求,让它知道该分区的信息。还要给集群所有运行中的Broker发送请求,让它们感知到新副本加入。

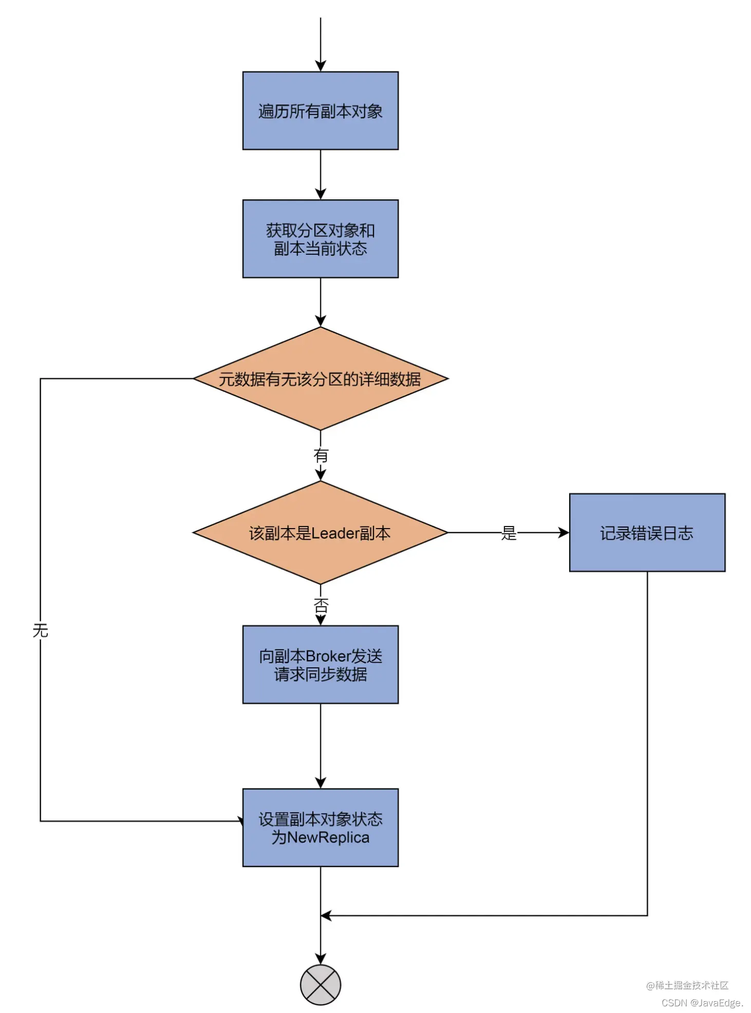
分支2:转换到OnlineReplica态

副本对象正常工作时所处状态:

遍历副本对象,依次执行:

  1. 获取元数据中该副本所属的分区对象及该副本的当前状态
  2. 查看当前状态是否是NewReplica
    1. 是,获取分区的副本列表,并判断该副本是否在于当前副本列表:不在,就记录错误日志并更新元数据中的副本列表
    2. 若状态不是NewReplica,说明这是已存在的副本对象,则源码会获取对应分区的详细数据,然后向该副本对象所在的Broker发送LeaderAndIsrRequest请求,令其同步获知,并保存该分区数据
  3. 将该副本对象状态变更为OnlineReplica。至此,该副本处于正常工作状态。

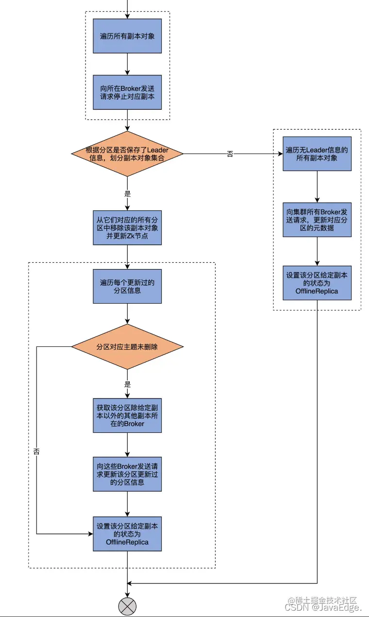
分支3:转换到OfflineReplica状态

  • 给所有符合状态转换的副本所在Broker,发送StopReplicaRequest,告诉这些Broker停掉对应副本
  • 根据分区是否保存Leader信息,将副本集合划分成:有Leader副本集,无Leader副本集合。有无Leader信息并不仅仅包含Leader,还有ISR和controllerEpoch等数据
  • 遍历有Leader子集合,向这些副本所在Broker发送LeaderAndIsrRequest请求,去更新停止副本操作之后的分区信息,再把这些分区状态置OfflineReplica
  • 遍历无Leader子集合,执行与上步类似操作。只是对无Leader,因未执行任何Leader选举操作,所以给这些副本所在Broker发送的不是LeaderAndIsrRequest请求,而是UpdateMetadataRequest请求,显式告知它们更新对应分区的元数据,再把副本状态置OfflineReplica

把副本状态变更为OfflineReplica=停止对应副本+更新远端Broker元数据

总结

Kafka的副本状态机实现原理及源码:

  • 副本状态机:ReplicaStateMachine是Kafka Broker端源码中控制副本状态流转的实现类。每个Broker启动时都会创建ReplicaStateMachine实例,但只有Controller组件所在的Broker才会启动它。
  • 副本状态:当前,Kafka定义了7类副本状态。同时,它还规定了每类状态合法的前置状态。
  • handleStateChanges:用于执行状态转换的核心方法。底层调用doHandleStateChanges方法,以7路case分支的形式穷举每类状态的转换逻辑。

更多内容尽在公众号【JavaEdge】,关注后有惊喜福利!