ZKC127Q矿用气动司控道岔装置

169 阅读2分钟

一、结构和特点:  T:l3I—7677--ZZ6Z

5.jpg ZKC127Q矿用气动司控道岔装置是为矿山运输自动化服务的一种先进设备。电机车在运行中,司机可使用与之配套的无线发射机遥控设备,实现自动搬动道岔,从而改善了铁路运输的安全条件,提高了运输效率,是实现铁路运输自动化的理想设备之一。

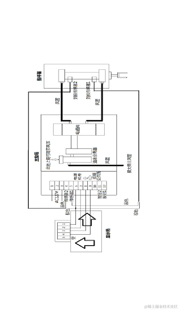
本设备主要由遥控发射机,信号接收主控机,风动推杆机,岔位状态指示装置等组成。整个系统工作可靠,性能稳定,结构合理,设计新颖,完全符合煤矿铁路运输的实际需要。

遥控发射机:

采用先进的数字编码电路,其编码密址可达32万组,只有发射机与接收机编码一致时,才能实现遥控,命令执行机构动作,因此具有非常强的抗干扰性能。

信号接收主控机:

信号接收机与遥控发射机配合,共同完成信号的发射接收和命令执行机构动作,该部分主要由高放选频、二次变频、鉴频整形、解码输出等部分组成,均采用优质高性能电路组成,并模块化结构,工作稳定可靠。

风动推杆:

采用风动推杆方式,体积小、推力大,同时具有限位、过载保护装置,当推杆未运行到设定位置,或轨道尖铁间有遗物,负荷过载时能自动切断电源,起到保护作用,使整个系统始终处于正常工作状态。

岔位状态指示装置:

该装置与推杆机密切配合,指示岔位的位置状态和运行过程。 当轨道道岔直行或弯道不到位时,绿色箭头中间的红色指示灯点亮,提示信号工检查道岔不到位原因,以传达给司控人员明确的信息,以方便司控人员的操作。

二、主要技术指标:

1、电源:    AC127V

2、行程:    140mm(可调) 3、拖动力:  150KG

4、气源压力: 0.4~0.8MPa

5、转换道岔时间:≤3S

三、工作原理:

图片1.png 1、工作原理:

电机车行使至控制区域时,如发现指示灯的道岔位置不符合电机车的前进方向,根据该机设定的频道选择好发射频道,然后按动相应按钮,发射机即发射该频道信号。

接收机接收到信号后,将信号放大并进行解调和编码识别,即启动执行电路,使岔位向需求方向运动,运动过程中有闪烁的灯光指示,岔位完全到位后,相应的到位指示灯亮,道岔转辙完毕。