vue的生命周期有哪些?

97 阅读2分钟

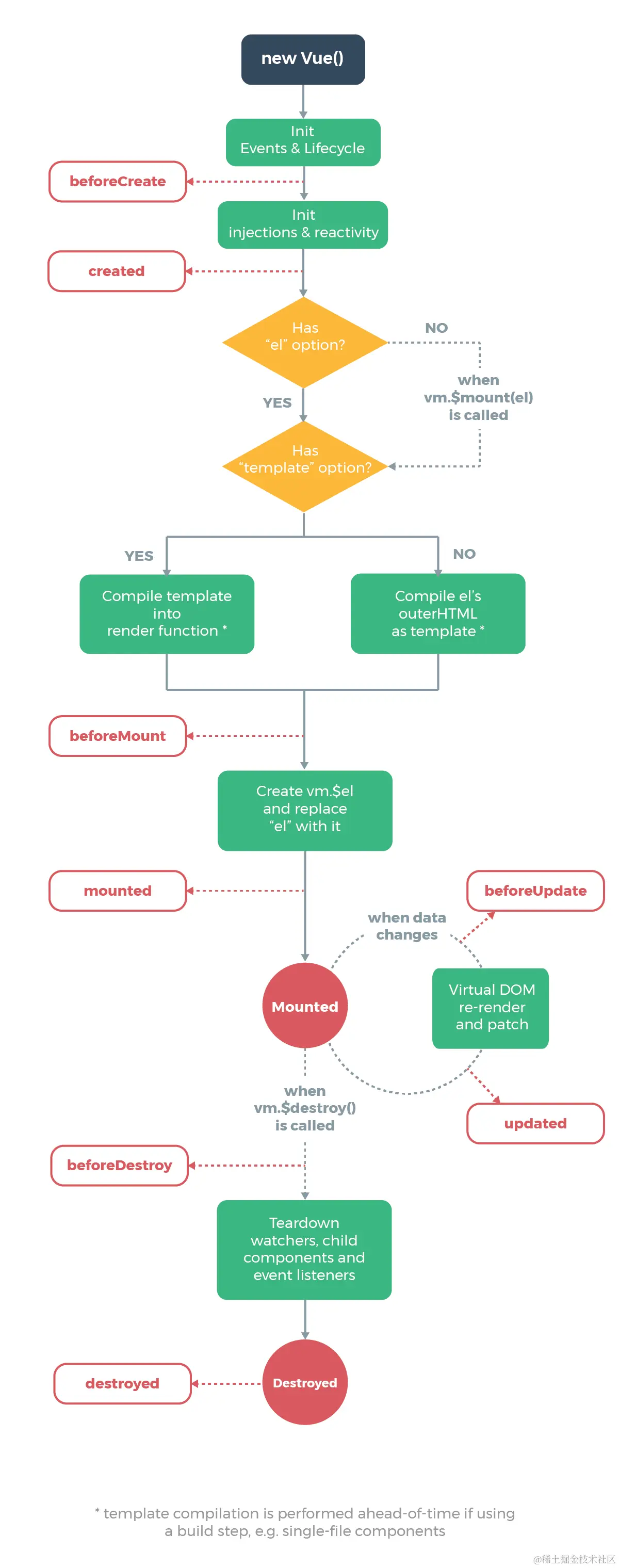
Day03.png

vue 实例从创建到销毁的过程就是生命周期。

也就是从开始创建、初始化数据、编译模板、挂在 dom -> 渲染、更新 -> 渲染、准备销毁、销毁在等一系列过程

vue的声明周期常见的主要分为4大阶段8大钩子函数

另外三个生命周期函数不常用

keep-alive 主要用于保留组件状态或避免重新渲染。

activated只有在keep-alive 组件激活时调用。

deactivated只有在keep-alive 组件停用时调用。

errorCapured 当捕获一个来自子孙组件的错误时被调用。此钩子会收到三个参数:错误对象、发生错误的组件实例以及一个包含错误来源信息的字符串。此钩子可以返回 false 以阻止该错误继续向上传播。

一、创建前 / 后

在beforeCreate生命周期函数执行的时候,data和method 还没有初始化

在created 生命周期函数执行的时候,data和method已经初始化完成

二、渲染前/后

在beforeMount 生命周期函数执行的时候,已经编译好了模版字符串、但还没有真正渲染到页面中去

在mounted 生命周期函数执行的时候,已经渲染完,可以看到页面

三、数据更新前/后

在beforeUpdate生命周期函数执行的时候,已经可以拿到最新的数据,但还没渲染到视图中去。

在updated生命周期函数执行的时候,已经把更新后的数据渲染到视图中去了。

四、销毁前/后

在beforeDestroy 生命周期函数执行的时候,实例进入准备销毁的阶段、此时data 、methods 、指令等还是可用状态

在destroyed生命周期函数执行的时候,实例已经完成销毁、此时data 、methods 、指令等都不可用