Netty源码解析-池化内存分配管理解析(PooledByteBufAllocator)

2,900 阅读12分钟

Netty版本:4.1.72.Final

Netty当下最热火最热门的网络编程框架需要处理海量的字节数据。Netty提供了字节池化的机制。对象池化内存分配,使用完成后归给内存次。池化内存,那么内存的管理必不可少。Netty基于jemalloc 实现了一套内存分配和管理的机制。

GitHub地址:github.com/jemalloc/je…

4.1.72.Final 版本基于 jemalloc4 实现

借鉴 jemalloc 用来解决两个问题:

  • 多线程下的内存回收与分配
  • 内存的碎片化问题(不断分配和回收过程中会产生,jemalloc4 进一步优化了内存碎片产生)

1. Netty中内存的规格

image.png

如上图所示Netty中内存规格分为三类(SizeClass中定义了):

    enum SizeClass {
        Small,
        Normal
    }

Tiny现在已经去掉

  • small:0-28K(包含)
  • normal: 28K(不包含)-16M(包含)
  • Huge: 大于16M(不会进行池化)

Hotspot虚拟机的自动内存管理系统要求对象起始地址必须是8字节的整数倍,换句话说就是对象的大小必须是8字节的整数倍。而对象头部分正好是8字节的倍数(1倍或2倍),因此,当对象实例数据部分没有对齐时,就需要通过对齐填充来补全。

Netty的内存管理实现借鉴了 jemalloc 所以很多概念和 jemalloc 中的概念相同。

  • Chunk:Netty向操作系统申请内存的最小单位(默认值16M),是Run的集合
  • Run: 对应一块连续的内存,大小是Page的倍数
  • Page: Chunk的最小分配单元,默认大小为8K,一个Chunk默认有2K个Page.
  • Subpage: 负责Page内的内存分配,目的是为了减少内存的浪费。如果需要分配的内存小于Page的大小(8K)比如只有100B,如果直接分配一个Page(8K)那就直接浪费了。Subpage的最小是16B的倍数。Subpage没有固定的大小,需要根据用户分配的缓冲区决定。

2. Netty内存池的数据结构

image.png

通过图可以知道,Netty根据内存模型抽象出来了一些组件, PoolArena、PoolChunk、PoolChunkList、PoolSubpage、PoolThreadCache、MemoryRegionCache 下面根据不同模块结合代码逐一分析其数据结构和实现。

Tips:很多概念和jemalloc中的概念相似大同小异,当前研究的代码版本中取消了网上很多资料里面出现的内存规格 tiny 类型。只有 small、normal、huge, 具体是因为当前的版本的Netty内存分配实现是基于 jemalloc4

2.1 PoolSubpage数据结构解析

final class PoolSubpage<T> implements PoolSubpageMetric {

    final PoolChunk<T> chunk; //所属的chunk
    private final int pageShifts;  //页面偏移量
    private final int runOffset; //PoolSubpage 在 PoolChunk 中 memory 的偏移量
    private final int runSize; //Run的大小
    private final long[] bitmap; //每一块小内存状态

    PoolSubpage<T> prev; //前一个PoolSubpage
    PoolSubpage<T> next; //后一个PoolSubpage

    boolean doNotDestroy;
    int elemSize; // 每个小内存块的大小(最小16B)
    private int maxNumElems; // 最多可以存放多少小内存块:8K(page默认大小)/elemSize=512
    private int bitmapLength;
    private int nextAvail;
    private int numAvail; // 可用于分配的内存块个数
}

这里需要关注两个点:

  • bitmap如何记录内存状态
  • PoolSubpage如何和PoolArena关联

bitmap如何记录内存状态:

bitmap 数组长度由 PoolSubpage 的构造函数中的一段代码决定:

//LOG2_QUANTUM=4
bitmap = new long[runSize >>> 6 + LOG2_QUANTUM];

那么 runSize 的大小决定了 bitmap 的大小。 PoolChunk#allocateSubpage 分配 Run (Run的大小也是这里决定)

    private long allocateSubpage(int sizeIdx) {
        // Obtain the head of the PoolSubPage pool that is owned by the PoolArena and synchronize on it.
        // This is need as we may add it back and so alter the linked-list structure.
        PoolSubpage<T> head = arena.findSubpagePoolHead(sizeIdx);
        synchronized (head) {
            //allocate a new run
            int runSize = calculateRunSize(sizeIdx);
            //runSize must be multiples of pageSize
            long runHandle = allocateRun(runSize);
            if (runHandle < 0) {
                return -1;
            }

            int runOffset = runOffset(runHandle);
            assert subpages[runOffset] == null;
            int elemSize = arena.sizeIdx2size(sizeIdx);

            PoolSubpage<T> subpage = new PoolSubpage<T>(head, this, pageShifts, runOffset,
                               runSize(pageShifts, runHandle), elemSize);

            subpages[runOffset] = subpage;
            return subpage.allocate();
        }
    }

Tips: Run必须是PageSize的倍数。

PoolSubpage 通过位图 bitmap 记录子内存是否已经被使用,bit 的取值为 0 或者 1

image.png

PoolSubpage如何和PoolArena关联

在前面的图有体现, PoolArena 类中有一个 smallSubpagePools 属性。

abstract class PoolArena<T> extends SizeClasses implements PoolArenaMetric {
    private final PoolSubpage<T>[] smallSubpagePools;
    
     protected PoolArena(PooledByteBufAllocator parent, int pageSize,
          int pageShifts, int chunkSize, int cacheAlignment) {
         
         //省略部分代码 
        numSmallSubpagePools = nSubpages; // nsubpage = 39 查看之前的 《Netty源码解析-SizeClasses》文章中截图有
        smallSubpagePools = newSubpagePoolArray(numSmallSubpagePools);
        for (int i = 0; i < smallSubpagePools.length; i ++) {
            smallSubpagePools[i] = newSubpagePoolHead();
        }
         
        //省略部分代码
     }
    
    private PoolSubpage<T> newSubpagePoolHead() {
        PoolSubpage<T> head = new PoolSubpage<T>();
        head.prev = head;
        head.next = head;
        return head;
    }
}

image.png

Subpage有39个可以选择的类型。

2.2 PoolChunk数据结构解析

final class PoolChunk<T> implements PoolChunkMetric {
    private static final int SIZE_BIT_LENGTH = 15;
    private static final int INUSED_BIT_LENGTH = 1;
    private static final int SUBPAGE_BIT_LENGTH = 1;
    private static final int BITMAP_IDX_BIT_LENGTH = 32;

    static final int IS_SUBPAGE_SHIFT = BITMAP_IDX_BIT_LENGTH;
    static final int IS_USED_SHIFT = SUBPAGE_BIT_LENGTH + IS_SUBPAGE_SHIFT;
    static final int SIZE_SHIFT = INUSED_BIT_LENGTH + IS_USED_SHIFT;
    static final int RUN_OFFSET_SHIFT = SIZE_BIT_LENGTH + SIZE_SHIFT;

     
    final PoolArena<T> arena;   //所属的PoolArena
    final Object base;
    final T memory; // 存储的数据
    final boolean unpooled;  //是否池化
    private final LongLongHashMap runsAvailMap; //管理PoolChunk的所有的Run(使用或者没有使用)
    private final LongPriorityQueue[] runsAvail; // 优先队列,每一个队列管理同样大小的Run
    private final PoolSubpage<T>[] subpages; //PoolSubpage列表
    private final int pageSize;
    private final int pageShifts;
    private final int chunkSize;
    private final Deque<ByteBuffer> cachedNioBuffers;

    int freeBytes;  
    int pinnedBytes;

    PoolChunkList<T> parent;
    PoolChunk<T> prev; //前置节点
    PoolChunk<T> next; //后置节点
	
    //省略部分代码
}

Chunk内存中的结构如图:

image.png

  • Page组成Run,Run的大小必须是Page的整数倍 RunSize = N * PageSize (N >= 1的整数)
  • Subpage的大小为 16B-28K,所以有时候Subpage也包含多个Page(这里是jemalloc4为了进一步解决内存碎片化的问题)
  • Chunk中还有一些没有使用的内存段。这些可以待分配

那么这些内存的状态以及大小什么的如何管理? 在Chunk中定义了一个 handle(long类型)

image.png

如上图,从上到下分别long的高位到低位。

  • o(runOffset): runOffset(页面的在Chunk的偏移量),15bit
  • s(size): Run的大小(这个字段存的是page的数量), 15bit
  • u(isUsed): 当前内存是否使用标记位,1bit
  • e(isSubpage): 当前是否为Subpage标记位,1bit
  • b(bitmapIdx): Subpage的位图索引(bitmapIdx),如果为0表示不是Subpage,32bit

然后关注一下 PoolChunk 的几个重要属性:

  • runsAvailMap

    管理Run状态的(使用,未使用)的map

    key: runOffset

    value: handle

  • runsAvail

    一个优先队列数组,每一个队列管理相同大小的Runs。 Run按照offset进行存储,所以我们总是用较小的偏移量分配运行(优先队列的特点)

PoolChunk关键算法解析:

  • 初始化

    在一开始,我们存储了初始运行,也就是整个数据块,初始化的Run:

    runOffset = 0
    size = chunkSize
    isUsed = false
    isSubpage = false
    bitmapIdx = 0
    
  • PoolChunk#allocateRun(int runSize)算法

    private long allocateRun(int runSize) {
        int pages = runSize >> pageShifts;
        int pageIdx = arena.pages2pageIdx(pages);
    
        synchronized (runsAvail) {
            //find first queue which has at least one big enough run
            int queueIdx = runFirstBestFit(pageIdx);
            if (queueIdx == -1) {
                return -1;
            }
    
            //get run with min offset in this queue
            LongPriorityQueue queue = runsAvail[queueIdx];
            long handle = queue.poll();
    
            assert handle != LongPriorityQueue.NO_VALUE && !isUsed(handle) : "invalid handle: " + handle;
    
            removeAvailRun(queue, handle);
    
            if (handle != -1) {
                handle = splitLargeRun(handle, pages);
            }
    
            int pinnedSize = runSize(pageShifts, handle);
            freeBytes -= pinnedSize;
            pinnedBytes += pinnedSize;
            return handle;
        }
    }
    
    1. 根据runSize找到第一个可用的Run在 runsAvail 数组
    2. 如果Run的Page大于请求Page,则将其拆分,并且保存剩下的Run随后使用
  • PoolChunk#allocateSubpage(int sizeIdx)算法

    private long allocateSubpage(int sizeIdx) {
        // Obtain the head of the PoolSubPage pool that is owned by the PoolArena and synchronize on it.
        // This is need as we may add it back and so alter the linked-list structure.
        PoolSubpage<T> head = arena.findSubpagePoolHead(sizeIdx);
        synchronized (head) {
            //allocate a new run
            int runSize = calculateRunSize(sizeIdx);
            //runSize must be multiples of pageSize
            long runHandle = allocateRun(runSize);
            if (runHandle < 0) {
                return -1;
            }
    
            int runOffset = runOffset(runHandle);
            assert subpages[runOffset] == null;
            int elemSize = arena.sizeIdx2size(sizeIdx);
    
            PoolSubpage<T> subpage = new PoolSubpage<T>(head, this, pageShifts, runOffset,
                               runSize(pageShifts, runHandle), elemSize);
    
            subpages[runOffset] = subpage;
            return subpage.allocate();
        }
    }
    
    1. 根据sizeIdx找到一个没有满的Subpage。如果存在就返回,否则分配一个新的PoolSubpage,然后调用init()。注意:当调用init()这个subpage对象被添加到PoolArena的 subpagesPool 中。
    2. 调用 subpage.allocate() 分配
  • PoolChunk#free(long handle, int normCapacity, ByteBuffer nioBuffer)算法

        void free(long handle, int normCapacity, ByteBuffer nioBuffer) {
            int runSize = runSize(pageShifts, handle);
            pinnedBytes -= runSize;
            if (isSubpage(handle)) {
                int sizeIdx = arena.size2SizeIdx(normCapacity);
                PoolSubpage<T> head = arena.findSubpagePoolHead(sizeIdx);
    
                int sIdx = runOffset(handle);
                PoolSubpage<T> subpage = subpages[sIdx];
                assert subpage != null && subpage.doNotDestroy;
    
                // Obtain the head of the PoolSubPage pool that is owned by the PoolArena and synchronize on it.
                // This is need as we may add it back and so alter the linked-list structure.
                synchronized (head) {
                    if (subpage.free(head, bitmapIdx(handle))) {
                        //the subpage is still used, do not free it
                        return;
                    }
                    assert !subpage.doNotDestroy;
                    // Null out slot in the array as it was freed and we should not use it anymore.
                    subpages[sIdx] = null;
                }
            }
    
            //start free run
            synchronized (runsAvail) {
                // collapse continuous runs, successfully collapsed runs
                // will be removed from runsAvail and runsAvailMap
                long finalRun = collapseRuns(handle);
    
                //set run as not used
                finalRun &= ~(1L << IS_USED_SHIFT);
                //if it is a subpage, set it to run
                finalRun &= ~(1L << IS_SUBPAGE_SHIFT);
    
                insertAvailRun(runOffset(finalRun), runPages(finalRun), finalRun);
                freeBytes += runSize;
            }
    
            if (nioBuffer != null && cachedNioBuffers != null &&
                cachedNioBuffers.size() < PooledByteBufAllocator.DEFAULT_MAX_CACHED_BYTEBUFFERS_PER_CHUNK) {
                cachedNioBuffers.offer(nioBuffer);
            }
        }
    
    
    1. 如果是Subpage,那么将分片返回到当前的Subpage.
    2. 如果Subpage没有被使用或者是一个Run,开启释放Run
    3. 合并连续可用的Run
    4. 保存合并的Run

2.3 PoolArena数据结构解析

abstract class PoolArena<T> extends SizeClasses implements PoolArenaMetric {
    static final boolean HAS_UNSAFE = PlatformDependent.hasUnsafe();

    enum SizeClass {
        Small,
        Normal
    }

    final PooledByteBufAllocator parent; //所属分配器

    final int numSmallSubpagePools;  // 39
    final int directMemoryCacheAlignment;
    private final PoolSubpage<T>[] smallSubpagePools;

    private final PoolChunkList<T> q050;
    private final PoolChunkList<T> q025;
    private final PoolChunkList<T> q000;
    private final PoolChunkList<T> qInit;
    private final PoolChunkList<T> q075;
    private final PoolChunkList<T> q100;

    private final List<PoolChunkListMetric> chunkListMetrics;

    // Metrics for allocations and deallocations
    private long allocationsNormal;
    // We need to use the LongCounter here as this is not guarded via synchronized block.
    private final LongCounter allocationsSmall = PlatformDependent.newLongCounter();
    private final LongCounter allocationsHuge = PlatformDependent.newLongCounter();
    private final LongCounter activeBytesHuge = PlatformDependent.newLongCounter();

    private long deallocationsSmall;
    private long deallocationsNormal;

    // We need to use the LongCounter here as this is not guarded via synchronized block.
    private final LongCounter deallocationsHuge = PlatformDependent.newLongCounter();

    // Number of thread caches backed by this arena.
    final AtomicInteger numThreadCaches = new AtomicInteger();
    
    
    //省略部分代码
}

Netty 借鉴了 jemalloc 中 Arena 的设计思想,采用固定数量的多个 Arena 进行内存分配,Arena 的默认数量通常是CPU核数*2(也可能选择内存计算关系较小的一个),通过创建多个 Arena 来缓解资源竞争问题,从而提高内存分配效率。线程在首次申请分配内存时,会通过 round-robin 的方式轮询 Arena 数组,选择一个固定的 Arena,在线程的生命周期内只与该 Arena 打交道,所以每个线程都保存了 Arena 信息,从而提高访问效率。下面代码就是计算PoolArena默认个数:

public class PooledByteBufAllocator extends AbstractByteBufAllocator implements ByteBufAllocatorMetricProvider {
    private static final int DEFAULT_NUM_HEAP_ARENA; //默认arena的数量
    private static final int DEFAULT_NUM_DIRECT_ARENA;//默认arena的数量
    
    static{
        final int defaultMinNumArena = NettyRuntime.availableProcessors() * 2;
        final int defaultChunkSize = DEFAULT_PAGE_SIZE << DEFAULT_MAX_ORDER;
        DEFAULT_NUM_HEAP_ARENA = Math.max(0,
                SystemPropertyUtil.getInt(
                        "io.netty.allocator.numHeapArenas",
                        (int) Math.min(
                                defaultMinNumArena,
                                runtime.maxMemory() / defaultChunkSize / 2 / 3)));
        DEFAULT_NUM_DIRECT_ARENA = Math.max(0,
                SystemPropertyUtil.getInt(
                        "io.netty.allocator.numDirectArenas",
                        (int) Math.min(
                                defaultMinNumArena,
                                PlatformDependent.maxDirectMemory() / defaultChunkSize / 2 / 3)));
    }
}

PoolArena 有两个实现分别对应堆内内存和堆外内存:

  • DirectArena
  • HeapArena

图示数据结构如图:

image.png

包含了一个 smallSubpagePools( PoolSubpage<T>[]) 和6个PoolChunkList 。

  • smallSubpagePools存放small Subpage类型的内存快
  • 6个PoolChunkList 存放使用率不同的Chunk,构成一个双向循环链表

PoolArena 对应实现了 SubpageChunk 中的内存分配。 PoolSubpage 负责分配小于等于28K的内存,PoolChunkList 负责大于等于32K的内存。PoolSubpage 分配的内存情况有39种(为什么可以查看之前的《Netty源码解析-SizeClasses》)。

PoolChunkListPoolArena 初始化了6个:

protected PoolArena(PooledByteBufAllocator parent, int pageSize,
          int pageShifts, int chunkSize, int cacheAlignment) {
        q100 = new PoolChunkList<T>(this, null, 100, Integer.MAX_VALUE, chunkSize);
        q075 = new PoolChunkList<T>(this, q100, 75, 100, chunkSize);
        q050 = new PoolChunkList<T>(this, q075, 50, 100, chunkSize);
        q025 = new PoolChunkList<T>(this, q050, 25, 75, chunkSize);
        q000 = new PoolChunkList<T>(this, q025, 1, 50, chunkSize);
        qInit = new PoolChunkList<T>(this, q000, Integer.MIN_VALUE, 25, chunkSize);

        q100.prevList(q075);
        q075.prevList(q050);
        q050.prevList(q025);
        q025.prevList(q000);
        q000.prevList(null);
        qInit.prevList(qInit);
}

image.png

Chunk 内存使用率的变化,Netty 会重新检查内存的使用率并放入对应的 PoolChunkList,所以 PoolChunk 会在不同的 PoolChunkList 移动。

疑问1:qInit 和 q000 为什么需要设计成两个

qInit 用于存储初始分配的 PoolChunk,因为在第一次内存分配时,PoolChunkList 中并没有可用的 PoolChunk,所以需要新创建一个 PoolChunk 并添加到 qInit 列表中。qInit 中的 PoolChunk 即使内存被完全释放也不会被回收,避免 PoolChunk 的重复初始化工作。

疑问2:在方法 PoolArena#allocateNormal 为什么首先判断的是 q050

    private void allocateNormal(PooledByteBuf<T> buf, int reqCapacity, int sizeIdx, PoolThreadCache threadCache) {
        if (q050.allocate(buf, reqCapacity, sizeIdx, threadCache) ||
            q025.allocate(buf, reqCapacity, sizeIdx, threadCache) ||
            q000.allocate(buf, reqCapacity, sizeIdx, threadCache) ||
            qInit.allocate(buf, reqCapacity, sizeIdx, threadCache) ||
            q075.allocate(buf, reqCapacity, sizeIdx, threadCache)) {
            return;
        }

        // Add a new chunk.
        PoolChunk<T> c = newChunk(pageSize, nPSizes, pageShifts, chunkSize);
        boolean success = c.allocate(buf, reqCapacity, sizeIdx, threadCache);
        assert success;
        qInit.add(c);
    }

分配的逻辑 q050 -----> q025 -----> q000 ----> qInit ----> q075。

网上解释:折中的选择,在频繁分配内存的场景下,如果从 q000 开始,会有大部分的 PoolChunk 面临频繁的创建和销毁,造成内存分配的性能降低。如果从 q050 开始,会使 PoolChunk 的使用率范围保持在中间水平,降低了 PoolChunk 被回收的概率,从而兼顾了性能。(没有看到官方的设计说明)

2.4 PoolChunkList数据结构解析

final class PoolChunkList<T> implements PoolChunkListMetric {
    private static final Iterator<PoolChunkMetric> EMPTY_METRICS = Collections.<PoolChunkMetric>emptyList().iterator();
    private final PoolArena<T> arena;
    private final PoolChunkList<T> nextList;
    private final int minUsage;
    private final int maxUsage;
    private final int maxCapacity;
    private PoolChunk<T> head;
    private final int freeMinThreshold;
    private final int freeMaxThreshold;

    // This is only update once when create the linked like list of PoolChunkList in PoolArena constructor.
    private PoolChunkList<T> prevList;
}

从上面的数据结构可以看出来,PoolChunkList组成了一个双向循环列表。

上面就是池化内存分配过程中使用的类和相关的数据结构。但是在分配缓存的过程中还有一个缓存存在。下面来分析一下缓存。缓存主要涉及到两个类:

  • PoolThreadCache
  • MemoryRegionCache

3. 池化分配中的缓存

3.1 PoolThreadCache

final class PoolThreadCache {

    private static final InternalLogger logger = InternalLoggerFactory.getInstance(PoolThreadCache.class);
    private static final int INTEGER_SIZE_MINUS_ONE = Integer.SIZE - 1;

    final PoolArena<byte[]> heapArena;
    final PoolArena<ByteBuffer> directArena;

    // Hold the caches for the different size classes, which are tiny, small and normal.
    private final MemoryRegionCache<byte[]>[] smallSubPageHeapCaches;
    private final MemoryRegionCache<ByteBuffer>[] smallSubPageDirectCaches;
    private final MemoryRegionCache<byte[]>[] normalHeapCaches;
    private final MemoryRegionCache<ByteBuffer>[] normalDirectCaches;

    private final int freeSweepAllocationThreshold;
    private final AtomicBoolean freed = new AtomicBoolean();

    private int allocations;
}

Netty官方的说明:充当分配的线程缓存。这个和jemalloc可伸缩内存分配技术一样。

当内存释放时,与 jemalloc 一样,Netty 并没有将缓存归还给 PoolChunk,而是使用 PoolThreadCache 缓存起来,当下次有同样规格的内存分配时,直接从 PoolThreadCache 取出使用即可。这个可在 PoolArena#tcacheAllocateSmall 方法可以看出来:

    private void tcacheAllocateSmall(PoolThreadCache cache, PooledByteBuf<T> buf, final int reqCapacity,
                                     final int sizeIdx) {

        if (cache.allocateSmall(this, buf, reqCapacity, sizeIdx)) {
            // was able to allocate out of the cache so move on
            return;
        }
		//省略部分代码
    }

在PoolThreadCache缓存的时候使用了 MemoryRegionCache 。 存在两个纬度:

  • 堆内或者堆外
  • small或者normal

3.2 MemoryRegionCache

 private abstract static class MemoryRegionCache<T> {
        private final int size;
        private final Queue<Entry<T>> queue;
        private final SizeClass sizeClass;
        private int allocations;
     
     //省略部分代码
      MemoryRegionCache(int size, SizeClass sizeClass) {
            this.size = MathUtil.safeFindNextPositivePowerOfTwo(size);
            queue = PlatformDependent.newFixedMpscQueue(this.size);
            this.sizeClass = sizeClass;
      }
 }

这里有几个属性:

  • size: 队列长度, small默认值为256, Normal的默认值为64

缓存最大数据大小为32K(PooledByteBufAllocator的静态变量DEFAULT_MAX_CACHED_BUFFER_CAPACITY设置了)

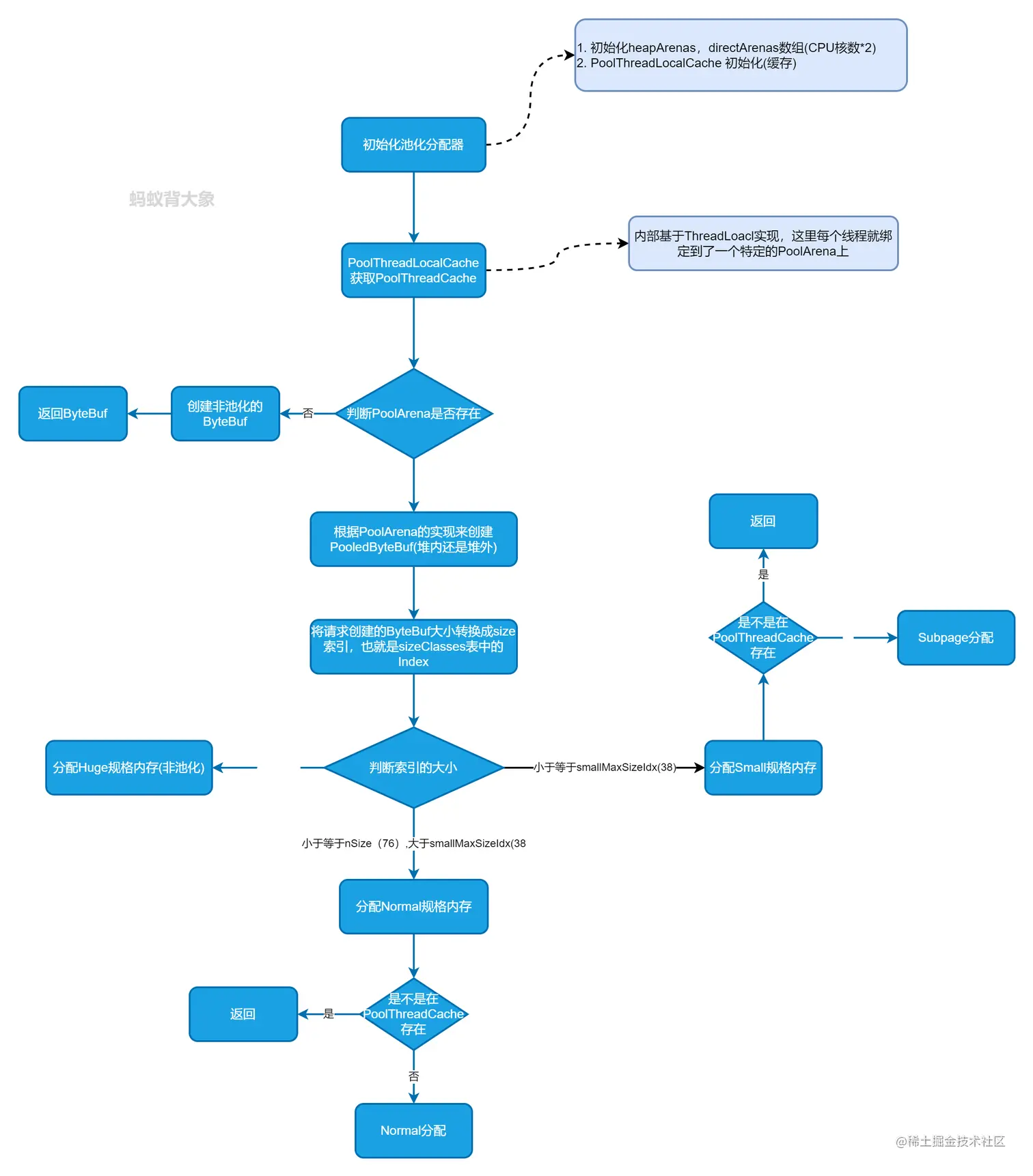
4. Netty 池化内存分配流程

Netty 池化 ByteBuf 分配由 PooledByteBufAllocator 来分配。分配流程如下:

image.png

5. 总结

  • Netty内存分配现在是基于jemalloc4实现的,数据结构模型和之前的有所区别,特别是Chunk的分配管理上面
  • Page, Subpage, PoolSubpage, PoolChunk、ChunkList、Run, PoolArena等相关类是实现池化内存分配的重要组成
  • **PooledByteBufAllocator**继承了分配的顶层接口 ByteBufAllocator 来作为分配堆内和堆外池化内存的入口
  • PoolThreadLocalCache 负责缓存分配的内存,Small 的缓存队列默认长度为256,Normal的缓存队列默认长度为64,默认的最大缓存大小32K。