vue的生命周期都做了什么

175 阅读2分钟

作为一个前端程序员一定会了解和运用至少一种框架,比如VUE、React现在这两个框架都

是市场上比较火的还有一些框架比如说:Angular、Jquery,但是现在常用的还是VUE、React,

这次说的是VUE里面的知识点,也是VUE的入门必须学的东西VUE的生命周期,VUE中有

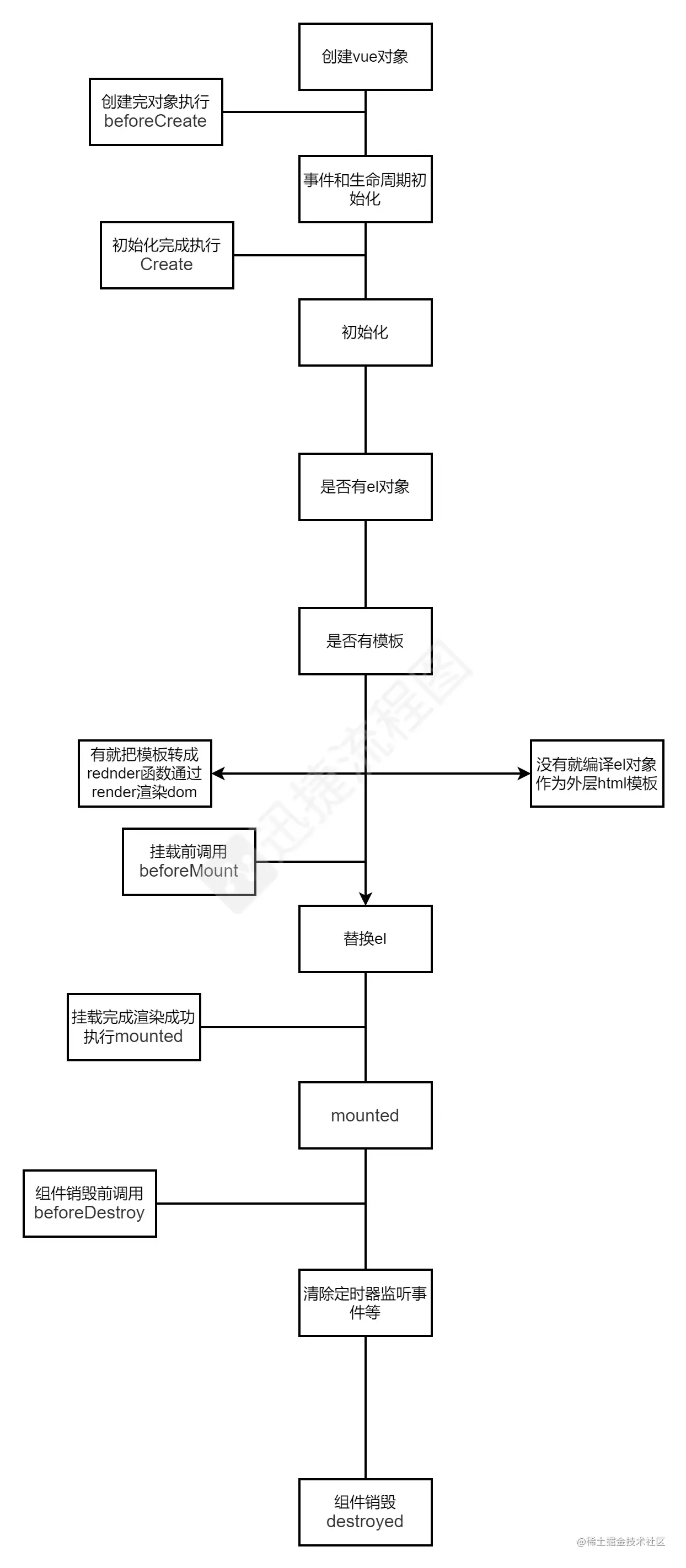
八个生命周期,有 beforeCreate、Create、beforeMount、mounted、beforeUpdate、updated、beforeDestroy、destroyed,说一下这八个生命周期都是做什么用的。

beforeCreate:实例初始化之后,数据和事件之前被调用,也就是说初始化完的时候就开始调用了,因此数据无法访问到

Create:实例创建完成后调用,这个调用的时候,数据观测、属性和方法都完成了回调,也完成了data的数据持久化, 你可以调用methods写方法来改变data里面的数据

beforeMount:挂在开始之前被调用,生成了模板编译,把data里面的数据生成了html,但是还没有挂在到页面上面

mounted:挂在完成可以把编译的HTML来显示到页面的html上面同时也可以用来请求axios的数据

beforeUpdate:在数据更新之前来调用,此时数据是新的但是页面上的数据还是旧的,准备重新渲染,这个时候还可以更新数据,不会造成重渲染

updated:当数据更新后调用,用来重新渲染数据和页面,注意不要在此期间更改数据可能会导致无限循环

beforeDestroy:当组件销毁之前的时候调用避免被销毁比如当定时器要在销毁之前来进行调用

destroyed:销毁组件、点击事件、定时器、等全部指令、清除全局

未命名表单.png