vue生命周期

158 阅读2分钟

Vue生命周期

vue生命周期基本概念

在学习vue的过程中经常发现由于自己对于vue的生命周期了解不够而导致出现的一些问题,

并且现在面试时也经常会被面试官提问这些问题,也正是基于这种情况促使我写下了这篇文章,正如题目所言是一些关

于vue生命周期的基础内容。

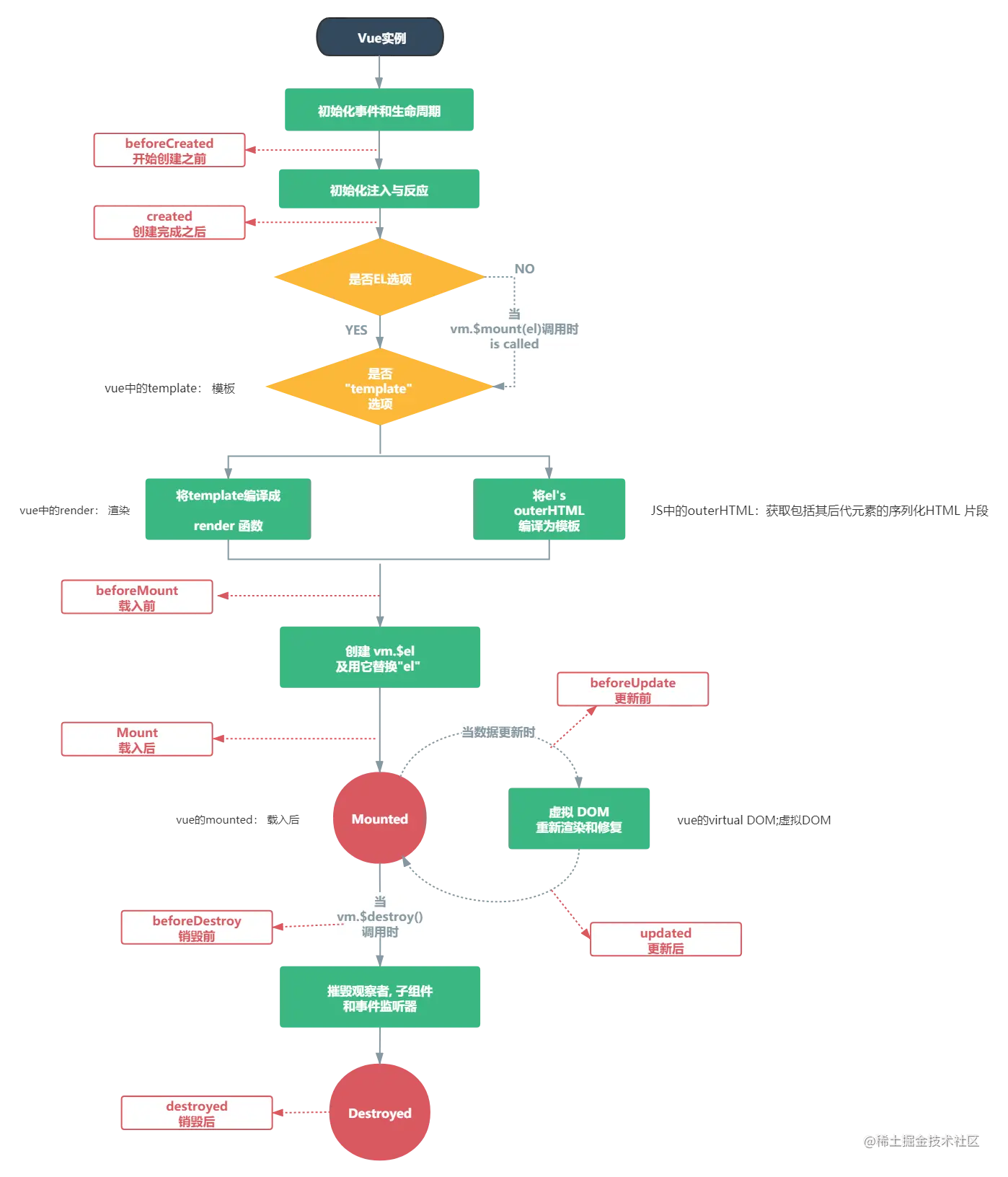
对于vue生命周期的理解,用一句话来讲就是:vue实例从创建到销毁的过程就是生命周期。

而对于这句话细分则是:从开始创建、初始化数据、编译模板、挂载Dom->渲染、更新->渲染、卸载等一系列的过程。

在网上找的翻译后的汉化版

20200815191941397.png

Vue的生命周期总共有8个阶段分别是:

创建前:beforeCreate

在这个阶段时 vue 实例刚刚在内存中创建,此时 data 和 methods 这些都没初始化好。

创建后:created

在这个阶段时 vue 实例在内存中已经创建好了,data 和 methods 也能够获取到了,但是模板还没编译。

如果:数据的初始值就来自于后端,可以发送ajax,或者fetch请求获取数据,但是,此时不会触发updated函数

载入前:beforeMount

而到了这个阶段时 vue 完成了模板的编译,但是还没挂载到页面上。

载入后:mounted

而当到了这个阶段,模板编译好了,也挂载到页面中了,页面也可以显示了。

即:此时已经把 数据挂载到了页面上 ,所以,页面上能够看到正确的数据了。

更新前:beforeUpdate

转态更新之前执行此函数,此时 data 中数据的状态值已经更新为最新的,但是页面上显示的数据还是最原始的,还没有重新开始渲染 DOM 树。

数据更新了,但是,vue(组件)对象对应的dom中的内部(innerHTML)没有变,所以叫作组件更新前。(数据更了,模板没更新)

更新后:updated

这个阶段是转态更新完成后执行此函数,此时 data 中数据的状态值是最新的,而且页面上显示的数据也是最新的,DOM 节点已经被重新渲染了。

销毁前:beforeDestroy

beforeDestroy 阶段处于 vue 实例被销毁之前,当然,这个阶段 vue 实例还能用。

销毁后:destroyed

这是最后一个阶段了在 vue 实例销毁后调用,此时所有实例指示的所有东西都会解除绑定,事件监听器也都移除,子实例也被销毁。

以上则是一些对于vue的生命周期的基本认知。