“所有专业都在劝退”,对大学生最友好的竟然是它?

205 阅读7分钟

每过一段时间,知乎上有个话题就被反复提起:“为什么几乎所有大学专业都在劝退?

评论区更是一整个大型在线劝退现场

5 年本科+3 年硕士+3 年规培+……

如果我到三十未嫁,你到三十未娶,

那...原来是医学生同胞啊!

土木专业

与三大力学结缘,与混凝土相爱

有人出生就在罗马,有人毕业就是牛马

软件工程专业

外人眼里的乔布斯

肝代码掉光头发丝

……

本以为熬完这几年就能解脱了,可谁能想到更苦逼的事情还在后面。

等到毕业时才察觉自己:简历平平无奇,没有过硬的背景、没有过人的特长,没有出彩的经历,也就意味着,没有主动选择的权利。

普普通通的工作自己懒得去,心仪的工作又瞧不上自己。

找不到好工作,毕业即失业,这才揭穿了“所有专业都在劝退”的真相。

与其被所学专业拿捏住,不如另辟蹊径,在专业之外增加竞争筹码,才能让你的未来可能性“上不封顶”。

我的朋友阿力,就是个很好的例子。

阿力是经管专业的大三学生,当初听父母建议报了这个专业,感觉倍儿有“钱景”。

进校后没多久,阿力就发现跟想象中完全不是一回事儿,学的课程又杂又泛。

但好在他这个人,性子爱“猎奇”,热门新鲜的东西都爱找来学一学,PS、AE、这两年朋友圈大火的 Python 他都研究了个遍。

没成想,无心插柳柳成荫,学的东西还真帮了阿力的大忙~

最近期末,阿力所在小组要共同完成一篇调查报告,他把收集产品数据的任务分配给一个同学。

那个同学没干多久就不耐烦了,跑来找阿力:

“根本搞不完啊!成千上万的数据资料和用户信息,一个个手动搜集起来太慢了...

阿力打断他:“原来你是手动找的,怪不得~Python 已经是个成熟的工具了,爬取资料分分钟给你搞定!

说罢,阿力在键盘上敲了一串字母,不到半分钟,桌面上就自动爬取了产品的名称、销量、评价,还生成了一目了然的图表!

一通操作下来,同学两眼放光,好奇地追问阿力:

“Python 是哪门子神器,这么厉害?”

阿力笑笑:“这才哪到哪~Python 不光能收集数据,四六级各种考试,数据分析,毕业论文都能派上用场!”

原来,在别的同学花钱买一大摞备考资料时,阿力已经用 Python 爬取了大量的学习资料,英语四六级、计算机二级、CPA、GRE 等等应有尽有。

Python 还能自动分析高频考点,靠着这些资料,他大二就高分通过了英语四六级和计算机二级。

▲ 30秒爬取考试资源

恐怖的实验作业,搁别人要花一两天整理数据,为了防止读错,还要一个个手动检查。

但是阿力用 Python 写个小程序,2 分钟自动完成数据统计操作,并精准分析实验和调查的数据,省下的时间干啥不香!

▲自动录入、清洗、分析实验数据

写毕业论文,前期要花费大量时间去找文献,效率贼慢。

阿力开动小脑筋,用 Python 爬取论文资料,文献来源、作者、日期清清楚楚

▲10s爬取论文文献,自动翻译

一顿操作把同学看呆了,阿力继续补充:Python 不仅能让大学的学习变超神,而且自己凭借这项技能提前拿下了大厂的 offer!

阿力将来想往互联网行业发展,但又不知道自己能从事什么岗位。

于是,他先用 Python,通过设置 “互联网行业”“要求 Python/数据分析” 等关键词,抓取到了大量的意向岗位,最后确定了产品运营。

▲爬去招聘网站岗位

然后,他向几家大厂投递简历,没多久一家公司就让他去实习了。

在进入公司后,阿力也没有像其他人一样打杂,而是借助 Python,自动爬取每日用户数据,从而分析优化运营策略。

▲用户数据分析

当别人只是完成基本任务时,阿力已经靠 Python 展现出了优秀的数据处理分析能力,实习结束阿力顺利拿到了 12K 的 offer~

你看,掌握 Python 这一项技能,相当于在学校和职场两个阶段,都配了一个强大的加速器,比别人更早地进入快车道发展

上大学的四年里,是你最年轻最宝贵的年龄,只要你不轻易设限,多为自己增加一些竞争筹码,就能拥抱多一种可能。

不要当好的机遇浪潮全面涌来的时候,才发现自己在裸泳。

Python,作为未来职场发展的硬技能,不仅成为大学生简历中特别显眼的加分项,更是对职场核心竞争力的一种增值。

而且,你发现了没有?许多和编程代码无关的岗位都对 Python 提出了要求:会 Python 优先、熟练操作 Python 等等

举个例子,市面上财务月薪在 5-6K 左右,而一个会 Python 的财务月薪可以高达 1W+

因为 Python,在爬取资料、自动化办公、数据分析、可视化方面有明显的优势。

那些毕业后几年的 uu,因为早掌握了 Python,无形中占据了更多优势,也更容易获得发展机遇。

@小美-市场营销

项目谈合作时,会 Python 的小美用数据直观立体的可视化图表,让领导和客户眼前一亮。

和别人数据堆砌的表格相比,这份可视化图表自然更容易签下大单

▲爬取销售数据,制作可视化看板

@张张-财务会计

工作 3 年,同期财务同事还在做审单录凭证、表格计算这些基础事务。

会 Python 的张张,早就凭借自动整合、分类,汇总薪酬数据的高效率升职,向更高的财务经理进阶

▲自动薪酬计算、合并表格

@斯晴-电商运营

别人还在做统计、汇总、分析每日销售数据的打杂工作时,

会 Python 的斯晴,爬取用户数据进行分类,制定更有效的运营策略。被破格提拔独立带团队做项目,头衔和工资都远在她的同期之上

▲用户数据RFM模型分析

既然学习 Python 的好处这么多,可是刚想下手学习吧,就发现 Python 难的地方,是它对初学者实在太不友好了:

下载安装搞半天,界面功能区密密麻麻,还有各种繁琐的操作步骤……

网上的免费教程,听了半天都听困了,也没学出个所以然!

不过没关系,python从入门到入土的资料我都给你们准备好了 b9b7c0ce0769492da0deacbde39ee150.png 关于 Python 技术储备

👉Python学习路线汇总

Python 所有方向的技术点做的整理,形成各个领域的知识点汇总,它的用处就在于,你可以按照上面的知识点去找对应的学习资源,保证自己学得较为全面。

👉Python必备开发工具

👉精品Python学习书籍

当我学到一定基础,有自己的理解能力的时候,会去阅读一些前辈整理的书籍或者手写的笔记资料,这些笔记详细记载了他们对一些技术点的理解,这些理解是比较独到,可以学到不一样的思路。

温馨提示:篇幅有限,已打包文件夹,获取方式在:文末

👉Python学习视频600合集

观看零基础学习视频,看视频学习是最快捷也是最有效果的方式,跟着视频中老师的思路,从基础到深入,还是很容易入门的。

👉实战案例

光学理论是没用的,要学会跟着一起敲,要动手实操,才能将自己的所学运用到实际当中去,这时候可以搞点实战案例来学习。

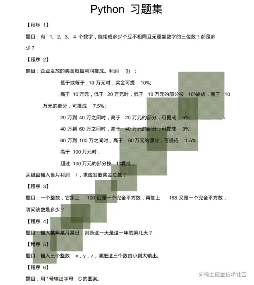
👉100道Python练习题

检查学习结果。

👉面试刷题

结束语

这份完整版的 Python 全套学习资料已经上传 CSDN,朋友们如果需要可以微信扫描下方 CSDN 官方认证二维码【免费获取】。

b9b7c0ce0769492da0deacbde39ee150.png