Vue3 渲染器分析

827 阅读11分钟

渲染器分析

在上一篇中,我们知道render函数最终是通过baseCreaterenderer创建的。

当通过createApp API 创建的组件实例调用mount方法挂载组件的时候,其实mount方法也是通过调用render方法。

完成组件的渲染工作。

这篇文章主要分析是对baseCreateRender函数源码进行分析。

baseCreateRenderer函数的整体代码大概有一千多行。

包含的信息相当丰富。

纵向扩展,可以学习到Vnodepatch过程、虚拟DOMdiff方式、指令的调用方式。

深度扩展,可以学完template的解析、转换与生成,任务调度器的执行过程、甚至响应式系统。

还有就是写完,可以补上前面好多留的坑😂。

这次我们先纵向学习,了解该函数在Vue中主要做了什么。后面在逐步深入。

前文回顾

上篇文章中,我们知道app实例是通过createApp API创建的,createApp将*createRenderer*函数返回的对象中的app属性做了一些处理之后。再返回给用户。

createRenderer其实调用的是baseCreateRenderer函数,并给baseCreateRenderer函数传递了一个用于配置渲染器的options对象。

这个options对象中包含了DOM的处理方法 & 属性的patch方法。

baseCreateRenderer函数返回的对象中,包含render渲染函数、hydrate用于服务端渲染的注水函数、createApp函数。

Vue3顺带的将render方法设定为API,方便高阶玩家自由发挥。

当我们调用app实例上的mount方法时。

会根据挂载的组件创建对应的Vnode

Vnode、挂载元素el传给render函数。

最终通过render函数完成组件的渲染工作。

解构配置项

为了方便内部patch函数的使用,baseCreateRenderer函数首先对options进行了解构.

options主要包含的方法是对DOM的创建、插入、移动、设置、获取父节点、克隆节点、patch属性等方法。

这里我们需要先简单熟悉下:

  insert: hostInsert,
  remove: hostRemove,
  patchProp: hostPatchProp,
  forcePatchProp: hostForcePatchProp,
  createElement: hostCreateElement,
  createText: hostCreateText,
  createComment: hostCreateComment,
  setText: hostSetText,
  setElementText: hostSetElementText,
  parentNode: hostParentNode,
  nextSibling: hostNextSibling,
  setScopeId: hostSetScopeId = NOOP,
  cloneNode: hostCloneNode,
  insertStaticContent: hostInsertStaticContent

渲染逻辑

在组件生命周期中,初次挂载会触发mounted钩子。

后续如果状态发生变换,会触发beforeUpdateupdated钩子。

这其实与渲染函数render有关。

render函数首先会判断Vnode是否存在。

如果不存在说明需要执行进行卸载,执行unmount操作。

如果存在需要进行patch操作。

patch的过程就包含了组件了创建到挂载,变化到更新。

render

 const render = (vnode, container, isSVG) => {
    if (vnode == null) {
      // 如果没有Vnode,则卸载原来的Vnode
      if (container._vnode) {
        unmount(container._vnode, null, null, true)
      }
    } else {
      // 存在则对新旧Vnode进行patch
      // patch是一个递归的过程
      patch(container._vnode || null, vnode, container, null, null, null, isSVG)
    }
    // patch结束后,开始冲刷任务调度器中的任务
    flushPostFlushCbs()
    // 更新vnode
    container._vnode = vnode
  }

从代码来看,render函数的逻辑并不复杂。

render函数的设计思想,基本就代表了vue处理各种类型节点的方式;

  • 首先会判断Vnode是否存在,如果不存在,则调用unmount函数,进行组件的卸载
  • 否则调用patch函数,对组件进行patch
  • patch 结束后,会调用flushPostFlushCbs函数冲刷任务池
  • 最后更新容器上的Vnode

patch Vnode

Vnode有不同的类型,在这里我将其分为:

  • 简单类型:文本、注释、Static

  • 复杂类型:组件、FragmentComponentTeleportSuspense

patch思路,可以看作一个深度优先遍历。与深度克隆的逻辑非常相似。

简单类型就相当于JS中的原始数据类型:字符串、数字、布尔。

复杂类型就相当于JS中的引用类型:对象、数组、Map、Set。

不同的节点类型,需要采取不同的patch方式。

patch函数的主要职责就是去判断Vnode的节点类型,然后调用对应类型的Vnode处理方式,进行更细致的patch

下面我们看下patch函数是如何处理的。

为了降低patch函数的理解难度,下面的流程图体现的是patch处理过程中的主要逻辑,并没有将所有细节记录在图中。

Text类型

Text

  • 匹配到Text类型Vnode
  • 会调用ProcessText函数对节点进行处理。
  • ProcessText函数首先会判断n1是否存在。
  • 不存在,说明是第一次执行,直接进行文本插入。
  • 新旧,新旧文本不同,会设置新的Text

Comment类型

Comment

  • 匹配到Comment类型Vnode
  • 调用processCommentNode函数
  • 如果n1不存在,则执行插入工作
  • 否则直接新的覆盖旧的,因为注释节点并不需要在页面中进行展示,不必做多余的渲染工作

Static类型

Static

  • 我们知道Vue3的性能提升,有部分原因就是得益于对静态节点的处理。
  • patch过程中,匹配到Static类型节点。
  • 如果n1不存在,会调用mountStaticNode,对静态节点进行挂载操作。
  • 如果是dev环境,会调用patchStaticNode函数,patch节点。
  • 为什么仅在dev环境中进行patch呢,因为dev环境下涉及到HMR
  • 另外静态节点不存在对state的依赖,不会触发tracktrigger。且保持不变,在生产环境下,不必进行patch。以降低性能开销。

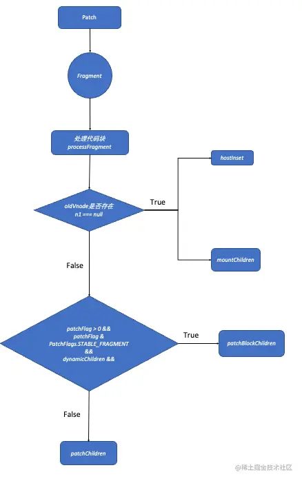
Fragment类型

Fragment

  • 匹配到Fragment类型节点。
  • 会调用processFragment函数,进行处理。
  • Fragment节点,FragmentVue3中新增的Fragment组件,可以包裹多个子节点,但是并不会渲染Fragment节点。
  • 所以在渲染过程中主要处理的是Fragmemt包裹的子节点。
  • 如果n1不存在,会执行mountChildren,对子节点进行挂载。
    • mountChildren会对子节点进行遍历操作,递归调用patch函数。
  • 如果n1存在,会对子节点再进行进一步的判断
    • 如果patchFlag存在 && 存在动态节点
    • 则会调用patchBlockChildren,对子节点进行patch
    • patchBlockChildren会遍历子节点,递归调用patch函数
    • 否则会调用patchChildren函数,对子节点进行patch
    • patchChildren在执行的过程中涉及到了DOMdiff过程,这里暂时不展开分析,后面会出单独进行分析

Element类型

Element

  • 匹配到Element类型
  • 会调用processElement函数
  • n1不存在,会执行mountElement函数,对Vnode进行挂载
    • mountElement在挂载Vnode过程中,会通过mountChildren,对子节点进行递归挂载处理。
    • 并会对Vnodeprop进行patch
    • 并调用queuePostRenderEffect函数,向任务调度池中的后置执行阶段push生命周期钩子mounted
  • 否则会执行patchElement函数,对element进行patchpatchElement函数主要会执行以下任务:
    • 调用hostPatchProp对节点的classstyle进行patch
    • 遍历props对节点的新旧props进行patch
      • 调用patchBlockChildren或者patchChildren进行patch操作
      • 并调用queuePostRenderEffect函数,向任务调度池中的后置执行阶段push生命周期钩子updated
      • 这里需要对子节点处理的原因是因为Element的子节点中,也可能还有组件或者其他类型的节点

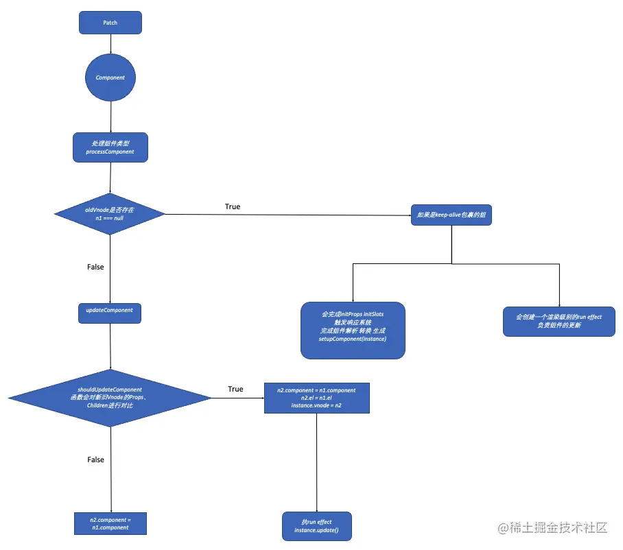
Component类型

Component

  • 通常情况下,我们都会给createApp传递一个组件
  • 故当render函数执行patch时,首先会匹配到组件类型的节点
  • 如果是组件类型,会调用processComponent函数进行处理
  • 首先会判断n1是否存在
  • 如果存在会进一步判断
    • 该组件是否是被Keep-Alive包裹的组件
    • 如果是,则会执行组件的activate钩子
    • 否则会调用mountComponent函数,对组件进行挂载
    • mountComponent函数涉及的层级较深,这里先不展开说,但是要知道以下几点:
      • 会完成组件实例的创建
      • 完成PropsSlots的初始化
      • 执行setup函数,获取响应式状态
      • 完成组件模板的解析、编译与转换
      • 调用setupRenderEffect创建一个渲染级别的effect
      • 用于负责组件的更新,这里我暂时将其称为updateEffect
  • 否则会执行updateComponent函数,判断组件是否需要进行更细
    • 主要会对组件的新旧Props、子节点进行判断
    • 如果发生变化,会调用mountComponent阶段创建的updateEffect,触发响应式系统
    • 否则直接原有的直接进行覆盖

Teleport类型 & Suspense类型

teleport&suspense

  • TeleportSuspenseVue3新增的两个内置组件
  • 如果匹配到以上两种,会调用组件实例上的process方法
  • porcess方法的主要逻辑与前面的相同
  • 首先会判断原有Vnode是否存在,不存在则mount,存在则patch
  • 这两种类型的详细处理方式,我们会在分析这两个组件的源码的时候会进行分析

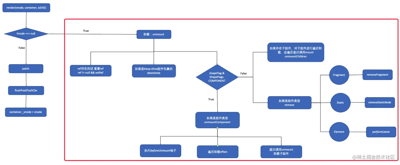
卸载组件

unmount

  • 如果调用render函数时没有传Vnode,则会调用unmount函数对组件进行卸载
  • 卸载过程中,如果存在ref,会首先重置ref
  • 如果组件是经过Keep-Alive缓存的组件,会通过deactivate对组件进行卸载
  • 如果是组件类型Vnode,会通过unmountComponent函数对组件进行卸载
    • 在卸载组件过程中会执行beforeMount生命周期钩子
    • 通过stop API来卸载组件的所有相关effect
    • 如果存在updateEffect,会卸载updateEffect,并递归调用unmount函数,对组件进行卸载
    • 最后会执行unmount生命周期钩子
    • 并通过*queuePostRenderEffect*向任务调度器中的后置任务池中,push一个用于标记组件已完成卸载的函数
    • 至此,就完成了组件的卸载工作
  • 如果不是组件类型的Vnode,会有以下几种情况:
    • 如果是Suspense类型,会通过Suspense实例上的unmount方法完成Vnode的卸载工作
    • 如果是Teleport类型,会通过Teleport实例上的remove方法完成Vnode的卸载工作
    • 如果存在子组件,会通过*unmountChildren*完成子组件的卸载工作
    • 最后会调用remove函数完成FragmentStaticElement类型的卸载工作

从上面整个过程可以看出,卸载组件过程基本与patch形似,也是对各种类型的Vnode有不同的处理方法,并会通过递归调用unmount完成组件的卸载工作,卸载过程中,会卸载组件相关的effectupdateEffect,触发卸载相关的生命周期钩子 & 指令相关的钩子。

总结

通过上面的梳理分析,可以知道,对于所有类型的组件,patch过程非常相似。

首先会判断原有的vnode是否存在。

如果不存在,则会进行mount操作。

如果存在则会对新旧Vnode进行patch操作。

不同的是对于复杂类型的Vnode,由于其内部可能包含有其他类型的Vnode,比如Component类型。其中会涉及到:

  • 组件实例的创建
  • 模板的编译工作
  • 子组件的递归patch工作等等

unmount过程中,同样的会对不同的组件类型进行处理,并卸载组件的所有相关effect,递归卸载子组件。

不过没有提及的是上面的两个过程中,都会向任务调度器中push任务。

在render函数执行的最后阶段,会通过*flushPostFlushCbs*冲刷任务调度器,关于任务调度器是如何运作的,可以移步这里👉任务调度器源码分析

其实写到这里还有两个问题没有说:

第一个问题:还有哪些没有说?

baseCreateRenderer包含的内容实在是太多了,要想一篇就分析完并输出,对于读者和我都是一种考验。所以本文只是纵向的对baseCreateRenderer进行了分析,并没有深究细节。

比较重要的有几点:

  • 子节点的diff过程
  • 组件类型编译过程、响应式转换过程
  • updateEffect做了什么
  • 如何进行指令的生命周期钩子调用
  • 生命周期的执行过程
  • 往任务调度器中都push了哪些任务
  • 如何设计的性能监控系统

等等细节之处都是我们还没有说的。不过后面我们会继续。

第二个问题:baseCreateRenderer这么复杂,我或者你费了这么大劲读了有什么用?

下面我说说我的感受:

  1. 在工作中,很大概率下没啥用。因为Vue通过createRenderer已经做了很全面的配置,创建的render函数,已经能满足工作需求。
  2. 如果是高阶玩家,比如说我想用createRenderer做个Vnode渲染引擎,可能有帮助。只需要通过配置Options。就可以创建一个定制化的渲染器。并且这个渲染器已经包含了Vnode的diff系统、编译系统。

最后非常感谢各位的阅读,如果文章有疏漏之处,还望批评指正。

如果有所收获,可以帮我点个关注,我会持续更新Vue的相关学习分享😁!