Vue3学习笔记

870 阅读7分钟

Vue3学习笔记

1.拉开序幕的setup

  • 1.理解: Vue3.0中一个新的配置项,值为一个函数。

  • 2.setup是所有Composition APl(组合API)“表演的舞台”。

  • 3.组件中所用到的:数据、方法等等,均要配置在setup中。

    1. setup函数的两种返回值:

    • 1.若返回一个对象,则对象中的属性、方法,在模板中均可以直接使用。(重点关注! )
    • 2.若返回一个渲染函数:则可以自定义渲染内容。(了解)
  • 5.注意点:

    • 1.尽量不要与Vue2.x配置混用

      • Vue2.x配置(data、methos、computed...)中可以访问到setup中的属性、方法。
      • 但在setup中不能访问到Vue2.x配置(data、methos、computed...)。
      • 如果有重名, setup优先。
      • 2.setup不能是一个async函数,因为返回值不再是return的对象,而是promise,模板看不到return对象中的属性。(后期也可以返回一个Promise示例,但需要Suspense和异步组件配合)。 ### 2.ref 函数
  • 作用:定义一个响应式的数据

  • 语法: const xxx = ref(initvalue)

  • 创建一个包含响应式数据的引用对象 (reference对象,简称ref对象)

  • JS中操作数据:xxx.value

  • 模板中读取数据:不需要.value,直接:<div>{{xxx] }</div>

  • 备注:

    • 接收的数据可以是:基本类型、也可以是对象类型。
    • 基本类型的数据:响应式依然是靠object.defineProperty()getset完成的。
    • 对象类型的数据:内部“求助”了Vue3.0中的一个新函数——reactive函数。

2.ref 函数

  • 作用:定义一个响应式的数据

  • 语法: const xxx = ref(initvalue)

  • 创建一个包含响应式数据的引用对象 (reference对象,简称ref对象)

  • JS中操作数据:xxx.value

  • 模板中读取数据:不需要.value,直接:<div>{{xxx] }</div>

  • 备注:

    • 接收的数据可以是:基本类型、也可以是对象类型。
    • 基本类型的数据:响应式依然是靠object.defineProperty()getset完成的。
    • 对象类型的数据:内部“求助”了Vue3.0中的一个新函数——reactive函数。

3.reactive 函数

  • 作用:定义一个对象类型的响应式数据(基本类型不要用它,要用ref函数)
  • 语法: const代理对象= reactive(源对象)接收士个对象(或数组),返回一个代理对象(proxy对象)
  • reactive定义的响应式数据是"深层次的"。
  • 内部基于ES6的Proxy 实现,通过代理对象操作源对象内部数据进行操作。

4.Vue3.0中的响应式原理

1.vue2.x的响应式

  • 实现原理:

    • 对象类型:提供object.defineProperty()对数据的读取、修改进行拦截(数据劫持)。

    • 数组类型:通过重写更新数组的一系列方法来实现拦截。(对数组的变更方法进行了包裹)。

      Object.defineProperty(data,' count ', {
          get () {},
          set () {}
      )}
      
  • 存在问题: 。新增属性、删除属性,界面不会更新。 。吉接通讨下标修改教组界面不会白动更新

2.vue3.0的响应式

  • 实现原理:

    • 通过Proxy (代理)∶拦截对象中任意属性的变化,包括:属性值的读写、属性的添加、属性的删除等。

    • 通过Reflect(反射)︰对被代理对象的属性进行操作。

    • MDN文档中描述的Proxy与Reflect:

    • Proxy developer.mozilla.org/zh-CN/docs/…

    • Reflect https:/developer.mozilla.org/zh-CN/docs/Web/JavaScript/Reference/Global_Objects/Reflect

    new Proxy(data, {
      // 拦截读取属性值
      get (target, prop) {
          return Reflect.get(target, prop) 
       },
     // 拦截设置属性值或添加新属性
     set (target, prop, value) {
          return Reflect.set(target, prop, value)
      },
     // 拦截删除属性
     deleteProperty (target, prop) {
          return Reflect.deleteProperty(target, prop)
     }
    }) 
    ​
    proxy.name = 'pika'
    

5.reactive对比ref

  • 从定义数据角度对比:

    • ref用来定义:基本类型数据
    • reactive用来定义:对象((或数组)类型数据
    • 备注: ref也可以用来定义对象(或数组)类型数据,它内部会自动通过reactive转为代理对象
  • 从原理角度对比:

    • ref通过 object.defineProperty()getset来实现响应式(数据劫持)。
    • reactive通过使用Proxy来实现响应式(数据劫持),并通过Reflect操作源对象内部的数据。
  • 从使用角度对比:

    • ref定义的数据:操作数据需要.value,读取数据时模板中直接读取不需要.value
    • reactive定义的数据:操作数据与读取数据:均不需要.value

6.setup的两个注意点

  • setup执行的时机

    • 在beforeCreate之前执行一次,this是undefined。
  • props:值为对象,包含:组件外部传递过来,且组件内部声明接收了的属性。

  • context: 上下文对象

    • attrs:值为对象,包含:组件外部传递过来,但没有在props配置中声明的属性,相当于this.$attrs
    • slots:收到的插槽内容,相当于this.$slots
    • emit:分发自定义事件的函数,相当于this.$emit

7.计算属性与监视

1.computed函数

  • 与Vue2.x中的computed配置功能一致
  • 写法
import {computed} from "@vue";
setup() {
    //计算属性--简写
    let fullName = computed({
      return person.firstName + '-' + person.lastName
    })
  // 计算属性--完整
  let firstName = computed({
    get() {
      return person.firstName +'-' + person.lastName
    },
    set(value) {
      const nameArr = value.split('-')
      person.firstName = nameArr[0]
      person.lastName = nameArr[1]
    }
  })
}

2.watch函数

  • 与Vue2.x中的watch配置功能一致

  • 两个小"坑"

    • 监视reactive定义的响应式数据时: oldValue无法正确获取、强制开启了深度监视(deep配置失效)。
    • 监视reactive定义的响应式数据中某个属性时: deep配置有效。
const msg = ref('你好鸭~')
const person = reactive({
  name: 'pika',
  age: 18,
  job:{
    j1:{
      salary:20
    }
  }
})
//情况一:监视ref所定义的一个响响应式数据
watch(sum,(newValue,oldValue)=>{
  console.log('sum变化了 ',newValue,oldValue)
})

//情况二:监视ref所定义的多个响响应式数据
//vue3可以写两个 vue2不可以这么写,vue2中是一个配置项
watch(sum,(newValue,oldValue)=> {
  console.log('sum变化了 ', newValue, oldValue)
})
watch(msg,(newValue,oldValue)=> {
  console.log('msg变化了 ', newValue, oldValue)
})

watch([sum,msg],(newValue,oldValue)=> {
   console.log('sum或msg变化了', newValue, oldValue)
 },{immediate:true})
/*
    * 情况三:监视reactive所定义的一个响应式数据
    * 1.注意:此处无法正确的获取oldValue
    * 2.注意:强制开启了深度监视(deep:false)无效
    * */
watch(person,(newValue,oldValue)=>{
  console.log('person变化了', newValue, oldValue)
},{deep:false})//此处的deep配置无效

//情况四:监视reactive所定义的一个响应式数据中的某个属性
watch(()=>person.name,(newValue,oldValue)=>{
  console.log('person的name变化了', newValue, oldValue)
})

//情况五:监视reactive所定义的一个响应式数据中的某些属性
watch([()=>person.name,()=>person.age],(newValue,oldValue)=>{
  console.log('person的name变化了', newValue, oldValue)
})

//特殊情况
watch(()=>person.job,(newValue,oldValue)=>{
  console.log('person的job变化了', newValue, oldValue)
},{deep:true})
//此时由于监视的是reactive定义的对象中的某个数,所以deep配置有效了

3.watchEffect函数

  • watch的套路是:既要指明监视的属性,也要指明监视的回调。

  • watchEffect的套路是:不用指明监视哪个属性,监视的回调中用到哪个属性,那就监视哪个属性

  • watchEffect有点像computed :

    • 但computed注重的计算出来的值〔回调函数的返回值),所以必须要写返回值。
    • 而watchEffect更注重的是过程(回调函数的函数体),所以不用写返回值。
//watchEffect所指定的回调中用到的数据只要发生变化,则直接重新执行回调。
watchEffect(()=>{
    const x1 = sum.value
    const x2 = person.age
    console.log('watchEffect配置的回调执行了')
})

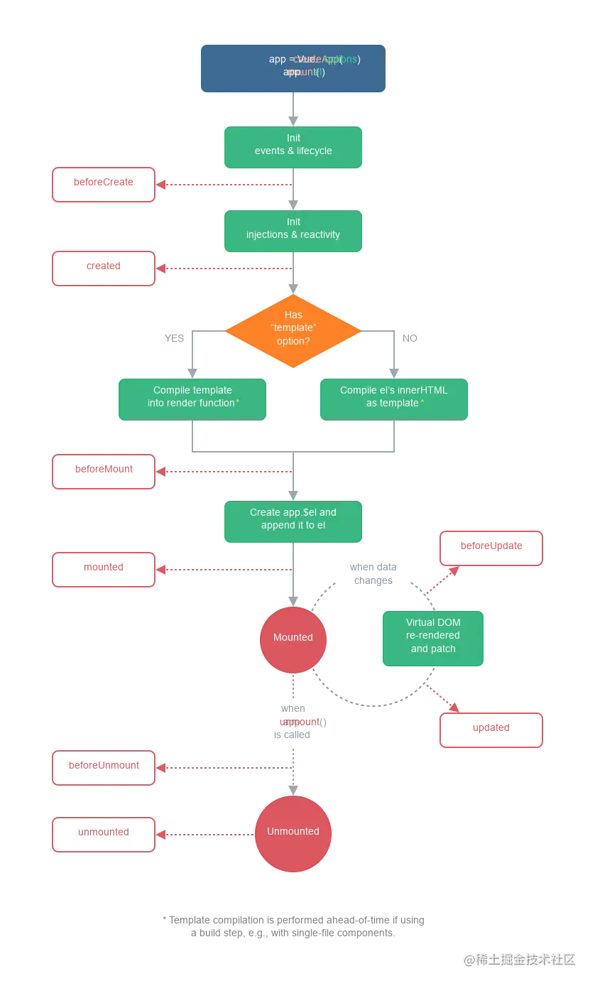
8.生命周期

vue2.x生命周期 vue3.0生命周期

  • 注意:由于Vue3的生命周期图示是svg,导致转码上出了点小问题,不过问题也不大,小伙伴可以去官网上查看文档上的图示:v3.cn.vuejs.org/guide/insta…

  • Vue3.0中可以继续使用Vue2.x中的生命周期钩子,但有有两个被更名:

    • beforeDestroy改名为 beforeUnmount
    • destroyed改名为 unmounted 可以直接已配置项的形式使用生命周期钩子,也可以使用组合式API的形式使用,尽量统一 一般来说,组合式API里的钩子会比配置项的钩子先执行,组合式API的钩子名字有变化
  • Vue3.0也提供了 Composition API 形式的生命周期钩子,与Vue2.x中钩子对应关系如下:

    • beforeCreate===>setup()
    • created=======>setup()
    • beforeMount ===>onBeforeMount
    • mounted=======>onMounted
    • beforeUpdate===>onBeforeUpdate
    • updated =======>onUpdated
    • beforeUnmount ==>onBeforeUnmount
    • unmounted =====>onUnmounted

9.自定义hook函数(重点)

  • 什么是hook?—— 本质是一个函数,把setup函数中使用的Composition API进行了封装。
  • 类似于vue2.x中的mixin。
  • 自定义hook的优势: 复用代码, 让setup中的逻辑更清楚易懂。

创建一个hooks文件夹,里面创建文件usePoint.js

import {onBeforeUnmount, onMounted, reactive} from "vue";
​
export default function savePoint() {
    //实现鼠标”打点“相关的数据
    const point = reactive({
        x:0,
        y:0
    })
​
    //实现鼠标”打点“的方法
    function savePoint(e) {
        point.x = e.pageX
        point.y = e.pageY
        console.log(e.pageX, e.pageY);
    }
​
    // 实现鼠标”打点“相关的生命周期钩子
    onMounted(()=>{
        window.addEventListener('click', savePoint)
    })
​
    onBeforeUnmount(()=>{
        window.removeEventListener('click', savePoint)
    })
​
    return point
}

在组件种使用

<template>
  <h2>我是HelloWorld组件</h2>
  <h2>当前点击时鼠标的坐标为:x:{{point.x}},y:{{point.y}}</h2>
</template>
​
<script>
    import usePoint from '../hooks/usePoint'
    export default {
        name:'HelloWorld',
        setup(){
            const point = usePoint()
            return {point}
        }
    }
</script>

10.toRef

  • 作用:创建一个 ref 对象,其value值指向另一个对象中的某个属性。
  • 语法:const name = toRef(person,'name')
  • 应用: 要将响应式对象中的某个属性单独提供给外部使用时。
  • 扩展:toRefstoRef功能一致,但可以批量创建多个 ref 对象,语法:toRefs(person)

其他CompositionAPI

1. shallowReactive 与 shallowRef

  • shallowReactive:只处理对象最外层属性的响应式(浅响应式)。

  • shallowRef:只处理基本数据类型的响应式, 不进行对象的响应式处理。

  • 什么时候使用?

    • 如果有一个对象数据,结构比较深, 但变化时只是外层属性变化 ===> shallowReactive
    • 如果有一个对象数据,后续功能不会修改该对象中的属性,而是生新的对象来替换 ===> shallowRef

2. readonly 与 shallowReadonly

  • readonly: 让一个响应式数据变为只读的(深只读)。
  • shallowReadonly:让一个响应式数据变为只读的(浅只读)。
  • 应用场景: 不希望数据被修改时。

2. readonly 与 shallowReadonly

  • readonly: 让一个响应式数据变为只读的(深只读)。
  • shallowReadonly:让一个响应式数据变为只读的(浅只读)。 应用场景: 不希望数据被修改时。

3. toRaw 与 markRaw

  • toRaw

    • 作用:将一个由reactive生成的响应式对象转为普通对象
    • 使用场景:用于读取响应式对象对应的普通对象,对这个普通对象的所有操作,不会引起页面更新。
  • markRaw

    • 作用:标记一个对象,使其永远不会再成为响应式对象。

    • 应用场景:

      • 有些值不应被设置为响应式的,例如复杂的第三方类库等。
      • 当渲染具有不可变数据源的大列表时,跳过响应式转换可以提高性能。

4. customRef

  • 作用:创建一个自定义的 ref,并对其依赖项跟踪和更新触发进行显式控制。
  • 实现防抖效果
<template>
  <input type="text" v-model="keyWord" />
  <h3>{{ keyWord }}</h3>
</template>

<script>
import { customRef } from "vue";
export default {
  name: "App",
  setup() {
    //自定义一个ref——名为:myRef
    function myRef(value, delay) {
      let timer;
      return customRef((track, trigger) => {
        return {
          get() {
            console.log(`有人从myRef这个容器中读取数据了,我把${value}给他了`);
            track(); // 通知Vue追踪value的变化(提前和get商量一下,让他认为这个value是有用的)
            return value;
          },
          set(newValue) {
            console.log(`有人把myRef这个容器中数据改为了:${newValue}`);
            clearTimeout(timer);
            timer = setTimeout(() => {
              value = newValue;
              trigger(); // 通知Vue去重新解析模板
            }, delay);
          },
        };
      });
    }

    // let keyWord = ref('hello') //使用Vue提供的ref
    let keyWord = myRef("hello", 500); //使用程序员自定义的ref

    return { keyWord };
  },
};
</script>

5.provide与inject

  • 作用:实现孙件组件间通信

  • 套路:父组件有一个 provide 选项来提供数据,后代组件有一个 inject选项来开始使用这些数据

  • 具体写法:

    • 祖组件中:
setup(){
    ......
    let car = reactive({name:'奔驰',price:'40万'})
    provide('car',car) // 给自己的后代组件传递数据
    ......
}
  • 孙组件组件中:
setup(props,context){
    ......
    const car = inject('car') // 拿到祖先的数据
    return {car}
    ......
}

6.响应式数据的判断

  • isRef: 检查一个值是否为一个 ref 对象
  • isReactive: 检查一个对象是否是由 reactive 创建的响应式代理
  • isReadonly: 检查一个对象是否是由 readonly 创建的只读代理
  • isProxy: 检查一个对象是否是由 reactive 或者 readonly 方法创建的代理

Composition API 差不多就介绍完了,此时回去再看那个动图,就会感觉Vue3真香!

新的组件

1.Fragment

  • 在Vue2中: 组件必须有一个根标签
  • 在Vue3中: 组件可以没有根标签, 内部会将多个标签包含在一个Fragment虚拟元素中
  • 好处: 减少标签层级, 减小内存占用

2.Teleport

  • 什么是Teleport?—— Teleport 是一种能够将我们的组件html结构移动到指定位置的技术。
<teleport to="移动位置">
    <div v-if="isShow" class="mask">
        <div class="dialog">
            <h3>我是一个弹窗</h3>
            <button @click="isShow = false">关闭弹窗</button>
        </div>
    </div>
</teleport>

以一个弹窗组件为示例来看看 我们来个嵌套的盒子,然后在最里面的盒子设置弹窗 App

<template>
  <div class="app">
    <h3>我是App组件</h3>
    <Child />
  </div>
</template><script>
import Child from "./components/Child";
export default {
  name: "App",
  components: { Child },
};
</script><style>
.app {
  background-color: gray;
  padding: 10px;
}
</style>

Child

<template>
  <div class="child">
    <h3>我是Child组件</h3>
    <Son />
  </div>
</template>
​
<script>
import Son from "./Son";
export default {
  name: "Child",
  components: { Son },
};
</script>
​
<style>
.child {
  background-color: skyblue;
  padding: 10px;
}
</style>
<template>
  <div class="son">
    <h3>我是Son组件</h3>
    <Dialog />
  </div>
</template><script>
import Dialog from "./Dialog.vue";
export default {
  name: "Son",
  components: { Dialog },
};
</script><style>
.son {
  position: relative;
  background-color: orange;
  padding: 10px;
}
</style>

Dialog

<template>
  <div>
    <button @click="isShow = true">点我弹个窗</button>
    <div v-if="isShow" class="mask">
      <div class="dialog">
        <h3>我是一个弹窗</h3>
        <h4>一些内容</h4>
        <h4>一些内容</h4>
        <h4>一些内容</h4>
        <button @click="isShow = false">关闭弹窗</button>
      </div>
    </div>
  </div>
</template><script>
import { ref } from "vue";
export default {
  name: "Dialog",
  setup() {
    let isShow = ref(false);
    return { isShow };
  },
};
</script><style>
.mask {
  position: absolute;
  top: 0;
  bottom: 0;
  left: 0;
  right: 0;
  background-color: rgba(0, 0, 0, 0.5);
}
.dialog {
  position: absolute;
  top: 50%;
  left: 50%;
  transform: translate(-50%, -50%);
  text-align: center;
  width: 300px;
  height: 300px;
  background-color: green;
}
</style>

我故意给最里面的盒子加了定位,因为相对定位会找他外层最近的定位盒子进行定位,所以效果就是这样了,我们希望这个弹窗是在body下呈现的. 我们在Dialog组件中加一个teleport标签

<template>
  <div>
    <button @click="isShow = true">点我弹个窗</button>
    <teleport to="body">
    <div v-if="isShow" class="mask">
      <div class="dialog">
        <h3>我是一个弹窗</h3>
        <h4>一些内容</h4>
        <h4>一些内容</h4>
        <h4>一些内容</h4>
        <button @click="isShow = false">关闭弹窗</button>
      </div>
    </div>
    </teleport>
  </div>
</template>

这样就好了

3.Suspense

  • 等待异步组件时渲染一些额外内容,让应用有更好的用户体验

  • 使用步骤:

    • 异步引入组件
import {defineAsyncComponent} from 'vue'
const Child = defineAsyncComponent(()=>import('./components/Child.vue'))

使用Suspense包裹组件,并配置好defaultfallback

<template>
    <div class="app">
        <h3>我是App组件</h3>
        <Suspense>
            <template v-slot:default>
                <Child/>
            </template>
            <template v-slot:fallback>
                <h3>加载中.....</h3>
            </template>
        </Suspense>
    </div>
</template>
  • default:就是组件要显示的内容
  • fallback:就是组件没加载完全的“备胎”

其他

1.全局API的转移

  • Vue 2.x 有许多全局 API 和配置。

    • 例如:注册全局组件、注册全局指令等。
//注册全局组件
Vue.component('MyButton', {
  data: () => ({
    count: 0
  }),
  template: '<button @click="count++">Clicked {{ count }} times.</button>'
})
​
//注册全局指令
Vue.directive('focus', {
  inserted: el => el.focus()
}

Vue3.0中对这些API做出了调整:

  • 将全局的API,即:Vue.xxx调整到应用实例(app)上

    2.x 全局 API(Vue3.x 实例 API (app)
    Vue.config.xxxxapp.config.xxxx
    Vue.config.productionTip移除
    Vue.componentapp.component
    Vue.directiveapp.directive
    Vue.mixinapp.mixin
    Vue.useapp.use
    Vue.prototypeapp.config.globalProperties

2.其他改变

data选项应始终被声明为一个函数

② 过渡类名的更改

Vue2.x写法

.v-enter,
.v-leave-to {
  opacity: 0;
}
.v-leave,
.v-enter-to {
  opacity: 1;
}
​

Vue3.x写法

.v-enter-from,
.v-leave-to {
  opacity: 0;
}
​
.v-leave-from,
.v-enter-to {
  opacity: 1;
}
​

③ 移除keyCode作为 v-on 的修饰符,同时也不再支持config.keyCodes

④ 移除v-on.native修饰符

  • 父组件中绑定事件
<my-component
  v-on:close="handleComponentEvent"
  v-on:click="handleNativeClickEvent"
/>

子组件中声明自定义事件

<script>
  export default {
    emits: ['close']
  }
</script>

⑤ 移除过滤器(filter)

过滤器虽然这看起来很方便,但它需要一个自定义语法,打破大括号内表达式是 “只是 JavaScript” 的假设,这不仅有学习成本,而且有实现成本!建议用方法调用或计算属性去替换过滤器。

参考

  • Vue3官方文档 v3.cn.vuejs.org/
  • Vite官方文档 cn.vitejs.dev/
  • Vue-cli官方文档 cli.vuejs.org/zh/
  • 尚硅谷Vue3视频 www.bilibili.com/video/BV1Zy…