Kafka笔记

166 阅读17分钟

1. Kafka概述

1.1 定义

Kafka 是一个分布式的基于发布/订阅模式的消息队列(Message Queue),主要应用于大数据实时处理领域

1.2 消息队列

1.2.1 消息队列的两种模式

1. 点对点模式(一对一,消费者主动拉去数据,消息收到后消息清除)
       消息生产者生产消息发送到Queue中,然后消息消费者从Queue中取出并且消费消息。消息被消费以后,queue 中不再有存储,所以消息消费者不可能消费到已经被消费的消息。Queue 支持存在多个消费者,但是对一个消息而言,只会有一个消费者可以消费。
2. 发布/订阅模式(一对多,消费者消费数据之后不会清除消息)
       消息生产者(发布)将消息发布到 topic 中,同时有多个消息消费者(订阅)消费该消息。和点对点方式不同,发布到 topic 的消息会被所有订阅者消费

1.2.2 好处

1. 解耦
2. 可恢复性
3. 缓冲
4. 灵活性&峰值处理能力
5. 异步通信

1.3 Kafka基础结构

Kafka基础架构.png

1. Producer

消息生产者,就是向 kafka broker 发消息的客户端;

2. Consumer

消息消费者,向 kafka broker 取消息的客户端;

3. Consumer Group (CG)

消费者组,由多个 consumer 组成。消费者组内每个消费者负责消费不同分区的数据,一个分区只能由一个组内消费者消费;消费者组之间互不影响。所有的消费者都属于某个消费者组,即消费者组是逻辑上的一个订阅者。

4. Broker

一台 kafka 服务器就是一个 broker。一个集群由多个 broker 组成。一个 broker可以容纳多个 topic。

5.Topic

可以理解为一个队列,生产者和消费者面向的都是一个 topic;

6. Partition

为了实现扩展性,一个非常大的 topic 可以分布到多个 broker(即服务器)上,一个 topic 可以分为多个 partition,每个 partition 是一个有序的队列;

7. Replica

副本,为保证集群中的某个节点发生故障时,该节点上的 partition 数据不丢失,且 kafka 仍然能够继续工作,kafka 提供了副本机制,一个 topic 的每个分区都有若干个副本,一个 leader 和若干个 follower。

8.leader

每个分区多个副本的“主”,生产者发送数据的对象,以及消费者消费数据的对象都是 leader。

9. follower

每个分区多个副本中的“从”,实时从 leader 中同步数据,保持和 leader 数据的同步。leader 发生故障时,某个 follower 会成为新的 follower

2. Kafka快速入门

2.1 安装

2.1.1 集群规划

wsl01wsl02wsl03
zookeeperzookeeperzookeeper
kafkakafkakafka

2.2.2 集群部署

1. 解压安装包

[wsl@wsl01 module]$ tar -zxvf kafka_2.11-2.4.1.tgz -C /opt/module/
[wsl@wsl01 module]$ mv kafka_2.11-2.4.1/ kafka

2. 修改配置文件

[wsl@wsl01 kafka]$ cd config/
[wsl@wsl01 config]$ vi server.properties
#broker 的全局唯一编号,不能重复
broker.id=0
#删除 topic 功能使能
delete.topic.enable=true
#处理网络请求的线程数量
num.network.threads=3
#用来处理磁盘 IO 的现成数量
num.io.threads=8
#发送套接字的缓冲区大小
socket.send.buffer.bytes=102400
#接收套接字的缓冲区大小
socket.receive.buffer.bytes=102400
#请求套接字的缓冲区大小
socket.request.max.bytes=104857600
#kafka 运行日志存放的路径
log.dirs=/opt/module/kafka/logs
#topic 在当前 broker 上的分区个数
num.partitions=1
#用来恢复和清理 data 下数据的线程数量
num.recovery.threads.per.data.dir=1
#segment 文件保留的最长时间,超时将被删除
log.retention.hours=168
#配置连接 Zookeeper 集群地址
zookeeper.connect=wsl01:2181,wsl02:2181,wsl03:2181

3. 修改环境变量

[wsl@wsl01 module]$ sudo vi /etc/profile
#KAFKA_HOME
export KAFKA_HOME=/opt/module/kafka
export PATH=$PATH:$KAFKA_HOME/bin
[wsl@wsl01 module]$ source /etc/profile

4. 分发

[wsl@wsl01 module]$ xsync kafka/

5. 修改broker.id

分别在 wsl02 和 wsl03 上修改配置文件/opt/module/kafka/config/server.properties中的 broker.id=1、broker.id=2

注:broker.id 不得重复

6. kafka群起脚本

#! /bin/bash
 
case $1 in
"start"){
 	for i in wsl01 wsl02  wsl03
 	do
 		echo " --------启动 $i Kafka-------"
		 # 用于KafkaManager监控
		 ssh $i "source /etc/profile;/opt/module/kafka/bin/kafka-server-start.sh -daemon /opt/module/kafka/config/server.properties"
 	done
};;
"stop"){
 	for i in wsl01 wsl02 wsl03
	do
		 echo " --------停止 $i Kafka-------"
 		ssh $i "source /etc/profile; /opt/module/kafka/bin/kafka-server-stop.sh"
 	done
};;
esac

2.2 Kafka命令行操作

1. 查看当前服务器中所有的topic

[wsl@wsl01 kafka]$ bin/kafka-topics.sh --list --bootstrap-server wsl01:9092

2. 创建topic

[wsl@wsl01 kafka]$ bin/kafka-topics.sh --bootstrap-server wsl01:9092 --create --topic first --partitions 2 --replication-factor 2
[wsl@wsl01 kafka]$ bin/kafka-topics.sh --list --bootstrap-server wsl01:9092
first

选项说明:
--topic 定义 topic 名
--replication-factor 定义副本数
--partitions 定义分区数

3. 删除topic

[wsl@wsl01 kafka]$ bin/kafka-topics.sh --delete --bootstrap-server wsl01:9092 --topic first
[wsl@wsl01 kafka]$ bin/kafka-topics.sh --list --bootstrap-server wsl01:9092

4. 发送消费消息

发送消息

[wsl@wsl01 kafka]$ bin/kafka-console-producer.sh --broker-list wsl01:9092 --topic first
>wsl
>hello

消费消息

[wsl@wsl02 kafka]$ bin/kafka-console-consumer.sh --bootstrap-server wsl01:9092 --from-beginning --topic first
wsl
hello

5. 查看某个topic的详情

[wsl@wsl01 kafka]$ bin/kafka-topics.sh --bootstrap-server wsl01:9092 --describe --topic first
Topic: first	PartitionCount: 2	ReplicationFactor: 2	Configs: segment.bytes=1073741824
	Topic: first	Partition: 0	Leader: 2	Replicas: 2,1	Isr: 2,1
	Topic: first	Partition: 1	Leader: 1	Replicas: 1,0	Isr: 1,0

6. 修改分区数

[wsl@wsl01 kafka]$ bin/kafka-topics.sh --bootstrap-server wsl01:9092 --alter --topic first --partitions  3
[wsl@wsl01 kafka]$ bin/kafka-topics.sh --bootstrap-server wsl01:9092 --describe --topic first
Topic: first	PartitionCount: 3	ReplicationFactor: 2	Configs: segment.bytes=1073741824
	Topic: first	Partition: 0	Leader: 2	Replicas: 2,1	Isr: 2,1
	Topic: first	Partition: 1	Leader: 1	Replicas: 1,0	Isr: 1,0
	Topic: first	Partition: 2	Leader: 1	Replicas: 1,2	Isr: 1,2

3. Kafka深入

3.1 Kafka工作流程及文件存储机制

1. kafka工作流程

kafka工作流程.png

Kafka 中消息是以 topic 进行分类的,生产者生产消息,消费者消费消息,都是面向 topic的。
topic 是逻辑上的概念,而 partition 是物理上的概念,每个 partition 对应于一个 log 文件,该 log 文件中存储的就是 producer 生产的数据。Producer 生产的数据会被不断追加到该log 文件末端,且每条数据都有自己的 offset。消费者组中的每个消费者,都会实时记录自己消费到了哪个 offset,以便出错恢复时,从上次的位置继续消费。

生产者写流程

  1. producer 从集群中获取partition的leader
  2. producer将消息发送给leader
  3. leader将消息写入log,并通知ISR中的follower
  4. follower写入成功后向leader发送ack确认
  5. leader接收到isr中所有follower的ack后向producer发送ack并增加HW,表示消费者可以消费到该位置;如果leader在等待的follower的ACK超时了,发现还有follower没有发送ACK,则会将这些没有发送ACK的follower从ISR中剔除,然后再增加HW

消费者消费流程

  1. consumer 向集群发起连接请求
  2. consumer指定了消费者的topic后向集群发送poll请求
  3. 集群分配该topic对应的partition leader并告诉该partiton当前offset发送给consumer
  4. consumer消费完该条数据后,向broker发送该消息已被消费,即该消息的offset
  5. broker收到消息后,更新到_consumer_offet中
  6. 一直重复以上过程直到consumer停止消费

2. Kafka文件存储机制

kafka存储机制.png

由于生产者生产的消息会不断追加到 log 文件末尾,为防止 log 文件过大导致数据定位效率低下,Kafka 采取了分片和索引机制,将每个 partition 分为多个 segment。
每个 segment对应两个文件——“.index”文件和“.log”文件。这些文件位于一个文件夹下,该文件夹的命名规则为:topic 名称+分区序号。例如,first 这个 topic 有三个分区,则其对应的文件夹为 first-0,first-1,first-2

index 和 log 文件以当前 segment 的第一条消息的 offset 命名

index文件和log文件详解.png “.index”文件存储大量的索引信息,“.log”文件存储大量的数据,索引文件中的元 数据指向对应数据文件中 message 的物理偏移地址

3.2 kafka生产者

3.2.1 分区策略

1. 分区原因

(1) 方便在集群中扩展,每个 Partition 可以通过调整以适应它所在的机器,而一个 topic又可以有多个Partition 组成,因此整个集群就可以适应任意大小的数据了;
(2) 可以提高并发,因为可以以 Partition 为单位读写了。

2. 分区原则

(1) 指明 partition 的情况下,直接将指明的值直接作为 partiton 值。
(2) 没有指明 partition 值但有 key 的情况下,将 key 的 hash 值与 topic 的 partition 数进行取余得到 partition 值。
(3) 既没有 partition 值又没有 key 值的情况下,第一次调用时随机生成一个整数(后面每次调用在这个整数上自增),将这个值与 topic 可用的 partition 总数取余得到 partition值,也就是常说的 round-robin 算法。

3.2.2 数据可靠性保证

为保证 producer 发送的数据,能可靠的发送到指定topic,topic 的每个 partition 收到producer 发送的数据后,都需要向 producer 发送 ack(acknowledgement 确认收到),如果producer 收到 ack,就会进行下一轮的发送,否则重新发送数据

1. 副本同步策略

方案优点缺点
半数以上完成同步,就发送 ack延迟低选举新的 leader 时,容忍 n 台节点的故障,需要 2n+1 个副本
全部完成同步,才发送ackack选举新的 leader 时,容忍 n 台节点的故障,需要 n+1 个副本延迟高

Kafka 选择了第二种方案,原因如下:
1.同样为了容忍 n 台节点的故障,第一种方案需要 2n+1 个副本,而第二种方案只需要 n+1 个副本,而 Kafka 的每个分区都有大量的数据,第一种方案会造成大量数据的冗余。
2.虽然第二种方案的网络延迟会比较高,但网络延迟对 Kafka 的影响较小。

2. ISR

Leader 维护了一个动态的 in-sync replica set (ISR),意为和 leader 保持同步的 follower 集合。
当 ISR 中的 follower 完成数据的同步之后,leader 就会给 follower 发送 ack。
如果 follower 长 时 间 未 向 leader 同 步 数 据 , 则 该 follower 将 被 踢 出 ISR , 该 时 间 阈 值 由replica.lag.time.max.ms 参数设定。Leader 发生故障之后,就会从 ISR 中选举新的 leader

3. ack应答机制

对于某些不太重要的数据,对数据的可靠性要求不是很高,能够容忍数据的少量丢失,所以没必要等 ISR 中的 follower 全部接收成功。

所以 Kafka 为用户提供了三种可靠性级别,用户根据对可靠性和延迟的要求进行权衡, 选择以下的配置。

acks 参数配置
0:producer 不等待 broker 的 ack,这一操作提供了一个最低的延迟,broker 一接收到还没有写入磁盘就已经返回,当 broker 故障时有可能丢失数据
1:producer 等待 broker 的 ack,partition 的 leader 落盘成功后返回 ack,如果在 follower 同步成功之前 leader 故障,那么将会丢失数据
-1(all):producer 等待 broker 的 ack,partition 的 leader 和 follower 全部落盘成功后才返回 ack。但是如果在 follower 同步完成后,broker 发送 ack 之前,leader 发生故障,那么会造成数据重复

4. 故障处理

kafka故障处理.png LEO:指的是每个副本最大的 offset
HW:指的是消费者能见到的最大的 offset,ISR 队列中最小的 LEO

  1. follower 故障
follower 发生故障后会被临时踢出 ISR,待该 follower 恢复后,follower 会读取本地磁盘记录的上次的 HW,并将 log 文件高于 HW 的部分截取掉,从 HW 开始向 leader 进行同步。等该 follower 的 LEO 大于等于该 Partition 的 HW,即 follower 追上 leader 之后,就可以重新加入 ISR 了。
  1. leader 故障
leader 发生故障之后,会从 ISR 中选出一个新的 leader,之后,为保证多个副本之间的数据一致性,其余的 follower 会先将各自的 log 文件高于 HW 的部分截掉,然后从新的 leader同步数据。

注意:这只能保证副本之间的数据一致性,并不能保证数据不丢失或者不重复。

3.2.3 Exactly Once 语义

  1. 将服务器的 ACK 级别设置为-1,可以保证 Producer 到 Server 之间不会丢失数据,即 AtLeast Once 语义。
  2. 相对的,将服务器 ACK 级别设置为 0,可以保证生产者每条消息只会被发送一次,即 At Most Once 语义。
  3. 对于一些非常重要的信息,比如说交易数据,下游数据消费者要求数据既不重复也不丢失,即 Exactly Once 语义 幂等性
所谓的幂等性就是指 Producer 不论向 Server 发送多少次重复数据,Server 端都只会持久化一条。幂等性结合 At Least Once 语义,就构成了 Kafka 的 Exactly Once 语义。即:At Least Once + 幂等性 = Exactly Once
要启用幂等性,只需要将 Producer 的参数中 enable.idompotence 设置为 true 即可。Kafka的幂等性实现其实就是将原来下游需要做的去重放在了数据上游。
开启幂等性的 Producer 在初始化的时候会被分配一个 PID,发往同一 Partition 的消息会附带 Sequence Number。
而Broker 端会对<PID, Partition, SeqNumber>做缓存,当具有相同主键的消息提交时,Broker 只会持久化一条。
但是 PID 重启就会变化,同时不同的 Partition 也具有不同主键,所以幂等性无法保证跨分区跨会话的 Exactly Once

3.3 Kafka消费者

3.3.1 消费方式

consumer 采用 pull(拉)模式从 broker 中读取数据。

push(推)模式很难适应消费速率不同的消费者,因为消息发送速率是由 broker 决定的。
它的目标是尽可能以最快速度传递消息,但是这样很容易造成 consumer 来不及处理消息,典型的表现就是拒绝服务以及网络拥塞。而 pull 模式则可以根据 consumer 的消费能力以适当的速率消费消息。
pull 模式不足之处是,如果 kafka 没有数据,消费者可能会陷入循环中,一直返回空数据。
针对这一点,Kafka 的消费者在消费数据时会传入一个时长参数 timeout,如果当前没有数据可供消费,consumer 会等待一段时间之后再返回,这段时长即为 timeout

3.3.2 分区分配策略

Kafka 有两种分配策略,一是 RoundRobin(轮询),一是 Range(按范围), 可通过参数partition.assignment.strategy进行配置

一般情况下,在topic和消费组不发生变化,Kafka会根据topic分区、消费组情况等确定分区策略,但是当发生以下情况时,会触发Kafka的分区重分配:

  1. Consumer Group中的consumer发生了新增或者减少
    1. 同一个Consumer Group新增consumer
    2. Consumer Group订阅的topic分区发生变化如新增分区
  2. Consumer Group订阅的topic分区发生变化如新增分区

RoundRobin(轮询分区)

RoundRobinAssignor策略的原理是将消费组内所有消费者以及消费者所订阅的所有topic的partition按照字典序排序,然后通过轮询方式逐个将分区以此分配给每个消费者。

RoundRobin.png 如果同一个消费组内所有的消费者的订阅信息都是相同的,那么RoundRobinAssignor策略的分区分配会是均匀的。如上图所示,假设消费组中有2个消费者C0和C1,都订阅了主题t0和t1,并且每个主题都有3个分区,那么所订阅的所有分区可以标识为:t0p0、t0p1、t0p2、t1p0、t1p1、t1p2。最终的分配结果为: 消费者C0:t0p0、t0p2、t1p1 消费者C1:t0p1、t1p0、t1p2

RoundRobin2.png

如果同一个消费组内的消费者所订阅的信息是不相同的,那么在执行分区分配的时候就不是完全的轮询分配,有可能会导致分区分配的不均匀。如果某个消费者没有订阅消费组内的某个topic,那么在分配分区的时候此消费者将分配不到这个topic的任何分区。
假设消费组内有3个消费者C0、C1和C2,它们共订阅了3个主题:t0、t1、t2,这3个主题分别有1、2、3个分区,即整个消费组订阅了t0p0、t1p0、t1p1、t2p0、t2p1、t2p2这6个分区。具体而言,消费者C0订阅的是主题t0,消费者C1订阅的是主题t0和t1,消费者C2订阅的是主题t0、t1和t2,那么最终的分配结果为:
消费者C0:t0p0
消费者C1:t1p0
消费者C2:t1p1、t2p0、t2p1、t2p2

Range 范围分区(默认的)
RangeAssignor策略的原理是按照消费者总数和分区总数进行整除运算来获得一个跨度,然后将分区按照跨度进行平均分配,以保证分区尽可能均匀地分配给所有的消费者。对于每一个topic,RangeAssignor策略会将消费组内所有订阅这个topic的消费者按照名称的字典序排序,然后为每个消费者划分固定的分区范围,如果不够平均分配,那么字典序靠前的消费者会被多分配一个分区。

StickyAssignor分配策略
主要目的:
1.分区的分配要尽可能的均匀
2.分区的分配尽可能的与上次分配的保持相同
当两者发生冲突时,第一个目标优先于第二个目标

假设同样消费组内有3个消费者:C0、C1和C2,集群中有3个主题:t0、t1和t2,这3个主题分别有1、2、3个分区,也就是说集群中有t0p0、t1p0、t1p1、t2p0、t2p1、t2p2这6个分区。消费者C0订阅了主题t0,消费者C1订阅了主题t0和t1,消费者C2订阅了主题t0、t1和t2。
消费者C0:t0p0
消费者C1:t1p0、t1p1
消费者C2:t2p0、t2p1、t2p2
可以看到这是一个最优解(消费者C0没有订阅主题t1和t2,所以不能分配主题t1和t2中的任何分区给它,对于消费者C1也可同理推断)。
假如此时消费者C0脱离了消费组,那么RoundRobinAssignor策略的分配结果为:
消费者C1:t0p0、t1p1
消费者C2:t1p0、t2p0、t2p1、t2p2
可以看到RoundRobinAssignor策略保留了消费者C1和C2中原有的3个分区的分配:t2p0、t2p1和t2p2(针对结果集1)。而如果采用的是StickyAssignor策略,那么分配
消费者C1:t1p0、t1p1、t0p0
消费者C2:t2p0、t2p1、t2p2
可以看到StickyAssignor策略保留了消费者C1和C2中原有的5个分区的分配:t1p0、t1p1、t2p0、t2p1、t2p2。

3.3.3 offset的维护

由于 consumer 在消费过程中可能会出现断电宕机等故障,consumer 恢复后,需要从故 障前的位置的继续消费,所以 consumer 需要实时记录自己消费到了哪个 offset,以便故障恢 复后继续消费。

offset.png Kafka 0.9 版本之前,consumer 默认将 offset 保存在 Zookeeper 中,从 0.9 版本开始, consumer 默认将 offset 保存在 Kafka 一个内置的 topic 中,该 topic 为__consumer_offsets
1. 修改配置文件consumer.properties

exclude.internal.topics=false

2. 读取offset
0.11.0.0 之前版本:

bin/kafka-console-consumer.sh --topic __consumer_offsets -- zookeeper wsl01:2181 --formatter "kafka.coordinator.GroupMetadataManager\$OffsetsMessageFormatter" --consumer.config config/consumer.properties --from-beginning

0.11.0.0 之后版本(含):

bin/kafka-console-consumer.sh --topic __consumer_offsets --zookeeper wsl01:2181 --formatter "kafka.coordinator.group.GroupMetadataManager\$OffsetsMessageForm atter" --consumer.config config/consumer.properties --from-beginning

3.3.4 消费者组案例

1. 需求:测试同一个消费者组中的消费者,同一时刻只能有一个消费者消费
2. 操作:
(1)在 wsl01、wsl02 上修改/opt/module/kafka/config/consumer.properties 配置文件中的 group.id 属性为任意组名。

    #consumer group id
    group.id=wsl

(2)在 wsl01、wsl02 上分别启动消费者

[wsl@wsl01 kafka]$ bin/kafka-console-consumer.sh --zookeeper wsl01:2181 --topic first --consumer.config config/consumer.properties
[wsl@wsl02 kafka]$ bin/kafka-console-consumer.sh --zookeeper wsl01:2181 --topic first --consumer.config config/consumer.properties

(3)在 wsl03 上启动生产者

[wsl@wsl03 kafka]$ bin/kafka-console-producer.sh --broker-list wsl01:9092 --topic first
>hello world
>wsl

(4)查看 wsl01 和 wsl02 的接收者。

[wsl@wsl01 kafka]$ bin/kafka-console-consumer.sh --zookeeper wsl01:2181 --topic first --consumer.config config/consumer.properties 
Using the ConsoleConsumer with old consumer is deprecated and will be removed in a future major release. Consider using the new consumer by passing [bootstrap-server] instead of [zookeeper].
hello world
[wsl@wsl02 kafka]$ bin/kafka-console-consumer.sh --zookeeper wsl01:2181 --topic first --consumer.config config/consumer.properties
Using the ConsoleConsumer with old consumer is deprecated and will be removed in a future major release. Consider using the new consumer by passing [bootstrap-server] instead of [zookeeper].
wsl

3.4 kafka高效读写数据

1. 顺序写磁盘
Kafka 的 producer 生产数据,要写入到 log 文件中,写的过程是一直追加到文件末端, 为顺序写。官网有数据表明,同样的磁盘,顺序写能到 600M/s,而随机写只有 100K/s。这 与磁盘的机械机构有关,顺序写之所以快,是因为其省去了大量磁头寻址的时间

2. 零复制技术

零拷贝.png

传统文件读写
传统的文件读写或者网络传输,通常需要将数据从内核态转换为用户态。应用程序读取用户态内存数据,写入文件 / Socket之前,需要从用户态转换为内核态之后才可以写入文件或者网卡当中
数据首先从磁盘读取到内核缓冲区,这里面的内核缓冲区就是页缓存(PageCache)。然后从内核缓冲区中复制到应用程序缓冲区(用户态),输出到输出设备时,又会将用户态数据转换为内核态数据。

DMA
DMA(Direct Memory Access 直接内存访问)。它是现代电脑的重要特征之一,允许不同速度的硬件之间直接交互,而不需要占用CPU的中断负载。DMA传输将一个地址空间复制到另一个地址空间,当CPU 初始化这个传输之后,实际的数据传输是有DMA设备之间完成,这样可以大大的减少CPU的消耗。

常见零拷贝方式

mmap
mmap 就是在用户态直接引用文件句柄,也就是用户态和内核态共享内核态的数据缓冲区,此时数据不需要复制到用户态空间。当应用程序往 mmap 输出数据时,此时就直接输出到了内核态数据,如果此时输出设备是磁盘的话,会直接写盘(flush间隔是30秒)

sendfile
对于sendfile 而言,数据不需要在应用程序做业务处理,仅仅是从一个 DMA 设备传输到另一个 DMA设备。 此时数据只需要复制到内核态,用户态不需要复制数据,并且也不需要像 mmap 那样对内核态的数据的句柄(文件引用)

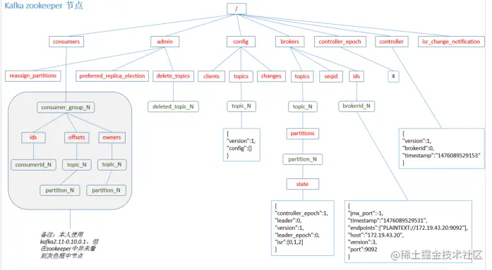
3.5 Zookeeper在kafka中的作用

Kafka 集群中有一个 broker 会被选举为 Controller,负责管理集群 broker 的上下线,所 有 topic 的分区副本分配 leader 选举等工作。 Controller 的管理工作都是依赖于 Zookeeper 的。

Leader选举.png

kafka集群中有2个种leader,一种是broker的leader即controller leader,还有一种就是partition的leader

Controller leader

当broker启动的时候,都会创建KafkaController对象,但是集群中只能有一个leader对外提供服务,这些每个节点上的KafkaController会在指定的zookeeper路径下创建临时节点,只有第一个成功创建的节点的KafkaController才可以成为leader,其余的都是follower。当leader故障后,所有的follower会收到通知,再次竞争在该路径下创建节点从而选举新的leader

Partition leader
由controller leader执行

  • 从Zookeeper中读取当前分区的所有ISR(in-sync replicas)集合
  • 调用配置的分区选择算法选择分区的leader

3.6 Kafka事务

Kafka 从 0.11 版本开始引入了事务支持。事务可以保证 Kafka 在 Exactly Once 语义的基 础上,生产和消费可以跨分区和会话,要么全部成功,要么全部失败

3.6.1 Producer 事务

为了实现跨分区跨会话的事务,需要引入一个全局唯一的 Transaction ID,并将 Producer 获得的 PID 和 Transaction ID 绑定。这样当 Producer 重启后就可以通过正在进行的 Transaction ID 获得原来的 PID。 为了管理 Transaction,Kafka 引入了一个新的组件 Transaction Coordinator。Producer 就是通过和 Transaction Coordinator 交互获得 Transaction ID 对应的任务状态。Transaction Coordinator 还负责将事务所有写入 Kafka 的一个内部 Topic,这样即使整个服务重启,由于事务状态得到保存,进行中的事务状态可以得到恢复,从而继续进行

3.6.2 Consumer 事务

上述事务机制主要是从 Producer 方面考虑,对于 Consumer 而言,事务的保证就会相对 较弱,尤其时无法保证 Commit 的信息被精确消费。这是由于 Consumer 可以通过 offset 访 问任意信息,而且不同的 Segment File 生命周期不同,同一事务的消息可能会出现重启后被 删除的情况。

4. Kafka API

4.1 Producer API

4.1.1 消息发送流程

Kafka 的 Producer 发送消息采用的是异步发送的方式。在消息发送的过程中,涉及到了 两个线程——main 线程和 Sender 线程,以及一个线程共享变量——RecordAccumulator。 main 线程将消息发送给 RecordAccumulator,Sender 线程不断从 RecordAccumulator 中拉取消息发送到 Kafka broker

kafka发送消息流程.png 相关参数:
batch.size:只有数据积累到 batch.size 之后,sender 才会发送数据。
linger.ms:如果数据迟迟未达到 batch.size,sender 等待 linger.time 之后就会发送数据

4.1.2 异步发送 API

1.不带回调函数的 API

public class MyProducer {
    public static void main(String[] args) {
        //1. 创建kafka生产者配置信息
        Properties properties = new Properties();
        //2. 添加配置信息
        properties.put("bootstrap.servers", "wsl01:9092");
        properties.put("acks", "all");
        //重试次数
        properties.put("retries", 1);
        //批次大小
        properties.put("batch.size", 16384);
        //等待时间
        properties.put("linger.ms", 1);
        //RecordAccumulator 缓冲区大小
        properties.put("buffer.memory", 33554432);
        // key ,value 的序列化类
        properties.put("key.serializer",
                "org.apache.kafka.common.serialization.StringSerializer");
        properties.put("value.serializer",
                "org.apache.kafka.common.serialization.StringSerializer");
        KafkaProducer<String, String> producer = new KafkaProducer<String, String>(properties);
    //    发送数据
        for (int i=0;i<10;i++){
            producer.send(new ProducerRecord<>("first","wsl-"+i));
        }
        //关闭资源
        producer.close();
    }
}

启动消费者

[wsl@wsl01 kafka]$ bin/kafka-console-consumer.sh --zookeeper wsl01:2181 --topic first

2. 带回调的API
回调函数会在 producer 收到 ack 时调用,为异步调用,该方法有两个参数,分别是RecordMetadata 和 Exception,如果 Exception 为 null,说明消息发送成功,如果Exception 不为 null,说明消息发送失败。
注意:消息发送失败会自动重试,不需要我们在回调函数中手动重试

public class CallBackProducer {
    public static void main(String[] args) {
        //1. 创建配置信息
        Properties properties=new Properties();
        properties.put(ProducerConfig.BOOTSTRAP_SERVERS_CONFIG,"wsl01:9092");
        properties.put(ProducerConfig.KEY_SERIALIZER_CLASS_CONFIG,"org.apache.kafka.common.serialization.StringSerializer");
        properties.put(ProducerConfig.VALUE_SERIALIZER_CLASS_CONFIG,"org.apache.kafka.common.serialization.StringSerializer");
        properties.put(ProducerConfig.ACKS_CONFIG,"all");
        properties.put(ProducerConfig.RETRIES_CONFIG,1);
        properties.put(ProducerConfig.BATCH_SIZE_CONFIG,16384);
        properties.put(ProducerConfig.LINGER_MS_CONFIG,1);
        properties.put(ProducerConfig.BUFFER_MEMORY_CONFIG,33554432);

        //2. 创建生产者对象
        KafkaProducer<String,String> producer=new KafkaProducer<String, String>(properties);
        //3 发送信息
        for (int i = 0; i < 10; i++) {
            producer.send(new ProducerRecord<>("first","hello-" + i), (recordMetadata, e) -> {
                if (e==null){
                    System.out.println(recordMetadata.partition()+"--"+recordMetadata.offset());
                }
            });
        }
        //关闭资源
        producer.close();
    }
}

3. 同步发送 API

public class SyncProducer {
    public static void main(String[] args) throws ExecutionException, InterruptedException {
        Properties properties=new Properties();
        //Kafka集群
        properties.put(ProducerConfig.BOOTSTRAP_SERVERS_CONFIG,"wsl01:9092");
        //ack应答机制配置
        properties.put(ProducerConfig.ACKS_CONFIG,"all");
        //重试次数
        properties.put(ProducerConfig.RETRIES_CONFIG,1);
        //批次大小
        properties.put(ProducerConfig.BATCH_SIZE_CONFIG,"16384");
        //等待时间
        properties.put(ProducerConfig.LINGER_MS_CONFIG,1);
        // 缓冲区大小
        properties.put(ProducerConfig.BUFFER_MEMORY_CONFIG,33554422);
        properties.put(ProducerConfig.KEY_SERIALIZER_CLASS_CONFIG,"org.apache.kafka.common.serialization.StringSerializer");
        properties.put(ProducerConfig.VALUE_SERIALIZER_CLASS_CONFIG,"org.apache.kafka.common.serialization.StringSerializer");
        KafkaProducer<String, String> producer = new KafkaProducer<String, String>(properties);
        for (int i = 0; i < 10; i++) {
            producer.send(new ProducerRecord<>("first",Integer.toString(i),Integer.toString(i))).get();
        }
        //关闭资源
        producer.close();
    }
}

开启消费者

[wsl@wsl01 kafka]$ bin/kafka-console-consumer.sh --bootstrap-server wsl01:9092 --from-beginning --topic first

4.2 开启消费者

Consumer 消费数据时的可靠性是很容易保证的,因为数据在 Kafka 中是持久化的,故不用担心数据丢失问题。

由于 consumer 在消费过程中可能会出现断电宕机等故障,consumer 恢复后,需要从故障前的位置的继续消费,所以 consumer 需要实时记录自己消费到了哪个 offset,以便故障恢复后继续消费。所以 offset 的维护是 Consumer 消费数据是必须考虑的问题

4.2.1 自动提交offset

用到的类
KafkaConsumer:需要创建一个消费者对象,用来消费数据
ConsumerConfig:获取所需的一系列配置参数
ConsuemrRecord:每条数据都要封装成一个 ConsumerRecord 对象为了使我们能够专注于自己的业务逻辑,Kafka 提供了自动提交 offset 的功能。 自动提交 offset 的相关参数:
enable.auto.commit:是否开启自动提交 offset 功能
auto.commit.interval.ms:自动提交 offset 的时间间隔


public class MyConsumer {
    public static void main(String[] args) {
        //1. 创建消费者配置信息
        Properties properties=new Properties();
        //2. 给配置信息赋值
        //连接的集群
        properties.put(ConsumerConfig.BOOTSTRAP_SERVERS_CONFIG,"wsl01:9092");
        //开启自动提交
        properties.put(ConsumerConfig.ENABLE_AUTO_COMMIT_CONFIG,true);
        //自动提交的延时
        properties.put(ConsumerConfig.AUTO_COMMIT_INTERVAL_MS_CONFIG,1000);
        // key ,value 的序列化类
        properties.put(ConsumerConfig.KEY_DESERIALIZER_CLASS_CONFIG,
                "org.apache.kafka.common.serialization.StringDeserializer");
        properties.put(ConsumerConfig.VALUE_DESERIALIZER_CLASS_CONFIG,
                "org.apache.kafka.common.serialization.StringDeserializer");
        //消费者组
        properties.put(ConsumerConfig.GROUP_ID_CONFIG,"wsl");
        //创建消费者
        KafkaConsumer<String,String> consumer=new KafkaConsumer<String, String>(properties);
        //订阅主题
        consumer.subscribe(Arrays.asList("first","second"));
        while (true){
            ConsumerRecords<String, String> consumerRecords = consumer.poll(100);
            for (ConsumerRecord<String, String> consumerRecord : consumerRecords) {
                System.out.println(consumerRecord.key()+"--"+consumerRecord.value());
            }
        }

    }
}

4.2.2 手动提交

手动提交 offset 的方法有两种:分别是 commitSync(同步提交)和commitAsync(异步提交)。两者的相同点是,都会将本次 poll 的一批数据最高的偏移量提交;不同点是,commitSync 阻塞当前线程,一直到提交成功,并且会自动失败重试(由不可控因素导致,也会出现提交失败);而 commitAsync 则没有失败重试机制,故有可能提交失败

1. 同步提交offset

public class SyncConsumer {
    public static void main(String[] args) {
        //1. 创建消费者配置信息
        Properties properties=new Properties();
        //2. 给配置信息赋值
        //连接的集群
        properties.put(ConsumerConfig.BOOTSTRAP_SERVERS_CONFIG,"wsl01:9092");
        //开启自动提交
        properties.put(ConsumerConfig.ENABLE_AUTO_COMMIT_CONFIG,true);
        //自动提交的延时
        properties.put(ConsumerConfig.AUTO_COMMIT_INTERVAL_MS_CONFIG,1000);
        // key ,value 的序列化类
        properties.put(ConsumerConfig.KEY_DESERIALIZER_CLASS_CONFIG,
                "org.apache.kafka.common.serialization.StringDeserializer");
        properties.put(ConsumerConfig.VALUE_DESERIALIZER_CLASS_CONFIG,
                "org.apache.kafka.common.serialization.StringDeserializer");
        //消费者组
        properties.put(ConsumerConfig.GROUP_ID_CONFIG,"wsl");
        //关闭自动提交
        properties.put(ConsumerConfig.ENABLE_AUTO_COMMIT_CONFIG,"false");
        //创建消费者
        KafkaConsumer<String,String> consumer=new KafkaConsumer<String, String>(properties);
        //订阅主题
        consumer.subscribe(Arrays.asList("first"));
        while (true){
            //消费者拉去数据
            ConsumerRecords<String, String> consumerRecords = consumer.poll(100);
            for (ConsumerRecord<String, String> consumerRecord : consumerRecords) {
                System.out.println(consumerRecord.key()+"--"+consumerRecord.value());
            }
            //同步提交,当前线程会阻塞知道offset提交成功
            consumer.commitSync();
        }
    }
}

2. 异步提交

public class AsyncConsumer {
    public static void main(String[] args) {
        //1. 创建消费者配置信息
        Properties properties=new Properties();
        //2. 给配置信息赋值
        //连接的集群
        properties.put(ConsumerConfig.BOOTSTRAP_SERVERS_CONFIG,"wsl01:9092");
        //开启自动提交
        properties.put(ConsumerConfig.ENABLE_AUTO_COMMIT_CONFIG,true);
        //自动提交的延时
        properties.put(ConsumerConfig.AUTO_COMMIT_INTERVAL_MS_CONFIG,1000);
        // key ,value 的序列化类
        properties.put(ConsumerConfig.KEY_DESERIALIZER_CLASS_CONFIG,
                "org.apache.kafka.common.serialization.StringDeserializer");
        properties.put(ConsumerConfig.VALUE_DESERIALIZER_CLASS_CONFIG,
                "org.apache.kafka.common.serialization.StringDeserializer");
        //消费者组
        properties.put(ConsumerConfig.GROUP_ID_CONFIG,"wsl");
        //关闭自动提交
        properties.put(ConsumerConfig.ENABLE_AUTO_COMMIT_CONFIG,"false");
        //创建消费者
        KafkaConsumer<String,String> consumer=new KafkaConsumer<String, String>(properties);
        //订阅主题
        consumer.subscribe(Arrays.asList("first"));
        while (true){
            //消费者拉去数据
            ConsumerRecords<String, String> consumerRecords = consumer.poll(100);
            for (ConsumerRecord<String, String> consumerRecord : consumerRecords) {
                System.out.println(consumerRecord.key()+"--"+consumerRecord.value());
            }
           //异步提交
            consumer.commitAsync(new OffsetCommitCallback() {
                @Override
                public void onComplete(Map<TopicPartition, OffsetAndMetadata> map, Exception e) {
                    if (e!=null){
                        System.out.println("Commit failed for offset"+map);
                    }
                }
            });

        }
    }
}

4.2.3 自定义存储offset

Kafka 0.9 版本之前,offset 存储在 zookeeper,0.9 版本及之后,默认将 offset 存储在 Kafka的一个内置的 topic 中。除此之外,Kafka 还可以选择自定义存储 offset。

offset 的维护是相当繁琐的,因为需要考虑到消费者的 Rebalace。

当有新的消费者加入消费者组、已有的消费者推出消费者组或者所订阅的主题的分区发生变化,就会触发到分区的重新分配,重新分配的过程叫做 Rebalance。

消费者发生 Rebalance 之后,每个消费者消费的分区就会发生变化。因此消费者要首先获取到自己被重新分配到的分区,并且定位到每个分区最近提交的 offset 位置继续消费

public class MyOffset {
    private static Map<TopicPartition, Long> currentOffset = new HashMap<>();

    //获取某分区最新的offset
    private static long getOffset(TopicPartition partition) {
        return 0;
    }

    private static void commitOffset(Map<TopicPartition, Long> currentOffset) {

    }

    public static void main(String[] args) {
        //1. 创建消费者配置信息
        Properties properties = new Properties();
        //2. 给配置信息赋值
        //连接的集群
        properties.put(ConsumerConfig.BOOTSTRAP_SERVERS_CONFIG, "wsl01:9092");
        //开启自动提交
        properties.put(ConsumerConfig.ENABLE_AUTO_COMMIT_CONFIG, true);
        //自动提交的延时
        properties.put(ConsumerConfig.AUTO_COMMIT_INTERVAL_MS_CONFIG, 1000);
        // key ,value 的序列化类
        properties.put(ConsumerConfig.KEY_DESERIALIZER_CLASS_CONFIG,
                "org.apache.kafka.common.serialization.StringDeserializer");
        properties.put(ConsumerConfig.VALUE_DESERIALIZER_CLASS_CONFIG,
                "org.apache.kafka.common.serialization.StringDeserializer");
        //消费者组
        properties.put(ConsumerConfig.GROUP_ID_CONFIG, "wsl");
        //创建消费者
        KafkaConsumer<String, String> consumer = new KafkaConsumer<String, String>(properties);
        //订阅主题
        consumer.subscribe(Arrays.asList("first"), new ConsumerRebalanceListener() {
            //该方法会在Rebalance之前调用
            @Override
            public void onPartitionsRevoked(Collection<TopicPartition> collection) {
                commitOffset(currentOffset);
            }

            //该方法会在Rebalance之后调用
            @Override
            public void onPartitionsAssigned(Collection<TopicPartition> collection) {
                currentOffset.clear();
                for (TopicPartition partition : collection) {
                    //定位到最新提交的offset位置继续消费
                    consumer.seek(partition, getOffset(partition));
                }
            }
        });
        while (true) {
            ConsumerRecords<String, String> consumerRecords = consumer.poll(100);
            for (ConsumerRecord<String, String> consumerRecord : consumerRecords) {
                System.out.println(consumerRecord.key() + "--" + consumerRecord.value());
           currentOffset.put(new TopicPartition(consumerRecord.topic(),consumerRecord.partition()),consumerRecord.offset());
            }
            //异步提交
            commitOffset(currentOffset);
        }

    }
}

4.3 自定义Interceptor

4.3.1 拦截器原理

Producer 拦截器(interceptor)是在 Kafka 0.10 版本被引入的,主要用于实现 clients 端的定制化控制逻辑。
对于 producer 而言,interceptor 使得用户在消息发送前以及 producer 回调逻辑前有机会对消息做一些定制化需求,比如修改消息等。同时,producer 允许用户指定多个 interceptor按序作用于同一条消息从而形成一个拦截链(interceptor chain)。Intercetpor 的实现接口是 org.apache.kafka.clients.producer.ProducerInterceptor,其定义的方法包括:
(1)configure(configs)
获取配置信息和初始化数据时调用。
(2)onSend(ProducerRecord):
该方法封装进 KafkaProducer.send 方法中,即它运行在用户主线程中。Producer 确保在消息被序列化以及计算分区前调用该方法。用户可以在该方法中对消息做任何操作,但最好保证不要修改消息所属的 topic 和分区,否则会影响目标分区的计算。
(3)onAcknowledgement(RecordMetadata, Exception):
该方法会在消息从 RecordAccumulator 成功发送到 Kafka Broker 之后,或者在发送过程中失败时调用。并且通常都是在 producer 回调逻辑触发之前。onAcknowledgement 运行在producer 的 IO 线程中,因此不要在该方法中放入很重的逻辑,否则会拖慢 producer 的消息发送效率。
(4)close:
关闭 interceptor,主要用于执行一些资源清理工作 如前所述,interceptor 可能被运行在多个线程中,因此在具体实现时用户需要自行确保 线程安全。另外倘若指定了多个 interceptor,则 producer 将按照指定顺序调用它们,并仅仅 是捕获每个 interceptor 可能抛出的异常记录到错误日志中而非在向上传递。这在使用过程中 要特别留意

4.3.2 案例

需求
实现一个简单的双 interceptor 组成的拦截链。第一个 interceptor 会在消息发送前将时间戳信息加到消息 value 的最前部;第二个 interceptor 会在消息发送后更新成功发送消息数或失败发送消息数。

1. 增加时间拦截器


public class TimeInterceptor implements ProducerInterceptor <String,String>{

    @Override
    public ProducerRecord<String, String> onSend(ProducerRecord<String, String> producerRecord) {
        //创建一个新的record,把时间戳写入消息体的最前部
        return new ProducerRecord<>(producerRecord.topic(),producerRecord.partition(),producerRecord.timestamp(),producerRecord.key(),System.currentTimeMillis()+","+producerRecord.value().toString());
    }

    @Override
    public void onAcknowledgement(RecordMetadata recordMetadata, Exception e) {

    }

    @Override
    public void close() {

    }

    @Override
    public void configure(Map<String, ?> map) {

    }
}

2. 统计发送消息成功和失败的次数,并在producer关闭时打印这两个计数器


public class CounterInterceptor implements ProducerInterceptor<String, String> {
    private int errorCounter = 0;
    private int successCounter = 0;

    @Override
    public ProducerRecord<String, String> onSend(ProducerRecord<String, String> producerRecord) {
        return producerRecord;
    }

    @Override
    public void onAcknowledgement(RecordMetadata recordMetadata, Exception e) {
        //统计成功和失败数
        if (e == null) {
            successCounter++;
        } else {
            errorCounter++;
        }
    }

    @Override
    public void close() {
        //保存结果
        System.out.println("Successful sent: " + successCounter);
        System.out.println("Failed sent: " + errorCounter);
    }

    @Override
    public void configure(Map<String, ?> map) {

    }
}

3. 主程序

public class InterceptorProducer {
    public static void main(String[] args) {
        Properties properties = new Properties();
        //Kafka集群
        properties.put(ProducerConfig.BOOTSTRAP_SERVERS_CONFIG, "wsl01:9092");
        //ack应答机制配置
        properties.put(ProducerConfig.ACKS_CONFIG, "all");
        //重试次数
        properties.put(ProducerConfig.RETRIES_CONFIG, 1);
        //批次大小
        properties.put(ProducerConfig.BATCH_SIZE_CONFIG, "16384");
        //等待时间
        properties.put(ProducerConfig.LINGER_MS_CONFIG, 1);
        // 缓冲区大小
        properties.put(ProducerConfig.BUFFER_MEMORY_CONFIG, 33554422);
        properties.put(ProducerConfig.KEY_SERIALIZER_CLASS_CONFIG, "org.apache.kafka.common.serialization.StringSerializer");
        properties.put(ProducerConfig.VALUE_SERIALIZER_CLASS_CONFIG, "org.apache.kafka.common.serialization.StringSerializer");
        //构建拦截器
        List<String> interceptors = new ArrayList<>();
        interceptors.add("com.wsl.kafka.interceptor.TimeInterceptor");
        interceptors.add("com.wsl.kafka.interceptor.CounterInterceptor");
        properties.put(ProducerConfig.INTERCEPTOR_CLASSES_CONFIG, interceptors);
        String topic = "first";
        Producer<String, String> producer = new KafkaProducer<>(properties);
        //发送消息
        for (int i = 0; i < 10; i++) {
            ProducerRecord<String, String> record = new ProducerRecord<>(topic, "message" + i);
            producer.send(record);
        }
        //关闭资源
        producer.close();
    }
}

5. Kafka 监控

5.1 Kafka Eagle

1. 修改 kafka 启动命令 修改 kafka-server-start.sh 命令中

if [ "x$KAFKA_HEAP_OPTS" = "x" ]; then
export KAFKA_HEAP_OPTS="-Xmx1G -Xms1G"
fi

if [ "x$KAFKA_HEAP_OPTS" = "x" ]; then
export KAFKA_HEAP_OPTS="-server -Xms2G -Xmx2G -XX:PermSize=128m
-XX:+UseG1GC -XX:MaxGCPauseMillis=200 -XX:ParallelGCThreads=8 -
XX:ConcGCThreads=5 -XX:InitiatingHeapOccupancyPercent=70"
export JMX_PORT="9999"
#export KAFKA_HEAP_OPTS="-Xmx1G -Xms1G"
fi

修改之后在启动 Kafka 之前要分发之其他节点

2. 下载解压kafka-eagle-bin-1.3.7.tar.gz

  1. 解压
[wsl@wsl01 module]$ tar -zxvf kafka-eagle-bin- 1.3.7.tar.gz
  1. 进入刚才解压的目录,将 kafka-eagle-web-1.3.7-bin.tar.gz 解压至/opt/module
[wsl@wsl01 kafka-eagle-bin-1.3.7]$ tar -zxvf kafka-eagle-web-1.3.7-bin.tar.gz -C /opt/module/
  1. 修改名称
[wsl@wsl01 module]$ mv kafka-eagle-web-1.3.7/ eagle
  1. 给启动文件执行权限
[wsl@wsl01  bin]$ chmod 777 ke.sh
  1. 修改配置文件
######################################
# multi zookeeper&kafka cluster list
######################################
kafka.eagle.zk.cluster.alias=cluster1
cluster1.zk.list=wsl01:2181,wsl02:2181,wsl03:2181
######################################
# kafka offset storage
######################################
cluster1.kafka.eagle.offset.storage=kafka
######################################
# enable kafka metrics
######################################
kafka.eagle.metrics.charts=true
kafka.eagle.sql.fix.error=false
######################################
# kafka jdbc driver address
######################################
kafka.eagle.driver=com.mysql.jdbc.Driver
kafka.eagle.url=jdbc:mysql://wsl01:3306/ke?useUnicode=true&characterEncoding=UTF-8&zeroDateTimeBehavior=convertToNull
kafka.eagle.username=root
kafka.eagle.password=000000
  1. 添加环境变量
export KE_HOME=/opt/module/eagle
export PATH=$PATH:$KE_HOME/bin

注意: source /etc/profile

  1. 启动
[wsl@wsl01 eagle]$ bin/ke.sh start
  1. 查看
http://wsl01:8048/ke
账号密码 admin 123456

6. Flume对接Kafka

1. 配置 flume(flume-kafka.conf)

# define
a1.sources = r1
a1.sinks = k1
a1.channels = c1
# source
a1.sources.r1.type = exec
a1.sources.r1.command = tail -F -c +0 /opt/module/data/flume.log
a1.sources.r1.shell = /bin/bash -c
# sink
a1.sinks.k1.type = org.apache.flume.sink.kafka.KafkaSink
a1.sinks.k1.kafka.bootstrap.servers=wsl01:9092,wsl02:9092,wsl03:9092
a1.sinks.k1.kafka.topic = first
a1.sinks.k1.kafka.flumeBatchSize = 20
a1.sinks.k1.kafka.producer.acks = 1
a1.sinks.k1.kafka.producer.linger.ms = 1
# channel
a1.channels.c1.type = memory
a1.channels.c1.capacity = 1000
a1.channels.c1.transactionCapacity = 100
# bind
a1.sources.r1.channels = c1
a1.sinks.k1.channel = c1

2. 启动 kafkaIDEA 消费者 3. 进入 flume 根目录下,启动 flume

$ bin/flume-ng agent -c conf/ -n a1 -f jobs/flume-kafka.conf

4. 向 /opt/module/data/flume.log 里追加数据,查看 kafka 消费者消费情况

$ echo hello >> /opt/module/data/flume.log