知乎万赞:35岁真的是程序员职场荣枯线吗?打破程序员“中年危机”

286 阅读5分钟

前言

有个话题叫做“程序员的悲哀是什么?”于是,有很多数程序员说出自己的命门:最大的悲哀就是以为自己挣到很多钱,其实根本不懂怎么挣钱,随着年龄增长,工作瓶颈越大,越容易受到歧视,不知道怎么走下去!

结果天天有人在焦虑“35岁程序员失业”的话题,说来说去,关键还是看程序员们自己

35 岁,真的是职场荣枯线吗?

前段时间看到知乎上的这个帖子:35 岁似乎已成职场荣枯线,失业风险叠加中年危机加剧焦虑,你如何看待「 35 岁危机」?

个人觉得的,其实 我们工作到了一定的年纪,有时候不用社会淘汰你,你自己就感觉体力跟不上了尤其是互联网公司,做开发的35岁甚至不到35岁,很多普遍转行或者是被动离职的。

(PS:这里不卖焦虑)

我们要以正确要以正确的眼光看待:

1.有些互联网公司的文化就是这样,比如部分互联网公司,基本不招聘35岁以上的了,对于老员工也会逐渐的减少或淘汰;

2.技术跟不上,或者技术比较薄弱有没有去努力提高自己的人;

3.混吃混喝的,不听管教,没有给公司做过实际贡献的人;

4.公司的财政状况出现危机,不得已要淘汰一些人,保留一些核心人物,其他人尽管技术好或者比较奋进仍然还会被淘汰,这种不是太高,如果出现这种问题趁早做打算我想对于很多公司之所以淘汰35岁的人,大部分都是以上的其中情况吧我想说的是35岁并不可怕,可怕的是你35岁前比较懒散,碌碌无为。

如何应对互联网行业的「中年危机」

1、纯技术路线 2、混圈子、混人脉、靠内推 3、靠猎头 4、靠自己

把自己能力提升是非常非常重要的部分。另外,需要注意的是,在自己学习时,要有方向,一方面要提升名气,使简历发光,一方面深入学习,要有真本事。

时刻保持平和得心态

之前有看到过一篇这样的帖子:什么样的程序员在35岁以后依然被公司抢着要?

至于35岁如何不被淘汰,那么上面的帖子已经给出了答案这里给大家一些建议:

1.现在的你无论是30岁还是35岁,我希望你能保持一颗奋进的心,时刻保持危机感

2.做技术的可以在一定的技术方向深入,如果走不通,可以走管理,管理走不通,可以走产品,产品走不通,可以走讲师,讲师走不通可以走自媒体任何事物都不是一层不变的,只要能生存能挣钱,其他行业也照样可以选择

3.现在退休年龄都延迟了,女生60男生65,现在30左右的你还有大把时间可以选择,哪怕是重新开始一门新行业,虽然前几年可能是低潮期,但个人感觉到了一定的时候也是有必要的最后说一句额外的话:无论你现在是做哪行工作,请一定要保持一个强健的体魄,因为有一个好的身体,真的太重要了!

在我看来,自我认识和不断提高经验非常的重要。现在竞争这么激烈,只有通过不断学习,提高自己,才能保持竞争力。

为了助力程序员朋友们跳槽面试、升职加薪、职业困境,提高自己的技术,本文给大家整了一套涵盖9个技术栈技术栈面试进阶的快速学习方法和资源。

全网首发-涵盖9个技术栈

  • Java基础(165页)
  • Android基础(168页)
  • UI控件(204页)
  • 网络通信(6页)
  • 架构设计(80页)
  • 性能优化(100页)
  • 源码流程(1174页)
  • 新技术(4页)
  • 面试(31页)

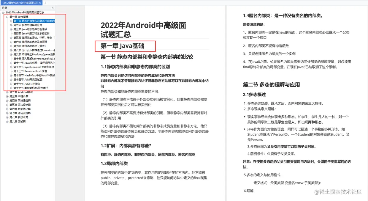
Java基础(2022版,全网首发)

(含:静态内部类和非静态内部类的比较,多态的理解与应用, java方法的多态性理解,java中接口和继承的区别,线程池的好处,详解,单例,线程池的优点及其原理,线程池的优点,为什么不推荐通过Executors直接创建线程池,创建线程或线程池时请指定有意义的线程名称,方便出错时回溯,深入理解ReentrantLock与Condition,Java多线程:线程间通信之Lock,Synchronized 关键字原理,ReentrantLock原理,HashMap中的Hash冲突解决和扩容机制, JVM常见面试题, JVM内存结构,类加载机制/双亲委托…)

Android基础(2022版,全网首发)

(含:Activity知识点, Fragment知识点, Service知识点, Intent知识点…)

UI控件篇(2022版,全网首发)

(含:屏幕适配,主要控件优化,事件分发与嵌套滚动…)

网络通信篇(2022版,全网首发)

架构设计篇(2022版,全网首发)

(含:MVP架构设计,组件化架构…)

性能优化篇(2022版,全网首发)

(含:启动优化,内存优化,绘制优化,安装包优化…)

源码流程篇(2022版,全网首发)

(含:开源库源码分析,Glide源码分析,OkHttp源码分析,Retrofit源码分析,RxJava源码分析…)

新技术篇(2022版,全网首发)

面试篇(2022版,全网首发)

(含:开源文档,面试合集…)

篇幅有限,内容比较多,已整理成文档,有需要的朋友可以点击这里免费领取。