拓端tecdat|R语言估计获胜概率:模拟分析学生多项选择考试通过概率可视化

176 阅读3分钟

原文链接:tecdat.cn/?p=24852 

原文出处:拓端数据部落公众号

“获胜概率”的实时计算(或估计)很困难。我们经常在足球比赛中,在选举中看到这种情况。

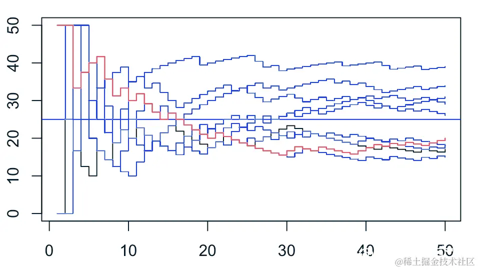
考虑经典的多项选择考试。在每个问题之后,想象您尝试计算学生通过考试的概率。在这里考虑我们有 50 个问题的情况。学生在答对 25 个以上时通过。为了模拟,我假设学生在每个问题上只掷硬币,我有 n 个学生,50 个问题


M=matrix

令 Xi,j 表示学生 i在问题 j 的分数。让 Si,j 表示累积分数,即 . 在第 j 步,我可以使用 T^i,j =50×Si,j /j 对最终得分进行某种预测。这是代码

S=apply
B

我们可以绘制它

plot(B)
abline
for(i in 2:n) lines
lines


但这 只是 对每一步的最终分数的预测。这不是通过概率的计算!

如果在 j 个问题之后,学生有 25 个正确的答案,那么概率应该是 1——即如果 Si,j ≥25。另一个简单的例子是:如果在j题之后,他直到最后都答对了,他能得到的分数不够,他就会失败。这意味着如果 Si,j +(50−i+1)<25,概率应该是 0。否则,要计算成功的概率,就很简单了。它是当成功的概率实际上是 Si,j /j 时,在 50-j 个问题中获得至少 25-Si,j 正确答案的概率。我们认识到二项式分布的生存概率。然后代码很简单

for(i in 1:50){
  for(j in 1:n){
    if() P[i,j]=1
    if()   P[i,j]=0
    if()B[i,j]=1-pbinom

所以如果我们绘制它,我们得到

plot(P
abline
for(i in 2:n) lines
lines

这比我们之前获得的曲线更不稳定!所以,计算“获胜概率”是一项复杂的工作!

当然,如果我的学生不抛硬币,情况就略有不同......这是我们得到的结果,如果一半的学生是好的(有2/3的概率答对问题),一半是不好的(1/3的概率)。

如果我们看通过的概率,我们通常不必等到最后(50道题)就知道谁通过了,谁没通过


最受欢迎的见解

1.R语言泊松Poisson回归模型分析案例

2.R语言进行数值模拟:模拟泊松回归模型

3.r语言泊松回归分析

4.R语言对布丰投针(蒲丰投针)实验进行模拟和动态可视化

5.用R语言模拟混合制排队随机服务排队系统

6.GARCH(1,1),MA以及历史模拟法的VaR比较

7.R语言做复杂金融产品的几何布朗运动的模拟

8.R语言进行数值模拟:模拟泊松回归模型

9.R语言对巨灾风险下的再保险合同定价研究案例:广义线性模型和帕累托分布Pareto distributions