张雪峰:你实现“财富自由”了吗?

503 阅读6分钟

前两天无意间看到张雪峰老师的演讲视频,感触颇深,给大家分享一下。

张雪峰:我们老师经常给我们讲一个概念,说什么呢,说你们这帮企业的,做企业的人总实现一个,总希望实现一个东西叫什么,叫财富自由,我估计你们经常会听到这四个字对吗财富自由,我问大家你们知道什么叫财富自由,你们知道什么叫财富自由吗?我们老师问我们说你们,你们觉得什么叫财富自由,我们有的同学说什么呢,财富自由不就是钱多吗,我想干啥干啥,我们老师说错了,什么叫财富自由,是你钱多到你不想干的事可以不干,你有说不的权利,你TM有说不的权利吗,你去做业务必须把这杯酒喝了,你有说不的权利吗,你有说不的权利你该怎么办,QNMB老子不跟你合作能怎么地

你实现“财富自由”了吗?

如果没有那我觉得学习是最适合你的方式了。为啥?

你会发现学习是你这一辈子遇到过的最简单的事啊,没有什么事再比学习容易了,真的,有人会说我觉得学习挺难的,我跟你随便说几个事,你今天在社会上可能会遇到的事,挣钱咱就不说了,你可能会遇到什么事比较难呢,明明一个孩子长得挺傻X,你非得说他长得挺帅,他是你老板的孩子,你有一个同事你很讨厌他,你不想跟他在一起工作你就得忍受他,就跟你现在有的时候得忍受你宿舍的室友一样,你没办法,这么多美女,你将来做业务的时候,总有一些油腻的中年男性,要跟你吃饭你不得不吃,哪个难?男同学你做业务的,人家跟你说你TM必须把这杯酒喝了,不喝我就不给你签单,你明明喝不下去了喝了你就得吐,你觉得哪个难?

所以,不要抱怨别人的工资是不是被高估了,嫉妒,羡慕都没用。

光羡慕他们有什么用?要行动起来,变得比他们更有钱!

中国程序员行业不是一个看创造力的行业,而是一个看执行力的行业!

找工作的小伙伴都知道,为了过面试,你啥都得会。数组,链表,堆,栈,队列,二叉树,图,哈希表你都要会。递归,回溯,动态规划你都要掌握。你还得参与过开源项目,阅读过源码。掌握两三门语言。

然后就是刷题。把题库刷穿才能提高过面试的机会。找工作的小伙伴应该对上面这些不陌生吧。从找实习到全职,再到跳槽,上面的内容你都要重复来一遍。

这是我总结的关于Android的一份《Android 中高级面试题汇总》资料,分享给大家,获取方式在文末。

资料分享

Android 中高级面试题汇总

Android 中高级面试题汇总包括:Java基础、Android基础、UI控件篇、网络通信篇、架构设计篇、性能优化篇、源码流程篇、新技术篇、面试篇九个章节,一共1932页

在这里插入图片描述

Java基础

  • 静态内部类和非静态内部类的比较
  • 多态的理解与应用
  • java方法的多态性理解
  • java中接口和继承的区别
  • 线程池的好处,详解,单例
  • 线程池的优点及其原理
  • 为什么不推荐通过Executors直接创建线程池
  • BlockingQueue及其实现
  • 深入理解ReentrantLock与Condition
  • Java多线程:线程间通信之Lock
  • Synchronized 关键字原理
  • ReentrantLock原理
  • HashMap中的Hash冲突解决和扩容机制
  • JVM常见面试题
  • JVM内存结构
  • 类加载机制/双亲委托 在这里插入图片描述

Android基础

Activity知识点(必问)

  • Activity 启动过程全解析
  • Fragment 知识点
  • onSaveInstanceState 以及 onRestoreInstanceState 使用
  • 4onConfigurationChanged使用以及问题解决

Fragment 知识点

  • Fragment 的通信问题, 新建 Fragment 为何不要在构造方法中传递参数
  • 为什么官方推荐 Fragment.setArguments(Bundlebundle)这种方式来传递参数,而不推荐通过构造方法直接来传递参数呢?
  • Androidx 下 Fragment 懒加载的新实现
  • Fragment全解析系列
  • Google-Fragment概览
  • Google-与其他Fragment通信
  • Service 知识点

Handler知识点(必问)

  • Android主线程阻塞处理及优化
  • 深入聊聊Android消息机制中的消息队列的设计
  • 深入理解MessageQueue
  • 你真的懂Handler.postDelayed()的原理吗?
  • Handler.postDelayed()是如何精确延迟指定时间的
  • Handler延迟消息执行机制,会阻塞吗?

Intent知识点

  • Android跨进程传递大内存数据
  • 数据存储 在这里插入图片描述

UI控件篇 屏幕适配

  • Android屏幕适配和方案
  • Android 目前稳定高效的UI适配方案

主要控件优化

  • RecyclerView优化

事件分发与嵌套滚动

  • NestedScrollingParent & NestedScrollingChild
  • 动态化页面构建方案
  • 组件与布局 在这里插入图片描述

网络通信篇 网络协议

  • 彻底理解 WebSocket 原理,附完整的实战代码(包含前端和后端) 在这里插入图片描述

架构设计篇

  • MVP架构设计
  • 组件化架构 在这里插入图片描述

性能优化篇

  • 启动优化
  • 内存优化
  • 绘制优化
  • 安装包优化

在这里插入图片描述

源码流程篇

  • 开源库源码分析
  • Glide 源码分析
  • Glide 面试题
  • 聊一聊关于Glide在面试中的那些事
  • 简历上如果写Glide,请注意以下几点…
  • Glide OOM问题解决方法汇总
  • OkHttp源码分析
  • Okhttp连接池复用机制
  • Okhttp 流程和优化的实现
  • OkHttp的整个异步请求流
  • HttpEngine中的sendRequest方法详解
  • OkHttp解析大总结
  • Okhttp任务队列工作原理
  • Android 网络优化,使用 HTTPDNS优化 DNS,从原理到 OkHttp 集成
  • Retrofit源码分析
  • RxJava源码分析
  • RxJava原理与源码分析 在这里插入图片描述

新技术篇

  • 实战问题 在这里插入图片描述

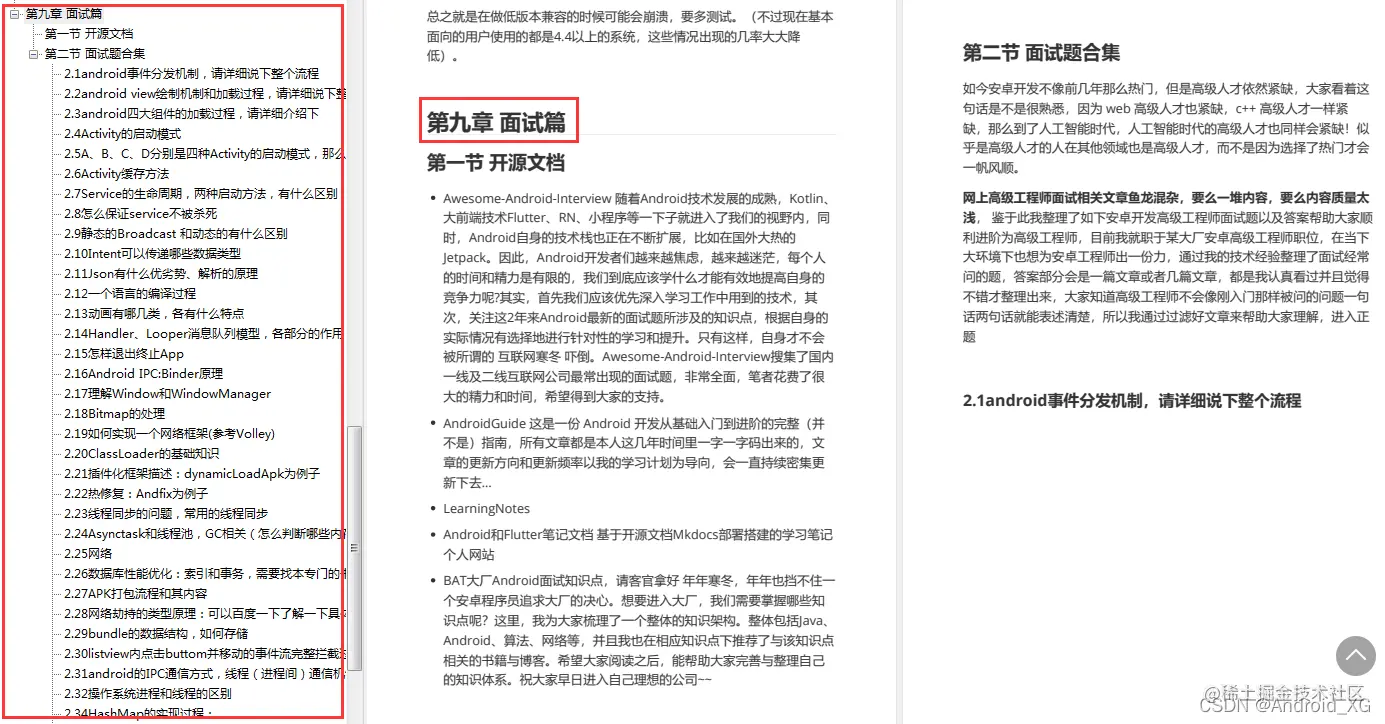
面试篇 开源文档 面试题合集

  • android事件分发机制,请详细说下整个流程
  • android view绘制机制和加载过程,请详细说下整个流程
  • android四大组件的加载过程,请详细介绍下
  • Activity的启动模式
  • A、B、C、D分别是四种Activity的启动模式,那么A->B->C->D->A->B->C->D分别启动,最后的activity栈是怎么样的
  • Activity缓存方法
  • Service的生命周期,两种启动方法,有什么区别
  • 怎么保证service不被杀死
  • 静态的Broadcast 和动态的有什么区别
  • Intent可以传递哪些数据类型
  • Json有什么优劣势、解析的原理
  • 一个语言的编译过程
  • 动画有哪几类,各有什么特点
  • Handler、Looper消息队列模型,各部分的作用
  • 怎样退出终止App
  • Android IPC:Binder 原理
  • 理解Window和WindowManager
  • Bitmap的处理
  • 如何实现一个网络框架(参考Volley)
  • ClassLoader的基础知识
  • 插件化框架描述:dynamicLoadApk为例子
  • 热修复:Andfix为例子
  • 线程同步的问题,常用的线程同步
  • Asynctask和线程池,GC相关(怎么判断哪些内存该GC,GC算法)
  • 数据库性能优化:索引和事务
  • APK打包流程和其内容
  • 网络劫持的类型原理
  • 操作系统进程和线程的区别
  • 在这里插入图片描述

文末

由于篇幅有限,资料内容过多,只展示目录和部分截图,需要完整版《Android 中高级面试题》请点击这里免费领取