【干货】Pygame实战:中国象棋人机对抗赛今开战!谁占上风?要不要来一盘试试?

328 阅读8分钟

导语

哈喽!哈喽!我是木木子!今日游戏更新——中国象棋上线啦!

中国象棋是一种古老的棋类游戏,大约有两千年的历史。

是中华文明非物质文化经典产物,艺术价值泛属于整个人类文明进化史的一个分枝。

在中国,可以随处在大街上、小公园儿里等地方经常看到一堆人围在一起下棋,这就足以说明中国象棋的流行性以及普遍性有多高!

早前曾有统计,14、15个中国人当中,就有1个会下中国象棋。中国象棋的受众,可能数以亿计!今天教大家制作一款中国象棋and想学象棋的话也可以来看看当作新手村吧~

PS 小编有话说

小编小时候也是下过各种棋的,比如 五子棋、泡泡棋、然后就是象棋吧~尤其是下课期间作为娱乐活动,经常跟小伙伴

儿凑一起下着玩儿。今天的话估计说起“下棋“——我居然想起了”云顶之奕”哈哈哈!估计也有人爱玩儿 。小心bb.jpg

之前疯狂沉迷——咋感觉我是个“汉子“呢!233333不要质疑我,我真的是个女孩子女孩纸

正文

1)游戏规则&基本玩法

1.1 基本玩法:中国象棋的游戏用具由棋盘和棋子组成,对局时,由执红棋的一方先走,双方轮流各走一招,直至分出胜、负、和,对局即终了。轮到走棋的一方,将某个棋子从一个交叉点走到另一个交叉点,或者吃掉对方的棋子而占领其交叉点,都算走了一着。双方各走一着,称为一个回合。

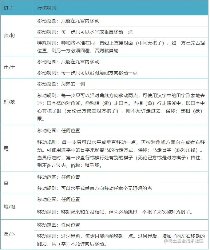
1.2 行棋规则:

2)素材文件

3)这款中国象棋主要分为五大部分:

chinachess.py 为主文件;constants.py 数据常量;pieces.py 棋子类,走法;computer.py 电脑走法计算;

button.py按钮定义。目前电脑走法比较傻,有兴趣的朋友可以对computer.py 进行升级!不过这针对大部分的新手

开始学象棋的话完全够用了哈~哈哈哈 如果你新手入门玩儿的过电脑就说明你入门了!

3.1 Chinachess.py 为主文件

import pygame
import time
import Xiangqi.constants as constants
from Xiangqi.button import Button
import Xiangqi.pieces as pieces
import Xiangqi.computer as computer


class MainGame():
    window = None
    Start_X = constants.Start_X
    Start_Y = constants.Start_Y
    Line_Span = constants.Line_Span
    Max_X = Start_X + 8 * Line_Span
    Max_Y = Start_Y + 9 * Line_Span


    player1Color = constants.player1Color
    player2Color = constants.player2Color
    Putdownflag = player1Color
    piecesSelected = None


    button_go = None
    piecesList = []


    def start_game(self):
        MainGame.window = pygame.display.set_mode([constants.SCREEN_WIDTH, constants.SCREEN_HEIGHT])
        pygame.display.set_caption("Python代码大全-中国象棋")
        MainGame.button_go = Button(MainGame.window, "重新开始", constants.SCREEN_WIDTH - 100, 300)  # 创建开始按钮
        self.piecesInit()


        while True:
            time.sleep(0.1)
            # 获取事件
            MainGame.window.fill(constants.BG_COLOR)
            self.drawChessboard()
            #MainGame.button_go.draw_button()
            self.piecesDisplay()
            self.VictoryOrDefeat()
            self.Computerplay()
            self.getEvent()
            pygame.display.update()
            pygame.display.flip()


    def drawChessboard(self): #画象棋盘
        mid_end_y = MainGame.Start_Y + 4 * MainGame.Line_Span
        min_start_y = MainGame.Start_Y + 5 * MainGame.Line_Span
        for i in range(0, 9):
            x = MainGame.Start_X + i * MainGame.Line_Span
            if i==0 or i ==8:
                y = MainGame.Start_Y + i * MainGame.Line_Span
                pygame.draw.line(MainGame.window, constants.BLACK, [x, MainGame.Start_Y], [x, MainGame.Max_Y], 1)
            else:
                pygame.draw.line(MainGame.window, constants.BLACK, [x, MainGame.Start_Y], [x, mid_end_y], 1)
                pygame.draw.line(MainGame.window, constants.BLACK, [x, min_start_y], [x, MainGame.Max_Y], 1)


        for i in range(0, 10):
            x = MainGame.Start_X + i * MainGame.Line_Span
            y = MainGame.Start_Y + i * MainGame.Line_Span
            pygame.draw.line(MainGame.window, constants.BLACK, [MainGame.Start_X, y], [MainGame.Max_X, y], 1)


        speed_dial_start_x =  MainGame.Start_X + 3 * MainGame.Line_Span
        speed_dial_end_x =  MainGame.Start_X + 5 * MainGame.Line_Span
        speed_dial_y1 = MainGame.Start_Y + 0 * MainGame.Line_Span
        speed_dial_y2 = MainGame.Start_Y + 2 * MainGame.Line_Span
        speed_dial_y3 = MainGame.Start_Y + 7 * MainGame.Line_Span
        speed_dial_y4 = MainGame.Start_Y + 9 * MainGame.Line_Span


        pygame.draw.line(MainGame.window, constants.BLACK, [speed_dial_start_x, speed_dial_y1], [speed_dial_end_x, speed_dial_y2], 1)
        pygame.draw.line(MainGame.window, constants.BLACK, [speed_dial_start_x, speed_dial_y2],
                         [speed_dial_end_x, speed_dial_y1], 1)
        pygame.draw.line(MainGame.window, constants.BLACK, [speed_dial_start_x, speed_dial_y3],
                         [speed_dial_end_x, speed_dial_y4], 1)
        pygame.draw.line(MainGame.window, constants.BLACK, [speed_dial_start_x, speed_dial_y4],
                         [speed_dial_end_x, speed_dial_y3], 1)


    def piecesInit(self):  #加载棋子
        MainGame.piecesList.append(pieces.Rooks(MainGame.player2Color, 0,0))
        MainGame.piecesList.append(pieces.Rooks(MainGame.player2Color,  8, 0))
        MainGame.piecesList.append(pieces.Elephants(MainGame.player2Color,  2, 0))
        MainGame.piecesList.append(pieces.Elephants(MainGame.player2Color,  6, 0))
        MainGame.piecesList.append(pieces.King(MainGame.player2Color, 4, 0))
        MainGame.piecesList.append(pieces.Knighs(MainGame.player2Color,  1, 0))
        MainGame.piecesList.append(pieces.Knighs(MainGame.player2Color,  7, 0))
        MainGame.piecesList.append(pieces.Cannons(MainGame.player2Color,  1, 2))
        MainGame.piecesList.append(pieces.Cannons(MainGame.player2Color, 7, 2))
        MainGame.piecesList.append(pieces.Mandarins(MainGame.player2Color,  3, 0))
        MainGame.piecesList.append(pieces.Mandarins(MainGame.player2Color, 5, 0))
        MainGame.piecesList.append(pieces.Pawns(MainGame.player2Color, 0, 3))
        MainGame.piecesList.append(pieces.Pawns(MainGame.player2Color, 2, 3))
        MainGame.piecesList.append(pieces.Pawns(MainGame.player2Color, 4, 3))
        MainGame.piecesList.append(pieces.Pawns(MainGame.player2Color, 6, 3))
        MainGame.piecesList.append(pieces.Pawns(MainGame.player2Color, 8, 3))


        MainGame.piecesList.append(pieces.Rooks(MainGame.player1Color,  0, 9))
        MainGame.piecesList.append(pieces.Rooks(MainGame.player1Color,  8, 9))
        MainGame.piecesList.append(pieces.Elephants(MainGame.player1Color, 2, 9))
        MainGame.piecesList.append(pieces.Elephants(MainGame.player1Color, 6, 9))
        MainGame.piecesList.append(pieces.King(MainGame.player1Color,  4, 9))
        MainGame.piecesList.append(pieces.Knighs(MainGame.player1Color, 1, 9))
        MainGame.piecesList.append(pieces.Knighs(MainGame.player1Color, 7, 9))
        MainGame.piecesList.append(pieces.Cannons(MainGame.player1Color,  1, 7))
        MainGame.piecesList.append(pieces.Cannons(MainGame.player1Color,  7, 7))
        MainGame.piecesList.append(pieces.Mandarins(MainGame.player1Color,  3, 9))
        MainGame.piecesList.append(pieces.Mandarins(MainGame.player1Color,  5, 9))
        MainGame.piecesList.append(pieces.Pawns(MainGame.player1Color, 0, 6))
        MainGame.piecesList.append(pieces.Pawns(MainGame.player1Color, 2, 6))
        MainGame.piecesList.append(pieces.Pawns(MainGame.player1Color, 4, 6))
        MainGame.piecesList.append(pieces.Pawns(MainGame.player1Color, 6, 6))
        MainGame.piecesList.append(pieces.Pawns(MainGame.player1Color, 8, 6))


    def piecesDisplay(self):
        for item in MainGame.piecesList:
            item.displaypieces(MainGame.window)
            #MainGame.window.blit(item.image, item.rect)


    def getEvent(self):
        # 获取所有的事件
        eventList = pygame.event.get()
        for event in eventList:
            if event.type == pygame.QUIT:
                self.endGame()
            elif event.type == pygame.MOUSEBUTTONDOWN:
                pos = pygame.mouse.get_pos()
                mouse_x = pos[0]
                mouse_y = pos[1]
                if (
                        mouse_x > MainGame.Start_X - MainGame.Line_Span / 2 and mouse_x < MainGame.Max_X + MainGame.Line_Span / 2) and (
                        mouse_y > MainGame.Start_Y - MainGame.Line_Span / 2 and mouse_y < MainGame.Max_Y + MainGame.Line_Span / 2):
                    # print( str(mouse_x) + "" + str(mouse_y))
                    # print(str(MainGame.Putdownflag))
                    if MainGame.Putdownflag != MainGame.player1Color:
                        return


                    click_x = round((mouse_x - MainGame.Start_X) / MainGame.Line_Span)
                    click_y = round((mouse_y - MainGame.Start_Y) / MainGame.Line_Span)
                    click_mod_x = (mouse_x - MainGame.Start_X) % MainGame.Line_Span
                    click_mod_y = (mouse_y - MainGame.Start_Y) % MainGame.Line_Span
                    if abs(click_mod_x - MainGame.Line_Span / 2) >= 5 and abs(
                            click_mod_y - MainGame.Line_Span / 2) >= 5:
                        # print("有效点:x="+str(click_x)+" y="+str(click_y))
                        # 有效点击点
                        self.PutdownPieces(MainGame.player1Color, click_x, click_y)
                else:
                    print("out")
                if MainGame.button_go.is_click():
                    #self.restart()
                    print("button_go click")
                else:
                    print("button_go click out")


    def PutdownPieces(self, t, x, y):
        selectfilter=list(filter(lambda cm: cm.x == x and cm.y == y and cm.player == MainGame.player1Color,MainGame.piecesList))
        if len(selectfilter):
            MainGame.piecesSelected = selectfilter[0]
            return


        if MainGame.piecesSelected :
            #print("1111")


            arr = pieces.listPiecestoArr(MainGame.piecesList)
            if MainGame.piecesSelected.canmove(arr, x, y):
                self.PiecesMove(MainGame.piecesSelected, x, y)
                MainGame.Putdownflag = MainGame.player2Color
        else:
            fi = filter(lambda p: p.x == x and p.y == y, MainGame.piecesList)
            listfi = list(fi)
            if len(listfi) != 0:
                MainGame.piecesSelected = listfi[0]


    def PiecesMove(self,pieces,  x , y):
        for item in  MainGame.piecesList:
            if item.x ==x and item.y == y:
                MainGame.piecesList.remove(item)
        pieces.x = x
        pieces.y = y
        print("move to " +str(x) +" "+str(y))
        return True


    def Computerplay(self):
        if MainGame.Putdownflag == MainGame.player2Color:
            print("轮到电脑了")
            computermove = computer.getPlayInfo(MainGame.piecesList)
            #if computer==None:
                #return
            piecemove = None
            for item in MainGame.piecesList:
                if item.x == computermove[0] and item.y == computermove[1]:
                    piecemove= item


            self.PiecesMove(piecemove, computermove[2], computermove[3])
            MainGame.Putdownflag = MainGame.player1Color


    #判断游戏胜利
    def VictoryOrDefeat(self):
        txt =""
        result = [MainGame.player1Color,MainGame.player2Color]
        for item in MainGame.piecesList:
            if type(item) ==pieces.King:
                if item.player == MainGame.player1Color:
                    result.remove(MainGame.player1Color)
                if item.player == MainGame.player2Color:
                    result.remove(MainGame.player2Color)


        if len(result)==0:
            return
        if result[0] == MainGame.player1Color :
            txt = "失败!"
        else:
            txt = "胜利!"
        MainGame.window.blit(self.getTextSuface("%s" % txt), (constants.SCREEN_WIDTH - 100, 200))
        MainGame.Putdownflag = constants.overColor


    def getTextSuface(self, text):
        pygame.font.init()
        # print(pygame.font.get_fonts())
        font = pygame.font.SysFont('kaiti', 18)
        txt = font.render(text, True, constants.TEXT_COLOR)
        return txt


    def endGame(self):
        print("exit")
        exit()


if __name__ == '__main__':
    MainGame().start_game()

3.2 Constants.py 数据常量

#数据常量
import pygame


SCREEN_WIDTH=900
SCREEN_HEIGHT=650
Start_X = 50
Start_Y = 50
Line_Span = 60


player1Color = 1
player2Color = 2
overColor = 3


BG_COLOR=pygame.Color(200, 200, 200)
Line_COLOR=pygame.Color(255, 255, 200)
TEXT_COLOR=pygame.Color(255, 0, 0)


# 定义颜色
BLACK = ( 0, 0, 0)
WHITE = (255, 255, 255)
RED = (255, 0, 0)
GREEN = ( 0, 255, 0)
BLUE = ( 0, 0, 255)


repeat = 0


pieces_images = {
    'b_rook': pygame.image.load("imgs/s2/b_c.gif"),
    'b_elephant': pygame.image.load("imgs/s2/b_x.gif"),
    'b_king': pygame.image.load("imgs/s2/b_j.gif"),
    'b_knigh': pygame.image.load("imgs/s2/b_m.gif"),
    'b_mandarin': pygame.image.load("imgs/s2/b_s.gif"),
    'b_cannon': pygame.image.load("imgs/s2/b_p.gif"),
    'b_pawn': pygame.image.load("imgs/s2/b_z.gif"),


    'r_rook': pygame.image.load("imgs/s2/r_c.gif"),
    'r_elephant': pygame.image.load("imgs/s2/r_x.gif"),
    'r_king': pygame.image.load("imgs/s2/r_j.gif"),
    'r_knigh': pygame.image.load("imgs/s2/r_m.gif"),
    'r_mandarin': pygame.image.load("imgs/s2/r_s.gif"),
    'r_cannon': pygame.image.load("imgs/s2/r_p.gif"),
    'r_pawn': pygame.image.load("imgs/s2/r_z.gif"),
}

3.3 Pieces.py 棋子类,走法

#棋子类,走法
import pygame
import Xiangqi.constants as constants


class  Pieces():
    def __init__(self, player,  x, y):
        self.imagskey = self.getImagekey()
        self.image = constants.pieces_images[self.imagskey]
        self.x = x
        self.y = y
        self.player = player
        self.rect = self.image.get_rect()
        self.rect.left = constants.Start_X + x * constants.Line_Span - self.image.get_rect().width / 2
        self.rect.top = constants.Start_Y + y * constants.Line_Span - self.image.get_rect().height / 2


    def displaypieces(self,screen):
        #print(str(self.rect.left))
        self.rect.left = constants.Start_X + self.x * constants.Line_Span - self.image.get_rect().width / 2
        self.rect.top = constants.Start_Y + self.y * constants.Line_Span - self.image.get_rect().height / 2
        screen.blit(self.image,self.rect);
        #self.image = self.images
        #MainGame.window.blit(self.image,self.rect)


    def canmove(self, arr, moveto_x, moveto_y):
        pass
    def getImagekey(self):
        return None
    def getScoreWeight(self,listpieces):
        return  None


class Rooks(Pieces):
    def __init__(self, player,  x, y):
        self.player = player
        super().__init__(player,  x, y)


    def getImagekey(self):
        if self.player == constants.player1Color:
            return "r_rook"
        else:
            return "b_rook"


    def canmove(self, arr, moveto_x, moveto_y):
        if self.x == moveto_x and self.y == moveto_y:
            return False
        if arr[moveto_x][moveto_y] ==self.player :
            return  False
        if self.x == moveto_x:
            step = -1 if self.y > moveto_y else 1
            for i in range(self.y +step, moveto_y, step):
                if arr[self.x][i] !=0 :
                    return False
            #print(" move y")
            return True


        if self.y == moveto_y:
            step = -1 if self.x > moveto_x else 1
            for i in range(self.x + step, moveto_x, step):
                if arr[i][self.y] != 0:
                    return False
            return True


    def getScoreWeight(self, listpieces):
        score = 11
        return score


class Knighs(Pieces):
    def __init__(self, player,  x, y):
        self.player = player
        super().__init__(player,  x, y)
    def getImagekey(self):
        if self.player == constants.player1Color:
            return "r_knigh"
        else:
            return "b_knigh"
    def canmove(self, arr, moveto_x, moveto_y):
        if self.x == moveto_x and self.y == moveto_y:
            return False
        if arr[moveto_x][moveto_y] == self.player:
            return False
        #print(str(self.x) +""+str(self.y))
        move_x = moveto_x-self.x
        move_y = moveto_y - self.y
        if abs(move_x) == 1 and abs(move_y) == 2:
            step = 1 if move_y > 0 else -1
            if arr[self.x][self.y + step] == 0:
                return True
        if abs(move_x) == 2 and abs(move_y) == 1:
            step = 1 if move_x >0 else -1
            if arr[self.x +step][self.y] ==0 :
                return  True


    def getScoreWeight(self, listpieces):
        score = 5
        return score


class Elephants(Pieces):
    def __init__(self, player, x, y):
        self.player = player
        super().__init__(player, x, y)
    def getImagekey(self):
        if self.player == constants.player1Color:
            return "r_elephant"
        else:
            return "b_elephant"
    def canmove(self, arr, moveto_x, moveto_y):
        if self.x == moveto_x and self.y == moveto_y:
            return False
        if arr[moveto_x][moveto_y] == self.player:
            return False
        if self.y <=4 and moveto_y >=5 or self.y >=5 and moveto_y <=4:
            return  False
        move_x = moveto_x - self.x
        move_y = moveto_y - self.y
        if abs(move_x) == 2 and abs(move_y) == 2:
            step_x = 1 if move_x > 0 else -1
            step_y = 1 if move_y > 0 else -1
            if arr[self.x + step_x][self.y + step_y] == 0:
                return True


    def getScoreWeight(self, listpieces):
        score = 2
        return score
class Mandarins(Pieces):


    def __init__(self, player,  x, y):
        self.player = player
        super().__init__(player,  x, y)


    def getImagekey(self):
        if self.player == constants.player1Color:
            return "r_mandarin"
        else:
            return "b_mandarin"
    def canmove(self, arr, moveto_x, moveto_y):
        if self.x == moveto_x and self.y == moveto_y:
            return False
        if arr[moveto_x][moveto_y] == self.player:
            return False
        if moveto_x <3 or moveto_x >5:
            return False
        if moveto_y > 2 and moveto_y < 7:
            return False
        move_x = moveto_x - self.x
        move_y = moveto_y - self.y
        if abs(move_x) == 1 and abs(move_y) == 1:
            return True
    def getScoreWeight(self, listpieces):
        score = 2
        return score


class King(Pieces):
    def __init__(self, player, x, y):
        self.player = player
        super().__init__(player, x, y)
    def getImagekey(self):
        if self.player == constants.player1Color:
            return "r_king"
        else:
            return "b_king"


    def canmove(self, arr, moveto_x, moveto_y):
        if self.x == moveto_x and self.y == moveto_y:
            return False
        if arr[moveto_x][moveto_y] == self.player:
            return False
        if moveto_x < 3 or moveto_x > 5:
            return False
        if moveto_y > 2 and moveto_y < 7:
            return False
        move_x = moveto_x - self.x
        move_y = moveto_y - self.y
        if abs(move_x) + abs(move_y) == 1:
            return True
    def getScoreWeight(self, listpieces):
        score = 150
        return score
class Cannons(Pieces):
    def __init__(self, player,  x, y):
        self.player = player
        super().__init__(player, x, y)
    def getImagekey(self):
        if self.player == constants.player1Color:
            return "r_cannon"
        else:
            return "b_cannon"


    def canmove(self, arr, moveto_x, moveto_y):
        if self.x == moveto_x and self.y == moveto_y:
            return False
        if arr[moveto_x][moveto_y] == self.player:
            return False
        overflag = False
        if self.x == moveto_x:
            step = -1 if self.y > moveto_y else 1
            for i in range(self.y + step, moveto_y, step):
                if arr[self.x][i] != 0:
                    if overflag:
                        return False
                    else:
                        overflag = True


            if overflag and arr[moveto_x][moveto_y] == 0:
                return False
            if not overflag and arr[self.x][moveto_y] != 0:
                return False


            return True


        if self.y == moveto_y:
            step = -1 if self.x > moveto_x else 1
            for i in range(self.x + step, moveto_x, step):
                if arr[i][self.y] != 0:
                    if overflag:
                        return False
                    else:
                        overflag = True


            if overflag and arr[moveto_x][moveto_y] == 0:
                return False
            if not overflag and arr[moveto_x][self.y] != 0:
                return False
            return True
    def getScoreWeight(self, listpieces):
        score = 6
        return score


class Pawns(Pieces):
    def __init__(self, player, x, y):
        self.player = player
        super().__init__(player,  x, y)
    def getImagekey(self):
        if self.player == constants.player1Color:
            return "r_pawn"
        else:
            return "b_pawn"


    def canmove(self, arr, moveto_x, moveto_y):
        if self.x == moveto_x and self.y == moveto_y:
            return False
        if arr[moveto_x][moveto_y] == self.player:
            return False
        move_x = moveto_x - self.x
        move_y = moveto_y - self.y


        if self.player == constants.player1Color:
            if self.y > 4  and move_x != 0 :
                return  False
            if move_y > 0:
                return  False
        elif self.player == constants.player2Color:
            if self.y <= 4  and move_x != 0 :
                return  False
            if move_y < 0:
                return False


        if abs(move_x) + abs(move_y) == 1:
            return True
    def getScoreWeight(self, listpieces):
        score = 2
        return score


def listPiecestoArr(piecesList):
    arr = [[0 for i in range(10)] for j in range(9)]
    for i in range(0, 9):
        for j in range(0, 10):
            if len(list(filter(lambda cm: cm.x == i and cm.y == j and cm.player == constants.player1Color,
                               piecesList))):
                arr[i][j] = constants.player1Color
            elif len(list(filter(lambda cm: cm.x == i and cm.y == j and cm.player == constants.player2Color,
                                 piecesList))):
                arr[i][j] = constants.player2Color


    return arr

3.4 Computer.py 电脑走法计算

#电脑走法计算
import Xiangqi.constants as constants
#import time
from Xiangqi.pieces import listPiecestoArr


def getPlayInfo(listpieces):
    pieces = movedeep(listpieces ,1 ,constants.player2Color)
    return [pieces[0].x,pieces[0].y, pieces[1], pieces[2]]


def movedeep(listpieces, deepstep, player):
    arr = listPiecestoArr(listpieces)
    listMoveEnabel = []
    for i in range(0, 9):
        for j in range(0, 10):
            for item in listpieces:
                if item.player == player and item.canmove(arr, i, j):
                    #标记是否有子被吃 如果被吃 在下次循环时需要补会
                    piecesremove = None
                    for itembefore in listpieces:
                        if itembefore.x == i and itembefore.y == j:
                            piecesremove= itembefore
                            break
                    if piecesremove != None:
                        listpieces.remove(piecesremove)


                    #记录移动之前的位置
                    move_x = item.x
                    move_y = item.y
                    item.x = i
                    item.y = j


                    #print(str(move_x) + "," + str(move_y) + "," + str(item.x) + "  ,  " + str(item.y))
                    scoreplayer1 = 0
                    scoreplayer2 = 0
                    for itemafter in listpieces:
                        if itemafter.player == constants.player1Color:
                            scoreplayer1 += itemafter.getScoreWeight(listpieces)
                        elif  itemafter.player == constants.player2Color:
                            scoreplayer2 += itemafter.getScoreWeight(listpieces)


                    #print("得分:"+item.imagskey +", "+str(len(moveAfterListpieces))+","+str(i)+","+str(j)+"," +str(scoreplayer1) +"  ,  "+ str(scoreplayer2) )
                    #print(str(deepstep))
                    #如果得子 判断对面是否可以杀过来,如果又被杀,而且子力评分低,则不干
                    arrkill = listPiecestoArr(listpieces)


                    if scoreplayer2 > scoreplayer1 :
                        for itemkill in listpieces:
                            if itemkill.player == constants.player1Color and itemkill.canmove(arrkill, i, j):
                                scoreplayer2=scoreplayer1


                    if deepstep > 0 :
                        nextplayer = constants.player1Color if player == constants.player2Color else constants.player2Color
                        nextpiecesbest= movedeep(listpieces, deepstep -1, nextplayer)
                        listMoveEnabel.append([item, i, j, nextpiecesbest[3], nextpiecesbest[4], nextpiecesbest[5]])
                    else:
                        #print(str(len(listpieces)))
                        #print("得分:" + item.imagskey + ", " + str(len(listpieces)) + "," + str(move_x) + "," + str(move_y) + "," + str(i) + "  ,  " + str(j))
                        if player == constants.player2Color:
                            listMoveEnabel.append([item, i, j, scoreplayer1, scoreplayer2, scoreplayer1 - scoreplayer2])
                        else:
                            listMoveEnabel.append([item, i, j, scoreplayer1, scoreplayer2, scoreplayer2 - scoreplayer1])
                    #print("得分:"+str(scoreplayer1))
                    item.x = move_x
                    item.y = move_y
                    if piecesremove != None:
                        listpieces.append(piecesremove)


    list_scorepalyer1 = sorted(listMoveEnabel, key=lambda tm: tm[5], reverse=True)
    piecesbest = list_scorepalyer1[0]
    if deepstep ==1 :
        print(list_scorepalyer1)
    return piecesbest

3.5 Button.py按钮定义

#设置按钮
import pygame
class Button():
    def __init__(self, screen, msg, left,top):  # msg为要在按钮中显示的文本
        """初始化按钮的属性"""
        self.screen = screen
        self.screen_rect = screen.get_rect()


        self.width, self.height = 150, 50  # 这种赋值方式很不错
        self.button_color = (72, 61, 139)  # 设置按钮的rect对象颜色为深蓝
        self.text_color = (255, 255, 255)  # 设置文本的颜色为白色
        pygame.font.init()
        self.font = pygame.font.SysFont('kaiti', 20)  # 设置文本为默认字体,字号为40


        self.rect = pygame.Rect(0, 0, self.width, self.height)
        #self.rect.center = self.screen_rect.center  # 创建按钮的rect对象,并使其居中
        self.left = left
        self.top = top


        self.deal_msg(msg)  # 渲染图像


    def deal_msg(self, msg):
        """将msg渲染为图像,并将其在按钮上居中"""
        self.msg_img = self.font.render(msg, True, self.text_color, self.button_color)  # render将存储在msg的文本转换为图像
        self.msg_img_rect = self.msg_img.get_rect()  # 根据文本图像创建一个rect
        self.msg_img_rect.center = self.rect.center  # 将该rect的center属性设置为按钮的center属性


    def draw_button(self):
        #self.screen.fill(self.button_color, self.rect)  # 填充颜色
        self.screen.blit(self.msg_img, (self.left,self.top))  # 将该图像绘制到屏幕


    def is_click(self):
        point_x, point_y = pygame.mouse.get_pos()
        x = self.left
        y = self.top
        w, h = self.msg_img.get_size()


        in_x = x < point_x < x + w
        in_y = y < point_y < y + h
        return in_x and in_y

4)游戏效果

总结

好啦!文章就写到这里了哈,想入门象棋的可以先试着自己研究下,上面的教程也有说走法、行棋的规则,然后后面就

是实战,自己动手跟电脑来一场对决吧~

源码基地——

私信小编06或者点击这行蓝色字体即可免费获取哈!

🎉往期推荐阅读——

项目1.0 超级玛丽

程序员自制游戏:超级玛丽100%真实版,能把你玩哭了~【附源码】

项目1.1 扫雷

Pygame实战:据说这是史上最难扫雷游戏,没有之一,你们感受下......

项目1.2 魂斗罗

Pygame实战:多年后“魂斗罗”像素风归来 不止是经典与情怀@全体成员

项目1.3 太空机甲游戏

Pygame实战:牛,几千行代码实现《机甲闯关冒险游戏》,太牛了(保存起来慢慢学)

🎄文章汇总——

项目1.0 Python—2021 |已有文章汇总 | 持续更新,直接看这篇就够了

(更多内容+源码都在文章汇总哦!!欢迎阅读~)

ä¸­å›½è±¡æ£‹å† å†›é‚€æ‚¨å¯¹å¼ˆ