[路飞]_两数相加

155 阅读2分钟

题目介绍

给你两个 非空 的链表,表示两个非负的整数。它们每位数字都是按照 逆序 的方式存储的,并且每个节点只能存储 一位 数字。

请你将两个数相加,并以相同形式返回一个表示和的链表。

你可以假设除了数字 0 之外,这两个数都不会以 0 开头。

示例1

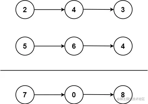
image.png

输入: l1 = [2,4,3], l2 = [5,6,4]
输出: [7,0,8]
解释: 342 + 465 = 807.

示例2

输入: l1 = [0], l2 = [0]
输出: [0]

示例3

输入: l1 = [9,9,9,9,9,9,9], l2 = [9,9,9,9]
输出: [8,9,9,9,0,0,0,1]

提示:

解题思路

因为数字是通过逆序存储的,也就是说链表的头节点是个位数,下一个节点是十位数,以此类推,那么我们只需要将两个链表从头节点开始,相同位置进行相加,同时保存进位相加

如果两个数的长度不一致,那么只需要将长度较短的用 0 补齐就可以了

最后还要注意的是,如果加完了最后一位并且进位不为 0 的话,还需要将进位加到结果的链表结尾

6.gif

解题代码

var addTwoNumbers = function(l1, l2) {
    // 用于记录进位
    let sign = 0
    // 定义虚拟头节点
    const newHead = new ListNode(-1)
    let p = newHead
    while (l1 || l2) {
        // 如果 l1 或者 l2 不存在,则加 0
        const l1_val = l1 ? l1.val : 0,
              l2_val = l2 ? l2.val : 0,
              // 每一位的结果由 l1 + l2 + sign
              sum = l1_val + l2_val + sign
        // 下一个节点为和的个位上的数
        p.next = new ListNode(sum % 10)
        // p 指针往前走
        p = p.next
        // 进位为和的十位上的数
        sign = Math.floor(sum / 10)
        // 如果 l1 或者 l2不为空,则指向其下一个节点
        l1 = l1 ? l1.next : l1
        l2 = l2 ? l2.next : l2
    }
    if (sign) p.next = new ListNode(sign)
    // 返回链表头节点
    return newHead.next
};