vue从入门到精通之【生命周期函数(钩子函数)】(四)

216 阅读3分钟

生命周期定义

每个vue实例在被创建之前都要经过一系列的初始化过程,这个过程就是vue的生命周期。详细来说,就是Vue实例从开始创建,初始化数据,编译模板,挂在dom->渲染,更新->渲染,卸载等一系列过程,我们称这是vue的生命周期,各个阶段有相对应的事件钩子。

钩子函数:当代码执行到特定阶段的时候会调用的函数,也是回调函数。

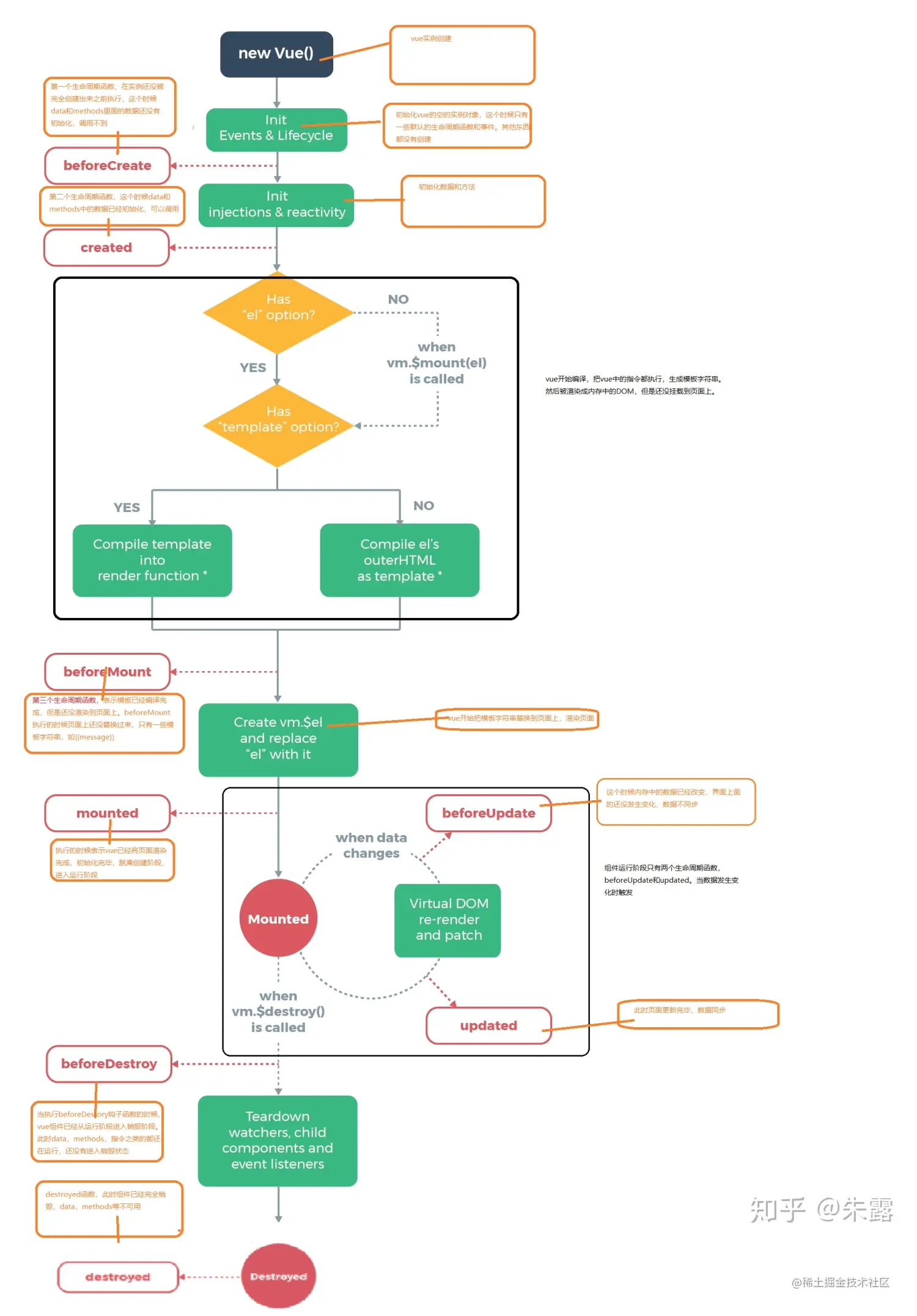
生命周期示意图

  1. 初始化
    • beforeCreate 实例刚创建,无任何属性
    • created 组件实例创建完成,有属性了,data、el都有了,没有DOM,所以el还没有被挂载,这个钩子函数可以发送axios请求把请求回来的数据保存到data中。
  2. 模板编译--渲染
    • beforeMount 模板编译之前,有DOM了,DOM没有被挂载;beforeMount 做的事情就是调用render方法,但是一般不会增加业务逻辑
    • mounted 模板编译之后,DOM已经挂载,此时可以通过DOM API获取到DOM节点,$ref属性可以访问。
  3. 更新(数据变了)
    • beforeUpdate 更新之前,数据一定改变,页面还没有同步更新.响应式数据更新时调用,发生在虚拟DOM打补丁之前。 组件更新之前执行的函数。 数据更新了,但是,vue(组件)对象对应的dom中的内部(innerHTML)没有变,所以叫作组件更新前。
    • updated 更新之后,数据一定改变,页面进行更新.虚拟 DOM 重新渲染和打补丁之后调用,组件DOM已经更新,可执行依赖于DOM的操作.[这个钩子函数就不要再去更新数据,可能会发生死循环]
  4. 销毁
    • beforeDestroy 销毁之前,this仍能获取到实例,还可以用data、methods等。这个钩子函数一般做事件的移除、清空定时器
    • destroyed 销毁之后,保留原来的样式,不受vue控制。常见的销毁方式:手动( vm.$destory()移除所有的观察者 )、移除组件、路由切换 实例销毁后调用,调用后,Vue 实例指示的所有东西都会解绑定,所有的事件监听器会被移除,所有的子实例也会被销毁。视图并不会刷新

从上图可以很明显的看出现在vue2.0都包括了哪些生命周期的函数了,总结一下,对官方文档的那张图简化一下,就得到了这张图。

生命周期探究

对于执行顺序和什么时候执行,看上面图基本有个了解了。下面我们将结合代码去看看钩子函数的执行。

<!DOCTYPE html>
<html>
<head>
    <title>钩子函数</title>
    <meta charset="utf-8">
    <script src="http://cdn.bootcss.com/vue/2.1.10/vue.js"></script>
<body>

<div id="app">
    <p>{{ message }}</p>
    <input type="button" @click="change" value="更新数据" />
    <input type="button" @click="destroy" value="销毁" />
</div>

<script type="text/javascript">
    var vm = new Vue({
        el: '#app',
        data: {
            message : "Welcome Vue"
        },
        methods:{
            change() {
                this.message = 'Datura is me';
            },
            destroy() {
                vm.$destroy();
            }
        },
        beforeCreate: function () {
            console.group('beforeCreate 创建前状态===============》');
            console.log("%c%s", "color:red","el     : " + this.$el); //undefined
            console.log("%c%s", "color:red","data   : " + this.$data); //undefined
            console.log("%c%s", "color:red","message: " + this.message);//undefined
        },
        created: function () {
            console.group('created 创建完毕状态===============》');
            console.log("%c%s", "color:red","el     : " + this.$el); //undefined
            console.log("%c%s", "color:green","data   : " + this.$data); //[object Object]  =>  已被初始化
            console.log("%c%s", "color:green","message: " + this.message); //Welcome Vue  =>  已被初始化
        },
        beforeMount: function () {
            console.group('beforeMount 挂载前状态===============》');
            console.log("%c%s", "color:green","el     : " + (this.$el)); //已被初始化
            console.log(this.$el); // 当前挂在的元素
            console.log("%c%s", "color:green","data   : " + this.$data); //已被初始化
            console.log("%c%s", "color:green","message: " + this.message); //已被初始化
        },
        mounted: function () {
            console.group('mounted 挂载结束状态===============》');
            console.log("%c%s", "color:green","el     : " + this.$el); //已被初始化
            console.log(this.$el);
            console.log("%c%s", "color:green","data   : " + this.$data); //已被初始化
            console.log("%c%s", "color:green","message: " + this.message); //已被初始化
        },
        beforeUpdate: function () {
            alert("更新前状态");
            console.group('beforeUpdate 更新前状态===============》'); //这里指的是页面渲染新数据之前
            console.log("%c%s", "color:green","el     : " + this.$el);
            console.log(this.$el);
            console.log("%c%s", "color:green","data   : " + this.$data);
            console.log("%c%s", "color:green","message: " + this.message);
            alert("更新前状态2");
        },
        updated: function () {
            console.group('updated 更新完成状态===============》');
            console.log("%c%s", "color:green","el     : " + this.$el);
            console.log(this.$el);
            console.log("%c%s", "color:green","data   : " + this.$data);
            console.log("%c%s", "color:green","message: " + this.message);
        },
        beforeDestroy: function () {
            console.group('beforeDestroy 销毁前状态===============》');
            console.log("%c%s", "color:red","el     : " + this.$el);
            console.log(this.$el);
            console.log("%c%s", "color:red","data   : " + this.$data);
            console.log("%c%s", "color:red","message: " + this.message);
        },
        destroyed: function () {
            console.group('destroyed 销毁完成状态===============》');
            console.log("%c%s", "color:red","el     : " + this.$el);
            console.log(this.$el);
            console.log("%c%s", "color:red","data   : " + this.$data);
            console.log("%c%s", "color:red","message: " + this.message)
        }
    })
</script>
</body>
</html>
  1. create 和 mounted

beforecreated:el 和 data 并未初始化

created:完成了 data 数据的初始化,el没有

beforeMount:完成了 el 和 data 初始化

mounted :完成挂载

另外在标红处,我们能发现el还是 {{message}},这里就是应用的 Virtual DOM(虚拟Dom)技术,先把坑占住了。到后面mounted挂载的时候再把值渲染进去。

2. update

我们单击页面中的“更新数据”按钮,将数据更新。下面就能看到data里的值被修改后,将会触发update的操作。

ps:注意beforeUpdate是指view层的数据变化前,不是data中的数据改变前触发。因为Vue是数据驱动的。注意观察弹窗就容易发现。

  1. destroy

销毁完成后,我们再重新改变message的值,vue不再对此动作进行响应了。但是原先生成的dom元素还存在,可以这么理解,执行了destroy操作,后续就不再受vue控制了。因为这个Vue实例已经不存在了。

我们单击页面中的“销毁”按钮,将指定的Vue实例销毁。

生命周期总结

beforecreate : 举个栗子:可以在这加个loading事件

created :在这结束loading,还做一些初始化,实现函数自执行

mounted : 在这发起后端请求,拿回数据,配合路由钩子做一些事情

beforeDestory: 你确认删除XX吗? destoryed :当前组件已被删除,清空相关内容