首页
沸点
课程
数据标注
HOT
AI Coding
更多
直播
活动
APP
插件
直播
活动
APP
插件
搜索历史
清空
创作者中心
写文章
发沸点
写笔记
写代码
草稿箱
创作灵感
查看更多
登录
注册
学前端:入门(三)
正井
2022-01-01
135
阅读1分钟
数据类型检测
语句结构
Math对象
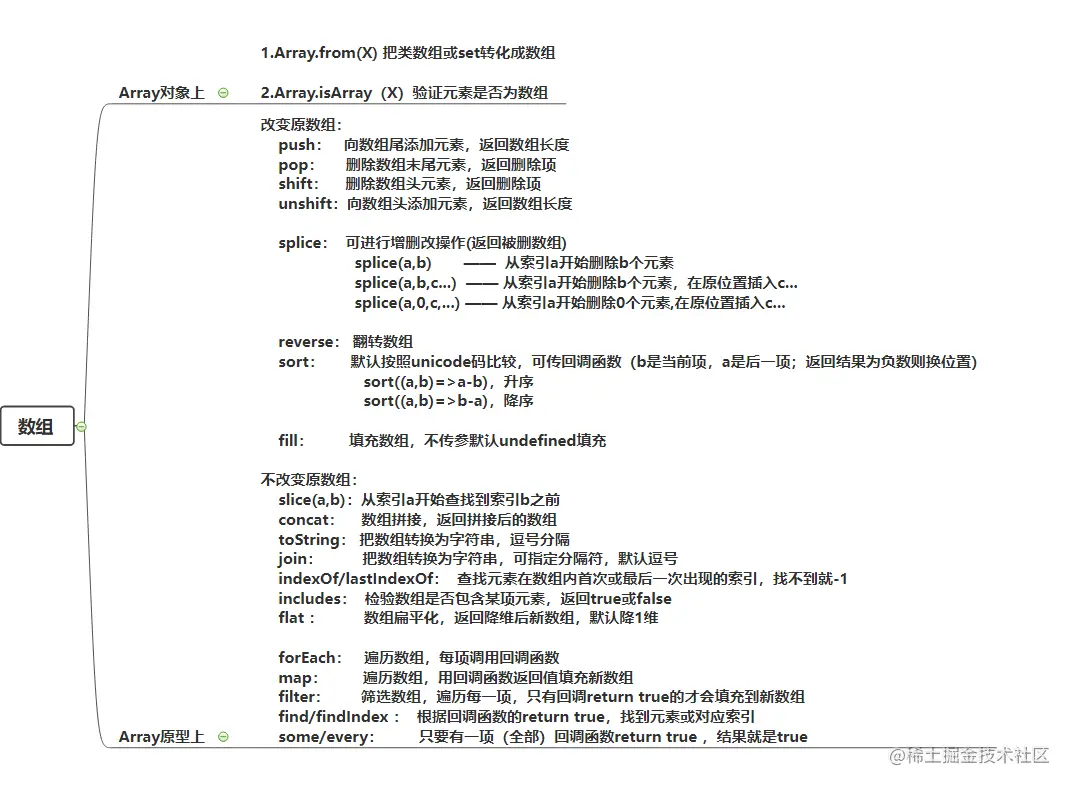
数组
字符串
正井
15
文章
3.0k
阅读
0
粉丝
目录
收起
数据类型检测
语句结构
Math对象
数组
字符串