并发编程:CAS

170 阅读3分钟

什么是CAS?

CAS,全称为 Compare and Swap,即比较-替换。这是一个由 CPU 硬件提供并实现的原子操作。

CAS 是一种有名的无锁(lock-free)算法。也是一种现代 CPU 广泛支持的 CPU 指令级的操作,只有一步原子操作,所以非常快。而且 CAS 避免了请求操作系统来裁定锁的问题,不用麻烦操作系统,直接在 CPU 内部就搞定了。CAS 的引入是为了解决 java 锁机制带来的性能问题。

Jdk5 增加了并发包 java.util.concurrent.*,其下面的类使用 CAS 算法实现了区别于 synchronouse 同步锁的一种乐观锁。JDK5 之前 Java 语言是靠synchronized 关键字保证同步的,这是一种独占锁,也是是悲观锁。

CAS 的底层原理

以 AtomicInteger 为例:

import java.util.concurrent.atomic.AtomicInteger;

/** @author Strive */
public class CasLearn {
  public static void main(String[] args) {
    /**
     * 1.atomicInteger 的初始值为 1;
     * 2.进行第一次 cas 的时候,替换成功,将 atomicInteger 的值替换为 8;
     * 3.再进行第二次 cas 的时候,期望值为 1,但是此时 atomicInteger 的值为 8,因此 cas 失败,返回 false;
     */
    AtomicInteger atomicInteger = new AtomicInteger(1);
    System.out.println(atomicInteger.compareAndSet(1, 8));
    System.out.println(atomicInteger.compareAndSet(1, 10));
  }
}

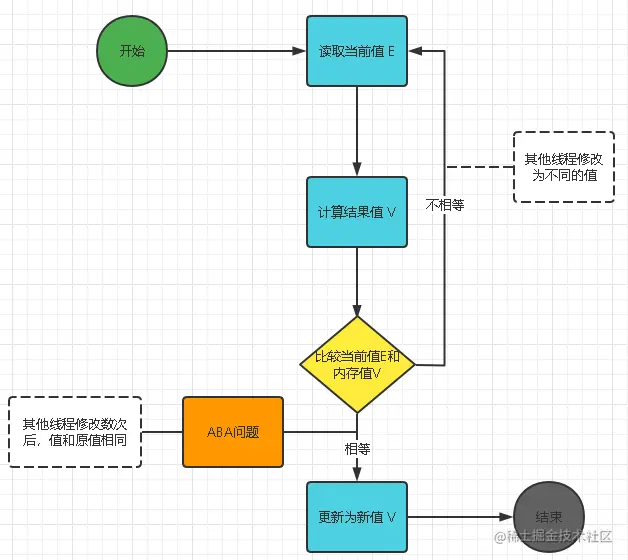
假设有三个操作数:内存值V、旧的预期值E、要修改的值U。当且仅当预期值 E 和内存值 V 相同时,才会将内存值修改为 U 并返回 true,否则什么都不做并返回 false。当然 CAS 一定要 volatile 变量配合,这样才能保证每次拿到的变量是主内存中最新的那个值,否则旧的预期值 E 对某条线程来说,永远是一个不会变的值 E,只要某次 CAS 操作失败,永远都不可能成功。

CAS流程图

image-20211231142156322

CAS 缺陷

CAS 虽然很高效的解决原子操作,但是 CAS 仍然存在三大问题。ABA问题,循环时间长开销大和只能保证一个共享变量的原子操作。

ABA 问题

并发环境下,假设初始条件是 A,去修改数据时,发现是 A 就会执行修改。但是看到的虽然是 A,中间可能发生了 A 变 B,B 又变回 A 的情况。此时 A 已经非彼 A,数据即使成功修改,也可能有问题。

解决方案:

ABA问题的解决思路就是使用版本号。可以通过 AtomicStampedReference**「解决ABA问题」**,它是一个带有标记的原子引用类,通过控制变量值的版本来保证CAS的正确性。

循环时间长开销大

自旋CAS,如果一直循环执行,一直不成功,会给CPU带来非常大的执行开销。

解决方案:

破坏掉 for 死循环,当超过一定时间或者一定次数时,return退出。JDK8新增的 LongAddr,和 ConcurrentHashMap 类似的方法。当多个线程竞争时,将粒度变小,将一个变量拆分为多个变量,达到多个线程访问多个资源的效果,最后再调用sum把它合起来。

只能保证一个变量的原子操作

CAS 保证的是对一个变量执行操作的原子性,如果对多个变量操作时,CAS 目前无法直接保证操作的原子性的。

解决方案:

  • 使用互斥锁来保证原子性;
  • 将多个变量封装成对象,通过 AtomicReference 来保证原子性。

AQS

AQS 全称为 AbstractQueuedSychronizer,翻译过来应该是抽象队列同步器。

如果说 java.util.concurrent 的基础是 CAS 的话,那么 AQS 就是整个 Java 并发包的核心了,ReentrantLock、CountDownLatch、Semaphore等等都用到了它。

AQS 实际上以双向队列的形式连接所有的 Entry,比方说 ReentrantLock,所有等待的线程都被放在一个 Entry 中并连成双向队列,前面一个线程使用ReentrantLock 好了,则双向队列实际上的第一个 Entry 开始运行。

AQS 定义了对双向队列所有的操作,而只开放了 tryLock 和 tryRelease 方法给开发者使用,开发者可以根据自己的实现重写 tryLock 和 tryRelease 方法,以实现自己的并发功能。

Concurrent 包的实现示意图

image-20211231160019938