二: 基础篇复习 JAVA基础: 中篇

239 阅读6分钟

数据结构

JavaCollection

1、ArrayList和LinkedList

ArrayList:

底层基于数组实现,支持对元素进行快速随机访问,适合随机查找和遍历,不适合插入和删除。(提一句实际上) ​ 默认初始大小为10,当数组容量不够时,会触发扩容机制(扩大到当前的1.5倍),需要将原来数组的数据复制到新的数组中;当从 ArrayList 的中间位置插入或者删除元素时,需要对数组进行复制、移动、代价比较高。

LinkedList:

底层基于双向链表实现,适合数据的动态插入和删除; ​ 内部提供了 List 接口中没有定义的方法,用于操作表头和表尾元素,可以当作堆栈、队列和双向队列使用。(比如jdk官方推荐使用基于linkedList的Deque进行堆栈操作)

ArrayList与LinkedList区别:

都是线程不安全的,ArrayList 适用于查找的场景,LinkedList 适用于增加、删除多的场景

实现线程安全:

可以使用原生的Vector,或者是Collections.synchronizedList(List list)函数返回一个线程安全的ArrayList集合。 ​ 建议使用concurrent并发包下的CopyOnWriteArrayList的。

Vector: 底层通过synchronize修饰保证线程安全,效率较差

CopyOnWriteArrayList: 写时加锁,使用了一种叫写时复制的方法;读操作是可以不用加锁的

2、List遍历快速和安全失败

①普通for循环遍历List删除指定元素

for(int i=0; i < list.size(); i++){
   if(list.get(i) == 5) 
       list.remove(i);
}

② 迭代遍历,用list.remove(i)方法删除元素

Iterator<Integer> it = list.iterator();
while(it.hasNext()){
    Integer value = it.next();
    if(value == 5){
        list.remove(value);
    }
}

③foreach遍历List删除元素

for(Integer i:list){
    if(i==3) list.remove(i);
}

fail—fast: 快速失败

当异常产生时,直接抛出异常,程序终止;

fail-fast主要是体现在当我们在遍历集合元素的时候,经常会使用迭代器,但在迭代器遍历元素的过程中,如果集合的结构(modCount)被改变的话,就会抛出异常ConcurrentModificationException,防止继续遍历。这就是所谓的快速失败机制。

fail—safe: 安全失败

    采用安全失败机制的集合容器,在遍历时不是直接在集合内容上访问的,而是先复制原有集合内容,在拷贝的集合上进行遍历。由于在遍历过程中对原集合所作的修改并不能被迭代器检测到,所以不会触发ConcurrentModificationException。

    缺点:基于拷贝内容的优点是避免了ConcurrentModificationException,但同样地,迭代器并不能访问到修改后的内容,即:迭代器遍历的是开始遍历那一刻拿到的集合拷贝,在遍历期间原集合发生的修改迭代器是不知道的。

    场景:java.util.concurrent包下的容器都是安全失败,可以在多线程下并发使用,并发修改。

3、详细介绍HashMap

角度:数据结构+扩容情况+put查找的详细过程+哈希函数+容量为什么始终都是2^N,JDK1.7与1.8的区别。

参考:www.cnblogs.com/wuhuangdi/p…

数据结构:

HashMap在底层数据结构上采用了数组+链表+红黑树,通过散列映射来存储键值对数据

扩容情况:

默认的负载因子是0.75,如果数组中已经存储的元素个数大于数组长度的75%,将会引发扩容操作。

【1】创建一个长度为原来数组长度两倍的新数组

【2】1.7采用Entry的重新hash运算,1.8采用高于与运算。

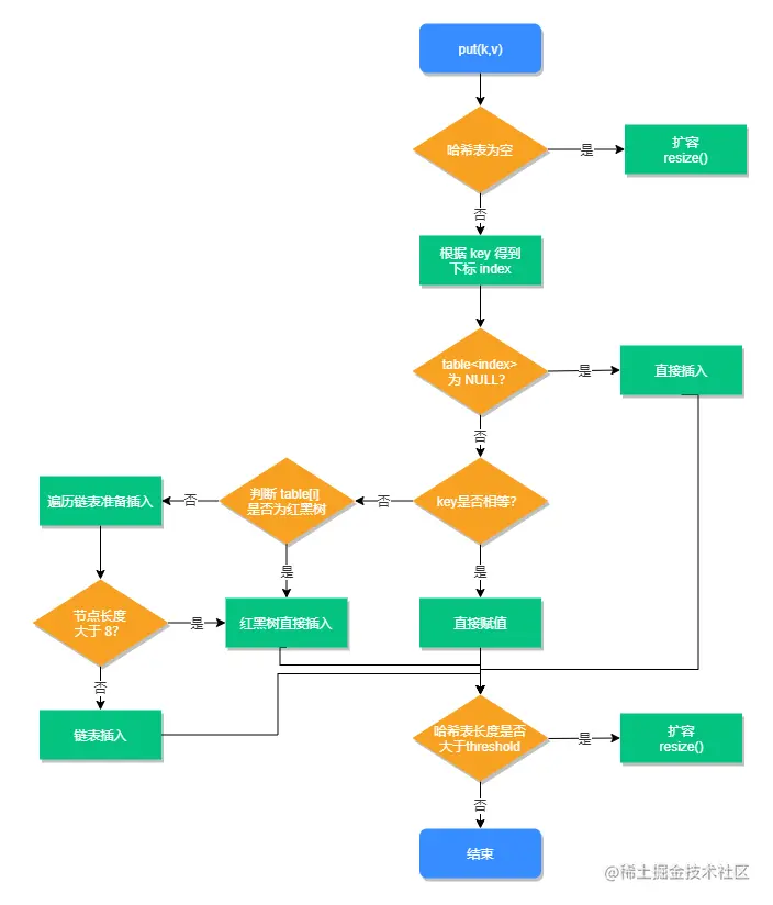
put操作步骤:

img

1、判断数组是否为空,为空进行初始化;

2、不为空,则计算 key 的 hash 值,通过(n - 1) & hash计算应当存放在数组中的下标 index;

3、查看 table[index] 是否存在数据,没有数据就构造一个Node节点存放在 table[index] 中;

4、存在数据,说明发生了hash冲突(存在二个节点key的hash值一样), 继续判断key是否相等,相等,用新的value替换原数据;

5、若不相等,判断当前节点类型是不是树型节点,如果是树型节点,创造树型节点插入红黑树中;

6、若不是红黑树,创建普通Node加入链表中;判断链表长度是否大于 8,大于则将链表转换为红黑树;

7、插入完成之后判断当前节点数是否大于阈值,若大于,则扩容为原数组的二倍

哈希函数:

通过hash函数(优质因子31循环累加)先拿到 key 的hashcode,是一个32位的值,然后让hashcode的高16位和低16位进行异或操作。该函数也称为扰动函数,做到尽可能降低hash碰撞,通过尾插法进行插入。

容量为什么始终都是2^N:

先做对数组的⻓度取模运算,得到的余数才能⽤来要存放的位置也就是对应的数组下标。这个数组下标的计算⽅法是“ (n - 1) & hash ”。(n代表数组⻓度)。方便数组的扩容和增删改时的取模。

JDK1.7与1.8的区别:

JDK1.7 HashMap:

底层是 数组和链表 结合在⼀起使⽤也就是链表散列。如果相同的话,直接覆盖,不相同就通过拉链法解决冲突。扩容翻转时顺序不一致使用头插法会产生死循环,导致cpu100%

JDK1.8 HashMap:

底层数据结构上采用了数组+链表+红黑树;当链表⻓度⼤于阈值(默认为 8-泊松分布),数组的⻓度大于 64时,链表将转化为红⿊树,以减少搜索时间。(解决了tomcat臭名昭著的url参数dos攻击问题)

4、ConcurrentHashMap

可以通过ConcurrentHashMapHashtable来实现线程安全;Hashtable 是原始API类,通过synchronize同步修饰,效率低下;ConcurrentHashMap 通过分段锁实现,效率较比Hashtable要好;

ConcurrentHashMap的底层实现:

JDK1.7的 ConcurrentHashMap 底层采⽤ 分段的数组+链表 实现;采用 分段锁(Sagment) 对整个桶数组进⾏了分割分段(Segment默认16个),每⼀把锁只锁容器其中⼀部分数据,多线程访问容器⾥不同数据段的数据,就不会存在锁竞争,提⾼并发访问率。

JDK1.8的 ConcurrentHashMap 采⽤的数据结构跟HashMap1.8的结构⼀样,数组+链表/红⿊树;摒弃了Segment的概念,⽽是直接⽤ Node 数组+链表+红⿊树的数据结构来实现,通过并发控制 synchronized 和CAS来操作保证线程的安全。

5、序列化和反序列化

序列化的意思就是将对象的状态转化成字节流,以后可以通过这些值再生成相同状态的对象。对象序列化是对象持久化的一种实现方法,它是将对象的属性和方法转化为一种序列化的形式用于存储和传输。反序列化就是根据这些保存的信息重建对象的过程。

序列化: 将java对象转化为字节序列的过程。

反序列化: 将字节序列转化为java对象的过程。

优点:

a、实现了数据的持久化,通过序列化可以把数据永久地保存到硬盘上(通常存放在文件里)Redis的RDB

b、利用序列化实现远程通信,即在网络上传送对象的字节序列。 Google的protoBuf

反序列化失败的场景:

序列化ID:serialVersionUID不一致的时候,导致反序列化失败

6、String

String 使用数组存储内容,数组使用 final 修饰,因此 String 定义的字符串的值也是不可变的

StringBuffer 对方法加了同步锁,线程安全,效率略低于 StringBuilder