vue3.x 快速入门

216 阅读6分钟

vue3快速上手

1. Vue3简介

  • 2020年9月18日,vue.js发布3.0版本,代号:One Piece(海贼王)
  • 耗时2年多、2600+次提交、30+个RFC、600+次PR、99位贡献者
  • github上的tags地址:github.com/vuejs/vue-n…

2.Vue3带来了什么

1.性能的提升

  • 打包大小减少41%
  • 初次渲染块55%,更新渲染快133%
  • 内存减少54%

2.源码的升级

  • 使用proxy代替 defineProperty实现响应式
  • 重写虚拟DOM的实现 和 Tree-Shaking

...

3.拥抱TypeScript

  • vue3可以更好的支持ts

4.新的特性

1.Composition Api(组合API)
  1. setup配置
  2. ref和reactive
  3. watch与watchEffect
  4. provide与inject
  5. ...
2.新的内置组件
  1. Fragment
  2. Teleport
  3. Suspense
3.其他改变
  1. 新的生命周期钩子
  2. data选项应始终被声明为一个函数
  3. 移除keyCode支持作为v-on的修饰符
  4. ...

一、创建Vue3.0工程

1.使用vue-cli创建

官方文档:cli.vuejs.org/zh/guide/cr…

## 查看@vue/cli版本,确保@vue/cli版本在4.5.0以上
vue --version
## 安装或者升级你的@vue/cli
npm install -g @vue/cli
## 创建
vue create vue_test
## 启动
cd vue_test
npm run serve

2.使用 vite 创建

官方文档:v3.cn.vuejs.org/guide/insta…

vite官网:vitejs.cn

什么是vite? ---- 新一代前端构建工具

优势如下

  • 开发环境中,无需打包操作,可快速的冷启动。
  • 轻量快速的热重载(HMR)
  • 真正的按需编译,不再等待整个应用编译完成。

传统构建与vite构建对比图

image-20211208160909503.png

image-20211208160922609.png

## 创建工程
npm init vite-app <project-name>
## 进入工程目录
cd <project-name>
## 安装依赖
npm install
## 运行
npm run dev

二、常用的Composition API

官方文档: v3.cn.vuejs.org/guide/compo…

1.拉开序幕的setup

  1. 理解:Vue3中的一个新的配置项,值为一个函数。

  2. setup是所有Composition API(组合式API)“表演的舞台”。

  3. 组件中所用到的:数据、方法等等,均要配置在setup中

  4. setup函数的两种返回值 :

    1. 若返回的一个对象,则对象中的属性,方法,在模板中均可直接使用。
    2. 若返回一个渲染函数:则可以自定义渲染内容(了解)
  5. 注意点:

    1. 尽量不要与Vue2.x配置混用
      • vue2.x配置(data、methods、computed ...)中可以访问到setup中的方法、属性

      • 但在setup中 不能访问到vue2.x配置(data、methods、computed ...) :heavy_exclamation_mark:

      • 如果有重名 ,setup 优先

​ 2.setup不能是一个async函数,因为返回值不再是return的对象,而是promise,模板看不到return对象中的属性。(后期也可以返回一个promise实例,但需要Suspense和异步组件的配合)

2.ref函数

  • 作用:定义一个响应式的数据

  • 语法:const xxx=ref (initValue)

    • 创建一个包含响应式数据的引用对象(reference对象,简称ref对象)。
    • js中操作数据:xxx.value
    • 模板中读取数据:不需要value,直接<div>{{xxx}}</div>
  • 备注:

    • 接收的数据类型可以是:基本数据类型,也可以是对象类型。
    • 基本类型的数据:响应式依然是靠Object.defineProperty()getset完成的。
    • 对象类型的数据:内部 ”求助“ 了Vue3.0中的一个新函数 ------------reactive函数。

3.reactive函数

  • 作用:定义一个对象类型的响应式数据(基本类型不要用它,要用ref函数)
  • 语法:const 代理对象 =reactive(源对象) 接收一个对象(或数组),返回一个代理对象(proxy的实例对象,简称proxy对象)
  • reactive定义的响应式数据是”深层次的“。
  • 内部基于ES6的Proxy实现,通过代理对象操作源对象内部数据进行操作。

4.vue3.0中的响应式原理

vue2.x的响应式

  • 实现原理:

    • 对象类型:通过Object.defineProprety()对属性的读取,修改进行拦截(数据劫持)。

    • 数组类型:通过重写更新数组的一系列方法来实现拦截。(对数组的变更方法进行了包裹)。

      Object.defineProprety(data,'count',{
      	get () {},
      	set () {}
      })
      
  • 存在问题:

    • 新增属性,删除属性,界面不会更新。
    • 直接通过下标修改数组,界面不会自动更新

vue3.0的响应式

  • 实现原理:

    • 通过proxy(代理):拦击对象中任意属性的变化,包括:属性值的读写,属性的添加,属性的删除等

    • 通过reflect(反射):对源对象的属性进行操作。

    • MDN文档中描述的proxy与reflect:

      • Proxy:developer.mozilla.org/zh-CN/docs/…

      • Reflect:developer.mozilla.org/zh-CN/docs/…

        <script>
          new Proxy(data,{
            //拦截读取属性值
            get(target,prop){
                return Reflect.get(target,prop)
            },
            //拦截设置属性值或添加新属性
            set(target,prop,val){
                return Reflect.set(target,prop,val)
            },
            //拦截删除属性
            deleteProperty(target,prop){
                return Reflect.deleteProperty(target,prop)
            }
        })
        
        	//源数据
        	let person={
                name:'张三',
                age:18
            }
            //模拟vue2中实现响应式
            //#region
            let p={}
            
            Object.defineProperty(p,'name',{
                configurable:true, //能配置
                get(){//有人读取name时调用
                    return person.name
                },
                set(val){//有人修改name时调用
                    console.log(`有人修改了name属性,我发现了,我要去更新页面!`)
                    person.name=val
                }
            })	
        
        	Object.defineProperty(p,'age',{
                get(){//有人读取age时调用
                    return person.age
                },
                set(val){//有人修改age时调用
                    console.log(`有人修改了age属性,我发现了 ,我要去更新页面!`)
                    person.age=val
                }
            })
        
            //模拟vue3中实现响应式
        	
        	const P = new Proxy(person,{
                //有人读取P的某个属性时调用
                get(target,propName){
                    console.log(`有人读取了p身上的 ${propName}属性`)
                    return target[propName]
                },
                //有人修改P的某个属性、或给P追加某个属性时调用
                set(target,propName,val){
                    console.log(`有人修改了p身上的${propName}属性,我要去更新页面!`)
                    target[propName]=val
                },
                //有人删除P的某个属性时调用
                deleteProperty(target,propName){
                    console.log(`有人删除了p身上的 ${propName}属性,我要去更新页面!`)
                    return delete target[propName]
                }
            })
        
        </script>
        

5.reactive对比ref

  • 从定义数据角度对比:

    • ref用来定义:基本类型数据。

    • reactive用来定义:对象(或数组)类型数据

      备注:ref也可以用来定义 对象(或数组)类型数据,它内部会自动通过reactive转为代理对象。

  • 从原理角度对比:

    • ref通过Object.defineProperty()getset来实现响应式(数据劫持)。
    • reactive通过是同Proxy来实现响应式(数据劫持),并通过Reflect操作源对象内部的数据。
  • 从使用角度对比:

    • ref定义的数据:操作数据需要.value,读取数据时模板中直接读取 不需要.value
    • reactive定义的数据:操作数据与读取数据:均不需要.value

6.setup的两个注意点

  • setup执行的时机

    • 在生命周期beforeCreate 之前执行了一次,this是 undefined

  • setup的参数

    • props:值为对象,包含:组件外部传递过来,且组件内部声明接收了的属性。
    • context:上下文对象
      • attrs:值为对象,包含:组件外部传递过来,但没有在props配置中声明的属性,相当于this.$attrs
      • slots:收到的插槽内容,相当于this.$slots
      • emit:分发自定义事件的函数,相当于this.$emit

7.计算属性与监听

1.computed函数

  • 与Vue2.x中computed配置功能一致

  • 写法

    <srcipt>
        import {computed} from 'vue'
    	setup(){
    		...
    		//计算属性 --- 简写
            let fullName = computed(()=>person.firstName+'-'+person.lastName)
    		//计算属性 --- 完整
            let fullName = computed({
                get(){
                    return person.firstName+'-'+person.lastName
                },
                set(val){
                    const nameArr = val.spilt('-')
                    person.firstName = nameArr[0]
                    person.lastName = nameArr[1]
                }
            })
    	}
    </srcipt>
    

2.watch 函数

  • 与vue2.x中的watch配置功能一致

  • 两个小“坑”

    • 监听reactive定义的响应式数据时:oldValue无法正确获取,强制开启了深度监听(deep配置失效)。

    • 监听reactive定义的响应式数据中的某个属性时:deep配置有效。

      //情况一: 监听ref定义的响应式数据
      watch(sum,(newVal,oldVal)=>{
          console.log('sum变化了',newVal,oldVal)
      },{immediate:true})
      
      //情况二: 监听多个ref定义的响应式数据
      watch([sum,msg],(newVal,oldVal)=>{
          console.log('sum或msg变化了',newVal,oldVal)
      })
      
      /*情况三:监听reactive定义的响应式数据
      		若watch监听的是reactive定义的响应式数据,则无法正确获得 oldVal !!
      		若watch监听的是reactive定义的响应式数据的某个属性,则强制开启了深度监听。
      */
      wacth(obj,(newVal,oldVal)=>{
           console.log('obj变化了',newVal,oldVal)
      },{immediate:true,deep:false})//此处的deep配置不再生效
      
      //情况四:监听reactive定义的响应式数据中的某个属性
      watch(()=>obj.name,(newVal,oldVal)=>{
           console.log('obj的name属性变化了',newVal,oldVal)
      },{immediate:true,deep:true})
      
      //情况五:监听reactive定义的响应式数据中的多个属性
      watch([()=>obj.name,()=>obj.age, ...],(newVal,oldVal)=>{
           console.log('obj的name或age属性变化了',newVal,oldVal)
      },{immediate:true,deep:true})
             
      //特殊情况:
      watch(()=>obj.name,()={
          console.log('obj的name属性变化了',newVal,oldVal)
      },{deep:true})//此处由于监视的是reactive定义的对象中的某个属性,所以deep配置有效
      

watchEffect函数

  • watch的套路是:既要指明监听的属性,也要指明监听的回调。

  • watchEffect的套路是:不用指明监听哪个属性,监听的回调中用到哪个属性,那就监听哪个属性。

  • watchEffect有点像computed:

    • computed注重的计算出来的值(回调函数的返回值),所有必须要写返回值。

    • 而watchEffect更注重的是过程(回调函数的函数体),所有不用写返回值。

      //watchEffect所指定的回调中用到的数据只要发生变化,则直接重新执行回调。
      watchEffect(()=>{
          const x1 = sum.value
          const x2 =person.age
          console.log('watchEffect配置的回调执行了')
      })
      

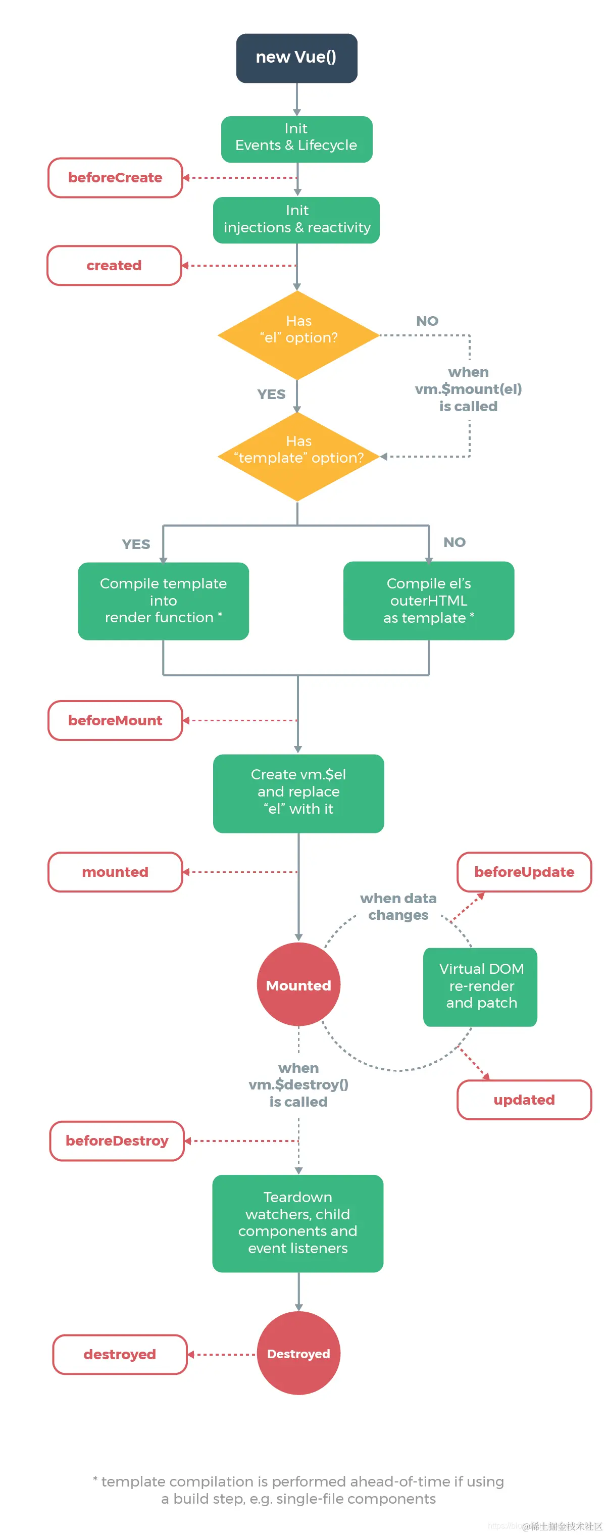
8.生命周期

vue2.x的生命周期

20210801113158735.png

vue3.png

vue3.x的生命周期

  • vue3.0中可以继续使用vue2.x中的生命周期钩子,但有两个被更名:

    • beforeDestroy 改名为beforeUnmount
    • destroyed改名为unmounted
  • vue3.0也提供了Composition API形式的生命周期钩子,与vue2.x中的钩子对应关系如下:

    • beforeCreate===>setup() :在实例初始化之后,进行数据侦听和事件/侦听器的配置之前同步调用。

    • created========>setup():在实例创建完成后被立即同步调用。在这一步中,实例已完成对选项的处理,意味着以下内容已被配置完毕:数据侦听、计算属性、方法、事件/侦听器的回调函数。然而,挂载阶段还没开始,且 $el property 目前尚不可用。

    • beforeMount====>onBeforeMount:在挂载开始之前被调用:相关的 render 函数首次被调用。该钩子在服务器端渲染期间不被调用。

    • mounted========>onMounted :在实例挂载完成后被调用 。该钩子在服务器端渲染期间不被调用。

    • beforeUpdate====>onBeforeUpdate:在数据发生改变后,DOM 被更新之前被调用。 该钩子在服务器端渲染期间不被调用,因为只有初次渲染会在服务器端进行。

    • updated=========>onUpdated :在数据更改导致的虚拟 DOM 重新渲染和更新完毕之后被调用 。当这个钩子被调用时,组件 DOM 已经更新,所以你现在可以执行依赖于 DOM 的操作。然而在大多数情况下,你应该避免在此期间更改状态。如果要相应状态改变,通常最好使用计算属性侦听器取而代之。

    • beforeUnmount===>onBeforeUnmount:在卸载组件实例之前调用。在这个阶段,实例仍然是完全正常的。该钩子在服务器端渲染期间不被调用。

    • unmounted=======>onUnmounted:卸载组件实例后调用。调用此钩子时,组件实例的所有指令都被解除绑定,所有事件侦听器都被移除,所有子组件实例被卸载。该钩子在服务器端渲染期间不被调用。

详情参考官方文档:

9.自定义hook函数

  • 什么是hook?-------本质是一个函数, 把setup函数中使用的Composition API进行了封装。
  • 类似于vue2.x中的mixin(混入)。
  • 自定义hook的优势:复用代码,让setup中的逻辑更清楚易懂。

10.toRef

  • 作用:创建一个ref对象,其value值指向另一个对象中的某个属性。
  • 语法:const name = toRef(person,'name')
  • 应用:要将响应式对象中的某个属性单独提供给外部使用时。
  • 拓展:toRefstoRef功能一致,但可以批量创建多个ref对象,语法:toRefs(person)

三、 其他Composition API

1.shallowReactivate 与 shallowRef

  • shallowReactivate:只处理对象最外层属性的响应式 (浅响应式) 。
  • shallowRef:只处理基本数据类型的响应式,不进行对象的响应式处理。
  • 什么时候使用?
    • 如果有一个对象数据,结构比较深,但变化时只是外层属性变化====>shallowReactivate.
    • 如果有一个对象数据,后续功能不会修改该对象中的属性,而是新生的对象来替换===>shallowRef。

2.readonly 与 shallowReadonly

  • readonly :让一个响应式数据变为只读的 (深只读)。
  • shallowReadonly:让一个响应式数据变为只读的 (浅只读) 。
  • 应用场景:不希望数据被修改时。

3.toRaw 与 markRaw

  • toRaw:

    • 作用:将一个由reactive生成的响应式对象转为普通对象
    • 使用场景:用于读取响应式对象对应的普通对象,对这个普通对象的所有操作,不会引起页面更新。
  • markRaw:

    • 作用:标记一个对象,使其永远不会再成为响应式对象。
    • 应用场景:
      1. 有些值不应被设置为响应式的,例如复杂的第三方类库等。
      2. 当渲染具有不可变数据源的大列表时,跳过响应式转换可以提高性能。

4.customRef

  • 作用:创建一个自定义的ref,并对其依赖项跟踪和更新触发进行显示控制。

  • 实现防抖效果:

    <template>
    	<input type="text" v-model="keyword">
    	<h3>{{keyword}}</h3>
    </template>
    
    <script>
    	import {ref,customRef} from 'vue'
    	export default {
    		name:'Demo',
    		setup(){
    			// let keyword = ref('hello') //使用Vue准备好的内置ref
    			//自定义一个myRef
    			function myRef(value,delay){
    				let timer
    				//通过customRef去实现自定义
    				return customRef((track,trigger)=>{
    					return{
    						get(){
    							track() //告诉Vue这个value值是需要被“追踪”的
    							return value
    						},
    						set(newValue){
    							clearTimeout(timer)
    							timer = setTimeout(()=>{
    								value = newValue
    								trigger() //告诉Vue去更新界面
    							},delay)
    						}
    					}
    				})
    			}
    			let keyword = myRef('hello',500) //使用程序员自定义的ref
    			return {
    				keyword
    			}
    		}
    	}
    </script>
    
    

5.provide 与 inject (祖与后代组件间通信)

inject.png

  • 作用:实现祖与后代组件间通信

  • 套路:父组件有一个provide选项来提供数据,后代组件有一个inject选项来使用这些数据

  • 具体写法:

    祖组件中:

    setup(){
    	......
    	let car =reactive({name:'奔驰',price:'40W'})
    	provide('car',car)
    	......
    }
    

    后代组件中:

    setup(props,ctx){
    	......
    	const car = inject('car')
    	return {car}
    	......
    }
    

6.响应式数据的判断

  • isRef:检查一个值是否为一个ref对象
  • isReactive:检查一个对象是否由reactive创建的响应式代理
  • isReadonly:检查一个对象是否由reactive创建的只读代理
  • isProxy:检查一个对象是否由reactive或者readonly方法创建的代理

四、 Composition API 的优势

1.Options API 存在的问题

使用传统Options API中,新增或者修改一个需求,就需要分别在 data, methods, computed、里修改。

options.gif

op2.gif

2.Composition API 的优势

我们可以更加优雅的组织我们的代码,函数,让相关功能的代码更加有序的组织在一起。

五、新的组件

1.Fragment

  • 在vue2中:组件必须有且只有一个根标签
  • 在vue3中:组件可以没有根标签,内部会将多个标签包含在一个Fragment虚拟元素中
  • 好处:减少标签层级,减小内存占用

2.Teleport

  • 什么是Teleport?-------Teleport是一种能够让我们的组件html结构移动到指定位置的技术

    <teleport to="移动位置">
    	<div v-if="isShow" class="mask">
    		<div class="dialog">
    			<h3>我是一个弹窗</h3>
    			<button @click="isShow = false">关闭弹窗</button>
    		</div>
    	</div>
    </teleport>
    

六、其他

1.全局API的转移

  • vue2.x有许多全局 API 和 配置

    • 例如:注册全局组件、注册全局指令等。

      //注册全局组件
      Vue.component('MyButton', {
        data: () => ({
          count: 0
        }),
        template: '<button @click="count++">Clicked {{ count }} times.</button>'
      })
      
      //注册全局指令
      Vue.directive('focus', {
        inserted: el => el.focus()
      }
      
  • Vue3.0中对这些API做出了调整:

    • 将全局的API,即vue.xxx调整到应用实例 (app)

      2.x 全局 API (vue)3.x 实例 API (app)
      Vue.config.xxxapp.config.xxx
      Vue.config.productionTip移除
      Vue.componentapp.component
      Vue.directiveapp.directive
      Vue.mixinapp.mixin
      Vue.useapp.use
      Vue.prototypeapp.config.globalProperties

2.其他改变

  • data选项应始终被声明为一个函数。

  • 过渡类名的更改:

    • Vue2.x写法

      .v-enter,
      .v-leave-to {
        opacity: 0;
      }
      .v-leave,
      .v-enter-to {
        opacity: 1;
      }
      
    • Vue3.x写法

      .v-enter-from,
      .v-leave-to {
        opacity: 0;
      }
      
      .v-leave-from,
      .v-enter-to {
        opacity: 1;
      }
      
  • 移除keyCode作为v-on 的修饰符,同时也不再支持config.keyCodes

  • 移除v-on.native

    • 父组件中绑定事件

      <my-component
        v-on:close="handleComponentEvent"//完整写法
        @:click="handleNativeClickEvent" //简写v-on
      />
      
    • 子组件中声明自定义事件

      <script>
        export default {
          emits: ['close']
        }
      </script>
      
  • 移除过滤器(fitter)

    过滤器虽然这看起来很方便,但它需要一个自定义语法,打破大括号内表达式是 “只是 JavaScript” 的假设,这不仅有学习成本,而且有实现成本!建议用方法调用或计算属性去替换过滤器。