[路飞][LeetCode]589_N 叉树的前序遍历

168 阅读1分钟

看一百遍美女,美女也不一定是你的。但你刷一百遍算法,知识就是你的了~~

谁能九层台,不用累土起!

题目地址

题目

给定一个 N 叉树,返回其节点值的 前序遍历 。

N 叉树 在输入中按层序遍历进行序列化表示,每组子节点由空值 null 分隔(请参见示例)。

示例 1:

image.png

输入: root = [1,null,3,2,4,null,5,6]
输出: [1,3,5,6,2,4]

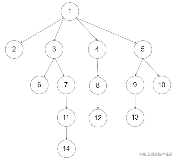
示例 2:

image.png

输入: root = [1,null,2,3,4,5,null,null,6,7,null,8,null,9,10,null,null,11,null,12,null,13,null,null,14]
输出: [1,2,3,6,7,11,14,4,8,12,5,9,13,10]

提示:

  • N 叉树的高度小于或等于 1000
  • 节点总数在范围 [0, 10^4] 内

解题思路

  • N 叉树的前序遍历与二叉树类似,但是略有不同
  • 如果该节点存在则存入数组
  • 如果该节点存在子节点则将每个子节点进入递归进行上面两步

解题代码

var preorder = function(root) {
    let arr = []
    if(!root) return []
    function fmap(node){
        if(node) arr.push(node.val)
        for(let i =0;i<node.children.length;i++){
            fmap(node.children[i])
        }
    }
    fmap(root)
    return arr
};

时间不会停下来等你,我们现在过的每一天,都是余生中最年轻的一天。

如有任何问题或建议,欢迎留言讨论!