[路飞]_202. 快乐数

142 阅读3分钟

链表的数据结构

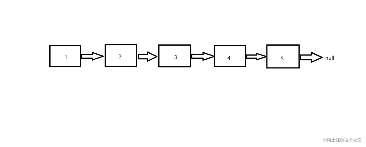
链表存储有序的元素集合,但不同于数组,链表中的元素,再内存中并不是连续放置的。 每个元素由一个存储元素本身的节点和一个指向下一个元素的引用(也称指针或链表)组成。链表是线性表的一种,所谓的线性表包含顺序线性表和链表,顺序线性表是用数组实现的,在内存中有顺序排列,通过改变数组大小实现。而链表不是用顺序实现的,用指针实现,在内存中不连续。意思就是说,链表就是将一系列不连续的内存联系起来,将那种碎片内存进行合理的利用,解决空间的问题。 相对于传统的数组,链表的一个好处在于,添加或移除元素的时候不需要移动其他元素,然而,链表需要使用指针,因此实现链表时需要额外注意。在数组中,我们可以直接访问任何位置的任何元素,而要想访问链表中间的一个元素,则需要从起点(表头)开始迭代链表直到找到所需的元素。

链表.png

链表可简化为如下: 简化链表.png

循环链表

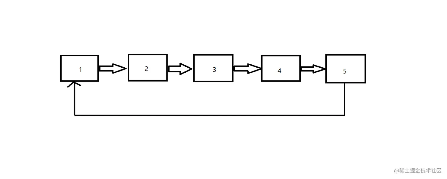
循环链表可以像链表一样只有单向引用,也可以像双向链表一样有双向引用,循环链表和链表之间唯一的区别在于,最后一个元素指向下一个元素的指针,不是引用undefined,而是指向第一个元素(head)。

循环链表.png 循环链表可简化为如下:

简化循环链表.png

快慢指针

定义一个快指针,和一个慢指针,快指针每次走两步,慢指针每次走一步,最后快慢指针,肯定是能在环内某个节点相遇,这个时候我们的链表就跳出循环,或者单向链表快指针直接走到了终点1,此时也跳出循环。所以我们循环此链表的条件就是,快指针不等于1且快指针的值不等于慢指针的值。

image.png

快乐数

题目地址
编写一个算法来判断一个数 n 是不是快乐数。

「快乐数」定义为:

对于一个正整数,每一次将该数替换为它每个位置上的数字的平方和。 然后重复这个过程直到这个数变为 1,也可能是 无限循环 但始终变不到 1。 如果 可以变为  1,那么这个数就是快乐数。 如果 n 是快乐数就返回 true ;不是,则返回 false 。
示例 1:

输入: n = 19
输出: true
解释: 12 + 92 = 82
82 + 22 = 68
62 + 82 = 100
12 + 02 + 02 = 1

示例 2:

输入: n = 2
输出: false
var isHappy = function(n){
    let pre = n, cur = getNext(n);
    while(pre !== cur && cur !== 1){
        pre = getNext(pre);
        cur = getNext(getNext(n));
    }
    return cur === 1;
}
// 定义一个获取下一个值得方法
var getNext = function(n){
    let sum = 0;
    while(n){
        sum += (n % 10) ** 2;
        n = n / 10 | 0;
    }
    return sum;
}

Map

输入一个n,判断n是不是1,是1就直接返回true,或者判断n是不是存在map内,存在就返回false。两个条件都不满足的话,就获取n的下一个值。

var isHappy = function(n){
    let map = new Map();
    let newN = getNext(n);
    while(true){
        if(newN === 1) return true;
        if(map.has(newN)) return false;
        map.set(newN);
        newN = getNewt(newN);
    }
}

var getNext = function(n){
    let sum = 0;
    while(n){
        sum += (n % 10) ** 2;
        n = n / 10 | 0;
    }
    return sum;
}