🍃【Spring专题】「技术原理」Spring Security的核心功能和加载运行流程的原理分析

4,852 阅读11分钟

SpringSecurity的架构总览

Spring Security的简介说明

Spring Security对认证、授权和常见漏洞保护提供了全方位支持。使用的版本为:Spring Security 5.5.2。

概念释义

  • 认证(Authentication):认证就是对试图访问资源的用户进行验证。

    • 认证的场景就是 登录 流程,常见的方式就是要求提供用户名和密码,当验证通过的时候,就可以执行授权操作。
  • 授权(Authority):授权就是对资源进行权限设置,只有用户具备相应权限才能访问。

技术原理

Spring Security 在基于Servlet应用中,其底层是采用了Filter机制实现了对请求的认证、授权和漏洞防御等功能。

简单来说,可以理解为给Servlet设置一些Filters,这些Filters就构成了一个FilterChain。

请求拦截处理

每次当请求进来时,首先会被FilterChain中的Filters 依次捕获得到,每个Filter可以对请求进行一些预处理或对响应进行一些后置处理,最后才会到达Servlet。具体流程如下图所示:

FilterChain的实例对象

FilterChain中的Filter主要有两方面作用:

  • 修改HttpServletRequest或HttpServletResponse,这样FilterChain后续的Filters 或Servlet得到的就是被修改后的请求和响应内容。

  • Filter可以拦截请求,自己作出响应,相当于断开了FilterChain,导致后续的Filters和Servlet无法接收到该请求。

DelegatingFilterProxy
  • 基于Servlet规范,我们可以为 Servlet容器 注入一些自定义Filters,但是在 Spring 应用中,实现了Filter接口的Bean无法被 Servlet容器 感知到,没有调用ServletContext#addFilter方法注册到FilterChain中。

  • Spring 提供了一个DelegatingFilterProxy代理类,DelegatingFilterProxy实现了Filter,因此它可以被注入到FilterChain中,同时,当请求到来时,它会把请求转发到Spring容器 中实现了Filter接口的 Bean 实体,所以DelegatingFilterProxy桥接了 Servlet容器 和 Spring容器。

DelegatingFilterProxy作用示意图大致如下所示:

当请求到来时,DelegatingFilterProxy会从ApplicationContext中获取FilterBean 实体,然后将请求转发给到它,伪代码如下所示:

public void doFilter(ServletRequest request, ServletResponse response, FilterChain chain) {
    // Lazily get Filter that was registered as a Spring Bean
    // For the example in DelegatingFilterProxy delegate is an instance of Bean Filter0
    Filter delegate = getFilterBean(someBeanName);
    // delegate work to the Spring Bean
    delegate.doFilter(request, response);
}

FilterChainProxy

Spring容器中的Filters Bean实体可以注入到Servlet容器中的FilterChain功能,基于此,Spring Security向Spring容器提供了一个FilterChainProxy Bean 实体,该FilterChainProxy实现了Filter接口,因此,请求就会被FilterChainProxy捕获到,这样 Spring Security 就可以开始工作了。

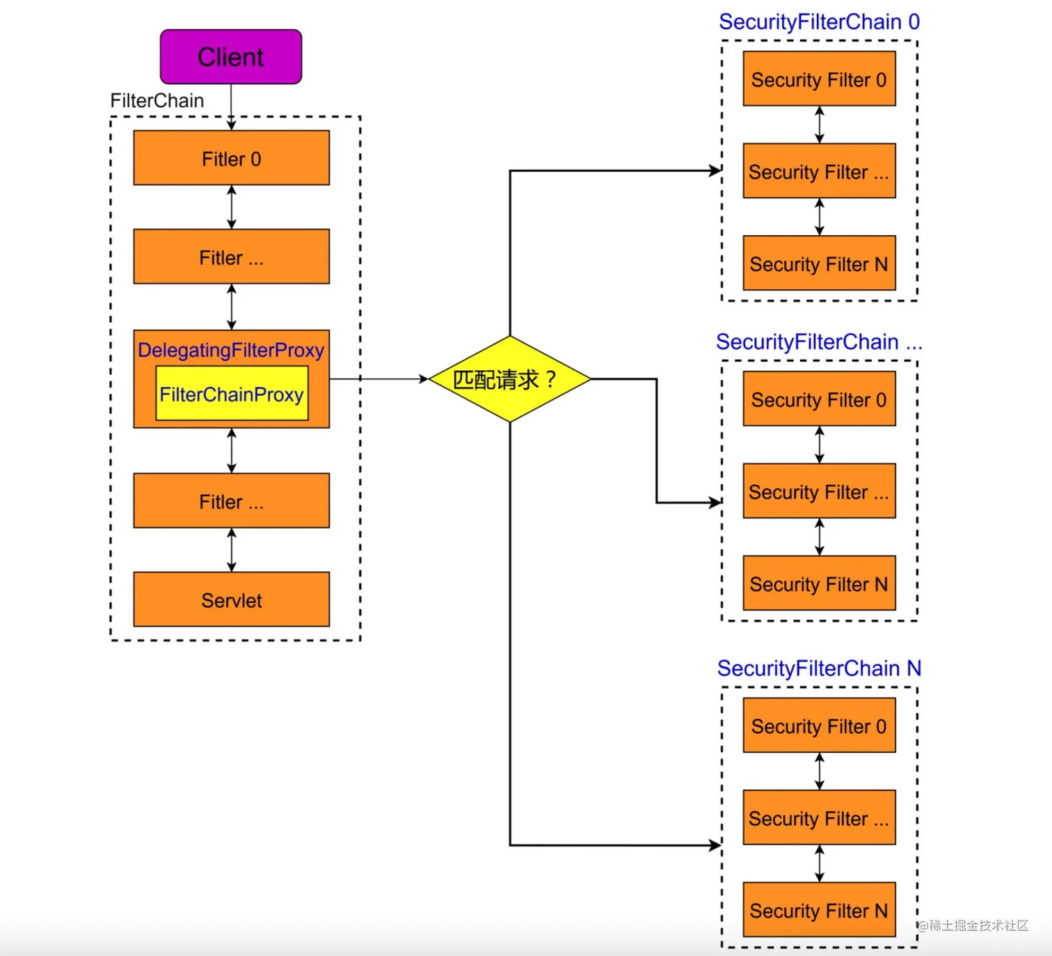
默认情况下,DelegatingFilterProxy从Spring容器中获取得到的就是FilterChainProxy实体,而FilterChainProxy也是一个代理类,它最终会将请求转发到 Spring Security 提供的SecurityFilterChain中,流程示意图如下所示:

注:FilterChainProxy就是 Spring Security 真正的入口起始点,调式代码时,将断点设置在FilterChainProxy#doFilter就可以追踪 Spring Security 完整调用流程。

SecurityFilterChain

SecurityFilterChain作用其实跟Servlet的FilterChain一样,同样维护了很多Filters,这些Filters 是由Spring Security提供的,每个 Security Filter 都有不同的职能,比如登录认证、CSRF防御...如下图所示:

同时,Spring Security 支持添加多个SecurityFilterChain,每个SecurityFilterChain负责不同的请求(比如依据请求地址进行区分),这样可以为不同的请求设置不同的认证规则。其源码如下所示:

public interface SecurityFilterChain {
    // 匹配请求
    boolean matches(HttpServletRequest request);
    // 获取该 SecurityFilterChain 中的所有 Filter
    List<Filter> getFilters();
}

具体来说,当请求到达FilterChainProxy时,其内部会根据当前请求匹配得到对应的SecurityFilterChain,然后将请求依次转发给到该SecurityFilterChain中的所有 Security Filters。如下图所示:

Security Filters

Spring Security 最终对请求进行处理的就是某个SecurityFilterChain中的 Security Filters,这些Filter都设置为 Bean 注入到 Spring容器中,且这些Filters 的先后顺序很重要。以下是 Spring Security 内置的完整 Security Filter 顺序列表:

  • ChannelProcessingFilter:确保请求投递到要求渠道。最常见的使用场景就是指定哪些请求必须使用HTTPS 协议,哪些请求必须使用 HTTP 协议,哪些请求随便使用哪种协议均可。

  • WebAsyncManagerIntegrationFilter:集成SecurityContext到 Spring Web 异步请求机制中的WebAsyncManager。

    • 注:SecurityContext就是 安全上下文,主要职能就是用于存储用户认证的一些信息。
  • SecurityContextPersistenceFilter:在每次请求处理之前,从 Session(默认使用HttpSessionSecurityContextRepository)中获取SecurityContext,然后将其设置给到SecurityContextHolder;在请求结束后,就会将SecurityContextHolder中存储的SecurityContext重新保存到 Session 中,并且清除SecurityContextHolder中的SecurityContext。

    • SecurityContextPersistenceFilter可以通过HttpSecurity#securityContext()及相关方法引入其配置对象SecurityContextConfigurer来进行配置。
  • HeaderWriterFilter:该过滤器可为响应添加一些响应头,比如添加X-Frame-Options,X-XSS-Protection和X-Content-Type-Options等响应头,让浏览器开启保护功能。

  • HeaderWriterFilter可以通过HttpSecurity#headers()来定制。

  • CorsFilter:处理跨域资源共享(CORS)。

    • CorsFilter可以通过HttpSecurity#cors()来定制。
  • CsrfFilter:处理跨站请求伪造(CSRF)。

    • CsrfFilter可以通过HttpSecurity#csrf()来开启或关闭。在前后端分离项目中,不需要使用 CSRF。
  • LogoutFilter:处理退出登录请求。

    • LogoutFilter可以通过HttpSecurity#logout()来定制退出逻辑。
  • OAuth2AuthorizationRequestRedirectFilter:用于构建 OAuth 2.0 认证请求,将用户请求重定向到该认证请求接口。

    • 注:该过滤器需要添加spring-security-oauth2等相关模块。
  • Saml2WebSsoAuthenticationRequestFilter:基于 SAML 的 SSO 单点登录认证请求过滤器。

    • 注:Saml2WebSsoAuthenticationRequestFilter需要添加 Spring Security SAML 模块。
  • X509AuthenticationFilter:X509 认证过滤器。

    • X509AuthenticationFilter可以通过SecurityContext#X509()来启用和配置相关功能。
  • AbstractPreAuthenticatedProcessingFilter:认证预处理请求过滤器基类,其中认证主体已经由外部系统进行了身份验证。目的只是从传入请求中提取主体上的必要信息,而不是对它们进行身份验证。可以继承该类进行具体实现并通过HttpSecurity#addFilter方法来添加个性化的AbstractPreAuthenticatedProcessingFilter。

  • CasAuthenticationFilter:用于处理 CAS 单点登录认证。

    • 注: CasAuthenticationFilter需要添加 Spring Security CAS 模块。
  • OAuth2LoginAuthenticationFilter:OAuth2.0 登录认证过滤器。

    • 注: OAuth2LoginAuthenticationFilter需要添加spring-security-oauth2等相关模块。
  • Saml2WebSsoAuthenticationFilter:基于 SAML 的 SSO 单点登录认证过滤器。

    • 注:Saml2WebSsoAuthenticationFilter需要添加 Spring Security SAML 模块。
  • UsernamePasswordAuthenticationFilter:用于处理表单登录认证。默认处理接口为/login,表单必须提供两个参数:用户名 和 密码,默认的参数名(key)为username和password,可以通过usernameParameter和passwordParameter方法进行修改。

UsernamePasswordAuthenticationFilter可以通过HttpSecurity#formLogin()及相关方法引入其配置对象FormLoginConfigurer来进行配置。

  • OpenIDAuthenticationFilter:基于 OpenID 认证协议的认证过滤器。

  • DefaultLoginPageGeneratingFilter:如果没有配置登录页面,那么就会默认采用该过滤器生成一个登录表单页面。

    • 注:默认的登录页面接口为/login
  • DefaultLogoutPageGeneratingFilter:生成默认退出登录页面。

    • 注:默认的退出登录页面接口为/logout
  • ConcurrentSessionFilter:主要用来判断 Session 是否过期以及更新最新访问时间。该过滤器可能会被多次执行。

  • DigestAuthenticationFilter:用于处理 HTTP 头部显示的摘要式身份验证凭据。

  • DigestAuthenticationFilter可以通过HttpSecurity#addFilter()来启用和配置相关功能。

  • BearerTokenAuthenticationFilter:处理 Token 认证。

  • BasicAuthenticationFilter:用于检测和处理 Http Baisc 认证。

    • BasicAuthenticationFilter可以通过HttpSecurity#httpBasic()及相关方法引入其配置对象HttpBaiscConfigurer来进行配置。
  • RequestCacheAwareFilter:用于用户认证成功后,重新恢复因为登录被打断的请求。当匿名访问一个需要授权的资源时。会跳转到认证处理逻辑,此时请求被缓存。在认证逻辑处理完毕后,从缓存中获取最开始的资源请求进行再次请求。

    • RequestCacheAwareFilter可以通过HttpSecurity#requestCache()及相关方法引入其配置对象RequestCacheConfigurer来进行配置。
  • SecurityContextHolderAwareRequestFilter:对请求对象进行包装,增加了一些安全相关方法。

    • SecurityContextHolderAwareRequestFilter可以通过HttpSecurity#servletApi()及相关方法引入其配置对象ServletApiConfigurer来进行配置。
  • JaasApiIntegrationFilter:适用于 JAAS (Java 认证授权服务)。如果SecurityContextHolder中拥有的Authentication是一个JaasAuthenticationToken,那么该JaasApiIntegrationFilter将使用包含在JaasAuthenticationToken中的Subject继续执行FilterChain。

  • RememberMeAuthenticationFilter:当用户没有登录而直接访问资源时,从 cookie 里找出用户的信息,如果 Spring Security 能够识别出用户提供的 remember me cookie,用户将不必填写用户名和密码,而是直接登录进入系统。它先分析 SecurityContext 里有没有Authentication对象,如果有,则不做任何操作,直接跳到下一个过滤器;如果没有,则检查请求里有没有包含 remember-me 的 cookie 信息。如果有,则解析出 cookie 里的验证信息,判断是否有权限。

    • RememberMeAuthenticationFilter可以通过HttpSecurity#rememberMe()及相关方法引入其配置对象RememberMeConfigurer来进行配置。
  • AnonymousAuthenticationFilter:匿名认证过滤器,检测SecurityContextHolder中是否存在Authentication对象,如果不存在,就生成一个匿名Authentication对象。

    • AnonymousAuthenticationFilter可以通过HttpSecurity#anonymous()及相关方法引入其配置对象AnonymousConfigurer来进行配置。
  • OAuth2AuthorizationCodeGrantFilter:OAuth 2.0 授权码模式,用于处理 OAuth 2.0 授权码响应。

  • SessionManagementFilter:检测用户是否通过认证,如果已认证,就通过SessionAuthenticationStrategy进行 Session 相关管理操作。

    • SessionManagementFilter可以通过HttpSecurity#sessionManagement()及相关方法引入其配置对象SessionManagementConfigurer来进行配置。
  • ExceptionTranslationFilter:可以用于捕获FilterChain上所有的异常,但只处理AccessDeniedException和AuthenticationException异常。

  • FilterSecurityInterceptor:对 web资源 进行一些安全保护操作。

  • SwitchUserFilter:主要用来作用户切换。

自动配置

依据 Spring Boot 自动配置原理,其会自动加载spring-boot-autoconfigure.jar中/META-INF/spring.factories内键值org.springframework.boot.autoconfigure.EnableAutoConfiguration指定的自动配置类。查看该文件,可以看到,与 Spring Security 相关的自动配置类有如下几个:

org.springframework.boot.autoconfigure.security.servlet.SecurityAutoConfiguration,                                      \
org.springframework.boot.autoconfigure.security.servlet.UserDetailsServiceAutoConfiguration,                            \
org.springframework.boot.autoconfigure.security.servlet.SecurityFilterAutoConfiguration,                                \
org.springframework.boot.autoconfigure.security.reactive.ReactiveSecurityAutoConfiguration,                             \
org.springframework.boot.autoconfigure.security.reactive.ReactiveUserDetailsServiceAutoConfiguration,                   \
org.springframework.boot.autoconfigure.security.rsocket.RSocketSecurityAutoConfiguration,                               \
org.springframework.boot.autoconfigure.security.saml2.Saml2RelyingPartyAutoConfiguration,                               \
org.springframework.boot.autoconfigure.security.oauth2.client.servlet.OAuth2ClientAutoConfiguration,                    \
org.springframework.boot.autoconfigure.security.oauth2.client.reactive.ReactiveOAuth2ClientAutoConfiguration,           \
org.springframework.boot.autoconfigure.security.oauth2.resource.servlet.OAuth2ResourceServerAutoConfiguration,          \
org.springframework.boot.autoconfigure.security.oauth2.resource.reactive.ReactiveOAuth2ResourceServerAutoConfiguration, \

每个配置类都为 Spring Security 注入不同的 Bean 到 Spring容器中。这里我们着重介绍一下SecurityFilterAutoConfiguration和SecurityAutoConfiguration配置类,因为这两个配置类会自动装配DelegatingFilterProxy和FilterChain到 Spring容器 中。

自动装配FilterChainProxy

下面介绍下配置类SecurityAutoConfiguration,具体如下:

@Configuration(proxyBeanMethods = false)
@ConditionalOnClass(DefaultAuthenticationEventPublisher.class)
@EnableConfigurationProperties(SecurityProperties.class)
@Import({ SpringBootWebSecurityConfiguration.class, WebSecurityEnablerConfiguration.class,
        SecurityDataConfiguration.class })
public class SecurityAutoConfiguration {
    @Bean
    @ConditionalOnMissingBean(AuthenticationEventPublisher.class)
    public DefaultAuthenticationEventPublisher authenticationEventPublisher(ApplicationEventPublisher publisher) {
        return new DefaultAuthenticationEventPublisher(publisher);
    }
}

SecurityAutoConfiguration导入了3个配置类,注重看WebSecurityEnablerConfiguration。 查看WebSecurityEnablerConfiguration配置类,其源码如下:

@Configuration(proxyBeanMethods = false)
@ConditionalOnMissingBean(name = "springSecurityFilterChain")
@ConditionalOnClass(EnableWebSecurity.class)
@ConditionalOnWebApplication(type = ConditionalOnWebApplication.Type.SERVLET)
@EnableWebSecurity
class WebSecurityEnablerConfiguration {
}

当 Spring容器 中没有名称为springSecurityFilterChain的 Bean 等条件时,就会加载该配置类,此时@EnableWebSecurity注解生效:

@Retention(RetentionPolicy.RUNTIME)
@Target(ElementType.TYPE)
@Documented
@Import({ WebSecurityConfiguration.class, SpringWebMvcImportSelector.class, OAuth2ImportSelector.class,
        HttpSecurityConfiguration.class })
@EnableGlobalAuthentication
@Configuration
public @interface EnableWebSecurity {
    boolean debug() default false;
}

注解@EnableWebSecurity又导入了4个配置类,这里着重看下WebSecurityConfiguration:

@Configuration(proxyBeanMethods = false)
public class WebSecurityConfiguration implements ImportAware, BeanClassLoaderAware {
    ...
    /**
     * Creates the Spring Security Filter Chain
     * @return the {@link Filter} that represents the security filter chain
     * @throws Exception
     */
    @Bean(name = "springSecurityFilterChain")
    public Filter springSecurityFilterChain() throws Exception {
        ...
        return this.webSecurity.build();
    }
    ...
}

可以看到,WebSecurityConfiguration#springSecurityFilterChain()最终生成了一个名称为springSecurityFilterChain的 Bean 实体,该 Bean 的实际类型其实为FilterChainProxy,是由WebSecurity#build()方法创建的。

综上,SecurityAutoConfiguration配置类生成了很多 Bean 实体,其中最重要的一个是名称为springSecurityFilterChain的FilterChainProxy对象。

自动装配DelegatingFilterProxy

下面介绍下配置类SecurityFilterAutoConfiguration,其源码如下所示:

@Configuration(proxyBeanMethods = false)
@ConditionalOnWebApplication(type = Type.SERVLET)
@EnableConfigurationProperties(SecurityProperties.class)
@ConditionalOnClass({ AbstractSecurityWebApplicationInitializer.class, SessionCreationPolicy.class })
@AutoConfigureAfter(SecurityAutoConfiguration.class) // 须先加载 SecurityAutoConfiguration
public class SecurityFilterAutoConfiguration {
    ...
    @Bean
    @ConditionalOnBean(name = “springSecurityFilterChain”)
    public DelegatingFilterProxyRegistrationBean securityFilterChainRegistration(
            SecurityProperties securityProperties) {
            ...
    }
    ...
}

可以看到,要加载SecurityFilterAutoConfiguration前,必须先加载配置类SecurityAutoConfiguration,该配置类前面已经详细介绍了,主要功能就是注入了一个名称为springSecurityFilterChain的 Bean,因此,此时SecurityFilterAutoConfiguration#securityFilterChainRegistration就会生效,最终生成一个DelegatingFilterProxyRegistrationBean实体。DelegatingFilterProxyRegistrationBean实现了ServletContextInitializer接口,当系统执行ServletWebServerApplicationContext.selfInitialize()进行初始化时,会依次调用到:RegistrationBean.onStartup() --> DynamicRegistrationBean.register() --> AbstractFilterRegistrationBean.addRegistration(),其中,AbstractFilterRegistrationBean#addRegistration()源码如下:

protected Dynamic addRegistration(String description, ServletContext servletContext) {
    Filter filter = this.getFilter();
    return servletContext.addFilter(this.getOrDeduceName(filter), filter);
}

this.getFilter()实际调用的是DelegatingFilterProxyRegistrationBean#getFilter()方法,其内部会创建一个DelegatingFilterProxy实例并返回,源码如下:

public DelegatingFilterProxy getFilter() {
    return new DelegatingFilterProxy(this.targetBeanName, this.getWebApplicationContext()) {
        protected void initFilterBean() throws ServletException {
        }
    };
}

因此,AbstractFilterRegistrationBean#addRegistration()最终就是通过ServletContext#addFilter将一个DelegatingFilterProxy实例注入到 Servlet 的FilterChain中。

以上,就是 Spring Boot 中自动装配 Spring Security 相关配置源码分析,更加详细内容,可参考:

总结

Spring Security 作用机制大致如下:

  1. 注册标准Filter:首先,Spring 会自动注入一个DelegatingFilterProxy到 Servlet 的FilterChain中。
  2. 请求转发到 Spring Security:当请求到来时,DelegatingFilterProxy就会自动在 Spring容器 中搜索名称为springSecurityFilterChain的Filter实体,其实际类型为FilterChainProxy。DelegatingFilterProxy最终会将请求转发给到FilterChainProxy。
  3. 找到匹配请求处理的SecurityFilterChain:FilterChainProxy内部维护了一系列SecurityFilterChains,他会依据请求内容找到对应处理该请求的SecurityFilterChain。
  4. 请求处理:找到能处理请求的第一个SecurityFilterChain后,就会遍历该SecurityFilterChain内部维护的一系列Filters,依次让这些 Security Filter 处理该请求,完成认证、授权等功能。

Spring Security 架构简单示意图