首页
沸点
课程
数据标注
HOT
AI Coding
更多
直播
活动
APP
插件
直播
活动
APP
插件
搜索历史
清空
创作者中心
写文章
发沸点
写笔记
写代码
草稿箱
创作灵感
查看更多
登录
注册
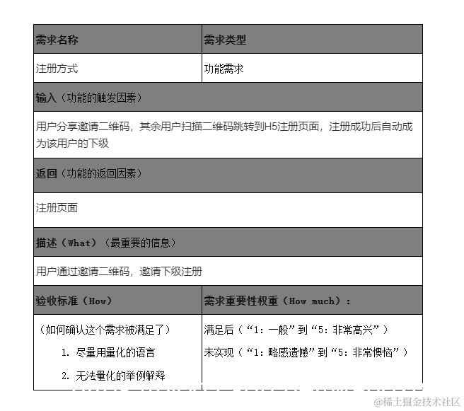
需求文档就该这么详细
极梦网络无忧
2021-12-27
95
阅读1分钟
极梦网络无忧
ceo @济南极梦网络科技有限公司
445
文章
105k
阅读
10
粉丝
目录
收起