面试题

216 阅读19分钟

说说你对 SPA 单页面的理解,它的优缺点分别是什么?\

-   页面进入开始加载的时候对html,css和js进行加载,不会因为用户点击哪里从新加载,完全通过路由的跳转来实现页面切换和一些交互功能\
<!---->
-   优点:页面跳转快,用户体验好,优化了性能\
<!---->
-   缺点:加载时间跟网速有关系,首次加载的时间过长,对搜索引擎不友好,不利于网站seo\

从输入一个 URL 地址到浏览器完成渲染的整个过程

这个问题属于老生常谈的经典问题了 下面给出面试简单版作答

  1. 浏览器地址栏输入 URL 并回车
  2. 浏览器查找当前 URL 是否存在缓存,并比较缓存是否过期
  3. DNS 解析 URL 对应的 IP
  4. 根据 IP 建立 TCP 连接(三次握手)
  5. 发送 http 请求
  6. 服务器处理请求,浏览器接受 HTTP 响应
  7. 浏览器解析并渲染页面
  8. 关闭 TCP 连接(四次握手)

RBAC的权限设计思想***

传统的权限设计是对每个人进行单独的权限设置,但这种方式已经不适合目前企业的高效管控权限的发展需求,因为每个人都要单独去设置权限

基于此,RBAC的权限模型就应运而生了,RBAC(Role-Based Access control) ,也就是基于角色的权限分配解决方案,相对于传统方案,RBAC提供了中间层Role(角色),其权限模式如下

RBAC实现了用户和权限点的分离,想对某个用户设置权限,只需要对该用户设置相应的角色即可,而该角色就拥有了对应的权限,这样一来,权限的分配和设计就做到了极简,高效,当想对用户收回权限时,只需要收回角色即可,接下来,我们就在该项目中实施这一设想

\

高阶函数

高阶函数是指使用其他函数作为参数、或者返回一个函数作为结果的函数。在Scala中函数是“一等公民”,所以允许定义高阶函数。这里的术语可能有点让人困惑,我们约定,使用函数值作为参数,或者返回值为函数值的“函数”和“方法”,均称之为“高阶函数”。

闭包(高频)

闭包是指有权访问另一个函数作用域中的变量的函数 ——《JavaScript高级程序设计》

当函数可以记住并访问所在的词法作用域时,就产生了闭包,

即使函数是在当前词法作用域之外执行 ——《你不知道的JavaScript》

  • 闭包用途:

    1. 能够访问函数定义时所在的词法作用域(阻止其被回收)
    2. 私有化变量
    3. 模拟块级作用域
    4. 创建模块
  • 闭包缺点:会导致函数的变量一直保存在内存中,过多的闭包可能会导致内存泄漏

原型、原型链(高频)

原型: 对象中固有的__proto__属性,该属性指向对象的prototype原型属性。

原型链: 当我们访问一个对象的属性时,如果这个对象内部不存在这个属性,那么它就会去它的原型对象里找这个属性,这个原型对象又会有自己的原型,于是就这样一直找下去,也就是原型链的概念。原型链的尽头一般来说都是Object.prototype所以这就是我们新建的对象为什么能够使用toString()等方法的原因。

特点: JavaScript对象是通过引用来传递的,我们创建的每个新对象实体中并没有一份属于自己的原型副本。当我们修改原型时,与之相关的对象也会继承这一改变。

this指向、new关键字

this对象是是执行上下文中的一个属性,它指向最后一次调用这个方法的对象,在全局函数中,this等于window,而当函数被作为某个对象调用时,this等于那个对象。 在实际开发中,this的指向可以通过四种调用模式来判断。

  1. 函数调用,当一个函数不是一个对象的属性时,直接作为函数来调用时,this指向全局对象。
  2. 方法调用,如果一个函数作为一个对象的方法来调用时,this指向这个对象。
  3. 构造函数调用,this指向这个用new新创建的对象。
  4. 第四种是 apply 、 call 和 bind调用模式,这三个方法都可以显示的指定调用函数的 this 指向。apply接收参数的是数组,call接受参数列表,` bind方法通过传入一个对象,返回一个this绑定了传入对象的新函数。这个函数的 this指向除了使用new时会被改变,其他情况下都不会改变。

new

  1. 首先创建了一个新的空对象
  2. 设置原型,将对象的原型设置为函数的prototype对象。
  3. 让函数的this指向这个对象,执行构造函数的代码(为这个新对象添加属性)
  4. 判断函数的返回值类型,如果是值类型,返回创建的对象。如果是引用类型,就返回这个引用类型的对象。

EventLoop

JS`是单线程的,为了防止一个函数执行时间过长阻塞后面的代码,所以会先将同步代码压入执行栈中,依次执行,将异步代码推入异步队列,异步队列又分为宏任务队列和微任务队列,因为宏任务队列的执行时间较长,所以微任务队列要优先于宏任务队列。微任务队列的代表就是,`Promise.then`,`MutationObserver`,宏任务的话就是`setImmediate setTimeout setInterval

简述MVVM

MVVMModel-View-ViewModel缩写,也就是把MVC中的Controller演变成ViewModel。Model层代表数据模型,View代表UI组件,ViewModelViewModel层的桥梁,数据会绑定到viewModel层并自动将数据渲染到页面中,视图变化的时候会通知viewModel层更新数据。

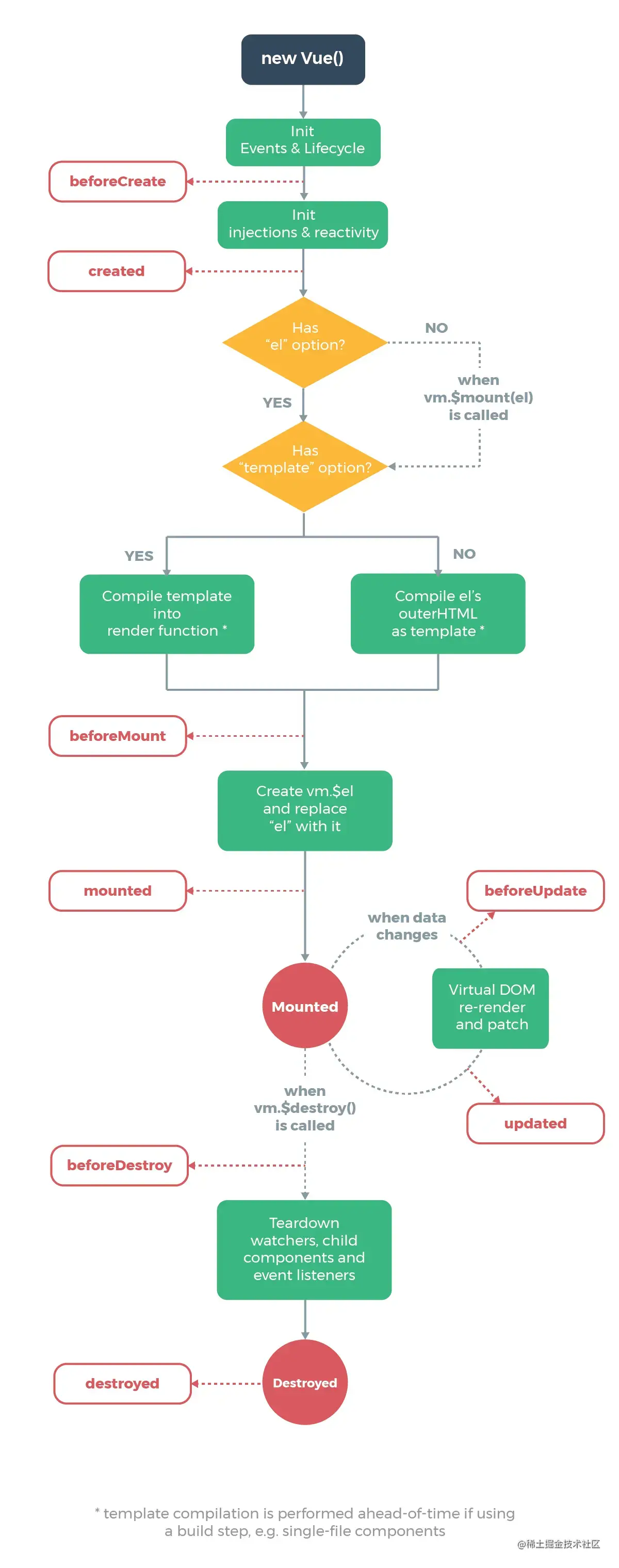
谈谈对vue生命周期的理解?

每个Vue实例在创建时都会经过一系列的初始化过程,vue的生命周期钩子,就是说在达到某一阶段或条件时去触发的函数,目的就是为了完成一些动作或者事件

  • create阶段:vue实例被创建 beforeCreate: 创建前,此时data和methods中的数据都还没有初始化 created: 创建完毕,data中有值,未挂载
  • mount阶段: vue实例被挂载到真实DOM节点 beforeMount:可以发起服务端请求,去数据 mounted: 此时可以操作Dom
  • update阶段:当vue实例里面的data数据变化时,触发组件的重新渲染 beforeUpdate updated
  • destroy阶段:vue实例被销毁 beforeDestroy:实例被销毁前,此时可以手动销毁一些方法 destroyed

beforeCreate => created =>beforeMount => Mounted =>beforeUpdate => updated =>beforeDestroy=> destroyed

keep-alive下:activated deactivated

image.png

父子生命周期顺序

父beforeCreate => 父created => 父beforeMount => 子beforeCreate => 子created =>子beforeMount => 子Mounted=>父Mounted

子组件先挂载 然后到父组件,更新也类似 父beforeUpdate =>子beforeUpdate => 子updated => 父updated

computed与watch

watch 属性监听 是一个对象,键是需要观察的属性,值是对应回调函数,主要用来监听某些特定数据的变化,从而进行某些具体的业务逻辑操作,监听属性的变化,需要在数据变化时执行异步或开销较大的操作时使用

computed 计算属性 属性的结果会被缓存,当computed中的函数所依赖的属性没有发生改变的时候,那么调用当前函数的时候结果会从缓存中读取。除非依赖的响应式属性变化时才会重新计算,主要当做属性来使用 computed中的函数必须用return返回最终的结果 computed更高效,优先使用

使用场景 computed:当一个属性受多个属性影响的时候使用,例:购物车商品结算功能 watch:当一条数据影响多条数据的时候使用,例:搜索数据

v-for中key的作用

  1. key的作用主要是为了更高效的对比虚拟DOM中每个节点是否是相同节点;
  2. Vue在patch过程中判断两个节点是否是相同节点,key是一个必要条件,渲染一组列表时,key往往是唯一标识,所以如果不定义key的话,Vue只能认为比较的两个节点是同一个,哪怕它们实际上不是,这导致了频繁更新元素,使得整个patch过程比较低效,影响性能;
  3. 从源码中可以知道,Vue判断两个节点是否相同时主要判断两者的key和元素类型等,因此如果不设置key,它的值就是undefined,则可能永 远认为这是两个相同的节点,只能去做更新操作,这造成了大量的dom更新操作,明显是不可取的。

你怎么理解Vue中的diff算法?

在js中,渲染真实DOM的开销是非常大的, 比如我们修改了某个数据,如果直接渲染到真实DOM, 会引起整个dom树的重绘和重排。那么有没有可能实现只更新我们修改的那一小块dom而不要更新整个dom呢?此时我们就需要先根据真实dom生成虚拟dom, 当虚拟dom某个节点的数据改变后会生成有一个新的Vnode, 然后新的Vnode和旧的Vnode作比较,发现有不一样的地方就直接修改在真实DOM上,然后使旧的Vnode的值为新的Vnode

diff的过程就是调用patch函数,比较新旧节点,一边比较一边给真实的DOM打补丁。在采取diff算法比较新旧节点的时候,比较只会在同层级进行。 在patch方法中,首先进行树级别的比较 new Vnode不存在就删除 old Vnode old Vnode 不存在就增加新的Vnode 都存在就执行diff更新 当确定需要执行diff算法时,比较两个Vnode,包括三种类型操作:属性更新,文本更新,子节点更新 新老节点均有子节点,则对子节点进行diff操作,调用updatechidren 如果老节点没有子节点而新节点有子节点,先清空老节点的文本内容,然后为其新增子节点 如果新节点没有子节点,而老节点有子节点的时候,则移除该节点的所有子节点 老新老节点都没有子节点的时候,进行文本的替换

updateChildrenVnode的子节点Vch和oldVnode的子节点oldCh提取出来。 oldCh和vCh各有两个头尾的变量StartIdx和EndIdx,它们的2个变量相互比较,一共有4种比较方式。如果4种比较都没匹配,如果设置了key,就会用key进行比较,在比较的过程中,变量会往中间靠,一旦StartIdx>EndIdx表明oldCh和vCh至少有一个已经遍历完了,就会结束比较。

vue组件的通信方式

父子组件通信

父->子props,子->父 $on、$emit 获取父子组件实例 parent、parent、parent、children Ref获取实例的方式调用组件的属性或者方法 Provide、inject 官方不推荐使用,但是写组件库时很常用

兄弟组件通信

Event Bus` 实现跨组件通信 `Vue.prototype.$bus = new Vue() Vuex

跨级组件通信

$attrs、$listeners` `Provide、inject

v-model的实现以及它的实现原理吗?

  1. vue中双向绑定是一个指令v-model,可以绑定一个动态值到视图,同时视图中变化能改变该值。v-model是语法糖,默认情况下相于:value和@input
  2. 使用v-model可以减少大量繁琐的事件处理代码,提高开发效率,代码可读性也更好
  3. 通常在表单项上使用v-model
  4. 原生的表单项可以直接使用v-model,自定义组件上如果要使用它需要在组件内绑定value并处理输入事件
  5. 我做过测试,输出包含v-model模板的组件渲染函数,发现它会被转换为value属性的绑定以及一个事件监听,事件回调函数中会做相应变量更新操作,这说明神奇魔法实际上是vue的编译器完成的。

nextTick的实现

  1. nextTickVue提供的一个全局API,是在下次DOM更新循环结束之后执行延迟回调,在修改数据之后使用$nextTick,则可以在回调中获取更新后的DOM
  2. Vue在更新DOM时是异步执行的。只要侦听到数据变化,Vue将开启1个队列,并缓冲在同一事件循环中发生的所有数据变更。如果同一个watcher被多次触发,只会被推入到队列中-次。这种在缓冲时去除重复数据对于避免不必要的计算和DOM操作是非常重要的。nextTick方法会在队列中加入一个回调函数,确保该函数在前面的dom操作完成后才调用;
  3. 比如,我在干什么的时候就会使用nextTick,传一个回调函数进去,在里面执行dom操作即可;
  4. 我也有简单了解nextTick实现,它会在callbacks里面加入我们传入的函数,然后用timerFunc异步方式调用它们,首选的异步方式会是Promise。这让我明白了为什么可以在nextTick中看到dom操作结果。

vuex 应用

vuex是一个专门为vue.js应用程序开发的状态管理库。 核心概念:

State

Vuex 使用单一状态树——是的,用一个对象就包含了全部的应用层级状态。至此它便作为一个“唯一数据源 (SSOT)”而存在。这也意味着,每个应用将仅仅包含一个 store 实例。单一状态树让我们能够直接地定位任一特定的状态片段,在调试的过程中也能轻易地取得整个当前应用状态的快照。

State属性是Vuex的单一状态树

Getter

有时候我们需要从 store 中的 state 中派生出一些状态,例如对列表进行过滤并计数

Getter类似于Vue的 computed 对象。是根据业务逻辑来处理State,使得生成业务所需的属性。

Mutation

更改 Vuex 的 store 中的状态的唯一方法是提交 mutation。Vuex 中的 mutation 非常类似于事件:每个 mutation 都有一个字符串的 事件类型 (type) 和 一个 回调函数 (handler)。

Mutation是唯一用来更改Vuex中状态的方法。

Action

Action 类似于 mutation,不同在于: Action 提交的是 mutation,而不是直接变更状态。 Action 可以包含任意异步操作。

Action是用来解决异步操作而产生的,它提交的是Mutation。

Module

由于使用单一状态树,应用的所有状态会集中到一个比较大的对象。当应用变得非常复杂时,store 对象就有可能变得相当臃肿。 为了解决以上问题,Vuex 允许我们将 store 分割成模块(module)。每个模块拥有自己的 state、mutation、action、getter、甚至是嵌套子模块——从上至下进行同样方式的分割

Module是将Vuex模块化的对象,目的是更好的维护。

  • state用来存储公共状态,保存变量数据
  • getter/Mutation显示提交更改state
  • Action类似Mutation,提交Mutation,可以包含任意异步操作。
  • module(当应用变得庞大复杂,拆分store为具体的module模块)

vue router

概念

路由就是SPA(单页应用)的路径管理器,适合用于构建单页面应用。vue的单页面应用是基于路由和组件的,路由用于设定访问路径,并将路径和组件映射起来。传统的页面应用,是用一些超链接来实现页面切换和跳转的。在vue-router单页面应用中,则是路径之间的切换,也就是组件的切换。

路由模块的本质:就是建立起url和页面之间的映射关系

在vue的路由配置中有mode选项,最直观的区别就是在hash模式下的地址栏里的URL夹杂着‘#’号 ,而history模式下没有。vue默认使用hash。

mode:"hash";
mode:"history";
复制代码

hash

原理

在 url 中的 # 之后对应的是 hash 值, 其原理是通过hashChange() 事件监听hash值的变化, 根据路由表对应的hash值来判断加载对应的路由加载对应的组件

优点
  • 只需要前端配置路由表, 不需要后端的参与
  • 兼容性好, 浏览器都能支持
  • hash值改变不会向后端发送请求, 完全属于前端路由
缺点
  • hash值前面需要加#, 不符合url规范,也不美观
分析

当 URL 改变时,页面不会重新加载。 hash(#)是URL 的锚点,代表的是网页中的一个位置,单单改变#后的部分,浏览器只会滚动到相应位置,不会重新加载网页,也就是说 #是用来指导浏览器动作的,对服务器端完全无用,HTTP请求中也不会不包括#;同时每一次改变#后的部分,都会在浏览器的访问历史中增加一个记录,使用”后退”按钮,就可以回到上一个位置;所以说Hash模式通过锚点值的改变,根据不同的值,渲染指定DOM位置的不同数据


history

优点
  • 符合url地址规范, 不需要#, 使用起来比较美观
缺点
  • 在用户手动输入地址或刷新页面时会发起url请求, 后端需要配置index.html页面用户匹配不到静态资源的情况, 否则会出现404错误
  • 兼容性比较差, 是利用了 HTML5 History对象中新增的 pushState() 和 replaceState() 方法,需要特定浏览器的支持.
分析

利用了 HTML5 History Interface 中新增的 pushState() 和 replaceState() 方法。pushState()方法可以改变URL地址且不会发送请求,replaceState()方法可以读取历史记录栈,还可以对浏览器记录进行修改。 这两个方法应用于浏览器的历史记录栈,在当前已有的 back、forward、go 的基础之上,它们提供了对历史记录进行修改的功能。只是当它们执行修改时,虽然改变了当前的 URL,但浏览器不会立即向后端发送请求。

http三次握手

  • 第一步:客户端发送SYN报文到服务端发起握手,发送完之后客户端处于SYN_Send状态
  • 第二步:服务端收到SYN报文之后回复SYN和ACK报文给客户端
  • 第三步:客户端收到SYN和ACK,向服务端发送一个ACK报文,客户端转为established状态,此时服务端收到ACK报文后也处于established状态,此时双方已建立了连接

http四次挥手

刚开始双方都处于establised 状态,假如是客户端先发起关闭请求,则:

  1. 第一次挥手:客户端发送一个 FIN 报文,报文中会指定一个序列号。此时客户端处于FIN_WAIT1状态。
  2. 第二次挥手:服务端收到 FIN 之后,会发送 ACK 报文,且把客户端的序列号值 + 1 作为 ACK 报文的序列号值,表明已经收到客户端的报文了,此时服务端处于 CLOSE_WAIT状态。
  3. 第三次挥手:如果服务端也想断开连接了,和客户端的第一次挥手一样,发给 FIN 报文,且指定一个序列号。此时服务端处于 LAST_ACK 的状态。
  4. 第四次挥手:客户端收到 FIN 之后,一样发送一个 ACK 报文作为应答,且把服务端的序列号值 + 1 作为自己 ACK 报文的序列号值,此时客户端处于 TIME_WAIT 状态。需要过一阵子以确保服务端收到自己的 ACK 报文之后才会进入 CLOSED 状态
  5. 服务端收到 ACK 报文之后,就处于关闭连接了,处于 CLOSED 状态。

什么是同源策略

一个域下的js脚本未经允许的情况下,不能访问另一个域下的内容。通常判断跨域的依据是协议、域名、端口号是否相同,不同则跨域。同源策略是对js脚本的一种限制,并不是对浏览器的限制,像img,script脚本请求不会有跨域限制。

跨域通信的几种方式

解决方案:

  1. jsonp(利用script标签没有跨域限制的漏洞实现。缺点:只支持GET请求)
  2. CORS(设置Access-Control-Allow-Origin:指定可访问资源的域名)
  3. postMessage(message, targetOrigin, [transfer])(HTML5新增API 用于多窗口消息、页面内嵌iframe消息传递),通过onmessage监听 传递过来的数据
  4. Websocket是HTML5的一个持久化的协议,它实现了浏览器与服务器的全双工通信,同时也是跨域的一种解决方案。
  5. Node中间件代理
  6. Nginx反向代理
  7. 各种嵌套iframe的方式,不常用。
  8. 日常工作中用的最对的跨域方案是CORS和Nginx反向代理

面试手写代码系列

防抖节流

函数防抖关注一定时间连续触发,只在最后执行一次,而函数节流侧重于一段时间内只执行一次。

防抖

//定义:触发事件后在n秒内函数只能执行一次,如果在n秒内又触发了事件,则会重新计算函数执行时间。
//搜索框搜索输入。只需用户最后一次输入完,再发送请求
//手机号、邮箱验证输入检测 onchange oninput事件
//窗口大小Resize。只需窗口调整完成后,计算窗口大小。防止重复渲染。
const debounce = (fn, wait, immediate) => {
      let timer = null;
      return function (...args) {
        if (timer) clearTimeout(timer);
        if (immediate && !timer) {
          fn.call(this, args);
        }
        timer = setTimeout(() => {
          fn.call(this, args);
        }, wait);
      };
    };
const betterFn = debounce(() => console.log("fn 防抖执行了"), 1000, true);
document.addEventListener("scroll", betterFn);
复制代码

节流

//定义:当持续触发事件时,保证隔间时间触发一次事件。
//1. 懒加载、滚动加载、加载更多或监听滚动条位置;
//2. 百度搜索框,搜索联想功能;
//3. 防止高频点击提交,防止表单重复提交;
function throttle(fn,wait){
    let pre = 0;
    return function(...args){
        let now = Date.now();
        if( now - pre >= wait){
            fn.apply(this,args);
            pre = now;
        }
    }
}
function handle(){
    console.log(Math.random());
}
window.addEventListener("mousemove",throttle(handle,1000));
复制代码

对象深浅拷贝

//浅拷贝 
1. Object.assign(target,source)
2. es6对象扩展运算符。
//深拷贝    
function deepClone(obj) {
      if (!obj || typeof obj !== "object") return;
      let newObj = Array.isArray(obj) ? [] : {};
      for (let key in obj) {
        if (obj.hasOwnProperty(key)) {
          newObj[key] = typeof obj[key] === "object" ? deepClone(obj[key]) : obj[key];
        }
      }
      return newObj;
}
复制代码

数组去重,数组对象去重

//数组
const arr = [2,7,5,7,2,8,9];
console.log([...new Set(arr)]); // [2,7,5,8,9];
//对象
const list = [{age:18,name:'张三'},{age:18,name:'李四'},{age:18,name:'王五'}]
let hash = {};
const newArr = arr.reduce((item, next) => {
    hash[next.age] ? '' : hash[next.age] = true && item.push(next);
    return item;
}, []);
console.log(list);
复制代码

数组扁平化

function flatten(arr) {
      return arr.reduce((result, item) => {
        return result.concat(Array.isArray(item) ? flatten(item) : item);
      }, []);
}

\