Java 抽象类与接口的区别有哪些

156 阅读2分钟

很多常见的面试题都会出诸如抽象类和接口有什么区别,什么情况下会使用抽象类和什么情况你会使用接口这样的问题。本文我们将仔细讨论这些话题。

在讨论它们之间的不同点之前,我们先看看抽象类、接口各自的特性。

抽象类

抽象类是用来捕捉子类的通用特性的 。它不能被实例化,只能被用作子类的超类。抽象类是被用来创建继承层级里子类的模板。以JDK中的GenericServlet为例:

public abstract class GenericServlet implements Servlet, ServletConfig, Serializable {

    // abstract method

    abstract void service(ServletRequest req, ServletResponse res);

 

    void init() {

        // Its implementation

    }

    // other method related to Servlet

}

当HttpServlet类继承GenericServlet时,它提供了service方法的实现:

public class HttpServlet extends GenericServlet {

    void service(ServletRequest req, ServletResponse res) {

        // implementation

    }

 

    protected void doGet(HttpServletRequest req, HttpServletResponse resp) {

        // Implementation

    }

 

    protected void doPost(HttpServletRequest req, HttpServletResponse resp) {

        // Implementation

    }

 

    // some other methods related to HttpServlet

}

接口

接口是抽象方法的集合。如果一个类实现了某个接口,java培训那么它就继承了这个接口的抽象方法。这就像契约模式,如果实现了这个接口,那么就必须确保使用这些方法。接口只是一种形式,接口自身不能做任何事情。以Externalizable接口为例:

public interface Externalizable extends Serializable {

 

    void writeExternal(ObjectOutput out) throws IOException;

 

    void readExternal(ObjectInput in) throws IOException, ClassNotFoundException;

}

当你实现这个接口时,你就需要实现上面的两个方法:

public class Employee implements Externalizable {

 

    int employeeId;

    String employeeName;

 

    @Override

    public void readExternal(ObjectInput in) throws IOException, ClassNotFoundException {

        employeeId = in.readInt();

        employeeName = (String) in.readObject();

 

    }

 

    @Override

    public void writeExternal(ObjectOutput out) throws IOException {

 

        out.writeInt(employeeId);

        out.writeObject(employeeName);

    }

}

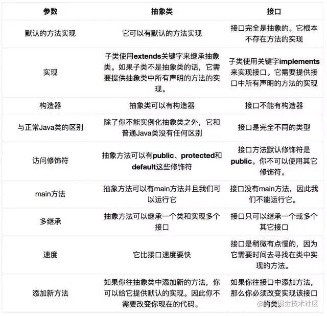
抽象类和接口的对比

图片

什么时候使用抽象类和接口

  • 如果你拥有一些方法并且想让它们中的一些有默认实现,那么使用抽象类吧。
  • 如果你想实现多重继承,那么你必须使用接口。由于Java不支持多继承,子类不能够继承多个类,但可以实现多个接口。因此你就可以使用接口来解决它。
  • 如果基本功能在不断改变,那么就需要使用抽象类。如果不断改变基本功能并且使用接口,那么就需要改变所有实现了该接口的类。

Java8中的默认方法和静态方法

Oracle已经开始尝试向接口中引入默认方法和静态方法,以此来减少抽象类和接口之间的差异。现在,我们可以为接口提供默认实现的方法了并且不用强制子类来实现它。