Java-第十七部分-NIO和Netty

461 阅读4分钟

写在前面

  • Netty,基于NIO的框架
  1. 异步的(非阻塞的),基于事件驱动的网络应用框架
  2. 适用于针对TCP协议,面向客户端的客户端的高并发应用,Peer-to-Peer(点对点)场景的大量数据持续传输
  3. TCP/IP < 原生JDK < NIO < Netty框架
  4. RPC框架(Remote Procedure Call 远程过程调用),一个节点请求另一台服务器上的节点的服务,Netty作为基础组件
  5. 游戏、大数据(AVRO,数据文件共享)
  • 阻塞IO,传统线程池的处理方式
  1. 在进行同步I/O操作时,如果读取数据,代码会阻塞直至有可读取的数据;写数据时,阻塞直至数据能够写入
  2. 服务器会为每个客户端请求建立一个线程,该线程单独负责处理客户请求
  3. 会导致线程数量急剧增加,增大服务器开销
  4. 面向流
  • 非阻塞IO,NIO
  1. 基于Reactor的工作方式,I/O不会被阻塞,注册感兴趣的特定I/O事件,发生特定时间时,系统通知我们进行对应的执行
  2. 通过selector进行选择,注册各种I/O事件,当感兴趣的事件发生,选取进行执行
  3. 本质是延迟I/O操作,当有I/O操作请求时,才打开IO流,进行操作
  4. 面向缓冲区
  • IO模型,用什么通道进行数据的发送和接收,决定通信的性能
  1. BIO 同步阻塞,一个连接一个线程,客户端有请求,服务端启动一个线程进行处理,如果连接不做任何事,造成线程开销;适用于连接数目比较小且固定的架构,对服务器资源要求高 image.png
  2. NIO 同步非阻塞,一个线程处理多个请求,一个服务器可以维护多个选择器,客户端发送的连接请求注册到多路复用器(selector)上,轮询IO请求;连接数目多且连接比较短,聊天服务器,弹幕,服务器间通讯 image.png
  3. AIO,异步非阻塞,Proactor模式,在异步操作完成后触发服务请求的分配和分发,有效的请求才启动线程,通知型;先由操作系统完成后,才通知服务端器启动线程处理;连接数目多且连接比较长,重操作,相册服务器,依赖操作系统
  • BIO与NIO
  1. BIO以流的方式处理,NIO以块的方式处理,块效率高
  2. BIO阻塞,NIO非阻塞
  3. BIO基于流和字符串,NIO基于通道和缓冲区,利用selector,单个线程可以监听多个客户端通道

BIO

NIO

  • NIO采用Reactor模式,事件驱动,当有事件触发时,才会进行相应处理
  • NIO,non-blocking IO,同步非阻塞,1.4之后,有三个核心部分,面向缓冲区,变向块的编程
  1. Channels,通道,双向,可读可写
  2. Buffers,缓冲区
  3. Selectors,选择器,单线程处理多个通道
  4. 数据读取到稍后处理的缓冲区,需要时在缓冲区处理,提供非阻塞式的高伸缩性网络
  • http2.0 使用了多路复用技术,做到一个连接并发处理多个请求
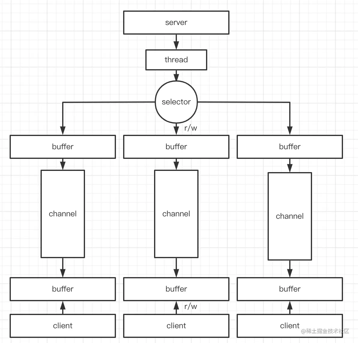
  • 三大组件的关系
  1. 每一个Channel都会对应一个Buffer
  2. selector对应一个线程,一个线程(服务端)对应多个channel,channel对于selector为注册动作
  3. 程序切换到哪个channel,是由事件决定的
  4. selector根据不同的事件,在各个通道上切换
  5. Buffer是一个内存块,底层是一个数组
  6. 数据的读写是通过Buffer的,而BIO是直接往连接里写,BIO要么是输入流,要么是输出流,不能双向;NIO通过调整指针位置,进行读写切换
  7. channel是双向的,可以返回底层操作系统的情况;Linux底层的操作系统的通道就是双向的

Channel

Buffer

Selector

Pipe、FileLock、Path和Files

AsynchronousFileChannel和Charset

多人聊天室

零拷贝

Netty

  • NIO面临断连重连、网络闪断、半包读写、失败缓存、网络拥塞和异常流等网络异常比较难处理
  • netty官网 image.png
  • 异步的、基于事件驱动的网络应用程序框架

线程模式、Netty模型和Netty-TCP服务

taskQueue、异步模型和Netty-HTTP服务

核心模块组件

群聊系统和心跳检测机制

C/S长连接和protobuf编解码器

Handler链调用机制和TCP粘包拆包

Netty源码

RPC