
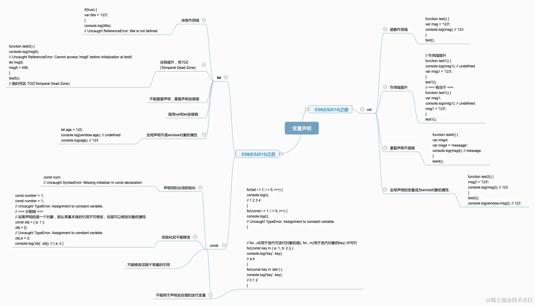
一、ES6(ES2015)之前
var
1.函数作用域
function test() {
var msg = '123';
console.log(msg); // 123
}
test();
2.作用域提升
// 作用域提升
function test1() {
console.log(msg1); // undefined
var msg1 = '123';
}
test1();
// === 相当于 ===
function test1() {
var msg1;
console.log(msg1); // undefined
msg1 = '123';
}
test1();
3.重复声明不报错
function test4() {
var msg4;
var msg4 = 'message';
console.log(msg4); // message
}
test4();
4.全局声明的变量成为window对象的属性
function test2() {
msg2 = '123';
console.log(msg2); // 123
}
test2();
console.log(window.msg2); // 123
二、ES6(ES2015)之后
(一)let
1.块级作用域
if(true) {
var title = '123';
}
console.log(title);
// Uncaught ReferenceError: title is not defined
2.没有提升,有TDZ(Temparal Dead Zone)
function test5() {
console.log(msg5);
// Uncaught ReferenceError: Cannot access 'msg5' before initialization at test5
let msg5;
msg5 = 456;
}
test5();
// 临时死区 TDZ(Temparal Dead Zone)
3.不能重复声明,重复声明会报错
4.混用var和let会报错
5.全局声明不是window对象的属性
let age = 123;
console.log(window.age); // undefined
console.log(age); // 123
(二)const
1.声明同时必须初始化
const num;
// Uncaught SyntaxError: Missing initializer in const declaration
2.初始化后不能修改
const number = 1;
const number = 1;
// Uncaught TypeError: Assignment to constant variable.
// === 分割线 ===
// 如果声明的是一个对象,那么常量本身的引用不可修改,但是可以修改对象的属性
const obj = { a: 1 };
obj = {};
// Uncaught TypeError: Assignment to constant variable.
obj.a = 2;
console.log('obj', obj); // { a: 2 }
3.不能修改仅限于常量的引用
4.不能用于声明会自增的迭代变量
for(let i = 1; i < 5; i++) {
console.log(i);
// 1 2 3 4
}
for(const i = 1; i < 5; i++) {
console.log(i);
// Uncaught TypeError: Assignment to constant variable.
}
// for...of(用于迭代可迭代对象的值), for...in(用于迭代对象的key) 中可行
for(const key in { a: 1, b: 2 }) {
console.log('key', key);
// a b
}
for(const key in 'abc') {
console.log('key', key);
// 0 1 2
}