[路飞][LeetCode]445_两数相加II

276 阅读1分钟

看一百遍美女,美女也不一定是你的。但你刷一百遍算法,知识就是你的了~~

谁能九层台,不用累土起!

题目地址

题目

给你两个 非空 链表来代表两个非负整数。数字最高位位于链表开始位置。它们的每个节点只存储一位数字。将这两数相加会返回一个新的链表。

你可以假设除了数字 0 之外,这两个数字都不会以零开头。

示例1:

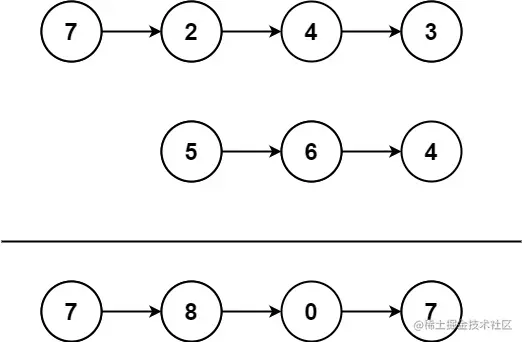
image.png

输入: l1 = [7,2,4,3], l2 = [5,6,4]
输出: [7,8,0,7]

示例2:

输入: l1 = [2,4,3], l2 = [5,6,4]
输出: [8,0,7]

示例3:

输入: l1 = [0], l2 = [0]
输出: [0]

提示:

  • 链表的长度范围为 [1, 100]
  • 0 <= node.val <= 9
  • 输入数据保证链表代表的数字无前导 0

解题思路

  • 我们发现两个链表是倒序相加的
  • 然后相加后的值大于等于10的,原节点记录个位上的数,十位上的数进入下一次求和的计算中
  • 我们先将链表入栈
  • 一边出栈一边做求和
  • 然后构建节点
  • 将新节点的next指向上一个构建的节点

解题代码

var addTwoNumbers = function(l1, l2) {
    let arr1 =[]
    let arr2=[]
    while(l1||l2){
        if(l1){
            arr1.push(l1.val)
            l1=l1.next
        }
        if(l2){
            arr2.push(l2.val||0)
            l2=l2.next
        }
    }
    let sum = 0
    let head = null
    while(arr1.length||arr2.length||sum){
        let a =arr1.length?arr1.pop():0
        let b =arr2.length?arr2.pop():0
        let s = a+b +sum
        sum = parseInt(s / 10)
        let node = new ListNode(s%10)
        node.next = head
        head = node
    }
    return head
};

生活,一半是回忆,一半是继续,把所有的不快给昨天,把所有的希望给明天,把所有的努力给今天!

如有任何问题或建议,欢迎留言讨论!