[路飞]_程序员必刷力扣题: 589. N 叉树的前序遍历

96 阅读2分钟

589. N 叉树的前序遍历

给定一个 N 叉树,返回其节点值的 前序遍历 。

N 叉树 在输入中按层序遍历进行序列化表示,每组子节点由空值 null 分隔(请参见示例)。

 

进阶:

递归法很简单,你可以使用迭代法完成此题吗?

示例 1:

image.png

输入: root = [1,null,3,2,4,null,5,6]
输出: [1,3,5,6,2,4]

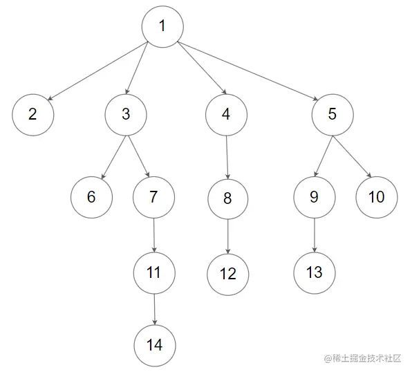
示例 2:

image.png

输入:root = [1,null,2,3,4,5,null,null,6,7,null,8,null,9,10,null,null,11,null,12,null,13,null,null,14]
输出:[1,2,3,6,7,11,14,4,8,12,5,9,13,10]

提示:

  • N 叉树的高度小于或等于 1000
  • 节点总数在范围 [0, 10^4] 内**

递归法

使用递归的方式,就能思路非常清晰的得到题解

  • 首先处理边界条件root无效直接返回[]
  • 在内部声明一个递归函数处理没一个节点preorderNode

递归的逻辑:

如果传入的节点无效直接return

将每个节点的值放入res结果集合中

顺序遍历结果的children,对每一个children中的节点再次调用递归函数preorderNode来处理

思路

/**
 * // Definition for a Node.
 * function Node(val, children) {
 *    this.val = val;
 *    this.children = children;
 * };
 */

/**
 * @param {Node|null} root
 * @return {number[]}
 */
var preorder = function(root) {
    var res = []
    if(!root) return res
    var preorderNode = function(node){
        if(!node) return
        res.push(node.val)
        var children = node.children
        for(var i = 0;i<children.length;i++){
            var item = children[i]
            preorderNode(item)
        }
    }
    preorderNode(root)
    return res
};

迭代法

思路

  • 用迭代的方式去遍历每一层的话我们就需要使用深度优先遍历

顺序

通过一个stack来放入每一层的节点,因为是前序遍历,顺序为根节点->第一个子节点的前序->第二个子节点的前序...,所以我们往stack中存放数据的时候就要保证前序遍历的顺序

方案

  • 处理边界条件,root无效直接返回[]

  • 我们通过pop从stack的尾部获取节点,所以遍历每一层的children的元素时,需要倒序的方式,stack中push节点,这样在下次pop的时候就能拿到最左边的第一个节点,达到深度优先的目的

  • 历的过程中将每stack中取到的值放入res中即可得到结果

/**
 * // Definition for a Node.
 * function Node(val, children) {
 *    this.val = val;
 *    this.children = children;
 * };
 */

/**
 * @param {Node|null} root
 * @return {number[]}
 */
var preorder = function(root) {
    var res = []
    if(!root) return res

    var stack = [root]
    while(stack.length){
        var item = stack.pop()
        res.push(item.val)
        var children = item.children
        for(var i = children.length-1;i>=0;i--){
            var item = children[i]
            if(item) stack.push(item)
        }
    }
    return res
};