首页
沸点
课程
数据标注
HOT
AI Coding
更多
直播
活动
APP
插件
直播
活动
APP
插件
搜索历史
清空
创作者中心
写文章
发沸点
写笔记
写代码
草稿箱
创作灵感
查看更多
登录
注册
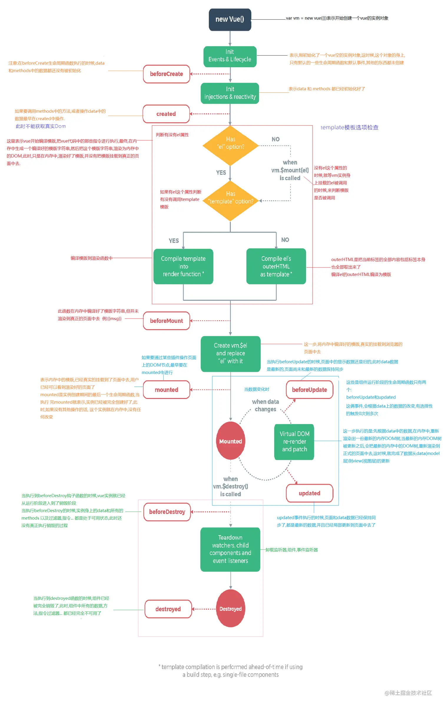
生命周期详细图解
原来是奔跑的蜗牛
2021-12-21
166
阅读1分钟
声明周期详细图解:
若需要代码进行具体分析,请看链接:
juejin.cn/post/703142…
原来是奔跑的蜗牛
前端开发工程师
34
文章
17k
阅读
5
粉丝
目录
收起