vue实例的生命周期

120 阅读1分钟

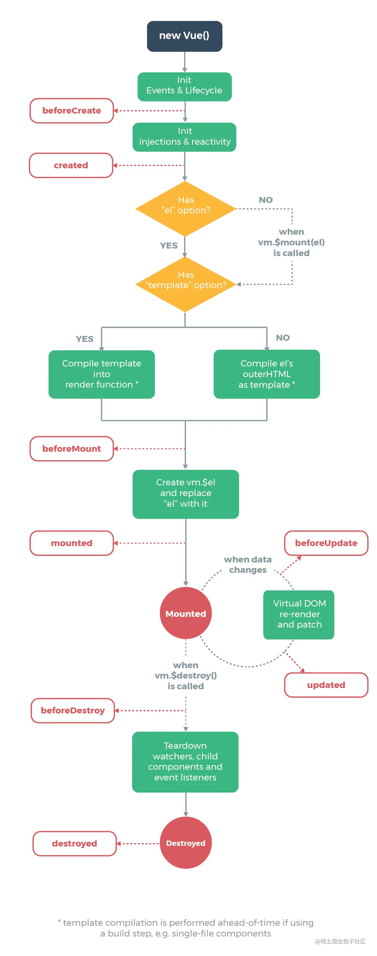
1. 生命周期图

​ Vue实例的生命周期中有多个状态。

测试代码

<!DOCTYPE html>
<html lang="en">
<head>
  <meta charset="UTF-8">
  <title>Vue实例的生命周期</title>
</head>
<body>
<div id="app">
  <h1>测试生命周期</h1>
  <div>{{msg}}</div>
  <hr>
  <h3>测试beforeUpdate和update两个钩子函数</h3>
  <button @click="handlerUpdate">更新数据</button>
</div>
<script src="../js/vue.js"></script>
<script>
  const app = new Vue({
    el: '#app',
    data: {
      msg: "12345"
    },
    methods: {
      handlerUpdate() {
        this.msg=this.msg.split("").reverse().join("")
      }
    },
    //按照示意图依次调用
    beforeCreate(){
      console.log("调用了beforeCreate钩子函数");
    },
    created(){
      console.log("调用了created钩子函数");
    },
    beforeMount(){
      console.log('调用了beforeMount钩子函数');
    },
    mounted(){
      console.log('调用了mounted钩子函数');
    },
    beforeUpdate(){
      console.log("调用了beforeUpdate钩子函数")
    },
    updated(){
      console.log("调用了updated钩子函数");
    },
    beforeDestroy(){
      console.log("调用了beforeDestroy钩子函数");
    },
    destroyed(){
      console.log("调用了destroyed钩子函数");
    }
  })
</script>
</body>
</html>

如图所示:

初始化页面依次调用了:

  1. 调用了beforeCreate钩子函数
  2. 调用了created钩子函数
  3. 调用了beforeMount钩子函数
  4. 调用了mounted钩子函数

点击更新数据后:

12345变成了54321,此时调用了:

  1. 调用了beforeUpdate钩子函数
  2. 调用了updated钩子函数

打开F12控制台 直接输入app.$destroy()主动销毁Vue实例调用:

  1. 调用了beforeDestroy钩子函数
  2. 调用了destroyed钩子函数

2. 再探究

2.1 beforeCreate之前

初始化钩子函数和生命周期

2.2 beforeCreate和created钩子函数间的生命周期

在beforeCreate和created之间,进行数据观测(data observer) ,也就是在这个时候开始监控data中的数据变化了,同时初始化事件。

2.3 created钩子函数和beforeMount间的生命周期

对于created钩子函数和beforeMount有判断:

2.3.1 el选项对生命周期影响

  1. 有el选项
new Vue({
    el: '#app',
    beforeCreate: function () {
        console.log('调用了beforeCreat钩子函数')
    },
    created: function () {
        console.log('调用了created钩子函数')
    },
    beforeMount: function () {
        console.log('调用了beforeMount钩子函数')
    },
    mounted: function () {
        console.log('调用了mounted钩子函数')
    }
})

结果:

  1. 无el选项
new Vue({
    beforeCreate: function () {
        console.log('调用了beforeCreat钩子函数')
    },
    created: function () {
        console.log('调用了created钩子函数')
    },
    beforeMount: function () {
        console.log('调用了beforeMount钩子函数')
    },
    mounted: function () {
        console.log('调用了mounted钩子函数')
    }
})

结果:

证明没有el选项,则停止编译,也意味着暂时停止了生命周期。生命周期到created钩子函数就结束了。而当我们不加el选项,但是手动执行vm.$mount(el)方法的话,也能够使暂停的生命周期进行下去,例如:

var app = new Vue({
    beforeCreate: function () {
        console.log('调用了beforeCreat钩子函数')
    },
    created: function () {
        console.log('调用了created钩子函数')
    },
    beforeMount: function () {
        console.log('调用了beforeMount钩子函数')
    },
    mounted: function () {
        console.log('调用了mounted钩子函数')
    }
})
app.$mount('#app')

结果:

2.3.2 template

同时使用templateHTML,查看优先级:

    <h1>测试template和HTML的优先级</h1>
    <div id="app">
        <p>HTML优先</p>
    </div>
    <script>
        var app = new Vue({
            el:"#app",
            data:{
                msg:"template优先"
            },
            template:"<p>{{msg}}</p>",
        });
    </script>

结果:

结论

  1. 如果Vue实例对象中有template参数选项,则将其作为模板编译成render函数
  2. 如果没有template参数选项,则将外部的HTML作为模板编译(template),也就是说,template参数选项的优先级要比外部的HTML高
  3. 如果1,2条件都不具备,则报错

注意

  1. Vue需要通过el去找对应的template,Vue实例通过el的参数,首先找自己有没有template,如果没有再去找外部的html,找到后将其编译成render函数。
  2. 也可以直接调用render选项,优先级:render函数选项 > template参数 > 外部HTML
new Vue({
    el: '#app',
    render (createElement) {
        return (....)
    }
})

2.4 beforeMount和mounted钩子函数间的生命周期

beforeMount

载入前(完成了data和el数据初始化),但是页面中的内容还是vue中的占位符,data中的message信息没有被挂在到Dom节点中,在这里可以在渲染前最后一次更改数据的机会,不会触发其他的钩子函数,一般可以在这里做初始数据的获取。

Mount

载入后html已经渲染(ajax请求可以放在这个函数中),把vue实例中的data里的message挂载到DOM节点中去

这里两个钩子函数间是载入数据。

2.5 beforeUpdate钩子函数和updated钩子函数间的生命周期

在Vue中,修改数据会导致重新渲染,依次调用beforeUpdate钩子函数和updated钩子函数

如果待修改的数据没有载入模板中,不会调用这里两个钩子函数

var app = new Vue({
    el: '#app',
    data: {
        msg: 1
    },
    template: '<div id="app"><p></p></div>',
    beforeUpdate: function () {
        console.log('调用了beforeUpdate钩子函数')
    },
    updated: function () {
        console.log('调用了updated钩子函数')
    }
})
app.msg = 2

结果: 如果绑定了数据,会调用两个钩子函数:

<h1>测试有数据绑定修改数据,钩子函数调用情况</h1>
<div id="app">
</div>
<script>
    var app = new Vue({
        el:"#app",
        template:"<p>{{msg}}</p>",
        data:{
            msg:"原数据"
        },
        beforeUpdate: function () {
            console.log("调用了beforeUpdate钩子函数")
        },
        updated: function () {
            console.log("调用了updated钩子函数");
        },
    });
    app.msg = "数据被修改了";
</script>

结果:

注意只有写入模板的数据才会被追踪

2.6 beforeDestroy和destroyed钩子函数间的生命周期

2.6.1 beforeDestroy

销毁前执行($destroy方法被调用的时候就会执行),一般在这里善后:清除计时器、清除非指令绑定的事件等等…’)

2.6.2 destroyed

销毁后 (Dom元素存在,只是不再受vue控制),卸载watcher,事件监听,子组件

总结

  • beforecreate : 可以在这加个loading事件
  • created :在这结束loading,还做一些初始数据的获取,实现函数自-执行
  • mounted : 在这发起后端请求,拿回数据,配合路由钩子做一些事情
  • beforeDestroy: 你确认删除XX吗?
  • destroyed :当前组件已被删除,清空相关内容